此时此刻,地球上生活着多少人?Population clock会告诉你,全球人口已经突破80亿。其中,有7.02亿~8.28亿人处于饥饿状态。2055~2058年,全球人口将突破100亿,到那时,吃饭仍将是个大难题。
面对如此庞大的人口规模,如何做到“碗里有粮,心中不慌”?主粮作物不可或缺,比如全球种植面积和产量最高的作物——玉米。不过,按目前的气候变化趋势,到21世纪末,气候变化导致适于玉米生长的面积缩小,平均产量将下降6%到24% 。因此,必须以新技术改良玉米品种,方能在不断暖化的未来,满足人类。
基因编辑是可能是本世纪最有希望的育种技术之一,虽然应用时间不到10年,但近年来已引起各国政府、科研机构与资本的高度关注。
在本文中,我们一起来看看这项新技术的优缺点,各国如何监管,对迫切需要振兴种业,保证粮食安全的中国而言,有哪些经验可借鉴,又有哪些亟待解决的问题。

自2021年起,“种业振兴”呼声渐高,进入2023年,“种业振兴”接连获中央一号文件、农业农村部一号文件与“*会两**”期间政府工作报告点名,成为热门议题,文件中“加快玉米大豆生物育种产业化步伐”的基调,也为产业和资本所关注。
不过,从产量、技术角度来看,中国玉米品种研发与种植,明显存在“大而不强”的问题。

大而不强的中国玉米
玉米是当今全球种植面积最大、总产量最高的农作物。中国是玉米种植与生产大国。从2000年起,中国玉米种植面积就逐渐超过小麦、水稻,成为全国种植面积最大的农作物。2021/2022年全球玉米产量达11.6亿吨,美国产量最高,达到3.83亿吨,中国为全球第二,达到2.77亿吨。中国也是玉米进口大国。2022年,中国花费超71亿美元,从海外购买了2062万吨玉米,其中,第一大进口来源地是美国,达到1610万吨/52.6亿美元,巴西则以116.5万吨的总量紧随其后。天量进口背后,是国内居高不下的需求与缓慢增长的单产。中美玉米单产差距有多大?下图为全球五大玉米生产国的单产量对比——

2000年~2021年全球玉米产量前五的国家每公顷玉米产量(hg/ha,百克/公顷)对比,黄线代表美国,绿线代表中国。图源丨联合国粮农组织(FAOSATA)
为什么中国玉米单产不够高?气候、水肥、技术等条件是影响玉米产量的重要因素,而种子更是重中之重,想提高玉米种子质量,就要靠育种行业的技术水平。中国工程院院士,玉米遗传育种学专家,四川农业大学玉米研究所荣誉所长荣廷昭指出,我国玉米种业的不足之处体现在:种子资源不足,多数靠引进,现有新品种多数是模仿育种或修饰改良,自主原创突破较少;种质资源基础研究也较少,理论难以指导实践;
美国、巴西、阿根廷等美洲国家的经验表明,使用优质种源,如转基因玉米种子,结合专用植保产品,可明显提高产量。实际上,中国也曾是最早种植转基因作物的国家之一(1998年即批准了转基因棉花的种植),转基因作物种植面积也一度位居全球第二,但2010年以后,国内对转基因玉米育种技术的政策态度趋于谨慎,中国转基因玉米的商业化,也因此经历了“失去的十年”。近两年转基因技术再次得到重视,农业农村部在2022年发布两批《2022年农业转基因生物安全证书批准清单》,至此,中国累计有11个转基因玉米品种获得生物安全证书。目前,众多中小育种公司已与转基因巨头达成了合作,将自有的骨干自交系导入一些版本的转基因性状。不过,我国转基因玉米在研发技术、政策管理方面,仍然与国外有不少差距。随着基因编辑育种技术等兴起,国内科研机构与种业公司,转基因与基因编辑的新机会都不容错过,尤其基因编辑技术,拉齐了各国起跑时间,对中国来说,前景看好。

基因编辑育种:下一个热点
2019年,《自然:生物技术》(Nature Biotechnology)杂志发表《养活100亿人的庄稼》(Breeding crops to feed 10 billion),作者列举了多个先进育种技术,并对基因编辑技术寄予厚望。在过去几年中,基因编辑育种技术不仅是全球实验室研究的显学,更是处于大规模商业化前夜,成为多国争抢的育种技术的新高地。
基因编辑育种,好在哪?
所谓基因编辑育种,是指对农作物的目标基因进行修饰(主要是基因的敲除、品种对应性状的基因插入、替换等操作),人为创造变异,进而产生新品种的过程。它是继野生驯化、杂交、转基因之后,最具代表性的4.0育种技术。基因编辑技术所涉及的基因,主要源于自身不同染色体或不同品种,对于敲除型基因编辑,不会引入(其它物种)外源基因,该法选育出的作物,完全可与自然变异或者人工选育出的品种等同对待;而对插入、替换型基因编辑,则有可能按转基因技术对待。基因编辑育种有多种工具可选,包括锌指核酸酶(zinc-finger nucleases,ZFNs)、转录激活物样效应核酸酶(Transcription activator-like effector nuclease,TALENs)和规律间隔成簇短回文重复序列的相关蛋白系统(Clustered Regulatory Interspaced Short Palindromic Repeat/CRISPR-associated systems,即CRISPR/Cas)。其中,ZFNs的缺点是产生高频突变的能力有限,而TALENs的缺点是难以避免脱靶效应,容易产生有害突变,难以产生理想的突变性状。而CRISPR/Cas工具则有效避免了二者的缺陷,可高效、精准地编辑基因,因此是目前业界基因编辑育种时最普遍采用的技术。下表是1930年代以来,玉米育种技术的里程碑事件——

新技术自然有新优势:与人工驯化和杂交育种相比,基因编辑技术可实现精准操作,回交耗时短,能大大提高育种效率;与转基因技术相比,基因编辑的公众和全球监管的接受程度较高,审批流程较快;与锌手指等前代基因编辑技术相比,CRISPR/Cas技术操作简便、效率高、成本低。

使用CRISPR/Cas技术对植物细胞进行基因编辑的一般流程,信源丨参考文献[17],重绘丨果壳硬科技
人类已经编辑了这些玉米基因
从约1万年前开始,人类通过驯化大刍草(teosinte),得到了当今广泛种植的玉米(maize)。现代玉米有24亿碱基对,约3万~4万个基因。通常认为,人工驯化需要至少20代才能改变野生材料表型,但由于人类驯化玉米的漫长历史中,仅有几百个基因发生了变化,因此有研究者指出,有了基因编辑技术,即便用大刍草开始“从头驯化”,工作量也不过编辑不到100个基因,在短期内就能完成人类数千年来驯化的成果。人类首次使用CRISPR工具对玉米进行基因编辑,始于2014年,由中国农业大学植物生理学与生物化学国家重点实验室的研究团队完成。如今,人们可通过编辑基因,使玉米实现提高产量(通过优化花序结构、提高光合作用、养分吸收效率)、改善品质(营养价值)、增强抗逆性(抗除草剂、耐旱、耐盐碱、抗倒伏)、制造雄性不育系等特性。到2021年底,科研工作者已经对这些玉米基因进行了编辑—— 1)针对产量进行的基因编辑工作

2)针对品质改良进行的基因编辑工作

信源丨参考文献[20] ,制表丨果壳硬科技
3) 针对抗逆性进行的基因编辑工作

信源丨参考文献[20] ,制表丨果壳硬科技
4) 针对雄性不育进行的基因编辑工作

信源丨参考文献[20] ,制表丨果壳硬科技 5)针对单倍体进行的基因编辑工作

信源丨参考文献[20] ,制表丨果壳硬科技
新技术是农业生产发展的重要因素,但不是唯一因素,过去40年中,全球性种子公司的发展经验告诉我们,好的技术需要一系列人为因素的配合,才能焕发出活力。
玉米高产背后有种子的加持,而种子背后,则是种子公司在技术、模式与生态的全方位比拼,这也许能为中国种业振兴带来一些启发。

成功=技术+?
在过去近百年间,欧美种业公司经历了开放竞争,巨头并购与整合,取得的发展经验值得借鉴——看准时机,快速跟进新技术。1980年6月,美国最高法院在“戴蒙德诉查克拉巴蒂案”(Diamond v. Chakrabarty,447 U.S. 303)中,裁定“一项发明是否为生物,与其是否可申请专利无关”。在得到法理保证后,种业公司研发开始提速:1981年,孟山都组建分子生物学研究小组;1982年,孟山都完成首个植物基因改造工作,并于五年后开始大田实验;从20世纪80年代后期开始,孟山都陆续剥离与农业无关且增长空间有限的化工业务,主攻作物生产与农业领域。持续投入重金,支持新品研发。国内种业公司常被诟病“数千家种子公司,研发投入不及一家孟山都”,这话毫不夸张,欧美跨国种业公司的研发投入一般都在销售额的10%左右,可谓千金一掷:2022年,科迪华总销售额174.55亿美元,研发支出为12.16亿美元;拜耳作物科学部门(含孟山都业务)总销售额251.69亿欧元,研发支出28.76亿欧元,研发人员7700人,一年内发布500个新品种和杂交品种。注重构建新营收模式。多数国外农业巨头都将转基因种子与专用农药*绑捆**,形成“除草剂+耐除草剂种子”的“免耕农业”组合模式,“耐除草剂”成为转基因时代种子必需的性状,也令科迪华(包括其前身杜邦先锋/陶氏益农)、孟山都的转基因种子与农药业务实现了相互成就。孟山都还探索了授权模式。一开始,孟山都试图做“解决方案提供商”,20世纪90年代初,时任孟山都农业部研究副主管的罗伯·弗雷利(Robb Fraley)设想,应该像微软卖操作系统一样卖基因,成为农业领域的微软。因此1992年,孟山都曾以低价把抗虫基因(Bt)与抗除草剂基因(HT)等优质转基因性状,通过“一次性授权”,卖给对手先锋种业,其中Bt卖了3800万美元,HT基因则只卖了50万美元。不过,迫于公司高层对该模式的质疑和压力,从1993年与岱字棉公司的合作开始,孟山都改变了授权模式:在转基因与传统种子的差价中收取抽成费用;1996年又迭代为“基因使用费”(又称“性状授权费”),孟山都将种子价格分为两个部分:种子费用和基因使用费。在南美的阿根廷、巴西等市场,“基因使用费”为孟山都贡献了高额利润[27]。为了保证转基因种子的市场可持续,孟山都会要求买家签订协议,保证不会私自留种,一旦发现,孟山都将提起诉讼,要求按800美元/英亩的标准赔偿,为鼓励农民相互举报,公司甚至因此公布了一个热线电话号码,三年内接到1500多条举报信息。纵横扩张重组。全球种子行业经历了三次大规模并购潮。在第一次并购潮期间(1997~2000),杜邦、孟山都、陶氏化学等农化公司主要收购种子公司,诺华农业则与阿斯利康农化合并组建先正达,纷纷实现搭建“种质资源+种子+专用农药”模式。在第二次并购潮期间(2004~2008),以孟山都为首的农业巨头通过横向并购,实现种子品种的多样性。在第三次并购潮期间(2016~2018),主要以跨国资本大型并购和重组为主,拜耳将孟山都纳入囊中(部分业务剥离给巴斯夫),陶氏、杜邦合并后分拆出科迪华。而在最近这次国际农企大变动中,此前一直沉默的中国资本终于进入世界种业:中国化工集团收购先正达。到2018年,全球种业形成“两超四强”的格局:第一梯队:拜耳、科迪华;第二梯队:先正达、巴斯夫、利马格兰、科沃施。延申至AgTech领域。AgTech可以理解为一切可以使农业增收的现代精准农业,如数字农业(数据分析、人工智能)、新式农机(以无人机撒药、自动化灌溉无人农业)、科学监测(卫星遥感、无人机监测)等,其特征是更注重数据应用,利用精准农业技术,为优良种子的丰产锦上添花。全球农企在该领域早已展开收购与合作,如孟山都收购了气候预测公司Climate Corporation、精准播种公司Precision Planting,组建Climate FieldView平台。总之,海外种业巨头的发展,基本遵循“科技为本、金融为用、管理为纲”的路径。2018年,美国农业部玉米育种专家爱德华·S.巴克勒(Edward S. Buckler)提出了“育种4.0”概念,即:将基因编辑与合成生物学、基因组学、生物信息学、大数据与人工智能等跨学科技术相结合,以智能、高效、定向方式培育出新品种。他指出,基因编辑是育种4.0的最后关键技术。在这个育种4.0时代,中国种业迎来难得的国际化机遇,但同时也面临不少挑战。以下,我们从政策、专利、商业模式等方面分析,在基因编辑时代,中国玉米种业的机会。

中国玉米的机会
新技术意味着新机会,目前农业领域的基因编辑技术尚在应用初期,中国政策监管措施制定及时,态度明确;在玉米基因编辑育种领域,中国专利积累较多;商业化方面,横向和纵向产业合作、整合有望展开。在“种业振兴”愿景下,中国玉米种业面临政策、产学研与生态发育等多方面的变革机遇。
更积极的政策
前已提及,基因编辑技术培育的种子,完全可与自然变异或者人工选育出的品种等同对待,因此,相比转基因,我国农业部门出台的基因编辑监管措施较宽松。2022年,农业农村部发布《农业用基因编辑植物安全评价指南(试行)》规定:要取得生产应用的安全证书,需要获得至少3代的遗传稳定性资料。按南繁育种的效率,一个新品种顺利获得审批,可能只需要1~2年时间,和常规主要作物品种审定试验时间相当,该效率远高于转基因安全证书5年甚至更久的申请周期。“总体来说是按转基因流程在进行监管,至于监管的力度是有一定弹性的,不会像转基因那么严格。”中国农科院深圳基因所研究员、中玉金标记、优食健康科技创始人卢洪对果壳硬科技表示,“执行过程中可能会case by case(一事一议)。”放眼全球,中国监管尺度如何?2022年底,德国学者托尔本·斯本瑞克(Thorben Sprink)等人综合了全球多个国家的基因编辑监管方案,国际获取农业生物技术应用服务组织(ISAAA,International Service for the Acquisition of Agri-biotech Applications)据此将各国基因编辑监管政策分为两大类、四小方向。

信源丨参考文献[33] ,制表丨果壳硬科技
Thorben Sprink指出,目前已发布监管规则的国家(包括中国),多数都属于“中间路线”(middle ground,即采用方法2、方法3)。作者认为,这些国家之所以走中间路线,是因为它们对基因编辑技术寄予厚望。不过,CRISPR/Cas9核心专利不在中国,且由于国外多方争抢专利发明权,导致授权状况犬牙交错。
犬牙交错的核心专利
先来看CRISPR/Cas9的原始专利。智慧芽数据显示,到2023年3月底,全球申请的CRISPR专利,已公开的超过1.5万个,CRISPR/Cas 9的原始专利分布一方是博德研究所(The Broad Institute),另一方是加州大学、维也纳大学和Charpentier等机构和个人组成的团队(简称CVC),还有一些专利则零散分布于荷兰瓦赫宁根大学研究所(Wageningen University and Research in the Netherlands)、韩国Toolgen公司、德国默克公司(系收购MilliporeSigma所得)、法国Cellectis公司、立陶宛维尔纽斯大学、科迪华公司等。这里是全球CRISPR专利申请Top20机构:

截至2023年3月底,全球机构的CRISPR专利申请情况,数据丨智慧芽,制图丨果壳硬科技
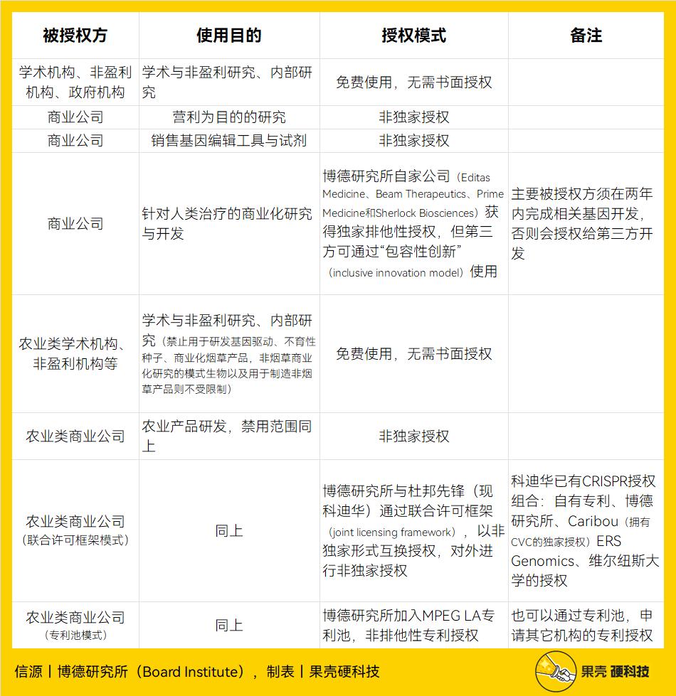
无论是博德研究所、CVC,还是其它学术/商业机构,都对非营利性学术机构的CRISPR研究开了绿灯,无需专门书面授权,但商业化育种授权模式则相对繁琐。首先需要取得博德研究所的授权,该机构的授权模式如下:

博德研究所的专利授权模式,信源丨博德研究所官网,制表丨果壳硬科技
但博德研究所的专利,只能编辑真核生物基因,且非基础专利,因此还需要获得通过ERS公司(ERS是CVC的重要专利代理方,该公司的联合创始人是CRISPR发明人之一埃曼纽尔·夏彭蒂耶/Emmanuelle Charpentier)、加州大学等机构,获得CRISPR基础专利授权。MPEG LA和科迪华公司(原陶氏杜邦农业业务),都在尝试通过专利池或交叉授权,便于“一站式授权”,目前看来,科迪华拿下了博德研究所、Caribo(CVC独家授权公司)、ERS(CVC专利代理公司)与维尔纽斯大学的专利,加上手中的原研专利,集合了目前最全农业类基因编辑专利。对国内多数商业化基因编辑育种公司而言,在研发之前,需要获得以上机构的基础授权。在原始专利基础上,基于CRISPR/Cas玉米基因编辑育种专利全球排行,中国呈霸榜之势。以下是全球基于CRISPR技术玉米育种专利分布情况:

截至2023年3月底,全球机构的CRISPR玉米育种专利申请情况,数据丨智慧芽,制图丨果壳硬科技
总之,在使用CRISPR工具进行玉米基因编辑育种领域,中国优势明显。不过,由于CRISPR/Cas 9的原始专利仍不在中国手里,为避免潜在的“卡脖子”风险,在保持现有优势的同时,应注意开发新型基因组编辑工具(如Cas 13,Cas 14a,Cas 12f等)。

要解决真正的问题
欧美种子行业集中度较高,2022年,前五大种子企业市场份额(CR5)合计达到51%,反观国内,即便有巨头先正达,中国种子产业CR5也仅11% 。然而,中国种子行业集中度低,只是表象,想要实现“种业振兴”,我们还需要解决这些问题—— · “全村的希望”不一定是头部公司。行业调研通常认为,中国种子行业集中度不够高,无法满足巨大的商业化需求;但一线研发人士并不以为然,如铁岭旭日创始人贺伟在“南北学苑”撰文指出:国内育种大公司拿到的资源项目多,但管理人员众多,一线科研人员偏少,领导层变动导致科研缺乏连续性,“没有担负起大公司应有的样子”。目前行业现状表明,中小型种子公司的求生欲、灵活度令其创新能力反而更胜一筹,研发的新品种更容易卖给大公司; · 头部公司与中小公司的合作深度有待改善。大小公司合作历史由来已久,不过多数仅止于品种授权交易。卢洪指出,“很多头部种子公司的确依赖从中小育种单位收购品种,走短平快策略,缺乏长期稳定的in-house R&D(内部研发)。”卢洪认为,“建立一个像国际大公司那样的研发体系,难度很大。” 这提示我们,尽管过去头部公司与中小公司/机构建立了简单的品种收购合作关系,但只是简单的“交易”关系,更成熟的生态,还有待政策鼓励和培育; · 育种政策天花板有待重构。卢洪指出,国内头部大公司与中小公司的关系,需要协调和统筹:“国家育种机构应该与商业性的公司进行深度合作,发挥各自的优势,把传统育种与现代育种科技进行全链条的无缝对接,这将是提升我国种业研发能力的有效策略,也是国家一直提倡的产学研融合之路。但需要三方(种业公司、科研机构、政府)进行高度的协调,需要有全球视野和产业经验的领军人才进行统筹设计。” · 行业基础研发的动力。尽管国内监管在“松动”,但由于知识产权保护力度不足,国营和上市大公司缺乏自主研发新品种的动力,没有建立强大的研发体系,没有持续稳定的投入,出于短期业绩导向的压力,大公司更愿从中小公司收购新品种。
“基因编辑技术在10年内无法取代其它育种技术,杂交育种仍然是最快捷最有效的育种方法。”过新的技术政策或引发产业变革,卢洪认为, “转基因和基因编辑技术的放开将会对我国种业带来一次洗牌的机会,但冲击波的强度,取决于国家执行《种子法》和对知识产权的保护力度。”