1 / 亚马逊为什么要修改?
2 / 新的鞋码属性长什么样?
3 / 卖家小问答
鞋宽如何计算?
男女通用尺寸怎么填写?
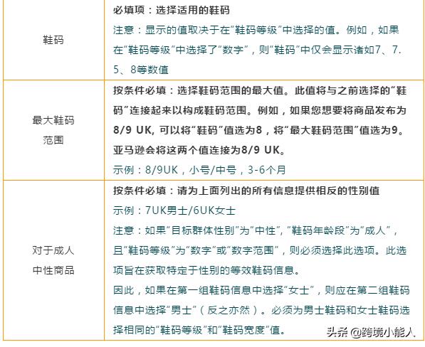
尺寸范围的设定怎么填写?
出现报错时的修改方法

目继亚马逊美国站之后,鞋码新规将同样适用到亚马逊欧洲站和日本站!你再也不用担心消费者因为鞋子尺码不对,而产生的部分退货了!
想回顾美国站鞋码规则?拉到文末get知识点哦!
鞋码新规适用于所有新ASIN和现有ASIN。逾期未修改,商品将会被抑制显示哦!
欧洲站的鞋码新规过渡期为2019年8月30日至2019年10月30日
日本站的鞋码新规过渡期为2019年9月05日至2019年12月4日
在过渡期,旧的Size Name属性将根据需要保留,如果您同时提供两种属性信息,那么您提供的新的FootwearSize的值将覆盖在Size Name中提供的值。现有的 Size Name属性将于过渡期结束后删除,而FootwearSize属性将变为必填项。

为了给消费者提供良好的购物体验,亚马逊标准化了鞋子尺寸属性值,要求每一个尺码菜单都遵循同一种连贯一致的尺码表现形式,方便消费者通过尺码和宽度进行搜索。同时,标准的尺码展示也有利于提高ASIN的浏览量,助力鞋靴类卖家提升销售转化。新的鞋码包括了鞋类尺寸、宽度、性别和年龄组相关的信息,届时Size Name这一属性将被撤销。

欧洲站包含8个新增字段,日本站则包含5个新增字段。我们按站点列表整理了相关字段的含义和要求。



显示示例


针对至今为止卖家朋友提到的比较多的问题,我们再划一下重点吧!

答案:鞋宽可能因品牌、零售商或国家而异,而相同鞋宽标示对男鞋来说可能与女鞋不同。
例如,女鞋 "B" 宽度表示中号,但男鞋 "B" 宽度表示小号,女鞋 "3A" 宽度表示超小号 [XN],但男鞋 "3A" 宽度表示极小号 [XXN]。
亚马逊不再使用字母数字宽度标示,而是利用其自有通用鞋宽范围-从XXN到XXW-具有便于最终买家理解的可懂值。下表显示了亚马逊批准的鞋宽范围,对应于业内使用的最常见鞋宽。参考下表找到对应的亚马逊标准的鞋宽就可以啦!








答案:请检查Size属性中是否出现了2次国家代码。如下图所示,将Women前的UK删除掉再上传即可成功

(来源:亚马逊全球开店)