3.8女神节终于过去了,今天高顿君为大家精心整理了一篇关于《经济法基础》的文章,里面涉及各章高频考点和重点,请大家收好这份礼物!
第一章总论
1.裁决与判决有什么联系和区别
裁定和判决属于诉讼法的范畴,都是法院作出的。
判决是指人民法院对民事案件审理完结时,查明并认定案件事实,正确适用法律,行使国家审判权,对案件中的实体问题作出权威性判定。
裁定是指法院为处理民事诉讼中的各种程序性事项所作出的结论性判定。判决和裁定之间的区别有:


2.行政处罚中有警告,行政处分中也有警告,考试中到底该如何选择呢?
虽然行政处罚和行政处分中都有警告,但是行政处罚是对行政机关以外的人作出的,比如对某公司的警告,是对外的具体行政行为;而行政处分是对内部人员作出的,比如对某公务员的警告,是对内的具体行政行为。如果试题中没有特指,警告一般指的是行政处罚中的“警告”。
3.民事诉讼中一审、二审、重审的关系
我国民事诉讼实行两审终审制,即一审和二审,二审的判决和裁定就是终审的判决、裁定了。它们三者的流程是这样的:对于一审的判决、裁定不服的,可以在有效期内上诉,法院受理后就进入了二审,而二审作出的判决、裁定就是终审的判决、裁定,即使不服,也不能再上诉了。而重审,指第二审人民法院对上诉案件,经过审理,认为原审判决认定事实不清、证据不足,或者由于违反法定程序,可能影响案件正确判决,撤销原判,发回原审人民法院重新审理。重审依照第一审程序另行组成合议庭进行,其判决为一审判决。
4.当事人达成仲裁协议,一方向人民法院起诉未声明有仲裁协议,另一方怎么办?

5.仲裁裁决书 VS 仲裁调解书 VS 行政复议决定书,区分三类文书的生效时间
1)仲裁裁决自作出之日起发生法律效力;
2)仲裁调解书经双方当事人签收后,即发生法律效力;
3)行政复议决定书一经送达,即发生法律效力。
6.商事仲裁应当开庭审理,与仲裁不公开进行是否矛盾?
不矛盾。
是否开庭审理、是否不公开进行不是一回事,二者参加的人员不同。
开庭审理是指在仲裁庭的主持下,在双方当事人和其他仲裁参与人的参加下,按照法定程序对案件进行审理并作出裁决的方式。而公开、不公开进行,是指是否允许群众旁听,是否允许新闻记者采访和报道,是对社会的公开。
7.横向法律关系 VS 纵向法律关系
1)横向关系纠纷就是平等主体之间的纠纷,比如自然人之间的纠纷就是横向关系纠纷;比如甲和乙签订买卖合同,这是平等主体间的纠纷,即横向法律关系。
2)纵向关系纠纷是指公民、法人或者其他组织作为行政管理相对人与行政机关之间因行政机关的行政行为所产生的涉及纠纷。比如我们通常说的“*告官民**”,这是不平等主体间的纠纷,即纵向法律关系。
第二章会计法律制度
1.会计业务事项 VS 经济业务事项
经济业务事项是指在经济活动中使会计要素发生增减变动的交易或者事项。
会计业务事项是指:
1)根据原始凭证或原始凭证汇总表登记记账凭证。
2)根据收付记账凭证登记现金日记账和银行存款日记账。
3)根据记账凭证登记明细分类账。
4)根据科目汇总表登记总账。
5)期末,根据总账和明细分类账登记资产负债表和利润表。
举个例子来讲:业务员去采购材料,开了发票回来找会计报销。采购材料属经济业务事项,拿着发票找会计报销,会计根据发票做账属会计业务事项。
2.注册会计师 VS 总会计师
注册会计师,是指取得注册会计师证书并在会计师事务所执业的人员指的是从事社会审计/中介审计/独立审计的专业人士。注册会计师是执业资格,既不是职称,也不是职务。
总会计师是主管本单位会计工作的行政领导,是单位行政领导成员,是单位会计工作的主要负责人,全面负责单位的财务会计管理和经济核算,参与单位的重大经营决策活动,是单位主要行政领导人的参谋和助手。所以总会计师不是一种专业技术职务,也不是会计机构的负责人或会计主管人员,而是一种行政职务。
3.所有的记账凭证都必须附有原始凭证并注明所附原始凭证的张数吗?


4.会计档案销毁清册应该注意哪些事项?
5.自行记账 VS 代理记账的签章人
第三章支付结算法律制度
1.老师可以帮忙总结一些票据权利的消灭时效吗?
2.各类主体可以使用的结算方式都有哪些?
3.银行汇票和银行本票不都是银行自己签发的,见票即付的票据吗?


4.麻烦您比较一下汇票、银行本票、支票的提示付款期限、付款、提示承兑。

5.请教一下商业汇票的提示承兑与提示付款该怎么理解记忆?分不清,感觉说的是同一件事。

6.票据的绝对记载事项和相对记载事项任意记载事项有哪些?
7.承兑人与付款人怎么理解?

8.禁止背书转让的,到底能否继续转让?

9.银行承兑汇票感觉和银行汇票是一样的吗,都是最后银行付钱,只是一个承兑一个不承兑。还有银行本票和银行汇票有什么区别啊,都是银行作为出票人。

10.可以帮忙区分一下记名预付卡和不记名预付卡吗?
第四/五章答疑总结
1.征税主体和客体,如何区分?
征税主体就是各级税务机关、海关等,征税客体就是征税对象,举例说明,消费税的征税对象是烟、酒等;车购税的征税对象是购置车辆自用行为;企业所得税的征税对象是该企业的所得。
2.请问包装物押金计税问题,只算酒品吗?

3.个人购买的住房对外销售怎么征收增值税?
4.增值税纳税人和扣缴义务人怎么区分?
纳税人是指在中华人民共和国境内销售或者进口货物、提供加工修理修配劳务、销售服务、无形资产或者不动产的单位或者个人。扣缴义务人是指中华人民共和国境外的单位或者个人在境内发生应税行为,在境内未设有经营机构的,以购买方为增值税扣缴义务人;财政部和国家税务总局另有规定的除外。
5.增值税视同销售货物的情况有哪些?
1)代销业务
①将货物交付其他单位或者个人代销;
②销售代销货物;
2)货物移送
设有两个以上机构并实行统一核算的纳税人,将货物从一个机构移送其他机构用于销售,但相关机构设在同一县(市)的除外;(3)自产、委托加工、购进货物的特殊处置
①将自产、委托加工的货物用于集体福利、个人消费以及非增值税应税项目;
②将自产、委托加工或购进的货物作为投资,提供给其他单位或个体工商户;
③将自产、委托加工或购进的货物分配给股东或者投资者;
④将自产、委托加工或购进的货物无偿赠送给其他单位或个人。
6.怎么区别电信服务与建筑服务中的安装服务中的一项固定电话、有线电视、宽带、水电煤、暖气等经营者向用户收取的安装费、初装费、开户费、扩容费以及类似收费的内容?
电信服务是提供通信通话服务,也就是电话费,宽带费这种是电信服务;如果只是单纯的安装这些设备,那么就是建筑服务。
7.不征税收入和免税收入怎么区分?
不征税收入,从性质上讲不属于企业营利性活动带来的经济利益,是不应列入征税范围的收入,不应计入企业应纳税所得额,例如财政拨款。
免税收入是纳税人应税收入的组成部分,仍然属于征税范围,只是国家为了实现某些经济和社会目标,对其免征,若因政策变动取消优惠,仍应对其征税。
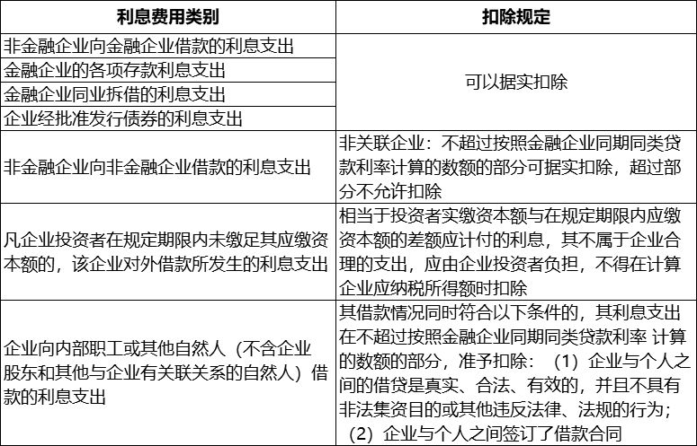
8.请总结一下企业所得税个各种利息费用的扣除问题?

9.资本化和费用化怎么区分?
1)资本化:建造固定资产期间的利息费用是【计入固定资产价值中】的,也就是说,是随着固定资产在以后年度【计提折旧扣除】的,也称为资本化。
2)费用化:建造完毕以后再发生的利息费用,就【不计入固定资产价值中】了,那么就是作为利息费用【在税前一次性扣除】的,也称为费用化。
10.请总结一下捐赠支出在企业所得税和个人所得税中的处理?
11.请总结一下常见项目企业所得税税前限额扣除标准?

12.请问怎么区分劳务报酬所得和工资、薪金所得?
如何区分劳务报酬所得和工资、薪金所得,主要看是否存在雇佣与被雇佣的关系。
工资、薪金所得是个人从事非独立劳动,从所在单位(雇主)领取的报酬,存在雇佣与被雇佣的关系;劳务报酬所得则是指个人独立从事某种技艺,独立提供某种劳务而取得的所得,不存在雇佣关系。
第六/七/八章答疑总结
1.老师,请帮忙解释下车辆购置税和车船税的区别,总是记混分不清。
1)车辆购置税是指对购置【自用】应税车辆的行为征税,举例说明,买车的时候,对于购买车辆自用的行为征收车辆购置税,就交一次,以后不交,如果购进以后不是自用,而是用于销售或投资等其他用途,那么是不需要缴纳车辆购置税的,因为不属于【购置自用】,这里需要重点把握购置自用的行为才缴纳车购税。。
2)而车船税是对车辆持有行为征税,也就是对于应税车船,因为持有而交的税,是按年征收的,也就是说,每年,都需要缴纳。
2.土地增值税什么时候应该征,什么时候不应该征?
主要根据房地产的权属是否发生转移进行判断,具体情况可参考下表:

3.印花税中技术合同、产权转移数据和购销合同总分不清,怎么区分啊?
1)技术合同和产权转移数据区分:注意产权转移书据涉及变更登记,但是技术合同不涉及变更登记的问题。产权转移数据包括:转让专利权、专利实施许可、转让专有技术使用权所书立的合同。技术合同包括:专利申请权转让合同、非专利技术转让合同。
上述几项容易混淆时,可以这么理解,专利申请、非专利技术都尚未形成专利,所以属于技术合同,但是转让专利权、专利实施许可、转让专有技术使用权等,都是专利已经形成的相关合同,所以都按照产权转移数据贴花。
2)产权转移书据和销售合同区分:产权转移书据中,商品房销售较为特殊,记忆下即可,购销合同购销的是货物,是有形动产,不涉及不动产和无形资产。
4.老师,请问资源税纳税义务发生的时间?
5.复议前置是什么意思,哪些情况下复议前置?
复议前置是指行政相对人对特定具体行政行为不服,在寻求法律救济途径时,应当先选择向行政复议机关申请行政复议,而不能直接向人民法院提起行政诉讼;如果经过行政复议之后行政相对人对复议决定仍有不同意见的,才可以向人民法院提起行政诉讼。在税务行政复议中,申请人对税务机关作出的征税行为不服的,实行复议前置,即必须先经过税务行政复议,对复议决定不服的才可以申请行政诉讼。税务机关作出的征税行为包括:确认纳税主体、征税对象、征税范围、减税、免税、退税、抵扣税款、适用税率、计税依据、纳税环节、纳税期限、纳税地点和税款征收方式等具体行政行为,征收税款、加收滞纳金,扣缴义务人受税务机关委托对单位和个人作出的代扣代缴、代收代缴、代征行为等。
6.税收保全措施与强制执行措施有什么区别与联系?
7.无效劳动合同的法律后果是什么?
1)无效劳动合同,从订立时起就没有法律约束力。劳动合同部分无效,不影响其他部分效力的,其他部分仍然有效。
2)劳动合同被确认无效,劳动者已付出劳动的,用人单位应向劳动者支付劳动报酬;造成损害的,有过错一方承担赔偿责任。
8.经济补偿金、违约金、赔偿金怎么区分,总是弄混?
9.劳动合同终止了,用人单位还需要支付经济补偿金吗?
10.以完成一定工作任务为期限的劳动合同都包括哪些情形?
1)以完成单项工作任务为期限的劳动合同;
2)以项目承包方式完成承包任务的劳动合同;
3)因季节原因用工的劳动合同;
4)其他双方约定的以完成一定工作任务为期限的劳动合同。
11.加班工资是不是都能以补休作为补偿?
12.如何区分劳动合同的必备条款和约定条款?
