“租客贷”的风险是长租公寓公司自身!
“长租公寓爆仓,一定比P2P爆雷更厉害。”—胡景晖


4000户租客受损!


一模一样的操作模式,一模一样的租赁*款贷**!
最近的一波舆论声讨中,除了房租上涨外,租客贷这件事情也终于被拿上了台面。
罗马不是一天建成的。
互助后台有关租客贷的维权事件已经看到麻木。
早在今年年初的时候,我们就曝光过跑路的长租公寓公司,当时的血泪历历在目。
《小心,租客哭诉在上海租房却“被*款贷**”》

图片来源微博:爱公寓号称线上支付,实际为小额*款贷**
长租公寓公司也是中介的一种,不过是房屋中介中的奇行种。
看似租房,出租房屋的二房东公司,换个名目,摇身一便,成了拉*款贷**的金融化公司(这届韭菜真好骗)。
乍一看,长租公寓公司的操作跟大多数中介公司没什么两样
- 公司从房东手里收集出租房源,与房东签订甲乙方承租协议;
- 承诺租金月付,以微利甚至无利的方式再与承租者(租客)签订出租协议;
- 公司回拢租金,向房东支付租金。
恶心就恶心在这个与租客之间的租金协议上面。

首先,长租公寓公司索要租客的证件并且拍照,理由是用于租房合同审核,但过程中多次使用租客的手机“教”你在支付宝中如何申请“线上月付”,并且快速操作完成。
长租公寓公司用租客手机申请的所谓“月付房租”,实际是平安好房公司的*款贷**业务,*款贷**公司未通过电话核实及尽到告知义务,就绑定个人小额*款贷**(注意:是一年的租金)并放贷到“爱公寓”。

支付宝中的 线上月付功能,图片为支付宝截图
每月以还贷的形式付房租。
租客一方则是背负着*款贷**,并且一旦长租公寓公司跑路,个人征信有记录违约的风险。


小伙伴@诗雨临轩,就提到:背着租户*款贷**的问题,8月初刚上车,办*款贷**的时候才发现征信上有消费贷,差点影响房贷,真是心里一万个MMP!
而长租公寓公司不会有任何风险,签约后,公司会一下子收到整年的房租费用,金融公司类似平安好房这种,也签了一波稳定的、涨势喜人的*款贷**人,不怕你跑。
现在市场上几乎所有的长租公寓都是如此操作的。
不要误会!
不针对任何人!
针对所有租房贷模式的长租公寓!
由于长租公寓公司的连续爆雷,作为互助日常,互助对所有涉及楼市的风险进行风险提示。
昨天在猴子号发布了你凭什么说,青客不会爆雷?,评论一股子青客水军涌过来乱带节奏,指责为什么题目写青客,不写自如?
互助讲究中立客观,内容必须有依据,后台一直有粉丝吐槽你们青客,正好手边的材料是你们青客的,有问题吗?关于自如的爆料请看这篇《操守呢?想不到你竟然是这样的"自如”!》

文中涉及包括青客的几家公司,为什么题目只提青客?猴子对青客有恶意?!其实,猴子对所有的租客贷模式都有成见,但其他公司已经爆雷了不需要再提示风险了,还没爆雷的才需要提示风险,有问题吗?
互助对互助粉丝负责,提示楼市风险,通常不针对人,不会就同一个话题连续发文。不过,昨天猴子发布了文章后,就收到了青客投诉以及莫名其妙的电话。
于是,有了今天这篇文章额外推送,以作更为具体的回应。+1

不过,为了让你们好受些,破例删除原文标题吧!
一视同仁,一点不骗人!


这是青客的合同,合同写明,通过银行分期即*款贷**形式付款
实锤了!

租客每月的租金,按合同银行分期,即签订了消费贷,每月定时还款



今年5月份,解放日报也曾有过类似报导。
不知不觉“被*款贷**”
朱先生近日才意识到自己在签约中对“房租贷”的疏忽。2017年10月4日,朱先生前往青客公寓办公地签约,他与中介口头约定签署为期一年的租房合同,并同意使用浦发银行信用卡支付房租。
由于不习惯使用青客公寓的APP,在中介帮助下,他快速完成了注册和申请*款贷**的步骤,朗读并录制了申请*款贷**的视频,最后在屏幕上用手写方式签字同意。现场,除了中介人员,还有浦发银行的工作人员,与朱先生一起办理了租房及办理信用卡等手续。
办理信用卡过程中,青客公寓APP设置了*款贷**协议视频认证环节。
2018年4月中旬,朱先生决定不再租住,他调取信用卡明细想看一下还款情况,结果发现自己“负债”有20多个月,金额达2万多元。“说好的一年一签,公司在不通知我的情况下,竟然将两年的房租以*款贷**形式由银行全额发放,难道不是欺诈吗?”
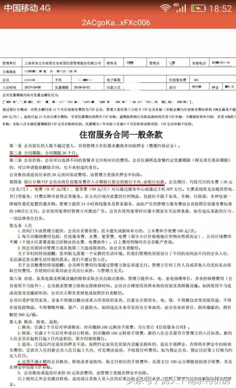
朱先生赶紧查当初签署的电子合同《住宿服务合同一般条款》,条款最上面的信息栏内写明入住时间是2017年10月8日,优惠期限至2018年10月31日,注明“通过银行分期或一次性全额付满12个月住宿服务费的VIP会员,享有管理方委托第三方给予的VIP补贴”,优惠期限内每月优惠住宿服务费466元。“从青客租房,租金被叫做‘住宿服务费’”朱先生解释说。
而合同条款的第二条则写着“合同期限:26个月”。第四条关于支付方式的描述是,“银行分期VIP会员应将住宿服务费存入分期银行指定的银行卡内,由银行扣款”。朱先生感觉疑惑:26个月的合同期限难道就是分期的数目吗?
他认为业务员跟他玩了“文字游戏”,先在醒目处写明优惠期是1年,但在“合同期限”上填写了26个月,又不说明合同期限的所有房租会通过银行一次性放贷,是故意误导消费者。“而且,万一他们不把租金按时打给房东怎么办?房东找上门来的话,难道我还要付两份房租?”

租客提供的租赁合同上,显示26个月为合同期限,并未指明是分期期数。
撤销*款贷**后,租客亦进退两难
无独有偶,住在嘉定的苏先生不仅发现了“被*款贷**”,还面临着“违约”扣除押金的困扰。2015年,他看中“青客公寓”房源密集、价格实惠,便使用“青客公寓”APP租下了位于浦东三林永泰路的屋子,同时办理了浦发信用卡用于还款。2017年期满前,苏先生打算换房,在青客房源中,他选定一套位于嘉定马陆的公寓,准备续签一年。
他找到当初的业务员,对方称,公司统一规定,即使租一年,签的合同也是两年。苏先生打算长期在上海发展,因此对这项条款没有在意。业务员表示需要再办一张新的信用卡,原来那张浦发卡不能再用,并向苏先生推荐了华瑞信用卡,称这张卡只需租客自己在青客APP线上申请即可办理。
今年3月,苏先生打算在老家买房,查询了央行的个人征信系统,一查他惊呆了,他的信贷交易信息明细中显示:2018年1月12日,上海华瑞银行股份有限公司向他发放了38019元的个人消费*款贷**,注明“信用/免担保,23期,按月归还,2019年12月9日到期”。

苏先生的信贷交易明细中,有一笔华瑞银行发放的38019元个人消费*款贷**。
由于担心这笔*款贷**影响购房*款贷**审批进度,他立即与青客公司交涉,要求撤销这笔消费*款贷**。最后,青客答应撤销*款贷**合同,结算掉剩余*款贷**;但要苏先生另立一份租赁合同,同时选择按“押二付六”方式支付,不能像原先那样“押二付一”。
苏先生坦言:继续与青客签约实属无奈。因为按照青客合同规定,未住满“优惠”期限,退房的话不退押金,“这样的话损失太大了”。他认为,当初在签署合同过程中,青客并未充分告知租客分期期数及其潜在风险,侵犯了租客的知情权和选择权。
青客:默认租客向银行*款贷**24个月
租房时约定好的签约1年,为何在住宿合同中会变成两年多的*款贷**分期?青客工作人员是否在沟通中做过详细说明?5月3日,记者以租客身份在青客APP随机选择了一套正在出租的单间房屋:这间屋子被标注了两个价格,一个是原价,一个是会员价,后者比原价低了近900元。
如何才能获得会员价?记者加了一名业务员的微信,对方称“长租一年就可享受。而且价格还能再低,住满一年的话,在优惠基础上可以申请打92折。”
那怎么支付呢?对方称:一般外面租房都是押一付三,我们这里是押二付一。你来我们办公地点签合同,同时在驻点的浦发银行、建设银行处选择一家开张信用卡,他们每月会开出账单,通知你付房租。
“或者你还可以办理华瑞银行信用卡,可以直接在青客APP在线办理、审核*款贷**,这张卡办的人最多,忘记缴费也不会收滞纳金。”业务员强烈建议。
“一年到期后还会继续扣费吗?会影响我的个人征信吗?”对方称:“公司会及时结算掉。”
“不住满一年优惠期怎么办?”“按照合同是违约的,押金不能退,要么你就换房或者找人来转租。”
在整个交流过程中,业务员只说信用卡分期、每月结算,始终未提及分期数量。
记者就此致电青客静安点经理,对方表示:“长租合同确实需要办理一个租金24个月的分期。”
“租一年也要办理24个月分期吗?”这位经理没有正面回答,只是强调:“我们签的是26个月的合同,优惠期一年,满一年随时退房,不退按一年后的价格收取。”
“那么银行*款贷**到底是12个月的分期,还是26个月的分期?”“如果只住了12个月,剩余的肯定给你结算掉;不可能让你不住了还交房租。”
“合同上会写明多余的分期会及时结算吗?”对方含糊地说:“合同上都会写的。”
一位青客员工私下告诉记者,他们的合同中不管租期多久,合同期限都是26个月,其中2个月代表租客支付的押金,后24个月由租客还款。这是2016年6月以后,公司与银行达成的合作。
(以上内容来自解放日报.上海观察)

(以上内容来自网络)
租客看似向长租公寓公司租房子,实际上租赁合同变成消费*款贷**合同,租客背上租房*款贷**,以个人信用做承诺,通过绑定身份证和银行卡获得了*款贷**,每个月的租金不是打给房东的,而是打给这家金融机构。
金融机构一次性把你的*款贷**全部打给了长租公寓公司,然后你一个月一个月慢慢的还给银行*款贷**,同时还要支付“服务费”。房东没有立刻拿到钱,但长租公寓公司却沉淀下了这一笔资金。
空手套白狼这里不是形容词,而是租客贷模式的客观描述。
“租客贷”的风险,不在于长租公寓公司到底和哪个渠道合作,无论P2P、小贷、银行或其他金融机构。。。
不重要!
这里,到底平安小贷还是平安银行没有区别,都只是长租公寓进行租约(票据)抵押变现的通道。有的长租公寓公司宣传只和银行合作,这并不能减少“租客贷”模式的风险。
“租客贷”的风险是长租公寓公司自身!
你到底拿钱去干吗了?
你挪用了吗?
租客贷模式的核心缺陷在于长租公寓公司本身风险无法完全披露。
如果哪家长租公寓公司宣称所谓的风控严格,现金流由四大审计的噱头。那恰恰说明,这家公司没有实施“第三方资金托管”,不打自招,挪用租金了。


光凭审计无法杜绝资金挪用,所有P2P都宣称外部审计,所有上市公司都必须季报半年报年报层层审计,照样踩雷无数。
实际上,租客贷模式的核心即“租金挪用”。
“长租公寓爆仓,一定比P2P爆雷更厉害。”这句话一点没错!长租公寓的政策监管尚不如P2P。
再退一步,说倒就倒的P2P也有央视背书,也宣称第三方托管又怎么样?
P2P至少有银监会和各地金融办严防死守
P2P至少形式上有合规要求
P2P至少必须第三方资金托管
事实证明上述效果都是P,可长租公寓的监管P都不如。
这里重新申明猴子的态度,不针对任何人,但整个商业模式就是风险,这也是互助发文提示风险的原因。
当然,如果具体哪家长租公寓公司能够证明他实施严格第三方资金托管,能够证明他杜绝租金挪用一切可能,猴子将无条件帮他宣传一回,互助粉丝太需要这样的老实人了。
- 其他
昨日发文后,评论区密集出现关于青客电表的吐槽内容。

租客电费,空调18小时,50快!

关于水电费、管理费用高的吐槽,不限于青客,几乎涵盖同行,我们能否猜测这亦是行业*规则潜**。
为什么这么说,因为这种投诉太多!
下面随手后台拎出几条维权信息,真的不针对谁,你们都是!




看似房租比普通房租只多一点,但房租+水电+管理费+*款贷**合同的操作简直了~
这波666

都不想总结到底多少有关租房的维权了!
对“租客贷”模式简直反感到极点。
斐讯给你路由器的时候也没想到要跑路,贾跃亭做乐视时候也没想到要跑路,P2P在集资时候创始人还觉得自己真的在搞互联网创新了。
求你们不要继续金融创新了!


弱小的我们在大风浪中负重前行,风雨摇曳,如何能幸免?
抱团取暖,用微弱的光照亮前行的路。