各位考生:
为确保2021年全国硕士研究生招生考试华南农业大学考点(以下简称“本考点”)考试安全、有序进行,根据广东省《关于做好2021年全国硕士研究生招生考试考务管理工作的通知》等文件精神,本考点结合本校防疫和考务工作安排,制订了《2021年全国硕士研究生招生考试华南农业大学考点考生赴考须知》,请本考点考生详细阅读,并按要求做好准备、准时赴考。
一、考前准备
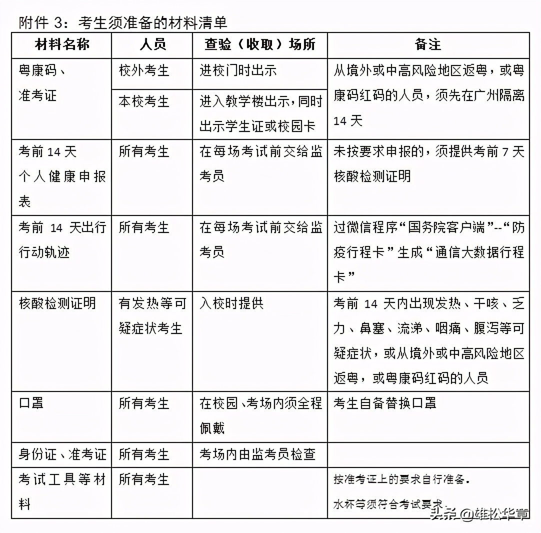
1.所有考生须注册“粤康码”信息,未注册“粤康码”的考生不得参加考试。
2根据我省卫生防疫相关规定,从境外或中高风险地区返粤及“粤康码”红码的人员,须先在广州隔离14天。尚在外地的考生应了解广东省、广州市疫情防控相关要求,并建议及早返程,以免耽误考试。
3. 12月12日起,所有考生须进行考前连续14天健康监测,并如实在“粤康码”中进行健康申报。
4.每场考试均须提交考前14天个人健康信息申报表(见附件1),考生务必如实填写,并在参加每场考试时提交给考场监考员。未按要求申报的考生须提供考前7天核酸检测阴性证明,方可参加考试。
5.所有考生均须提供考前14天出行行动轨迹。请通过微信程序“国务院客户端”--“防疫行程卡”生成“通信大数据行程卡”,并在参加考试时提交给考场监考员。
6.考前14天内出现发热、干咳、乏力、鼻塞、流涕、咽痛、腹泻等可疑症状(以下简称可疑症状)、有境外或中高风险地区活动轨迹、或“粤康码”为红码的考生,应立即报告广东省教育考试院,按规定及时就医排查。相关考生须提供考前7天核酸检测阴性证明,方可参加考试。
7.考生要注意个人卫生和防护,尽量避免与外地来粤人员接触,避免去人群聚集的场所。
8.考试期间考生在校园内、考场内须全程佩戴口罩(考生进行身份核验时需摘除口罩),请考生自行配备口罩(也要准备好替换的口罩)。
二、考试期间
(一)校外考生赴考指引
疫情防控期间,学校实行封闭式管理,不允许校外车辆及考试陪同人员进入校园(周边停车也极度困难),不允许考生入校提前查看考场,考生可在网站提前查看考场分布,务必做好出行规划并提前到达。建议考生可以按下述指南提前熟悉到华南农业大学校西南门、学校汇景北门的交通,但不可提前进校。
1.考场分布和校门开放
12月26-27日考试考场安排在第三教学大楼和第四教学大楼,12月28日制图类考试安排在第一教学大楼(3小时制图)和东区实验大楼(3.5小时以上制图)(考场安排见附件2),考生可在准考证上查看考场。
根据疫情防控要求和考场位置,考试期间,在第三教学大楼、第一教学大楼的考生,由学校西南门(靠近五山地铁A口)进校;在第四教学大楼、东区实验大楼考试的考生由学校汇景北门进校(导航到汇景新城北门或汇景北路公交站)。
其他校门不得进出。请考生根据考场位置,提前做好出行规划。
2.交通指引
在第三教学大楼、第一教学大楼考试的考生:由学校西南门,经查验粤康码、准考证和体温检测后入校。
公交线路:①可乘坐地铁3号线到五山站A、B出口; ②可乘坐公交车B10路、197路、41路(短线华农大)、20路、218路、78路、405路、775路、78A线等至“华农大正门”站下。
在第四教学大楼、东区实验楼考试的考生:由汇景北门,经查验粤康码、准考证和体温检测后入校。
公交路线:
第一种:乘坐197、266、41、498路公交车到达汇景北门。
第二种:乘坐B10、20、78、78A、218、498、775、高峰快线32公交车到五山学生公寓下车,导航到汇景北路公交站,步行约15分钟至汇景北门。
第三种:乘坐出租车到达汇景北门(导航到汇景新城北门或汇景北路公交站)。
请考生务必提前熟悉赴考路线,合理安排时间并提早出行,避免路上拥堵,确保准时参加考试!
特别提醒:我校校园面积较大,教学楼之间距离远,且疫情防控期间考生不允许在规定区域外活动,所有考生务必准确了解考场位置及交通路线,不能搞错考教学楼位置。
3. 进校后由专用通道到达教学楼
考生进校后,须沿指定路线和专用通道进入教学楼和考场,不得在规定区域以外活动:
12月26-27日在第三教学大楼考试的校外考生:沿华南农大西南门(五山地铁A口)入校,沿指定路线到第三教学大楼,步行约需10分钟。
12月26-27日在第四教学大楼考试的校外考生:由汇景北门入校,沿指定路线到达第四教学大楼,步行约需10分钟。
12月28日在第一教学大楼考试的考生:7:00-7:40入校后在西南门指定区域候车,我考点安排专门车辆运送考生至第一教学楼。
12月28日在东区实验大楼考试的考生:由汇景北门入校,沿指定路线到达东区实验大楼,步行约需10分钟。
4.校门开放时间
12月26-27日 上午7:00-8:45,下午12:00-14:15。
12月28日 上午7:00-8:45
5.考生入场、候考
请至少提前1小时到达我校西南门(在教三、教一考试)或汇景北门(在教四、东区实验楼考试)校门口,沿体温检测通道,分散有序入场,保持间隔。请务必提前准备好粤康码和准考证,入校时出示,以便减少排队时间。
所有考生要求佩戴口罩,逐一检测体温后有序进入校园,并按指定路线(28日第一教学楼考试的考生请进校后在指定地点等候乘车)到达教学楼等候。
注意:
(1)临时出现体温异常的考生,须在专业人员指引下,先在临时医学观察区进行复核评估后作下一步处置。
(2)发热考生凭准考证、身份证和核酸检测阴性证明等材料,经卫生专业人员评估后,具备条件的,由专人引导,前往备用隔离考场。
(3)考生进校后、进考场前宜用酒精消毒剂进行手消毒或者洗手。
6.考试期间中午用餐及午休
(1)学校食堂不对外开放。因疫情防控需要,学校食堂不对外开放。建议校外考生尽量自备食物及饮用水,在休息区用餐(教学楼内有自动热水器);或沿着进校路线到校外用餐;或在网络平台订餐,考生到校门口自取。
(2)指定休息区午休:在第三教学大楼考试的考生,教学楼旁边大草坪为休息区,可使用教学楼架空层卫生间,若遇降雨天气则视情况开放教学楼休息。在第四教学大楼考试的考生,可至第四教学大楼一楼教室休息。考生须在规定区域活动,不可越过休息区到校园其它地区。
(二)本校考生赴考指引
1.考生考前14天及考试期间,按要求自行进行体温监测,有异常情况及时报告考点办公室(电话85280066)。
2.考试当天由宿舍或食堂直接到达教学楼指定入口(与校外考生不同入口),出示学生证或校园卡、准考证、粤康码,接受体温检测后入场候考,注意不要走校外考生专用通道。
本校考生进入教学楼入口:第三教学大楼入口为食品学院对面门口;第四教学大楼入口为游泳池对面基础实验与实践训练中心一楼入口处。
注意:教学楼附近不允许电动车停放,请步行赴考。
3.考试期间全程佩戴口罩。
4.考试期间在学校食堂用餐,尽量不要到校外用餐。
三、当天考试结束
考生散场时要按监考员的指令有序离场,不得拥挤,保持人员间距。考点可视具体情况安排各考场错峰离场。
考试结束后我考点将由专人进行教室和教学楼的清洁和消毒,请考生尽快离开教学楼,校外考生沿着进校路线原路返回,离开校园。校内考生由进楼路线原路返回。
请广大考生认真阅读相关内容,合理安排赴考和作息时间,做好考前准备。祝大家考试顺利,取得优异成绩!
特别提醒:所有考生必须严格按照我考点疫情防控要求参与考试,务必遵守校园管理要求,维护考试秩序。如有违反我考点疫情防控要求的,按违反考场规则处理。
附件:

1.个人健康信息申报表

2.考场安排示意图

3.考生须准备的材料清单
华南农业大学研究生院
2020年12月11日