最新消息
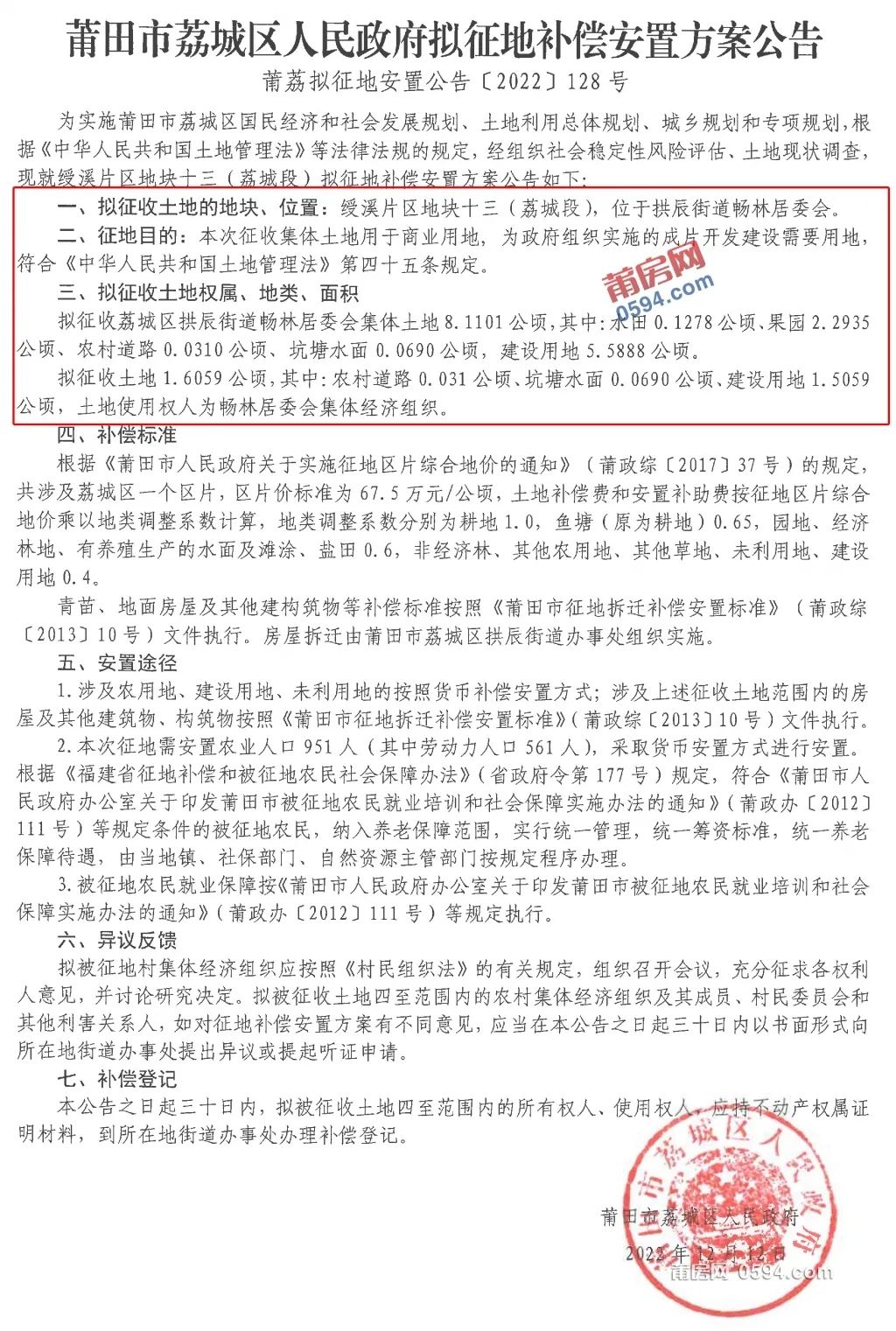
近日,莆田市荔城区人民政府拟*地征**补偿安置方案公告(莆荔拟*地征**安置公告〔2022〕128号)。拟征收 绶溪公园畅林村十三地块 ,用于 商业用地 ,总9.716公顷( 145.74亩 ),具体内容如下;


▲*地征**补偿方案

▲地块十三示意图
近年来,得益于“留绿、留白、留文、留魂”的科学规划,随着“公园+”工程逐步落地,绶溪公园,这座自然与人文并茂的“城市大客厅”,正成为莆田“城市公园”向“公园城市”转型的样板。
莆田市内唯一公园城市综合体,以“城市公园+”为理念,复合多种功能,打造莆田公园城市综合体。片区主要功能可分为文化体验、生态休闲、城市服务三大板块。文化体验主要集中分布在北侧滨水古村片区,生态休闲集中在中部共享农业园,通过水系及景观大道实现南北向的生态功能渗透;城市服务板块分布在片区南侧,为居民提供综合性的城市服务。
莆田市内旅游目的地,未来的绶溪公园,将成为莆田市内可达、可游、可吃、可住的综合性景点,外来游客抵达莆田的首选落脚点。有利于完善莆田全域旅游线路,延长游客在市内游览时间,进一步刺激旅游经济增长。

▲绶溪公园规划
十六景——“信步闲庭”水街新市
三街九头十八巷的街巷格局 :水街复原了莆田老城三街九头十八巷的街巷格局,并延续了传统的命名方式。希望以亲切的地名唤醒本地人民的故园记忆,实现文化传承。
传统莆田生活演绎:古街定时演绎莆田传统生活场景,游客在历史与现代交织的场景中感受莆田文化。
引入地方特色工艺品牌:大力吸引符合公园主题的地方性品牌入驻,展现莆田特色商业文化。
引入多样水上活动,创造文化打卡地:以大型水面为舞台,定期进行水上表演,并邀请艺术家进行水上艺术项目展示。
项目构成:观桥市场、十八张厝、揽溪民宿、观桥美食街、滨水酒吧街、亲水平台
借鉴案例:深圳欢乐海岸、佛山岭南天地、杭州梦想小镇



▲十六景——“信步闲庭”水街新市
十六景——“虎啸龙吟”水秀剧场
依托绶溪丰富的水域资源与悠久的历史文化资源,在项目策划中,二者结合,并通过声光电等高新技术,结合村落背景打造一出美轮美奂的大型实景秀节目。后期打造中可借鉴其他印象水秀系列,结合莆田悠久的历史文化,征集相应龙岗典故,以古荔人家,诗书延寿,悠游寿溪三种主题,全方位的演绎绶溪历史,丰富绶溪镇的夜间旅游。

▲十六景——“虎啸龙吟”水秀剧场

▲参考示意图