有读者留言,询问去香港签单购买保险的时候,想带自家宝宝顺便去打疫苗,应该怎么联系安排呢?正好,听小编给您一 一道来。

很多人认为来香港购买保险是潮流,那是因为香港法制健全和金融业发达。那是什么造就了来香港打疫苗的潮流?

其实很简单,香港疫苗(均为成熟的进口疫苗)价格和内地差不多,最重要是香港对药物的监管严谨,并且都是采取预约式,不会像内地医院人满为患,所以很多内地家长利用来港机会,顺便带孩子来香港打针,妈妈还可以注射HPV疫苗保护和关爱自己。


香港和内地疫苗对比图表1


香港和内地疫苗对比表2
01
在香港哪里打疫苗?
最适合孩子来港注射疫苗的场所就是遍布全香港的私家诊所,除了方便预约、服务较好,私家诊所可以提供国际大药厂进口的五合一(白喉、破伤风、无细胞型百日咳、灭活小儿麻痹及乙型流感嗜血杆菌混合疫苗)或*合六**一(白喉、破伤风、无细胞型百日咳、灭活小儿麻痹、乙型流感嗜血杆菌、乙型肝炎混合疫苗)混合疫苗,这类疫苗比传统国内单独式注射疫苗副作用更少,注射针数少也可减少孩子所受痛苦。
02
打疫苗时需要带哪些证件?
不在香港出生的孩子如果到香港注射疫苗需要带齐各种证件,第一次在诊所或私立医院登记时,麻麻需要带的证件包括:免疫接种记录卡或小册子、出生证明文件、非港生宝宝有效旅行证件、父母双方身份证和有效旅行证件、初生婴儿出院记录等。
以后再来,则需要带以下这些证件:免疫接种记录、出生证明文件、非港生宝宝有效旅行证件、父母双方身份证和有效旅行证件、孩子病历证明文件、儿童健康记录等。
请看下表:

03
香港打疫苗的六步骤
第一步、电话预约:每家诊所或者私立医院的电话预约时间和疫苗注射时间不同,需提前上网查阅资料;
第二步、递交资料注册:根据预约时间提前去窗口递交防疫备注册,等待呼叫孩子姓名;
第三步、身体检查:每次打疫苗前都要进行身体检查,包括身高、体重、头围等,若发现孩子身体有状况,再安排去医生办公室问诊。
第四步、核对资料:打疫苗前,护士会咨询核对儿童防疫备注册,询问孩子此前在其他地方是否打疫苗,解释本次接种疫苗的功效和可能产生的副作用。
第五步:核实疫苗名称:注射前,护士再次向家长核实疫苗名称。
第六步:观察:注射疫苗后孩子需要在候诊区观察20分钟,确定没有异样后去药品窗口领取退烧药。

妈妈们除了来香港购物,也可以抽空给自己或者适龄女儿接种子宫颈癌疫苗,会关爱自己的妈妈才能更好地爱家人。

1F
何为子宫颈癌?
子宫颈癌(cervical cancer vaccine)是一种影响子宫颈的恶性肿瘤,「恶性」或「侵袭性」的意思是指这个瘤能从子宫颈的表面侵入到较深入的组织,并有机会传至毗连的器官(例如阴道、神经、骨盆和肾),最后扩散到较远的器官,例如肝脏、肺和脑。HPV感染十分普遍,任何有*生活性**的女性,都有机会接触到其中一种可导致子宫颈癌的HPV。其他高危因素包括:吸烟的妇女免疫能力低的妇女,如有慢性肾病或其他免疫系统毛病长期使用口服避孕避丸妊娠次数高
疫苗接种年龄:愈早接种抗体水平愈高,最好于未有*行为性**前接种,最佳接种时间为10至14岁。疫苗不会影响发育及经期,亦已通过大规模临床测试·香港的注册接种年龄为9岁以上,并没有年龄上限。
谁不应接种疫苗(或暂不适宜): 对HPV子宫颈癌疫苗有过敏反应人士- 对酵母过敏人士- 正在怀孕的妇女 - 有发烧、中度或严重疾病的人,应待康复后才接种疫苗
2F
疫苗有几种类型?
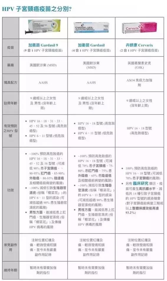
子宫颈癌疫苗又称HPV疫苗主要可预防人类乳头瘤状病毒 (HPV) 所引起的子宫颈细胞病变或阴道和外阴肿瘤等 。子宫颈癌疫苗,是一种预防性疫苗。其抗原以HPV病毒基因型16和18的L1衣壳蛋白为基础,整合入非感染病毒样颗粒。主要用于预防致癌性HPV基因型16和18型导致的子宫颈癌。在全球市场上主要有三种子宫颈癌疫苗:二价疫苗Cervarix(葛兰素史克生产)和四价、九价疫苗Gardasil(默沙东公司生产)。现在不用说都是选择最新的九价疫苗,可预防HPV 6,11,16,18,31,35,45,52,58型号的病毒。PS:九价疫苗在内地暂时未上市,香港已经可以提供服务。
据默沙东公司的介绍:
❶ 新疫苗与注射其他疫苗一样,最常见的就是注射位置产生红、肿、痛。
❷ 疫苗的安全性已获WHO (世界卫生组织) 确认。新疫苗也于2014年获FDA(美国食品及药物管制局)批准上市,并由CDC(美国疾病控制及预防中心)定期监控疫苗于广泛使用后的安全性和副作用。
❸ 无论是药厂的研究结果,还是CDC(美国疾病控制及预防中心)的定期效能监控结果,均显示HPV疫苗的效用是非常好的,均接近100%,经过观察后CDC(美国疾病控制及预防中心)的指引是不需要接种加强剂。
❹ 药厂研究表明,9岁以上的男女接种HPV疫苗均是需要且有效的,除了*生活性**较为活跃的年轻女性,年纪较大的女性群体(40-55岁)也是子宫颈癌的高发人群。
❺ 接种疫苗前不需要做任何测试,国际惯例。但即使接种了疫苗还是建议每年进行常规的妇科检查。
❻ 专家建议,可以的话尽量在生产之前接种HPV疫苗,给自己和宝宝最好的防护。最快的三针接种安排可以在四个月内完成打针另,接种疫苗真的不会影响怀孕,即使接种三针期间怀孕也只需停下,生完并喂完母乳之后再接着接种剩下的针剂即可。
❼ 曾经接种过二合一或者四合一的人是可以按需要再选择接种九合一的。九合一开始接种第一针的时间是以二合一或者四合一接种完第三针开始往后一年。开始了二合一或者四合一,还没有完成第三针的,建议完成后一年再接种九合一,如坚持要中间要转针剂需咨询专业医生,获得首肯后才可以安排。
❽以下情况不能接种新疫苗:①怀孕②哺乳期间③发烧④对疫苗成分过敏,九合一疫苗主要为酵母⑤病重者,所服用药物会影响自身免疫系统。
❾ 以下情况可以接种新疫苗:①经期② 有妇科病症(如在接受治疗则要向医生咨询所服用药物是否会影响自身免疫系统,如会,则不可以接种。)
默沙东公司提供的表格:
