
在阅读本文之前,麻烦您点一下旁边的“关注”,能供您随时进行阅读,感谢您的支持。
近日,印度还向我们国家“送来”20亿大订单,想要购买比亚迪的新能源公交车。

按照常理,如果有这么大的订单,商家肯定会立马签合同发货。但比亚迪“先付款、后发货”的操作却让人感到意外。
这样做的原因难道是比亚迪不够信任印度吗?那这次的合作还能正常进行下去吗?
逼走外企,营商环境恶劣
对于很多从事外贸行业的人来说,“印度”给他们留下的都是不好的印象,大多数外贸公司都不愿意和印度打交道。
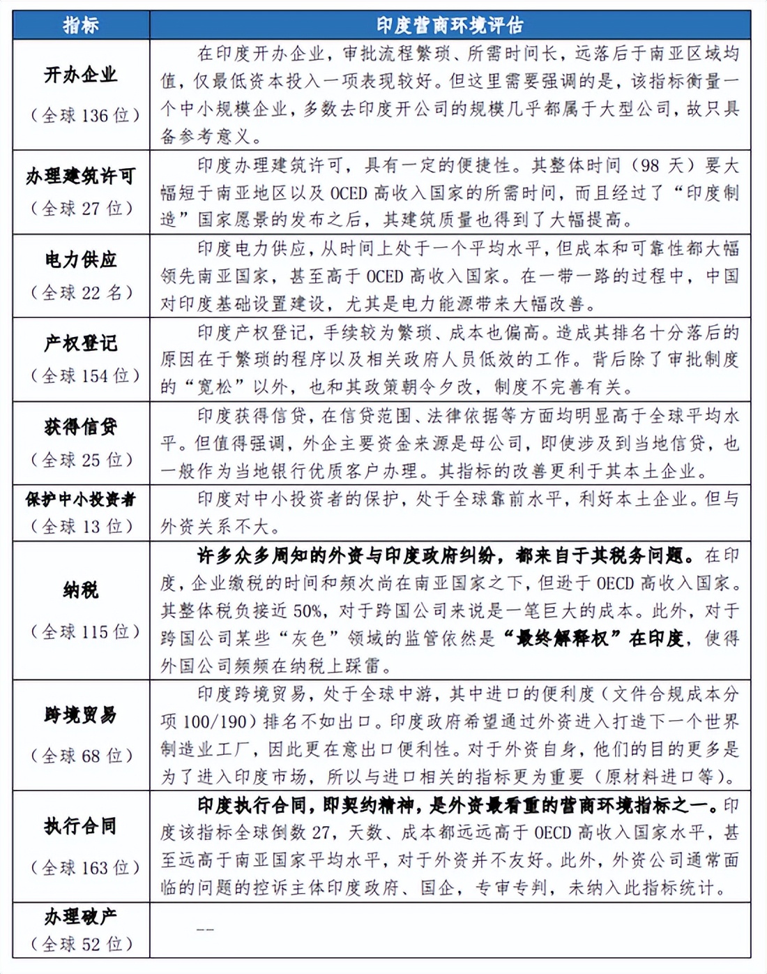
虽然世界银行自去年9月宣布暂停发布《全球营商环境报告》,但从之前的数据来看,印度的营商环境排名几乎都是在100名开外。
莫迪总理在上任时还立下雄心壮志:要让印度的营商环境排名冲入前50。可笑的是,这个目标到现在还没有实现。
在新冠肺炎疫情期间,印度打着遏制疫情期间“投机性收购”的旗号,暗自提升企业在印度投资的难度。

结果可想而知,中国对印度投资数量和流量不断减少。疫情持续的三年间,印度政府审批通过的中国投资方案仅有20%。
自2013年中国提出“一带一路”倡议后,中国对印度的投资年年攀升。涉及能源行业、消费服务行业、科技通讯行业、运输行业、以及旅游、地产、钢铁等多个行业。
这么多年来,本着“互利共赢”的理念,中国一直用实际行动助力印度经济发展,尤其是在基建能源方面给予了大力支持。
可现在印度却用上了这种“过河拆桥”的手段,实在是让我们感到寒心。实际上,不仅仅是中资企业,其他外国资本在印度的生存也是相当艰难。

其中沃达丰事件就是一个典型。
2007年5月,沃达丰斥资112亿美元从和电国际手中收购了和记爱莎67%的股份。
这本来只是两个公司之间的生意,印度却在中间“插了一脚”。
这笔交易发生在开曼岛上,选在这里交易的好处是可以省去很多不必要的税收。所以,沃达丰利用开曼岛这一避税港逃避了印度税务当局的管辖。
印度知道这件事后非常生气,在我的地盘上做生意,还想*税偷***税漏**。过了没多久,印度税务机关决定追缴沃达丰1200亿卢比(约合26亿美元)的税款。
沃达丰一听这毫无法律根据的“天价罚单”也不干了,于是,沃达丰和印度政府打起了官司。谁曾想,这一打就是十几年。
从印度高级法院宣布印度败诉到印度修改法案后重新判决印度胜诉,再到海牙法庭再次宣布印度败诉,这场官司从2007年打到2020年,从地方法院一路至国际仲裁。
直到最后的判决出来,印度还在耍赖皮,沃达丰当然也不肯缴纳税款。所以,此事只能不了了之,此后,沃达丰再也不敢和印度做生意了。
印度政府最擅长搞的就是税务纠纷,这也是外资在印度经常遇到的问题,所以才会导致大量外资对印度失去信心,准备或已经退出印度市场。
印度总能想方设法给外企征税,比如,自2020年4月起,印度将对在本国内提供数字服务的国外企业征收2%的“数字税”。

很明显,印度就是冲着Tiktok、亚马逊、eBay、Facebook等大厂来的。他们觉得,印度有着巨大的互联网市场,这些大厂要想在印度“分得一杯羹”,必须要交税。
印度政府做的不仅仅只是莫名其妙地多出税种,甚至把包括TikTok、百度、钉钉等59款中国app永久封禁,不让他们在印度市场流通。
除此之外,频繁的反垄断调查、政府公信力差、极端的贸易保护主义……都是导致印度营商环境恶劣的重要原因。

而且,印度改变营商环境的初心也不是为了让外资获益,而是为了保护本国企业的利益。正是这种本国利益优先的思想,让印度这几十年的改革显得无力。
印度好像陷入了一个死循环,经济低迷的时候就到处找外资,等外资发展起来,印度又想尽各种办法来*压打**,这不是搬起石头砸自己的脚吗?
面对中国手机企业的退出、对于沃尔玛的反垄断调查、日本在印度修高铁赔钱等等事例,印度政府真的该反思了。
大家都知道,一个好的营商环境对一个国家的贸易事业乃至一个国家的国际形象都是至关重要的。

印度的经济想要得到更好地发展,就必须提升自己的“格局”,格局打开才能做事。谨记:一味地进行贸易保护主义是没办法发展的。
既要充分发挥自己超大国内市场、劳动力成本低、服务业发达等优势,同时要加强顶层设计,完善外商投资法律法规,真正保护好外商投资的合法利益。
只有这样,印度才不会一直成为人们口中诟病的对象,印度的国际形象也有望好转。但行胜于言,希望印度政府真的能够有所作为。
了解了这些,大家现在对于比亚迪“先付款、后发货”的操作应该不会迷惑了,比亚迪是有智慧的,他们给自己留了一手。
人口众多,汽车需求旺盛
印度的交通主要有公路、铁路、水运、空运。其中,公路运输是最主要的方式,但印度道路路况较差,道路运输能力不足。
说起印度的人口,大家都知道印度是世界上仅次于我国的第二人口大国。

但根据联合国的最新报告,印度已经在2023年超过中国,成为世界上人口最多的国家。目前,印度的人口总量又上了一个新台阶。
随着人口的快速增长,对出行的需求也是越来越高。特别是现在新能源汽车的发展,让印度更加心动,因此,他们放眼全世界寻找合适的供应商。
经过慎重考虑,印度决定把这个订单交给中国来做。这也不免让人疑惑了:为何印度偏偏选择了中国呢?为什么不用自己国家制造的汽车呢?
说起印度的汽车,它的历史还得追溯到二战时期。当时美国的通用和福特都已经在印度设厂进行零部件生产了。
印度在汽车制造这方面算是很有话语权的,在亚洲来说,起步仅仅晚于日本。印度本土品牌“塔塔”汽车就是在这个时代成立的。
印度政府在80年代携手日资创立了马鲁奇汽车公司。此后,印度便投入大量资金生产该品牌汽车,该汽车随后也在印度市场爆火。
进入90年代,经济改革速度越来越快,自由资本纷纷进入印度汽车市场,很多有名气的汽车制造商也入驻印度。

到今天,印度的汽车政策还是“朝令夕改”的状态,一会儿放开市场,一会儿又限制进入,不知道印度政府在打什么算盘。
在新能源汽车的发展方面也是,一会儿出台政策重视地不得了,一会儿又把这些扔在一边不管。这也让我们担心,比亚迪真的拿得下这笔订单吗?
其实早在2002年,印度政府就有发展新能源汽车的想法,但想法终究是想法,并没有付诸实践,没有制定相关的发展规划。
直到2011年,印度政府又把这“陈年旧事”想起来了,当年还在财政预算里写着:鼓励混动和电动汽车开发、制造和消费。
但推动新能源汽车真正发展的还得是2013年出台的一个计划,印度政府官员雄心壮志地认为印度到2020年预计成为世界新能源汽车市场的领导者。
虽然我们可以从印度的政策中看到一丝发展新能源汽车的决心,但实际上,新能源汽车在印度的渗透率极低。
所以我们也能理解,为什么印度不自己生产新能源汽车而是要向外进口。政府这种态度下,印度新能源汽车能发展起来那真是个奇迹。
转向中国,送来大额订单
“节能减排”可谓是新能源汽车发展的推动力,“碳达峰、碳中和”的政策又将加速新能源汽车的快速发展。
特斯拉、雷克萨斯、蔚来等众多品牌也是新能源汽车的领跑者,为什么印度偏偏看上了比亚迪呢?

根据相关数据,比亚的的销量稳居新能源汽车排行榜第一。比亚迪之所以得到了印度的认可,肯定离不开汽车本身存在的优势。
比亚迪是全国唯一家一直坚持整个汽车产业链垂直整合的企业,其核心就是汽车关键零部件均是自主研发生产。
在电池技术方面,比亚迪自主研发的刀片电池与三元锂电池技术在行业里可是遥遥领先。刀片电池耗能小,但续航时间长,很好地优化了了续航难题。
除此之外,CTB电池车身一体化技术、八合一电驱系统、DM-i超级混动系统等都是相当厉害的存在。
垂直整合不仅可以快速实现创新,另一方面它还可以保障供应链的安全以及实现生产成本的最优化。
而且比亚迪的售后服务也是做的相当好的。很多车主在后续的反馈中,都曾多次提到比亚迪新能源汽车“续航长”“电池耐用”等优点。
面对这样富含“黑科技”的汽车,印度当然会心动。所以这也是为什么印度主动找到比亚迪谈合作的原因。
印度向比亚迪公司订购了1000辆K9新能源大巴车,该大巴车的单价是198万,所以折算下来这笔订单在20亿左右。

比亚迪K9是比亚迪汽车的首款纯电动客车,这也意味着零污染,可以减少二氧化碳排放。不过,这个特点是最不值得一提的。
整车采用比亚迪自主研发的铁电池,续航这方面非常抗打。快充一个小时、慢充六个小时即可充满电,车顶还配有太阳能电池板,根本不用担心半路没电。
最吸引人的点是,该车配备了人性化的残疾人安全座椅,生动体现了比亚迪的人文关怀。
此前就有比亚迪印尼当地电动大巴经销商 VKTR 集团将 22 辆电动大巴 K9 交付给当地巴士公司 Mayasari投入运营的案例。

加上之前比亚迪和美国的合作,估计印度是真的看到了比亚迪新能源汽车的利好,所以才能接受“先付款、后发货”的要求吧。
比亚迪近年来也一直致力于开拓国际市场,面对印度汽车市场的巨大潜力,比亚迪也早有进军印度市场的想法。
2007年比亚迪正式进入印度市场,设立了手机工厂,主要为手机制造商生产电池和零部件;2013年,比亚迪开始与印度当地企业合作,生产电动大巴;2021年,比亚迪e6电动汽车进入当地市场,用于当地出租车市场。
自2007年建立分公司至今,比亚迪已在当地投资超2亿美金。截至目前,比亚迪已建成了两个工厂,在印度21个城市建立24家经销商展厅,并计划在2023年前达到53家。
但北汽福田和长城汽车在印度被关停的例子又让比亚迪有所迟疑。但毕竟,印度的新能源汽车市场还处于空白状态,中国车企如果能利用这个机会也是不错的。

现在的比亚迪实力不容小觑,他们也不怕和印度这样的“老赖”合作。如果印度拒绝“先付款、后发货”的要求,对比亚迪也没什么影响,这样反而显得印度格局小了。