华宝国际烟草集团 (华宝国际00336值得买吗)

华宝国际是香精香料行业龙头,深耕中国味觉系消费品市场

公司成立于1996年,是我国香精香料、烟用原料的领军企业,目前世界排名第10,也是榜上唯一的中国公司。

分拆香精与香原料业务,适应行业发展需求

香精香料行业呈现寡头垄断格局,近年来集中度不断上升,2017年全球CR10达到78.9%,而龙头企业在产业链各环节壁垒优势显著:1)资金与规模优势使得上游香原料业可控更多原料厂、拥有更强获客能力;2)中游香精制造业占有更多研发力量可满足客户需求;3)下游受益需求多元化趋势又可带动中上游发展。2016年以后,公司香精业务凭壁垒优势继续深耕食品及日用品香精板块,香原料业务则通过外延收购强化供给实力,接力香精业务成公司利润增长的新动力。

前瞻布局烟用原料,紧随政策导向,稳抓市场大机遇

“中式卷烟”要求的“高香气、低焦油、低危害”是我国卷烟产品的优化方向,而烟用原料的选用是卷烟制品能否实现上述要求的关键因素。烟用原料业务是公司第二大板块业务,主要产品*草烟**薄片有降焦效果,随着*草烟**去库存接近尾声及国内HNB(加热不燃烧)政策落地机遇,该业务或迎发展新篇章;公司另一主要产品为卷烟新材料中实现“高香气”的 爆珠,“细中短爆”近年来已成为我国一类卷烟销量上升的重要力量,随着公司爆珠产能放量有望进一步提高烟用原料板块业绩。

HNB业务蓄力已久,做加热不燃烧全面解决方案供应商

目前公司新型*草烟**产品以加热不燃烧*草烟**(HNB)*草烟**薄片和专用低温香精为主。公司是业内率先掌握再造烟叶技术的民资企业,在HNB*草烟**薄片领域公司已有多项技术及专利储备,我们认为公司受益传统卷烟用*草烟**薄片技术积累,或将在HNB相关领域拥有先发优势。此外,HNB用香精较传统卷烟用技术要求更高,公司也已针对HNB专用香精进行研发布局,我们认为公司香精业务会在HNB时代继续为在HNB有所布局的中烟工业公司供货,联动海外市场,有望分享全球新型*草烟**行业快速发展红利。

收购嘉豪食品进军下游调味品市场,再铸业绩高增长势能

公司于2018年9月完成对嘉豪食品的收购,从此正式进军调味品市场。嘉豪食品是国内领先的调味品生产商之一,产品主要包括鸡汁、芥辣、调味汁、浓缩果汁及鸡粉,主要客户为餐饮服务商,2019年该板块实现营收超7亿元,2015-2019年板块营收CAGR为10.1%,未来有望受益于复合调味品行业持续精细化、健康化的消费升级趋势为公司贡献增长新动能。

盈利预测与投资建议

我们认为,公司作为国内香精香料龙头企业,壁垒优势不断凸显,公司有望继续保持收入及盈利能力稳中有升。同时,我们认为随着国内HNB政策落地,公司受益于领先的研发优势和优异的产品力,其香精和薄片业务有望率先受益。我们预计公司2020-2022年收入43.86/47.18/51.08亿元,受调味品板块商誉减值影响,公司2020-2022年净利润9.76/14.58/15.62亿元,不考虑商誉减值损失情况下,公司2020-2022年净利润为13.55/14.58/15.62亿元;对应的EPS分别为0.31/0.47/0.50元,考虑到公司作为国内香精香料龙头优势,且有望受益于国内HNB落地机遇,给予公司对应21年25倍PE,对应目标价为11.75元人民币(对应13.06元港币,1港币约合0.9元人民币),给与“买入”评级。

风险提示:市场发展不及预期、政策风险、国际贸易风险、新型*草烟**板块业务不及预期

1. 公司概况:香精香料行业龙头,深耕中国味觉系消费品市场

华宝国际控股有限公司成立于1996年,于2006年在香港联交所完成上市(华宝国际,00336.HK)。根据Leffingwell香精香料研究机构于2018年发布的数据,公司目前是世界排名第10大香精香料公司,也是榜上唯一一家中国公司。公司是我国香精、烟用原料、香原料的领导企业,并于近年开始探索以加热不燃烧*草烟**制品(HNB)为主的新型*草烟**领域。

1.1. 以香精制造起家,围绕香精多年拓展新业务

公司目前业务板块覆盖香精、香原料、烟用原料、新型*草烟**制品及其他业务。

  • 香精业务:公司自成立以来的第一大业务板块,主要产品有食用香精、日用香精。公司是董事长朱林瑶女士于1996年在上海嘉定区成立的华宝上海发展而来,长期以来,公司的主体业务为香精业务,其中烟用香精占整体营收的90%以上。直至2006年通过借壳完成港股上市,才开始发展香原料、烟用原料等业务。2016年,公司为增强板块间协同效应,将食用香精与日用香精合并为香精业务板块,将其拆分进华宝香精股份有限公司,后于2018年在A股中小板上市(华宝股份,300741)。
  • 烟用原料业务:公司不断探索的第二大板块业务,主要产品包括*草烟**薄片、卷烟新材料,如口味型胶囊、爆珠等。2011年,公司通过收购广东金叶开启了*草烟**薄片业务。2014年后开始探索卷烟新材料领域,2018年3月与云南中烟新材料成立合资公司滇华本香,用于爆珠的生产与研发。
  • 香原料业务:为配合香精业务的发展,公司持续在上游布局香原料,现已成为第三大板块业务,主要产品包括多种天然香料和合成香料。公司于2015财年正式成立香原料板块,目前主要由子公司广东肇庆、盐城春竹、永州山香、江西香海贡献业绩。
  • 新型*草烟**业务:公司2014年后开辟的业务板块,正在通过自主品牌、合作研发、收购品牌等方式对新型*草烟**制品进行探索。2014年创立立场电子,打造*子烟电**自主品牌,并与云南中烟开展新型*草烟**技术相关研究;2015年收购美国独立*子烟电**企业VMR products;2018年,公司将VMR以5000万美金卖给JUUL。目前,公司新型*草烟**业务主要关于对HNB烟用薄片的研发,以及旗下华宝股份对HNB用低温香精的研发
  • 调味品业务:2018年,公司通过收购获取嘉豪食品有限公司(简称嘉豪食品)进入香料香精下游——调味品行业。根据公司公告,广东嘉豪主营业务为产销调味品,主要品牌为“劲霸”、“嘉豪”及“詹王”,产品包括芥末酱、浓缩果汁、鸡精及功能酱油,客户主要为中国的餐馆,各地合计约20万家。公司将嘉豪食品作为战略平台,以深入了解终端消费者口味,与公司其他板块更好地发挥协同效应。

00336华宝国际,300741华宝股份和华宝国际的关系

控股股东权力集中,公司业务结构清晰,利于发挥板块间协同效应。公司控股股东和实际控制人为朱林瑶女士,持有公司股份73.79%,公司总裁为夏利群先生。公司旗下主要附属公司约30余家,共覆盖四大板块业务,其中,公司的香精业务由华宝股份主要运营,其余业务包括烟用原料、香原料、新型*草烟**及其他业务,由公司及其他主要附属公司负责营运。

00336华宝国际,300741华宝股份和华宝国际的关系

1.2. 调整板块提高协同能力,烟用原料与香原料业务开启利润新增长点

公司营收整体呈现波动上行趋势,2015年后梳理各业务板块,实现业绩增速大幅提升。

  • 公司业绩曾于2015年出现负增长,主要因香精和烟用原料之*草烟**薄片两业务营收下滑所致。其中,香精业务受下游市场需求影响,所在行业之食品工业自2010年来已连续五年增长降速*草烟**薄片业务与卷烟产量呈正相关、与*草烟**库存量呈负相关,国内控烟力度加大、*草烟**去库存二者的影响,*草烟**薄片业务业绩自2015年起至今仍处调整阶段
  • 2016年,公司分拆香精业务,此后受益香原料和烟用原料之卷烟新材料两业务的持续增长,目前业绩已实现再起飞。2015-2019年,香原料营收CAGR为21.68%,烟用原料营收CAGR为4.61%。2019年,公司持续经营业务实现营收42.41亿元,同比增长6.51%,归母净利润13.74亿元,同比增长-4.68%。

00336华宝国际,300741华宝股份和华宝国际的关系

香精业务奠定多年高毛利率基础,2016年后毛利率与净利率已逐步企稳。

  • 华宝香精业务拉高公司整体毛利率。香精业务板块完成分拆,华宝香精股份有限公司由公司持股比例81.1%,且贡献营收占比达51%,因此香精业务仍然是公司至今保持高毛利率的主要原因。根据华宝股份财报,近年来受益公司在香精行业本身的龙头壁垒优势,以及*草烟**行业高毛利率特征,其毛利率稳定在75%左右,净利率保持在50%左右,高于公司整体毛利率和净利率。叠加公司的烟用原料、香原料、新型*草烟**三大业务板块后,近年来整体毛利率也保持在65%左右,净利率维持在30%以上。
  • 新业务放量助力毛利率与净利率于2016年后企稳。香原料和烟用原料之卷烟新材料于2015年开启业务后,业务放量逐渐进入正轨,使公司毛利率与净利率逐步企稳。两项业务中所含的创新技术壁垒、新产品放量销售是二者得以获得高毛利的保障,其中,香原料业务得益于低碳酯类香料等新产品的放量,而卷烟新材料得益于爆珠产能的放量。

2019年,公司毛利率实现64.73%,较上年降0.37pct,净利率32.39%,较上年降3.80pct,由于香原料和烟用原料业务均存在产能过剩情况,暂时拖后公司盈利能力。我们认为,面对传统卷烟行业调控和食品工业降速这两大困境,公司通过将香精香料产业链向下游调味品行业延伸,并积极布局HNB烟用原料,未来关键盈利指标有望继续保持较高盈利水平。

00336华宝国际,300741华宝股份和华宝国际的关系

1.3. 研发投入持续增加,技术储备为持续发展打下基础

公司研发投入持续增加,专利储备持续积累技术优势。公司拥有国际化的产品研发和生产实力,在上海、广东、江苏、云南、江西、福建、香港及博兹瓦讷等地设有生产基地,在德国霍尔茨明登设有研发中心,在上海拥有国家级企业技术中心,另在广东、云南及福建设有研发部门。除2015年进行板块调整,其余正常经营期间不断增加研发投入。截至2020年7月,根据专利汇数据,公司拥有香精、再造烟叶、卷烟新材料、香原料、调味品等方面专利合计约400余项。2019年,公司研发投入占总营收比例为6.85%,研发费用2.91亿元,达到历年来最高值。

00336华宝国际,300741华宝股份和华宝国际的关系

2. 分拆香精与香原料业务,适应行业发展需求

自公司成立至2015年,公司的第一大主营业务一直为香精香料业务。2016年,公司梳理了自身业务板块以配合整体战略的实施与推进,促进板块间的整合与协同效应的发挥。对于香精香料业务,公司独立了香原料业务另行发展,并分拆出香精业务归于华宝香精集团下,2018年于A股上市。

2.1. 香精香料行业寡头垄断,龙头企业受益下游需求多元化趋势

香精香料产业链由上游的香原料业、中游的香精业、下游的消费品制造业组成,其中香原料业和香精业属于精细化工领域,二者结合构成通常所说的“香精香料行业”。

00336华宝国际,300741华宝股份和华宝国际的关系

香精香料行业寡头垄断,且集中度不断提升中。自90年代以来,全球香精香料工业逐步实现了高度的垄断。根据Leffingwell与嘉肯资讯数据,2000-2017年,行业CR10-11的市占率提升近18个点。2017年,行业中香精香料业务营收排名前11的公司的香精香料总销售额为207.46亿美元,占全球263亿美元总销售额的78.9%。中国的华宝国际香精香料业务于2013年进入标的池,因为自该年起它与第十名日本长谷川香料株式会社(T.Hasegawa)的香精香料业务收入已十分接近。2018年,美国国际香精香料(IFF)收购了以色列花臣香精(Frutarom)。自此CR11变为CR10,行业集中度进一步提升。

华宝国际拥有全球第10大香精香料业务,也是前10大企业中唯一一家中国公司。

00336华宝国际,300741华宝股份和华宝国际的关系

2.1.1. 上游香原料业:龙头企业获客能力使香原料企业有利可图

香原料种类众多,合成香料是香精的主要原料。香原料简称“香料”,分为天然香料和合成香料两种。天然香料从动物和植物身上采集或提炼,常用植物约有200种,目前分离出来的有机化合物有3000余种。天然香料的优点是成份天然,味道层次丰富,缺点是会受自然条件限制,数量和质量较难控制;合成香料由化学中间体通过化学手段合成制成,约有4000-5000种,常用的有700余种,国内能生产的约有400种。合成香料的优点是数量与质量可控,缺点是味道层次单一,需要组合调配使用。在香精配方中,合成香料占比在85%左右,有时可超95%。

地理上看,香原料工业地域集中,但因产品与产地对应,从而导致香原料企业分布较散。天然香原料的生产基地通常位于香原料产地,而合成香料只需在原料运输路径之内即可。我国香原料企业集中于中南部。根据嘉肯咨询发布的《世界香料市场概况》报告,中国是世界上重要的香料产地,盛产的香料精油品种包括薄荷油、山苍子油、桉叶油、桂油、茴香油等。国内香料工业主要集中在长江以南地区,以广西、贵州、海南、云南、湖南、广东、福建、四川、湖北等地产量较大。

分拆香原料与香精业务,以获取更高产品附加值。目前生产香原料的企业分为三种,一种是生产香原料以销售的企业,其主营业务称为“香(原)料”;一种是大型香精香料企业自产自用,其主营业务称为“香精香料”;第三种是大型香精香料公司自产自用并外销,其主营业务分为“香料”业务与“香精”业务,全球排名前10大香精香料公司官网及年报均将二者进行了拆分。各家公司拆分业务的根本原因都是为了加强与香精板块间的协作、以及更好地满足客户需求。

综上所述,我们认为香原料行业中企业的利润增长点来自:1)产区内香原料的品质及产量优势;2)自身获客能力。香原料需要制成香精、进一步加入消费品中才可实现更大产品附加值,因此,除了需要覆盖周边的客户,更重要的是如何拓展距离更远、产业链更长的市场。在这一点上,龙头企业因占据更高的行业地位与更广的产业布局,可以使旗下香原料企业的产品走得更远。

2.1.2. 中游香精制造业:龙头企业研发实力为满足客户需求提供保障

在香精制造环节,龙头企业壁垒优势显著。香精是由人工调配或由发酵、酶解、热反应等方法制造出来的含有多种像成分的混合物,香料是原料,香精也被称为调和香料。由此可知,掌握的资源越多,香精制造企业越可以更好服务客户。我们认为,这些资源需要覆盖香原料获取、研发实力、香精产能三个方面,而在实现这三个要点上,行业龙头企业因为规模较大而较普通企业更具优势。1)在香原料的获取上,龙头企业除了向经销商和向香料厂直购,还可以直接对香料厂进行收购,使香原料种类、质量、产量的控制更加便捷,符合调香环节要求,若用于外销,龙头企业的销售渠道和覆盖范围将比普通企业更加广泛;2)在调香人员和调配技术上,龙头企业更易引进及保有人才,有更多资金和渠道研发和储备技术,以便应对下游需求变化。根据中国产业信息网《2017年全球香精香料市场现状及主要国家市场分析》整理的数据,CR11(2017年花臣尚未并入IFF)的研发费用会占到总营收的5-10%;3)香精制造产能方面,龙头企业更具规模优势,接单力更强。

我们认为,能否持续满足下游需求是香精制造企业存活的关键。香精制造行业的利润增长点来自于1)满足客户需求多样性的能力,包括科研实力(调香师团队)、产能供应、上游原材料获取;2)龙头企业较普通企业更有持续投入科研、产能、上游香原料的资源。从全球排名前10大香精香料公司官网及年报来看,多年以来,每家公司都在香精香料产业中持续进行横向及纵向的收购,行业集中度自2000年至2017年从61%提升至78.9%,然而C11(2018年后是C10)的名单却没有改变过,这印证了龙头企业的成长逻辑以及龙头企业的壁垒优势。

2.1.3. 下游消费品制造业:需求多元化带动中上游发展

下游需求多元化是香精香料行业的发展动力。香精香料作为添加剂主要应用于食品、日用品、化妆品等工业,近年来,下*行游**业细分领域的快速增长,给香精香料行业带来了发展动力。以食品消费市场为例,近年来,食品消费市场增速放缓,从全国居民人均消费支出在食品烟酒上的情况来看,同比增速已从2012年的20.18%降至2019年的4.31%。整体增速放缓,但细分领域中不乏表现优秀的子行业,比如乳品、部分休闲零食等。

新兴经济体市场为香精香料下游的发展提供了广阔空间。全球香精香料市场主要集中在欧美及亚太地区,其他市场需求规模较小,但新兴国家需求增长较快。从Leffingwell预估的2018E各地区香精香料消耗量来看,至2018年,预计全球总消耗量在250亿美元,其中亚洲为85亿美元位列第一,北美以57.53亿美元位列第二,西欧以47亿美元位列第三。然而从2013-2018E的CAGR来看,非洲、中美洲、中东、亚洲的增长较快,分别为4.5%、4.5%、4.1%、4%,这些地区正是新兴经济体集中的地方。同时,对比香精香料市场成熟的欧美市场,仅从市场体量和增长速度来看,新兴市场仍然存在较大发展空间。

00336华宝国际,300741华宝股份和华宝国际的关系

2.2. 分拆香精业务A股上市,壁垒优势稳固龙头地位

华宝股份是中国香精行业龙头。华宝香精股份有限公司(简称:华宝股份)的主营业务是华宝国际旗下的香精业务,全球C10的统计是按公司的香精香料业务来进行排序,由于华宝国际是前10中唯一的中国公司,而公司持有华宝股份81.1%的股份,所以目前,华宝股份是中国香精行业的领导者,而华宝股份的财务业绩仍将合并于华宝国际的财报之内。华宝股份拥有一系列知名香精品牌,包括“喜登”、“华宝”、“孔雀”、“天宏”、“华芳”、“澳华达”、“琥珀”等。

在与国内企业的同业对比中,华宝股份因其行业龙头地位,优势明显。在华宝股份国内的同业主要为中国波顿、爱普股份、百润股份,在横向对比后发现,华宝股份在香精业务的营收体量及研发投入两方面上大幅领先竞争对手,2019年收入规模分别是上述公司的2.51、1.60和 3.00倍;研发投入总额与营收占比也远超同业达到 7.53%,其他三家公司分别是3.36%、1.33%和 4.34%;同时华宝股份盈利能力也大幅优于其他公司,华宝销售净利率在50%以上,其他三家公司在5-21%间徘徊。

00336华宝国际,300741华宝股份和华宝国际的关系

00336华宝国际,300741华宝股份和华宝国际的关系

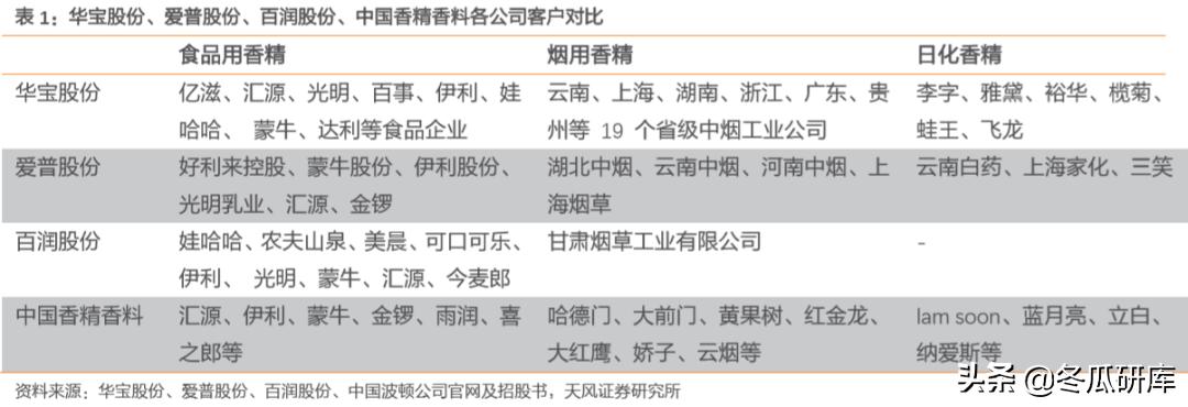
客户方面,华宝股份客户类型多样,烟用客户优势明显。与百润股份、爱普股份、中国香精香料相比,四大公司均有较为广泛和稳定的客户关系,但是百润和爱普的客户都偏向食品用香精。烟用香精方面,尽管四大公司都有涉及这一利润较高的板块,但是华宝股份的烟用香精客户数量最多,这为烟用香精的稳定和大规模销售奠定基础。其客户包括云南、上海、湖南、浙江、广东、贵州等19个省级中烟工业公司,合作关系稳定且持续性较强。

00336华宝国际,300741华宝股份和华宝国际的关系

2.3. 持续强化香原料供给实力, 接力 香精业务成利润新来源

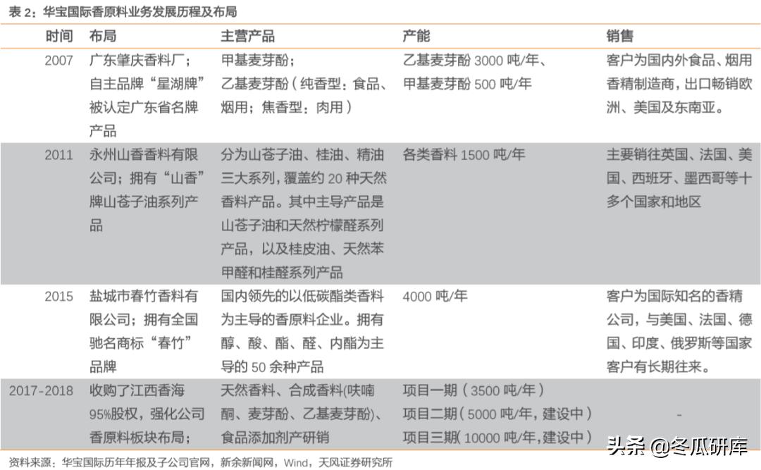
通过收购扩大香原料生产规模,产品多样,销售渠道广泛。为配合香精业务的发展,公司自2007年起持续在上游布局香原料,通过设立及收购广东肇庆香料厂、永州山香、盐城春竹、江西香海,以及增资青岛青大,逐步强化在香原料板块的布局。公司于2015财年正式独立香原料板块。2019年,该板块占总营收比例的15%,是第三大业务板块,主要由广东肇庆香料厂、永州山香、盐城春竹、江西香海做出业绩贡献,生产香料包括天然香料与合成香料,主要用于添加在食品用、烟用香精中,四子公司总产能约在1.25万吨/年,客户为国内外香精制造商,销售渠道遍及欧洲、美洲、亚洲。

00336华宝国际,300741华宝股份和华宝国际的关系

“大客户、大品牌”战略与海外市场开拓助力业务高速增长,香原料接力香精业务成利润增长新动力。2015-2019年间,公司旗下的香原料板块快速上涨,年复合增长率为21.21%, 2019年营运利润率为13.24%。这主要得益于各子公司在“大客户、大品牌”与海外市场三方面的开拓。公司于发展早期便十分重视海外市场,并提出了“大客户、大品牌”战略,在香原料业务方面,“大客户”指的服务对象主要为国内外知名香精企业与食品制造企业。四大子公司中,广东肇庆香料厂的“大品牌”为“星湖牌”,“大客户”有娃哈哈集团,销售范围覆盖欧洲、美洲、东南亚;永州山香有“山香”牌山苍子油系列产品,于2013年前后获得奇华顿等国际知名香精香料客户,现在产品主要销往英国、法国、美国、西班牙、墨西哥等十多个国家和地区;盐城春竹拥有全国驰名商标“春竹”品牌,主要客户均为国际知名的香精公司,产品广泛应用于欧洲、北美和拉美市场,并已先后与美国、法国、德国、印度、俄罗斯等国家建立了长期业务往来;2018年最新收购的江西香海,其产品主要销往欧洲、美国、南美、东南亚等地。

2019年,由于麦芽酚行业产能过剩导致竞争加剧,以及盐城春竹进行检修所致,香原料业务业绩受到影响。该板块业务营收为6.20亿元,同比降12.18%,营运利润率为13.24%,较上年降3.42pct。此间,江西香海一期项目已经完成投产,二期项目的土地建设及设备安装都已接近完成,三期项目的土地建设工作接近完成。江西香海生产的产品品类多,工作要求高,未来有望为香原料板块贡献更多的收入和利润;此外,永州山香已经完成苯甲醛生产线的优化,更加高效地为客户提供优质产品和服务。

00336华宝国际,300741华宝股份和华宝国际的关系

3. 前瞻布局烟用原料,紧随政策导向,稳抓市场大机遇

烟用原料业务是公司不断探索的第二大板块业务,主要产品包括*草烟**薄片、卷烟新材料,如口味型胶囊、爆珠等。

3.1. 公司是国内传统卷烟*草烟**薄片制造龙头

3.1.1. 烟用原料之*草烟**薄片:卷烟制品降焦的有效手段

*草烟**薄片或称再造烟叶,用来填充卷烟,是降低卷烟焦油的有效方法。目前,*草烟**薄片形状分为片状与丝状,制作工艺分为辊压法、稠浆法、造纸法三种,常用的为造纸法,因其形成的薄片质量最佳。使用*草烟**薄片的优势在于:在卷烟配方中加入*草烟**薄片,一方面可以提高卷烟品质,是一种降低卷烟焦油量的有效方法;另一方面,由于可以提高*草烟**使用效率,也成为实现*草烟**“双控”(控制种植面积和控制产量)的一种途径。

民营企业仅可参与烟用薄片的中游制造环节:

  • 上游:中烟工业公司为*草烟**薄片产业链的原料供应方。*草烟**薄片的主要原材料为*草烟**废料,来自打叶复烤中产生的根尖、末和卷烟工业企业生产中产生的废烟丝、烟末等,而打叶复烤、卷烟生产皆属中烟工业公司业务。
  • 中游:民资可参与*草烟**薄片的生产。*草烟**薄片生产的参与方式主要有两大类:第一类为中烟公司自建*草烟**薄片生产项目;第二类为中烟公司与第三方出资共建生产公司,第三方或通过提供技术支持参与,或成为国家*草烟**专卖局批准的*草烟**薄片生产点企业参与。其中,第二类中的“第三方”公司可以是民资控股。华宝国际是目前参与*草烟**薄片生产制造环节的民资企业中拥有*草烟**薄片产能排在前列的公司,根据公司公告,公司旗下的广东金叶拥有产能2万吨,占股55%的广东金科拥有产能1万吨,共计三万吨。
  • 下游:在我国,*草烟**薄片的唯一使用者为中烟工业公司。

00336华宝国际,300741华宝股份和华宝国际的关系

00336华宝国际,300741华宝股份和华宝国际的关系

00336华宝国际,300741华宝股份和华宝国际的关系

2014年是*草烟**薄片需求下滑的起点,此后因*草烟**去库存的影响,目前行业尚处调整阶段。*草烟**薄片销售量与*草烟**库存量呈反比。当*草烟**供应充足时,卷烟生产企业使用*草烟**薄片的动力会下降。同时,*草烟**薄片的销量与卷烟销量呈正比,由于2015年控烟力度加大,卷烟销量出现多年以来首次下滑,幅度达2%,*草烟**薄片的销售情况也随之下滑。以华宝国际为例,因生产先于销售,公司*草烟**薄片业务于2014年业绩开始出现下滑,降幅达12%。

00336华宝国际,300741华宝股份和华宝国际的关系

3.1.2. 子公司广东金叶是国家局定点许可生产企业

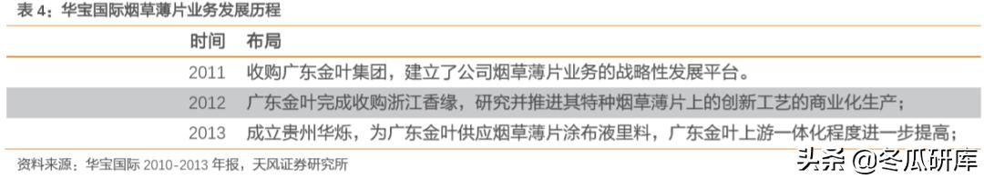
年产3万吨生产线奠定产能基础,是*草烟**薄片行业龙头。公司于2011年通过收购广东金叶开启了*草烟**薄片业务。广东金叶是少数几家国家*草烟**专卖局定点许可的专业从事*草烟**薄片生产基地之一,根据公司年报,公司拥有广东金科10000吨生产线和广东金叶二期20000吨生产线,以及其他与中烟工业公司的合作项目,客户包括红塔*草烟**集团以及广东中烟公司,并与国内十余家中烟工业企业建立了良好的合作关系,其*草烟**薄片产品成功应用于数十个知名品牌的三十余规格中,其中包括大量一、二类卷烟产品与高端品牌配方。根据公司2014年年报,全国经国烟局批准的*草烟**薄片生产点共有14个,总产能达约16.5万吨╱年,公司产能约占1/5。

00336华宝国际,300741华宝股份和华宝国际的关系

00336华宝国际,300741华宝股份和华宝国际的关系

*草烟**去库存近尾,*草烟**薄片业务有望重入上升通道。由于对国家在未来几年将实行焦油含量新标准一事判断准确,公司的*草烟**薄片业务在2013财年达到顶峰,业绩实现营收超10.70亿港元,贡献营收占总比25%。此后受到*草烟**降库存影响,产能无法充分发挥,2014至2016年持续下降。公司于2016年后将该业务与卷烟新材料业务合并为烟用原料板块。2017年来全国卷烟社会库存总体呈下降趋势,12月末,卷烟社会库存降至342万箱。截至2019年11月,*草烟**去库存仍在继续,社会库存达到近5年来最低水平。

00336华宝国际,300741华宝股份和华宝国际的关系

3.2. 烟用原料产业随政策发展:“卷烟上水平”是任务,“中式卷烟”是方向

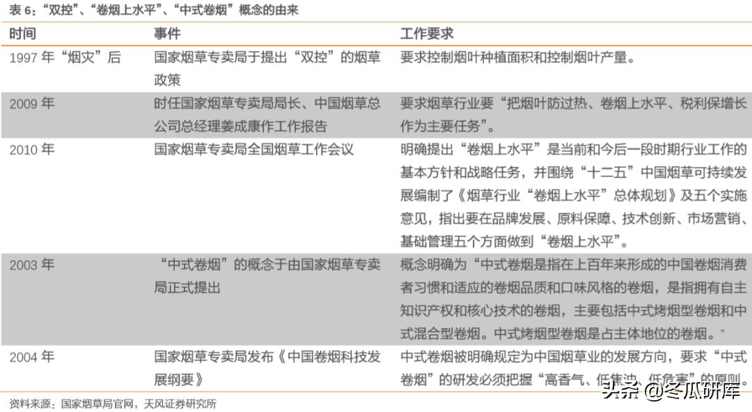
在“双控”政策的指导背景下,“卷烟上水平”成为“利税保增长”的基础。 “卷烟上水平”是我国*草烟**行业在烟叶种植面积和烟叶产量双降的同时,又要保持卷烟销量上升、利税稳定增长的重要手段,也是中烟工业公司的长期任务。“卷烟上水平”的做法是优化卷烟结构,提升卷烟档次,这意味着要提高五类*草烟**制品中三类以上*草烟**的销量占比。具体到卷烟产品本身,“中式卷烟”概念要求的“高香气、低焦油、低危害”是我国卷烟产品的优化方向。

00336华宝国际,300741华宝股份和华宝国际的关系

00336华宝国际,300741华宝股份和华宝国际的关系

烟用原料的选用是卷烟制品能否实现“高香气、低焦油、低危害”的关键,民资受益参与烟用原料的研发与生产。烟用原料由*草烟**和烟用材料两大类组成。*草烟**包括烟丝、梗丝、叶片、薄片等,烟用材料是除了*草烟**之外,用于加工卷烟或包装卷烟过程中所使用的各种材料。此两大类中,民营企业可参与烟用材料产业的上游和中游,以及*草烟**原料产业的上游。

3.3. 新型卷烟助力“卷烟上水平”,卷烟新材料发展正当时

3.3.1. 烟用原料之烟用材料产业链:创新研发推动“卷烟上水平”

卷烟产品加速上市,新品等级呈上升趋势。根据国家*草烟**专卖局发布的报告《2017年全国卷烟市场分析》,2012至2017年,行业共计上市673个新品。15年后,行业新品开发上市速度明显加快,其中2016年47个品牌合计发布171个新品上市销售,数量同比2015年接近翻番达到近年来最高水平;2017年,45个品牌合计发布148个新品上市销售,数量上仅次于2016年,其中仍然有20个属于三类及以下新品。报告中称,建议除一部分老产品改造外,卷烟工业企业不再开发三类及以下新品。进一步地,在2019年全国*草烟**工作会议上,国家局提出了全新的“136”、“345”发展目标,即通过未来4-5年的努力,在中高端卷烟形成“136”品牌规模,即1个年销量规模超350万箱,3个超200万箱,6个超100万箱;“345”品牌效益,即3个年批发销售额超1500亿元,4个超过1000个亿元,5个超600个亿元。

00336华宝国际,300741华宝股份和华宝国际的关系

细中 短爆”等新型卷烟是一类卷烟销量上升的重要力量,也是“卷烟上水平”的主力。上市新品中包含传统卷烟与新型卷烟,新型卷烟包括细支烟、中支烟、短支烟、爆珠烟,大部分为一类烟,不存在二类以下规格。根据国家*草烟**专卖局发布的报告《2017年全国卷烟市场分析》,2017年卷烟新品中上市的细支烟31款,短支烟9款,其中一类烟38款,二类烟2款。综合中国香烟网、东方*草烟**网、华宝国际年报数据,2017年,细支烟销量大于230万箱,中支烟销量33.1万箱,短支烟销量25.0万箱,爆珠烟销量34.9万箱,2017年全国共销售卷烟4738万箱,细中短爆卷烟占其中的6.8%,一类卷烟共销售1058.6万箱,细中短爆卷烟约占其中的30%。

“细中短爆”等新型卷烟受益卷烟新材料开发,符合“中式卷烟”发展要求,利于实现“卷烟上水平”。这些新型卷烟的共同特点是应用卷烟新材料实现了低焦油,其中的爆珠烟还实现了“高香气”。这些特点使消费者得以有比传统卷烟更好的口感和抽吸体验,从而实现附加值提升,最终实现“利税保增长”。

烟用材料中游新材料研发推动产业升级。卷烟新材料与传统烟用材料同属卷烟材料。产业上游为原料供应商,包括卷烟制造所需的、除*草烟**以外的原材料,如纤维、纸、香精等。中游为卷烟材料的研发和生产商。此两环节民资都可参与。对于卷烟新材料,上游的材料和中游的研发生产两环节发展的驱动力是创新技术,如用于卷烟新材料的新型植物纤维、特种纤维等,中游的研发方向包括卷制、包装、过滤(代表产品为嘴棒)、加香(代表产品为爆珠)等。卷烟材料用于卷烟制造,所以产业的下游仅为*草烟**工业公司。

00336华宝国际,300741华宝股份和华宝国际的关系

3.3.2. 新型卷烟销量增长带动卷烟新材料业绩增长

公司较早入局卷烟新材料,于新型卷烟风口来临前已做好准备。在卷烟新材料方面,早在2009年,公司便已有布局,但卷烟新材料产品正式放量始于2014年,即2015年控烟政策进一步趋紧前。上海华宝生物科技公司是公司卷烟新材料业务的主要推动力。华宝生物成立于2011,专注于新型卷烟材料、滤棒成型技术、综合载香技术等方面的研究与开发,同时能够为卷烟企业等品牌建设提供综合技术服务。目前已在烟用胶囊、功能芯线、透明滤棒、固型滤棒、纳米颗粒等领域申请国家专利20余项。

2014年后,公司通过探索卷烟新材料业务以应对*草烟**去库存而导致的原*草烟**薄片客户收缩采购量,2015年后烟用原料业务增长主要来自卷烟新材料,目前,公司的卷烟新材料产品包括滤嘴,口味型胶囊(烟用胶囊)、爆珠香烟的爆珠等。2018年,公司抓住爆珠烟市场火热机遇,通过与云南中烟新材料成立合资公司滇华本香,用于爆珠的生产与研发,当年烟用原料营收达9.55亿元,创13年以来新高。但由于2019年再造烟叶产能过剩,以及当年爆珠产能过剩导致价格下降,公司该业务于2019年仅实现营收7.54亿元,同比降21.00%,营运利润率为41.23%,较上年降6.50pct。

00336华宝国际,300741华宝股份和华宝国际的关系

4. HNB业务蓄力已久,做加热不燃烧全面解决方案供应商

新型*草烟**是公司于2014年前后开辟的新业务板块,于2014年3月成立新型*草烟**制品工作小组,旨在于全球范围内发展新型*草烟**制品产业。目前,公司相关产品以加热不燃烧*草烟**(HNB)*草烟**薄片和专用低温香精为主。

4.1. 全球HNB行业拐点已现,国内多个中烟公司加速布局

全球加热不燃烧市场规模迅速上升,国际*草烟**四巨头均已入局。2019 年,加热不燃烧*草烟**制品全球实现销售额152亿美元,同比增长27.4%。以IQOS在日本市场表现为例,截止2019年底,4年时间IQOS在日本的市占率从一开始不足1%迅速增长至17.6%。菲莫国际2020年H1财报显示,2020年上半年,IQOS烟弹出货共354.35亿支,同比增长33.4%。IQOS的全球市场份额(不含美国市场)达到6.3%,位列行业第三位,目前IQOS已在全球57个国家和地区上市销售。此外,日本*草烟**、英美*草烟**、帝国品牌均已大力打造其自有HNB品牌产品,如日烟的加热不燃烧*子烟电**产品Ploom tech、英美的Glo、以及帝国的Pulze。2020年7月,IQOS在美获FDA MRTP认可,市场营销可使用“具有减害功效”等用语,此或意味着HNB减害功能为监管部门接受,而美国市场表现或成全球HNB市场风向标,我们认为,行业拐点已现。

00336华宝国际,300741华宝股份和华宝国际的关系

在我国,HNB制品受《*草烟**专卖法》管辖。根据《*草烟**法》第三条,*草烟**专卖品中的烟丝是指用烟叶、复烤烟叶、*草烟**薄片为原料加工制成的丝、末、粒状商品。由此可见,HNB制品因其*草烟**数据归属*草烟**法管辖。

近年来,我国对HNB重视程度持续加强,各地中烟公司加速布局。目前在研发方面已有成品的中烟工业公司产品多以HNB为主,同时也有更多中烟企业正在加速布局:四川中烟是我国行业内第一家实现规模生产并出口HNB制品的企业,于2017年推出HNB烟具品牌“宽窄·功夫”及配套烟弹“宽窄*弹子**头”,2017年底便已向韩国出口,2020年6月,其国内首家“功夫”加热器线*体下**验店在成都开业;云南中烟拥有我国第二个走出国门的HNB烟具及烟弹品牌“MC”,2018年4月与韩国IF*草烟**株式会社签署了MC产品经销协议;广东中烟是行业内第三家推出HNB制品的企业,包括烟具品牌“MU+” 及烟弹品牌“ING”,2018年7月成功在老挝上市;湖北中烟拥有HNB烟具品牌“MOK”及烟弹品牌“COO”,2018年11月,国内首家新型*草烟**制品旗舰店MOK官方旗舰店,同时,MOK加热不燃烧*草烟**在韩国市场正式发售;黑龙江中烟通过与国健华烟合作,共同推出了联名款烟具KOKEN,以及配套烟弹LOPATO。

00336华宝国际,300741华宝股份和华宝国际的关系

4.2. 华宝国际-HNB*草烟**薄片:多年相关技术储备,或有望率先分享红利

华宝国际是业内率先掌握再造烟叶技术的民资企业。再造烟叶,或称*草烟**薄片。公司全资控股子公司广东金叶是国家*草烟**专卖局批准的造纸法再造烟叶研发基地、广东省再造烟叶工程技术研究开发中心。主要的再造烟叶产品分为三大类:造纸法再造烟叶、干法再造烟叶、以及新型烟梗。其中,造纸法再造烟叶本文前述 3.2 小结已有介绍,是传统卷烟降焦的重要手段;而干法再造烟叶的应用方向则为调节卷烟香气,主要通过调节卷烟吸味、强化卷烟风格或赋予卷烟特定风格等手段优化卷烟填充物的抽吸体验;新型烟梗的特点是较普通烟梗在发挥填充功能时更具适应性。再造烟叶的特点及其所起的作用也是HNB制品的烟弹使抽吸者有抽传统卷烟感的关键。

00336华宝国际,300741华宝股份和华宝国际的关系

在HNB*草烟**薄片研发领域,公司已有储备。根据专利汇信息,公司子公司广东省金叶科技开发有限公司为公司在HNB*草烟**薄片领域的研发平台。截至2020年7月23日,广东金叶可查HNB相关专利已达18项,其中包括15项发明公开和3项实用新型专利。且HNB用*草烟**薄片所需技术与公司原有*草烟**薄片技术储备相关性较大,我们认为,公司受益传统卷烟用*草烟**薄片技术的多年积累,或将在HNB相关领域拥有技术上的先发优势。

00336华宝国际,300741华宝股份和华宝国际的关系