导语:本文根据《世界500强企业管理层最钟爱的管理工具》总结了十个客户服务管理工具,大型企业需要的工具都在这里,建议小型企业根据自己企业规模,类型筛选使用本文中的相关工具。
客户是指那些需要企业产品或者服务的人或者组织,是企业利润链中重要的一环。世界500强企业通常将企业的客户(包括最终客户、分销商和合作伙伴)作为最重要的企业资源,通过完善的客户服务和深入的客户分析来满足客户需求,保证实现客户的终生价值。
世界500强企业在客户服务管理过程中充分地发展并运用了以下工具:
·服务利润链
·服务金三角
·价值曲线评价法
·客户忠诚矩阵
·满意镜
·IANA过程
·RATER指数
·SERVQUAL模型
·抱怨冰山
·服务质量差距模型
话不多说,直接上干货!
工具01 服务利润链
【工具定义】
服务利润链是1994年由詹姆斯·赫斯克特教授等五位哈佛商学院教授组成的服务管理课题组提出的“服务价值链”模型时才提出的,用于表明利润、客户、员工、企业四者之间的关系。
【适用范围】
适用于分析利润、客户忠诚度、客户满意度、客户获得的产品以及服务的价值、员工的能力、员工满意度、员工忠诚度、劳动生产率之间存在的关系。
【工具解析】
1.服务利润链模型
服务利润链模型如图9-1所示。

图9-1 服务利润链模型
通过服务利润链模型可以发现,利润是由客户的忠诚度决定的,忠诚的客户会给企业带来超常的利润空间;客户忠诚度是靠客户满意度取得的,企业提供的服务价值(服务内容和过程)决定了客户满意度;最后,企业内部员工的满意度和忠诚度决定了服务价值。简单来说,客户的满意度最终是由员工的满意度决定的。
2.服务利润链的核心内容
服务利润链的核心内容是客户价值等式,而与客户价值等式直接相关的是客户忠诚循环和员工能力循环。实践证明,服务利润链中存在如下重要关系。
(1)利润和客户忠诚度。
(2)员工忠诚度和客户忠诚度。
(3)员工满意度和客户满意度。
在服务过程中,他们之间的关系是自我增强的,即客户满意和员工满意是相互作用的。
服务利润链的思想认为:利润、增长、客户忠诚度、客户满意度、客户所获得的产品及服务的价值、员工的能力、员工满意度、员工忠诚度、劳动生产率之间存在着直接、牢固的关系,这些都是和服务的利润以及利润的增长有着直接的联系。
3.如何建立服务利润链
服务利润链的主体是各个零售终端,是服务力体现的主要地方,建立服务链时要以客户为中心设计业务流程,大力加强服务品种创新和客户关系管理,并建立与之配套的、利益目标一致的激励与约束机制。
服务利润链模型的评价工具往往是采用平衡计分卡对每个元素进行记录和评价,再形成一个整体的评价,特别是局部和整体的控制和协调。在确定衡量指标时,要遵循以下三条法则。
(1)根据企业目标选择衡量指标。
(2)重视确定衡量指标的过程,明确由谁来制定指标。
(3)确定测量结果的传播形式。
4.如何提高员工的满意度
以下是激发员工高层次满意度和忠诚度的方法。
(1)重视对员工的需求调查,建立企业与员工之间的感情,使员工情感发挥到极致。
(2)形成以人为本、以价值为本的核心价值观。
(3)用人机制与激励机制。为了更好地服务于客户,有必要挑选那些具有必要人际技能和专业技能的员工到高接触的工作岗位上去。在挑选了一线的服务员工后,还要对他们进行细致的培训,培训内容包括服务的专业技能培训、行为态度的培训、情景监督和控制能力的培训。培训可以是定期的,也可以是不定期的,更多的时候要根据服务项目和客户需求来确定。企业还应为员工设计长期的职业生涯计划,鼓励员工定位自己的职业发展方向。
建立有效的激励机制对企业的创新和竞争力提升都是必要的,定期的、有计划的、公开的奖励是对员工有效的激励和赏识,通过有效的绩效管理减少低绩效员工,给高绩效员工创造更多、更公平的机会。
(4)沟通机制。一方面,高层管理者可以及时了解员工对决策的反映;另一方面,员工可以明确知道企业的目标,做到心中有数。这种双向沟通是以有效的组织结构和流程为基础的。
(5)组织机构和授权。企业采取倒T型、扁平化的组织结构,将组织的有效资源(包括人力、物力、财务和信息等)都调往贴近客户、便利客户的前端,这才是真正的“以客户为中心”的管理理念。
企业领导者对于员工来说是服务、支持角色,员工是服务员与客户双重角色,因此要建立企业领导者与员工间双赢的关系。
工具02 服务金三角
【工具定义】
服务金三角是一个以客户为中心的服务质量管理模式,由服务策略、服务系统、服务人员三个因素组成。这三个因素都以客户为中心,彼此相互联系,构成一个三角形。服务金三角理论来源于美国服务业管理的权威卡尔·艾伯修先生。
【适用范围】
适用于服务人员与客户关系密切的服务企业。
【工具解析】
1.服务金三角的三大要素
服务金三角的观点认为:任何一个服务企业要想获得成功——保证客户的满意度,就必须具备三大要素:一套完善的服务策略;一批能精心为客户服务、具有良好素质的服务人员;一种既适合市场需要,又有严格管理制度的服务组织。
服务策略、服务人员和服务组织构成了以客户为核心的三角形框架,即形成了“服务金三角”,具体如图9-2所示。

图9-2 以客户为中心的服务质量管理模式
(1)服务策略
服务三角形顶端的服务策略用于阐明企业的价值观,体现了客户的需要并明确了企业的服务目标,是企业指导一切服务活动的纲领。对企业的高层管理人员而言,他们不但要熟悉服务策略的内容,还要能够根据企业的实际情况制定和修改服务策略,并指导和控制它的实施。企业的中层管理人员也必须熟知服务策略,并将服务策略同自己实际的工作联系起来,使自己所管辖的部门能够服从企业的整体利益,以便更好地为促进客户忠诚度。
(2)服务人员
来自服务第一线的服务人员是该三角形的一个重要组成部分,只有让他们知道并理解了这些策略,企业才能真正向客户提供超值服务,才能最终实现提升客户忠诚度的企业目标。
(3)服务系统
要使服务企业能够提供优良的服务,仅靠服务人员的微笑和良好的态度是不够的,还需服务组织内各种资源的有效配合及运用。这就必然涉及服务企业中的各种工作流程、服务规范、考核手段、管理体系等各方面的工作。因此,在整个服务组织中,十分重要的一环就是从服务设计过程的一开始就应该考虑客户的需要,如果不是从这点出发,服务企业则无法向客户提供满意的服务。
2.服务金三角的核心
在服务金三角中,把客户作为服务金三角的核心,这就说明服务是建立在以最大限度满足客户需求的基础之上。服务企业必须从客户的立场出发,时时关心客户需求,处处为客户着想,这样才能充分满足客户的需要,才能获得最大的经济效益。
3.服务金三角的内容关系
服务金三角的内容关系就是组织—员工—客户三者之间的内部营销、外部营销和互动营销、互相整合,具体内容如图9-3所示。

图9-3 服务金三角的内容关系
(1)内部营销
内部营销是指企业管理者通过主动提升员工的服务意识与能力来激励员工。其主要的目标是确保员工具有以客户为尊的服务态度以及吸引并留住优秀员工。
(2)互动营销
互动营销是指第一线的服务人员能够站在客户的观点出发,将企业的服务提供给客户的互动行为。服务人员能够与客户产生良好、友善、高质量的互动才是真正优良的服务。
(3)外部营销
外部营销是指各种企业营销行为,例如进行各种营销研究、发掘市场上消费者未被满足的需求、确定目标市场、决定各项产品决策、促销决策等。
4.服务金三角与关键要素的联系
服务金三角与关键要素的联系如表9-1所示。


表9-1 服务金三角与关键要素的联系
总之,以上三大关键因素,即服务策略、服务人员和服务组织三者之间只有互相协调,才能保证企业获得最大的成功。
5.三大关键要素与客户之间的关系
三大关键要素与客户之间的关系如表9-2所示。

表9-2 三大关键要素与客户之间的关系
总之,服务金三角的作用在于它为服务企业的管理者提供了一种为客户提供优良服务的基本模式。尽管各种服务企业提供的服务是多种多样的,但是管理的基本模式则是一致的。
工具03 价值曲线评价法
【工具定义】
价值曲线评价法是指通过评价一个企业相对于该行业客户感知服务质量关键性要素的业绩表现,来评价客户总体感知服务质量的方法。这种方法不仅要求客户作出评价,还要求内部员工和管理人员作出评价,最终目标是发现使客户感知服务质量产生质的飞跃的关键要素。
【适用范围】
适用于评价客户总体感知服务质量。
【工具解析】
1.价值曲线评价法的步骤
(1)确定行业内客户感知服务质量的关键要素。
各个行业之间客户感知服务质量的关建要素是不同的,例如,对于饭店行业,它的关建要素一般包括价格、房间安静程度、卫生、床的质量、房间的设备和舒适度、服务员的服务水平、房间大小、大堂装修、建筑美感、饮食等;而对于航空公司来说,乘客感知服务质量的关键要素包括安全性、时间、价格、机型、空姐仪表等。
(2)设计问卷进行市场调研,让客户给各个要素打分。
在这个步骤中,把每个关键要素列于调查问卷中,设计0~10的11个分数等级,让客户根据自己的期望和要求给各个要素打分,以找出大多数客户认为重要的因素、不重要的因素以及服务企业提供的多余因素。在问卷的最后,要设计两个开放性问题:您认为还应当提供哪些重要的服务项目?您认为应当去掉哪些冗余的服务项目?
(3)进行分数加总,画出价值曲线。
(4)评价价值曲线,提高客户感知服务质量。
通过分析和评价价值曲线,找出三个分数最高的要素和三个分数最低的要素。这些要素在客户感知的服务质量中,分别是最重要的三个属性和最不重要的三个属性。随后,企业可以通过淘汰某些属性、创建某些属性以及将某些属性减少或者提升到行业前所未有的水平组合应用,实现价值曲线的突破,从而更加符合客户的期望和要求,提高客户感知的服务质量。
(5)监控价值曲线。
一个企业一旦通过价值曲线评价法创造了新的价值曲线,那么,竞争者迟早都会企图模仿。为了保住自己辛辛苦苦争取来的客户群,企业最后都有可能陷入一场为了取胜的竞争中,为抓紧市场份额所困扰,于是,企业就可能陷入传*战统**略逻辑的陷阱。因此,动态地应用价值曲线评价法,即监控价值曲线是非常必要的,它可以使一个企业从现今的服务中看到使服务产生质的飞跃的机会。
2.价值曲线评价法的逻辑思路
价值曲线评价法所遵循的逻辑思路是价值创新的战略逻辑思路,它与传统的战略逻辑有很大的区别。主要区别表现在五个基本方面,具体内容如表9-3所示。

表9-3 价值创新战略逻辑与传*战统**略逻辑的差异
(1)产业设想
许多企业认为自己的企业条件是先天的,而价值创新的逻辑却不是这样,无论其他企业的情况如何,价值创新逻辑追求的是突发奇想和客户感知服务质量在某些属性上质的飞跃。
(2)战略焦点
许多企业任由其竞争对手确定客户感知服务质量的参数。有的企业会与竞争对手进行比较,发现自身的优、劣势,并且注重建立优势。因为价值创新者并不关心竞争,因此他们并不会只因为他们的对手正这么做就把资源用于增加某种服务特色上。但是,他们通过对客户的关注却能够从竞争的所有因素中分辨出能带来非凡价值的因素。
(3)客户的需求
许多企业通过保持或扩大他们的客户群来寻找增长,这通常会导致市场细分,出现更完善的服务来满足某种特殊需求;而价值创新逻辑则完全相反,它是在客户所关心的特性中寻找有效的共性,而不是关注客户之间的差异。
(4)资产和能力
许多企业根据他们现有的资产和能力来评价商业机会。传*战统**略者会考虑:在企业现有的条件下,什么是最适合做的?价值创新者会考虑:如果我们重新开始,会有什么结果?
(5)提供的服务
通常,每个行业都是在一定的范围之内为客户提供服务的,行业中的企业都是在这一定范围之内进行竞争,为客户提供更高感知服务质量的服务;而价值创新者通常跨越这些界限,他们考虑的是解决问题的总体方案是什么,企业提供的服务处于客户整个解决方案链的哪个位置,企业在服务提供中强迫客户作出了哪些妥协,通过对客户解决问题的整个方案链的调查分析和评价,来寻求解决客户感知服务质量的主要问题,即使这种做法超出了企业的经营范围,将企业带进一个新的行业,企业并不接受本行业所定义的应该做什么和不应该做什么的限制。
3.价值曲线评价法实施的平台
根据帕拉索瑞曼(Parasurama)和他的同事创立SERVQUAL(Service Quality服务质量)评价方法得出的结论是:客户是在五个方面评价感知服务质量的,可以产生客户感知服务质量质的飞跃的来源应该建立在这五个平台上,即有形性、可靠性、敏感性、可信性和移情性。有关这方面的内容请阅读本章内的SERVQUAL模型。
工具04 客户忠诚矩阵
【工具定义】
著名的专家Brian Ward曾提出了一个客户忠诚矩阵的概念。Brian Ward认为,有关客户满意与客户忠诚方面的内容可以划分成四个方面,即客户忠诚矩阵。
【适用范围】
适用于企业更好地分析、理解客户的期望。
【工具解析】
客户忠诚矩阵根据客户期望与客户表达与否,把客户分成四种类型,具体内容如图9-4所示。

图9-4 客户忠诚矩阵
区域1:不表达/期望——冷淡区
该区域表示客户具有很高的期望,但是又不善于表达。客户期望能够得到企业的礼貌和尊敬,但是如果问他们有什么需求的时候,他们可能会感到迷惑不解(甚至会产生一种受到*辱侮**的感觉)。
如果企业不能满足他们内心的需求,将会引起他们的“不满意”;如果企业满足了这种基本的、显而易见的需求,能得到的最好反映也只不过是“冷淡”。
区域2:表达/期望——满意区
该区域的客户习惯于告诉企业什么对于他们来说是重要的。该区域非常重要,它是企业提升客户忠诚度的关键。
企业满足该区域客户的需求将会获得客户的“满意”,反之则会引起他们的“不满意”。例如,客户可能在一次购买中获得一定量的折扣,同时客户也已经提出明确的请求(或协商)。这是一种客户期望,并且竞争对手已经满足了客户的这种期望。因此,企业必须要慎重对待处于该区域的客户。
区域3:表达/不期望——愉悦区
该区域的客户期望某事物,却又不期望企业来提供,但是企业可以获得为客户提供期望以外一些事物的机会,并且通过这些让客户感到“愉悦”。例如,某客户可能只会询问有关溢价产品的信息,如果企业不提供该信息,可能会导致其“不满意”。这是企业建立“忠诚”客户群时需引起高度重视的区域。
区域4:不表达/不期望——忠诚区
在该区域的客户,既不对企业的产品或服务提出期望,又不表达他们对其他事物的期待。如果企业能够在客户不明确需求的情况下,为客户提供超出客户期望之外的产品或服务,就很有可能使其成为“忠诚”客户。而这往往给企业提出了更高的挑战,需要企业具有前瞻性眼光。
以上四个区域都非常重要,为了获得更多的处于忠诚区的客户,企业首先必须要攻克其他区域。企业在努力设计或再设计一个产品或服务时,有必要认真探索每一个区域。
案例解析:佳能(CANON)
成立年份(Founded Year):1937年
总部(Headquarters):日本东京
主营业务(Main Business):电子机器、光学仪器及半导体
发展历程(Development Process):1937年,凭借光学技术起家并以制造世界一流相机作为目标的佳能公司成立。此后,佳能不断研发新技术,并在20世纪70年代初研制出日本第一台普通纸复印机。20世纪80年代初,佳能首次开发成功气泡喷墨打印技术,并将其产品推向全世界。对技术研发的重视和投入,使佳能能够数十年不断发展壮大,并成为同行业的领导者。
目前,佳能的产品系列共分布于三十个领域:个人产品、办公设备和工业设备等。佳能公司的总部在日本东京,并在世界各地拥有子公司203家,雇员约93000人。
工具05 满意镜
【工具定义】
满意镜是提升客户满意度和客户忠诚度的一种工具,是美国管理学家本杰明·施赖德和戴维·鲍恩于1985年在一篇论文中提出来的,后经詹姆斯·赫斯克特等人的进一步研究、完善,将“满意镜”定位为“服务利润链上最为重要的一环”。
【适用范围】
适用于提升客户满意度和客户忠诚度。
【工具解析】
1.满意镜图示
本杰明·施赖德和戴维·鲍恩认为,员工对工作的满意程度和客户满意程度紧密相关,两者相互影响的结果如同照镜子:员工满意,工作热情高,为客户提供优质服务,客户的满意度和忠诚度得到提高,带来持续经营、低成本的高利润,企业发展,员工获益,工作热情进一步提高,从而提供更优质的服务,形成良性循环。反之,则形成恶性循环。满意镜如图9-5所示。

图9-5 满意镜
2.如何建立客户—员工满意镜
(1)建立客户—员工满意镜:从雇佣和尊重员工开始
理想的“满意镜”效应自然是一个服务企业一系列管理及营销努力的最终体现,然而,如果能有效抓住“镜子”的两端——员工和客户,并管理好员工与客户之间的互动,则会收到事半功倍的效果。许多企业往往未能意识到这一点,结果丧失了许多机会。对于服务企业来说,与客户互动过程中员工的表现通常是使客户满意或不满意的最终决定因素。谁能为客户创造愉悦的服务经历,谁就能在竞争中脱颖而出。而要成功地实现这一点,不得不依赖于企业的聘用政策。
①聘用决策是最重要的营销决策
服务人员的素质和表现对服务质量和客户满意度都会造成很大影响,因此,企业在聘用员工时,特别是聘用一线服务人员时,要事先考虑到这一点,要把员工当作一个重要的营销变量来看待。从这个意义上说,服务企业的人员聘用往往也是营销工作的一个重要内容。
服务企业应该根据自己的服务特点和业务需要制定出最相宜的聘用政策和方法,确定服务一线人员的素质要求和标准。
②要把员工当成客户
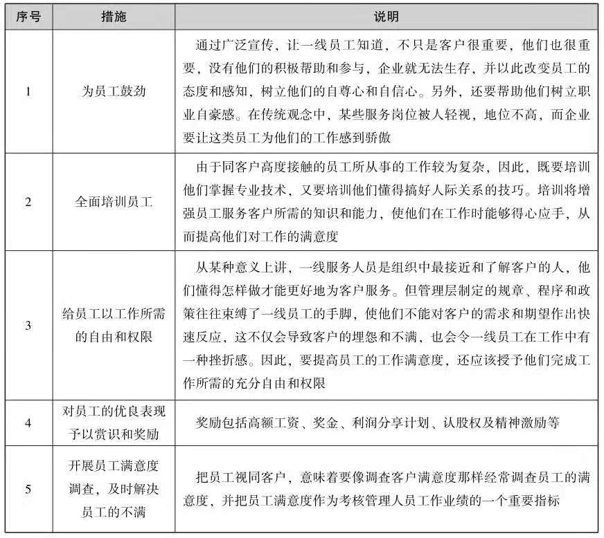
员工满意会导致客户满意。如果员工在企业之内受到了良好的对待,得到了尊重,获得了良好的感受,他的满意度将会大大提高。因此,服务企业要树立员工,尤其是一线员工也是客户的理念,设法提高员工的满意度和忠诚度,即服务企业应特别注重内部营销。为此,企业需做到以下几点,具体内容如表9-4所示。


表9-4 把员工当成客户的一些措施
(2)建立客户—员工满意镜:学会管理客户
客户是服务接触与互动过程中的一个重要方面,其言行举止不仅会影响到自己所接受服务的效果,而且会对其他客户的服务体验及员工的满意度造成影响,因此,服务企业要想取得理想的“满意镜”效应,就必须学会管理好自己的客户。管理客户的工作要点如表9-5所示。


表9-5 管理客户的工作要点
上述铸造客户—员工满意镜的过程如图9-6所示。总而言之,客户—员工满意镜的建立并不是一蹴而就的事情,满意镜效应看似简单,却折射出服务企业中的几组重要关系,服务企业可以说本质上就是经营关系的组织。

图9-6 铸造客户一员工满意镜的过程
实例说明(1)
美国西南航空公司以优质服务著称。当年,这个不起眼的小航空公司就是靠这一法宝跻身于美国前四大航空公司之列。有一个广为流传的故事:西南航空公司的某个票务代理遇到了一位误了班机的乘客,该乘客要乘坐这次航班参加本年度最重要的商务会议。于是他专门调拨了一架轻型飞机,将乘客送往目的地。这个故事在令人赞叹不已的同时,也令人心生疑窦:假定这类伟大的服务一再发生,该公司岂不是会破产?那么,该公司这么做的动力和原因是什么呢?
人们揭开了这个故事背后的奥秘,原来,该票务代理已经工作了七年,所以他通过客户的姓名认出了这位客户,知道他每年乘坐飞机300多次,每年可以给航空公司带来1.8万美元的收入。这位员工像西南航空所有员工一样,在工作一年后就拥有了公司的股份,所以他将航空公司视为自己的公司。而且他了解西南航空对一线服务人员的要求是:“为客户做任何你心里感到舒坦的事。”作为一位股东,他对于将他的客户送至目的地感到很舒坦。当然,西南航空的一位普通客户不能期望也得到这种服务。事实上,西南航空公司作为优质服务的典范,也经常“解雇”客户,尤其在他们喝醉了或无礼的时候,西南航空会让这类客户离开飞机。
这个故事揭示了西南航空公司成功的原因所在。
实例说明(2)
在2012年公布的世界500强企业排名中,美国施乐公司(Xerox)位于第488位。施乐公司曾经是复印机市场当之无愧的王者,但随着市场竞争的加剧,其市场占有率不断被剥夺,面对这种形势,施乐人在客户满意度方面下足工夫,以顺应服务制胜时代的要求。满意镜自诞生以来,就被施乐公司的经理们所采用,并取得了良好的效果。
本文讲解了前五个客户管理工具,接下来的五个客户管理工具将在《500强企业管理层最钟爱的客户服务管理工具,全是干货(下)》中整理发布。
【本文摘编自《世界500强企业管理层最钟爱的管理工具》】