《中华人民共和国电子商务法》
将于2019年1月1日正式实施
市场经济发展到如此地步,终于,电子商务法出现,网商面临洗牌。

关于代购
这里的电子商务法内有要求代购吗?
有
哪些国家哪些产品受监管呢?
除了中华人民共和国以外的所有国家
没有缴税的所有海外产品
ALL?
all~all~all~
专指微信代购是吗?
不仅仅微信
朋友圈的微商和代购
直播平台的博主
淘宝微店等电商平台的代购
是所有 电子商务经营者
电子商务经营者:
那要是代了又怎样呢?
19年1月1日起代购将受到国家严格监管
一旦发现违规
最高罚款200万
注意:
1:无论哪国代购,无论大小代购,全部需要营业执照(采购国营业执照,中国营业执照)
2:所有代购产品均需采纳税务,*税偷***税漏**者需承担刑事责任。
3:不得销售没有中文标签,不是国家认监委认证工厂生产的奶粉,保健品。

关于网商
1.必须进行登记
除了法律规定的特殊情况外
都必须依法进行登记办理营业执照
否则:发现一次,罚你一万

2.必须依法纳税
无论是直邮还是人肉代购
今后全都逃脱不了依法纳税

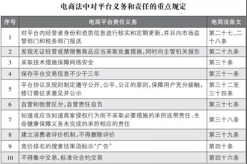
根据《电子商务法》第二十八条,电子商务平台运营者,对于卖家而言,有责任和义务,向市场监督管理部门报备纳税信息。如果没有做到,那将面对严惩。因此,专业人士推断说:关于社交媒体例如微信,如果不整顿用户的“买卖行为”,有可能会遭到中国法律的重罚。
显然,《电子商务法》提升了电商从业者的资质,也给消费者提供了一颗“定心丸”。消费者在有工商局注册的电商处购买产品后,一旦出现问题,能追根溯源,在相关部门寻求到帮助。这增加了消费者的信任度和认可度,也在一定程度上帮助电商从业者提高销售力。

从市场经济发展角度来看,微商独立于电子商务平台之外,以代购以及代理加盟的形式发展,已有五年之余,回想当初对于微商的流言,有人预言微商是自寻死路。而现实微商并没有如流言一般消退,反而进一步化身成仁了。这反应的实际是信息经济发展的必然选择。一切发展来源于需求,只有市场有需求,行业才会发展,而行业发展到影响经济主体的地步,就需求正确的引导和管制。于是,《电子商务法》出现了。这是对行业的认可,从此微商从业将以合法的形式开展。不难预料,未来微商从业人员将会以暴增的形式出现。

这是不仅仅是网商界的一次洗牌,也是各大企业发展的一次洗牌,无异于一次革命!请相信,未来企业的微商规划将作为一种发展战略,同时也将提高门槛,也许以后想要成为微商,代理品牌将不再那么容易。随便拿点产品,拿点货就可以成为微商,也许,你将要通过更多考核。但是,微商的时代来临,市场的需求只会高不会低,所以将有更多的机会实现每个人的财富梦想。
关于消费者
有利有弊

利是:买假货风险降低,不怕收钱不发货,不怕卖假货找不到人,有法可依,权益有保障。
弊是:一大批代购歇菜,剩下的缴各种税,到手的价格不可能美丽,无法再去货比8家,有一家能代已算幸运。
完善海关、税收、进出境检验检疫等制度,支持跨境电子商务平台经营者等为跨境电子商务提供仓储物流、报关、报检等服务,意味着你要缴税缴税缴税......
只要你带着外国货回国,就意味着你要缴税缴税缴税......
税缴完了,和专柜价也没得差了......
关于吃瓜群众

从现在开始,你的朋友圈可能要开始洗牌了,你以后大概也可以发现,哪些产品是有证生产,哪些品牌是企业支撑。可能有的朋友要开始换产品了,可能有的朋友要在朋友圈消失了。
可能你再不会感到刷屏烦躁讨厌了。
也可能,以后刷刷朋友圈,淘宝都戒了。