很多小伙伴喜欢去香港购物
但是你知道吗?
最近又出了关于香港购物的禁忌
你一定要知道,不然就踩坑了!
快一起来看看!
去年香港特区行政长官林郑月娥曾宣布
香港将要全面封禁*子烟电**
和其他新型*草烟**产品
▼

没想到具体的草案这么快就出来了
▼
香港特区政府食物及卫生局2月13日公布《2019年吸烟(公众卫生)(修订)条例草案》, 建议禁止进口、制造、售卖、分发和宣传包括*子烟电**在内的另类吸烟产品,违例者刑罚最高可达5万港元罚款和监禁半年。
以后去香港旅游或购物
有抽*子烟电**习惯的福建人必须注意了!
千万别在香港抽*子烟电**
更不能带*子烟电**去香港
海关会检查的!

入境处将放置收集箱
据悉,《修订条例草案》获立法会通过后,于宪报刊登当日6个月后生效。在执法方面,阮慧贤介绍:香港海关人员将负责侦测和截查进口包裹、进口货柜和入境旅客;特区政府卫生署控烟酒办公室督查,则负责市区内的执法工作和跟进海关转介个案。
考虑到初期很多访港旅客未必对新规管措施足够熟悉,法例生效后的3个月设为宽松处理期。特区政府将参考新加坡做法,在入境处放置一个收集箱,提示旅客自动放弃另类吸烟产品,则不属犯法。

同时,在该期限内即便被海关检获,若态度合作,不抗辩、挣扎,愿意放弃产品且数量只有一、两支,也会获宽松处理。
为什么要封禁*子烟电**
最初,*子烟电**通常被推销为帮助吸烟者戒烟的一种方法。自从2003年*子烟电**问世后,就被贴上了“有助戒烟”“*子烟电**无瘾”标签,靠着这样的噱头和广告语*子烟电**的销量节节攀升。
那么,我们吸食与销售了这么多的*子烟电**,真的无毒无害,不会上瘾还会帮助戒烟吗?答案是否定的!

*子烟电**危害是普通香烟的7倍!
早在2016年,BBC就曾报道过:吸*子烟电**会损害重要免疫系统,危害是香烟的7倍!
随后,研究人员还发现:*子烟电**在使用过程中,在电池加热烟液所产生的气溶胶中,还含有对心血管有害的醛,包括甲醛、乙醛和丙烯醛等。
一项又一项的研究报告,改变了各国政府对*子烟电**的态度,不少国家和地区纷纷坐不住了。全球16个国家和地区纷纷掀起了“禁*子烟电**”运动!
如今,除了中国香港和美国,对*子烟电**实施限制措施,新加坡早在2016年12月份就颁布了禁止销售*子烟电**的法令;巴西、泰国等一些国家也早在全国范围内禁止销售*子烟电**。
当然,除了*子烟电**,还有这些东西也不能随便出入香港。如果以前你不知道,那么今天就得好好学习一番了!

这些“特产”不要乱买
- 干海参 -
2018年11月29日
海关在港珠澳大桥珠海公路口岸入境客车道
查获香港籍旅客携带24包
总重12公斤干海参入境
- 濒危动物制品干海马 -
2018年,11月23日
海关在港珠澳大桥珠海公路口岸
查获一批水生动物产品
包括16只共计0.05公斤的濒危动物制品干海马
海马属所有种均为
《濒危野生动植物种国际贸易公约》
附录Ⅱ中所列濒危物种
- 进口水果 -
2018年11月19日
海关查获一内地男子携带大量进口水果入境
包括8包日本提子、4包韩国提子
4个厄瓜多尔麒麟果、1盒新西兰苹果
1盒澳大利亚苹果
重约12公斤,价值3000多元
- 香料用的小豆蔻 -
2018年11月7日
海关在拱北口岸入境旅检通道截获一批
由中国旅客违法携带入境的大量原产自印度
可作烹饪香料用的小豆蔻
重达11.6kg,数量约6.5万颗
- 白色珊瑚 -
2018年10月
海关在一入境内地旅客携带的行李中
查获一株重1.4公斤的白色珊瑚
为濒危物种石珊瑚目(Scleractinia)珊瑚
- 来源不明的海鲜 -
2018年6月
海关在入境车道截获一辆小客车
携带一批来源不明的海鲜
含蟹、鲍鱼、蛏子等水生动物产品
还有部分牛肉,共计22.15公斤
- 濒危物种制品双吻前口蝠鲼鳃 -
2018年5月
海关从一入境内地旅客行李中截获
濒危物种制品双吻前口蝠鲼鳃
该旅客自称物品为药用
这样的案例还有很多!
截至2018年8月24日,海关在拱北口岸
查获旅客违法携带入境的燕窝
批次同比增长74%
上面提到的东西都不能带回内地
其中还有法律条文明令禁止的
海参、燕窝、新鲜水果、肉粽咸鸭蛋、
乳猪及各种生或熟肉类制品等
统统都不能带!
违反者还可能被处以
罚款5000元以下的行政处罚
情节严重的,将面临刑事处罚
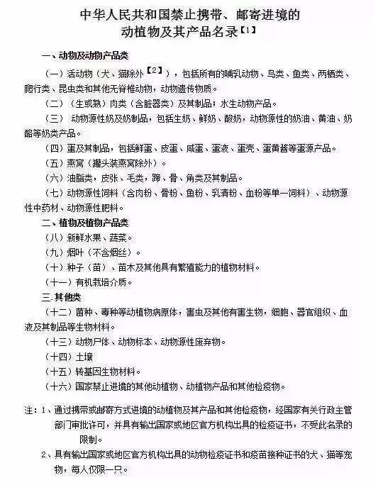
详细名单可以看这里
▼

除了以上违禁物品不能带之外
对出入境者的行李也有相关的规定!
以下几类出入境行李不予放行

这五类行李不予放行
1. 旅客不能当场缴纳进境物品税款的。
2. 进出境的物品属于许可证件管理的范围,但旅客不能当场提交的。
3. 进出境的物品超出自用合理数量,按规定应当办理货物报关手续或其他海关手续,其尚未办理的。
4. 对进出境物品的属性、内容存疑,需要由有关主管部门进行认定、鉴定、验核的。
5. 按规定暂不予以放行的其他行李物品。

第3条提到的“超出自用合理数量”,指本人自用、馈赠亲友而非为出售或出租;“合理数量”指海关根据旅客旅行目的和居留时间所确定的正常数量。
下面给大家举个例子:比如你去香港、澳门旅游,正常来说带一部苹果X是没有影响。但如果你一个人带了好几部入境,就有可能被认定为用于商业用途,不予放行。
还有一些严格限量携带的物品,也不能马虎!

这些物品限量携带
- 离港不能带净重超过1.8KG的奶粉 -
这个奶粉注意事项大家应该都是知道的
年满16周岁的离港人士
最多只能带1.8公斤(差不多两罐奶粉)
36个月或以下婴儿配方奶粉
否则,最高可罚款50万港币及监禁2年
- 不能带超过15KG的大米过关 -
大米属于香港法定储备商品
如果带超过15KG大米离港也属于违法
不过,
应该没什么人会这么做吧……
- 人民币现钞不能超过2万元 -
去香港扫货
很多人都是几万元几万元的买
但是,进出香港的时候注意了!
现金不可超过2万元
对于外币
进出境可携带的额度则分3种情况
▼
可携带额度
①当天进出境超1次,携带外币金额折合不超过500美元
②15天内进出境超一次,携带外币金额折合不超过1000美元
③非以上情况,携带外币金额折合不超过5000美元
- 旅客只能带19支香烟进入香港 -
另外,香港海关规定
旅客只能带19支香烟进入香港
带这些东西需要征税
如果你携带总额高于5000元人民币的物品,海关还会对超出部分征税,如果是不可分割的物品(比如你买了一个价值上万的名牌包),则是整件征税,税率20%!
如果携带多件重复的同样商品(比如50支口红,30盒面膜),不管总额有没有超过5000元,海关都有权征税或查扣。
电视机、摄像机、录像机、放像机等20种商品不予免税。

另外,数码相机、数码复印机、IC卡读入器、闪烁存储器、移动硬盘和网络摄像头等也应纳入上述商品范围。
提醒下大家,以上物件即使带一个,也应当主动申报缴纳相应的税款后
才能带进来的哦!
经常往返香港购物或旅行的
一定要遵守这些规定
维护好自己的权益!
违规被罚就不好啦!
来源:深圳全接触 海峡导报