在青霉素家族中,这是使用最多的一种,因为是口服制剂,服用和携带方便,另外抗菌谱广,能治疗多种疾病,下面我们就来介绍一下这个药品的用药特点和注意事项。

药品最主要的就是它的适应症,因为决定着该药物能治疗哪些疾病。而阿莫西林的适应症写了很多,主要涵盖哪几大类疾病呢,下面我们分析一下:
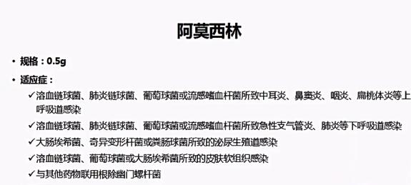
1、上呼吸道感染:中耳炎、鼻窦炎、咽炎、扁桃体炎等。杀灭的主要病原微生物有:溶血链球菌、肺炎链球菌、葡萄球菌、流感嗜血杆菌。
2、下呼吸道感染:急性支气管炎,肺炎。杀灭的主要病原微生物有:溶血链球菌、肺炎链球菌、葡萄球菌、流感嗜血杆菌
3、泌尿生殖道感染:杀灭的主要病原微生物有,大肠埃希菌,奇异变型杆菌、粪肠球菌
4、皮肤感染:杀灭的主要病原微生物有,溶血链球菌,葡萄球菌,大肠埃希菌。
5、独特优势:与其他药物合用,能根除幽门螺旋杆菌。
所以阿莫西林在青霉素家族分类中,被列为:抗肠杆菌广谱药,主要是指可用于下呼吸道及泌尿生殖道感染治疗。
二、注意事项:

1、所有青霉素类药品,使用前最好要做青霉素皮试,对于口服类药至少要询问患者是否有青霉素过敏史。
2、传染性单核细胞增多患者避免使用。因为这类患者临床症状就是长有很多皮疹,服用该药会加重病情。
3、肾功能不全的患者减少服用剂量。
明天会科普常用抗生素-头孢类药品,请关注我,带你一起长知识!