一、 竞品分析的目的
分析报告以国内的主流在线护肤产品电商平台为分析对象,剖析当前在线护肤产品电商平台的主要服务内容、战略布局和未来发展趋势。旨在为自研在线护肤产品电商平台在诸侯格局的护肤产品电商平台提供战略依据决策。
二、 行业现状及趋势
(一)市场现状
护肤品市场进入成熟区,市场规模增速略放缓,人口基数和消费升级推动护肤品市场增长。


根据艾瑞统计数据分析,2015年,中国化妆品零售交易规模为4843.9亿元,化妆品零售保持稳定增长。仅2018年,中国就达到3632.1亿元的交易规模,并且历年来数据规模依旧不断上涨,还是处于一个加速发展的过程。
(二)行业现状
移动时代来临,护肤美妆应用成为最佳流行信息获取渠道,成为洞察用户习惯与护肤趋势的最佳平台。

在线护肤产品行业目前呈现“一超几强多瓜分”的态势,一超:唯品会的独特特卖模式成为国内首屈一指的美妆护肤市场大户;多强:聚美优品、贝店、闲鱼、转转等垂直领域与二手电商产品表现尤为突出;多瓜分:小红书、抖音的内容营销加电商模式,也都迎来了用户的增长和营收的新高。可以预计,随着用户潜力被不断挖掘,未来会出现更多专注细分领域的购物 App,例如专门针对女性的一款护肤美妆APP。
(三)发展趋势
在“一超多强”的相互竞争和国家一系列电商政策支持下,电商市场飞速发展,护肤美妆市场作为细分领域,更是深受她经济的影响,发展迅速。但随着人口红利逐步消失,电商市场已经进入了群雄逐鹿的时代,护肤美妆市场也受到影响,市场开拓基本完成,未来市场的抢占需要依靠深耕细作。近年来,代购的出现及火热,淘宝护肤美妆代购小店的增加,小红书美妆博主关注度持续上涨等一系列现状,都是护肤美妆行业进一步细分的表现。
三、 竞品确定
(一)产品分类
护肤美妆平台一般可以分为三类,包括B2C(Business-to-Customer)直接面向消费者销售产品和服务商业零售模式。、平台型、UGC类(User Generated Content)用户原创内容平台。
1、B2C平台:电子商务的一种模式,如,京东、唯品会、天猫等,都是B2C模式的典型代表,属于综合电商平台,涉及领域广泛;
2、平台型:分为综合平台和垂直平台,综合平台如,淘宝,垂直平台如,聚美优品、贝店;
3、UGC类:融合社交的攻略型信息提供平台,如小红书和抖音
(二)竞品确定
本次竞品分析选择唯品会、聚美优品和小红书三个线上电商平台为分析对象,原因如下:

- 三个典型类别
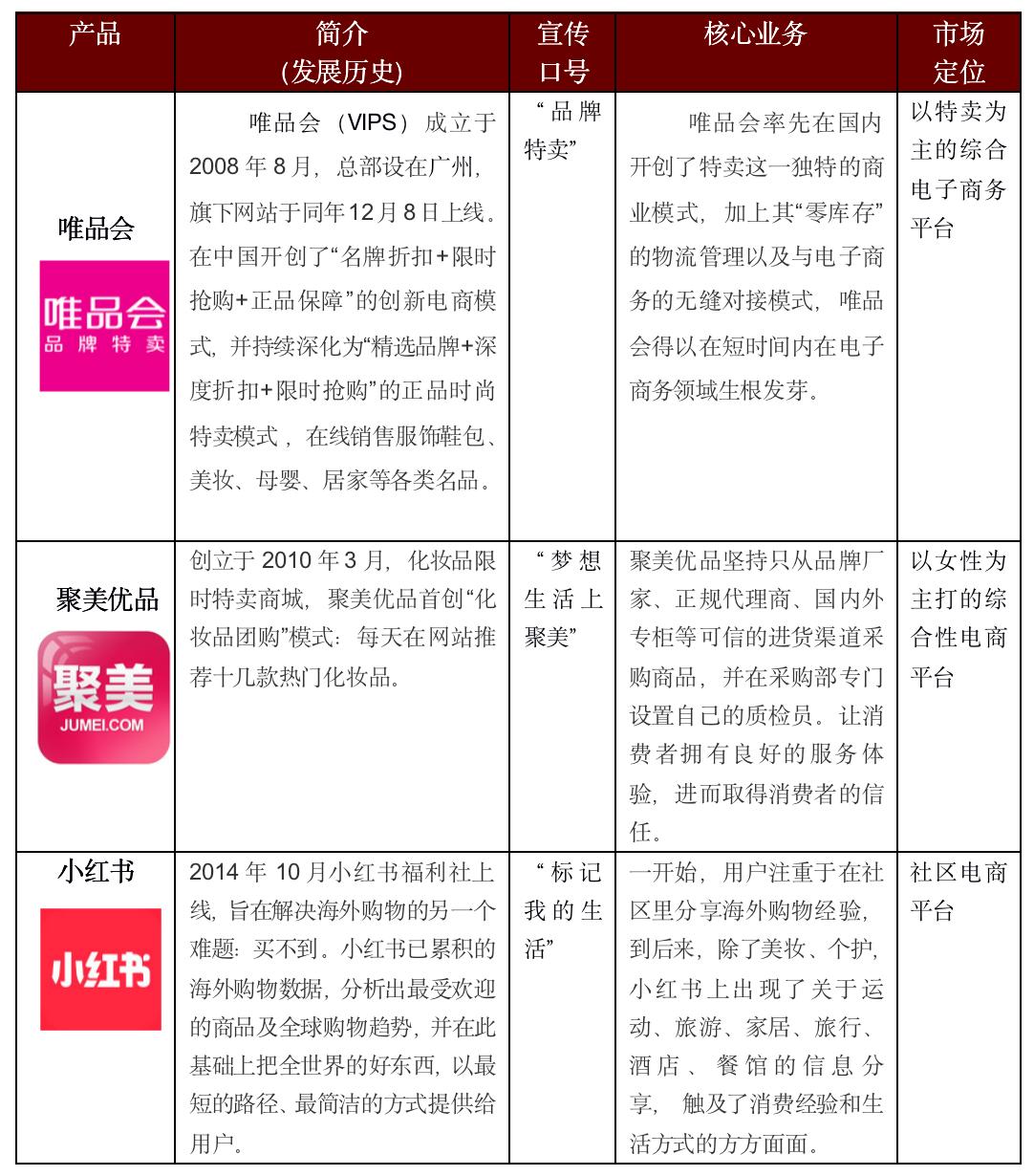
唯品会、聚美和小红书属于在线护肤美妆产品中三个不同类别的领域。唯品会是一家正如它的广告语——一品牌特卖的提供商,涉面较广,如服饰箱包、美妆护肤、家电数码等产品的深度折扣、限时特卖、品类齐全;聚美则是垂直领域的细分了美妆护肤领域,但也兼顾轻奢、母婴、零食等领域;小红书是一个生活方式平台——标记你的生活,正是小红书的功能, 2.2亿年轻用户每日分享海量服饰搭配、美妆教程、旅游攻略、美食测评。这三家公司针对不同的用户需求提供不同的服务内容,是三家具有不同内核的在线护肤美妆电商平台。
- 行业地位
唯品会、聚美和小红书这三家平台在各自的细分领域拥有绝对的优势,在国内在线电商行业拥有极高知名度和用户数量。它们的服务内容和商业模式几乎包含了当前中国在线护肤美妆产品市场的所有模式。
在七麦数据2018年度发布的2018年度最具实力应用榜单TOP300上,小红书和唯品会分别位居16位和76位。
虽然聚美优品不在榜上,但是聚美优品前期发展的模式和经营理念,以及针对女性用户市场这一独特发展视角,是值得行业学习和借鉴的。

2014年7月艾瑞的《中国网络显示特卖市场研究报告》指出,中国在线零售市场已经呈现TJV三大主流业态,分别是集市平台模式、传统B2C模式和唯品会特卖模式。整个中国的在线特卖市场中,唯品会以38.1%的市场份额成为中国特卖No.1。在中国领创“品牌折扣+限时抢购+正品保障”的独特商业模式。截至到2019年第一季度,唯品会已经实现连续26个季度盈利,打破电商行业记录。
而小红书,在36kr2019年5月智氪数据中显示,电商方面,拼多多活跃用户规模长势依然迅猛;小红书月活超越唯品会。

四、 竞品定位
(一)目标市场定位

对比三家平台的简介、宣传口号、核心业务和市场定位可以分析的得出:
唯品会:是成立最早的特卖综合电商平台,其核心业务是在中国领创“品牌折扣+限时抢购+正品保障”的独特商业模式。得益于成立时间较早,早期获客成本底,拥有足够的时间增加用户数量与用户粘性。早期发展新用户,吸收了大量用户,培养了用户习惯,有较强的用户粘性。是国内最为大最全面的特卖综合电商平台。
聚美优品:是首家中国美妆电商,一个主打女性用户商品的综合性电商平台。化妆品市场潜力无限,聚美优品选择化妆品市场,可以避免与腾讯、阿里巴巴这些电子商务巨头们“正面冲突”而遭遇他们的阻击。并且聚美优品只做少而精的商品,主要卖最畅销的20%的化妆品,降低了网站后台供应链的管理复杂度,用更多的精力去做服务。
小红书:和其他电商不同,小红书是从社区起家。一开始,用户注重于在社区里分享海外购物经验,到后来,除了美妆、个护,小红书上出现了关于运动、旅游、家居、旅行、酒店、餐馆的信息分享,触及了消费经验和生活方式的方方面面。如今,社区已经成为小红书的壁垒,也是其他平台无法复制的地方。
(二)产品需求定位
- 竞品需求定位

从针对的需求定位来看:
唯品会满足了满足了用户购物时的“折扣心理”需求,同时有自己的供应链,一体化建设方便用户的多种选择;
聚美优品则是针对“她经济”的发展做出的更深层次的发展,满足女性团购需求、满足女人购买的不是产品是美丽和自信的心理需求;
小红书专注于社交平台的宣传,通过社交发展起来的强大信息关系网,来带动整个市场的发展,是小红书独特的、无法被超越的需求定位。
- 小结
根据不同的需求可以划分不同的市场,将美妆护肤市场细分化。针对产业链不同环节的不同供应内容可以划分为不同需求。例如美妆护肤产品供应商有直销和分销需求、渠道商的分销途径推广、网络营销平台的用户数量和用户粘性需求、用户需求等。
(三)差异化价值点定位

唯品会的优势在于特卖模式发展早,拥有资源多。它在护肤美妆的用户数量和用户粘性拥有绝对优势,并且有自建的供应链,形成了一个资源聚集的利益群;
聚美则是通过美妆细分人群,主打女性用户团购模式,开辟出了一条独特的道路,只针对女性用户提供团购的高品质服务留住用户,用精准营销和代销模式获利;
小红书则是通过最开始的社交平台吸引众多用户参与进来,通过内容运营+电商的模式互相配合,获取盈利。
(四)用户分析
- 唯品会的用户



根据艾瑞网数据分析显示,唯品会的用户主要为80、90后的女性用户,用户来源基本上都是在我国东南交通发达的沿海地区。
- 聚美优品的用户



聚美优品的用户中,80%是女性用户,男性用户占到将近20%,虽然是一个主打女性市场的产品,确拥有不可小觑的男性用户。用户来源与唯品会大相径庭,主要分布在我国东南地区交通较发达的城市。
- 小红书的用户



主要用户为80、90、00后,包含各个阶段的年轻群体,用户来源主要分布在东南沿海城市。
- 小结和分析
除了小红书00后用户较唯品会和聚美多5%-6%以外,三个平台针对的用户基本不存在差异化,用户地域来源也趋于一致。
在线美妆行业,细分是未来的发展趋势。在用户细分领域,用年龄可以分为00后、90后、80后、70后;根据性别将划分男女,根据社区人物关系可以划分为同学、朋友、闺蜜、亲子、陌生人等细分用户群体;也可以根据用户购买方式分为一人服务、两人成团、多人拼单等。
五、 竞品功能分析
(一) 核心需求

(二)功能结构
- APP端主要功能结构图

聚美优品主要结构功能框架图

唯品会主要结构功能框架图

小红书主要结构功能框架图
- 核心功能分析

(三)用户体验
本次以三个平台的app端的核心界面为例分析它们带给用户的不同体验
- 首页

从左到右为唯品会、聚美、小红书的app首页
唯品会的首页布局较为繁琐,几乎罗列了所有的重点信息及核心服务需求,下半屏幕就是一些推荐的特卖品牌;
聚美的首页布局比较简洁,简单罗列了几项主要服务内容,下半屏幕就是一些推荐拼团的商品;
小红书的首页主推内容运营,被搜索栏和四个高热度用户信息霸屏。
2、分类栏、搜索栏


从左到右依次是唯品会、聚美和小红书的分类、搜索界面
唯品会和小红书的分类、搜索界面基本上不存在差异化,界面相似度高达90%;
聚美的分类、搜索界面做了整合,将两个界面整合为一个界面,方便快捷。
- 商品介绍

从左到右依次是唯品会、聚美、小红书的商品介绍页面
三个产品的商品介绍页面相似度很高,色彩模式也都是粉色系,趋向于女性的颜色,符合用户的描述,小红书的商品介绍页面多了客服服务板块。
- 商品付款界面

从左到右依次是唯品会、聚美、小红书的商品付款界面
三个APP的商品付款界面大同小异,唯品会多了一个抵扣唯品币功能。
(四)小结
三家平台的APP功能结构大同小异,在细节上有偏差。三家平台都花了较多的功能模块和入口来拓展自己的商品选择体系,各个角度鼓励用户进行消费。也有很多不同之处:唯品会以折扣商品为主进行推荐,使用户最先看到此类产品,另外唯品会提供退换货包邮;聚美以女性最受欢迎的前20%的商品进行推荐,使用户最先接触此类产品,并有低价拼团活动吸引多个用户共同消费;而小红书则以内容社交吸引用户去发展电商市场,通过内容推荐,使感兴趣的用户,购买自己需要的或感兴趣的商品,并且可以自主发布笔记,通过社区交流起到一定的宣传效果。
整体功能发展趋势而言,个性化服务是趋势;通过社区交流来提高用户粘性,提升交易量是市场拓展的关键;进一步功能细分,迎合行业细分的大趋势,完善大众的小资定制、提升国货品牌力度、严格把控商品源头与价格等功能
六、 竞品策略分析
(一)商业模式分析
- 唯品会的商业模式
产品特卖,拥有大量的用户数量,通过销售收入与品牌推广费获取收入;
- 聚美优品的商业模式
聚美有经销和代销两种营销模式,通过产品拼团模式销售、代销佣金以及广告费获取收入;
- 小红书的商业模式
基于用户信任感建立起来的社区交流分享,通过解决用户不知道什么好,什么该买的痛点,独特的境外电商模式,吸引用户,通过内容运营、线上商城销售和广告费获取收入。
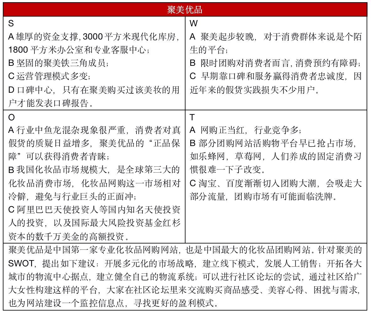
(二)产品策略分析(SWOT分析)
- 唯品会

- 聚美优品

- 小红书

(三)运营策略分析

七、 结论
(一)未来方向
- 消费者类别细分
未来一段时间都是以争夺细分领域的市场份额为主,争夺对象主要是消费者。消费者可以是00后、90后、80后、70后等(如下图)这些细分用户都可能是未来的细分领域。

- 购买目的的细分
每个人的消费目的存在差异,具体而言有:肌肤缺水的中年女性群体、眼部黑眼圈的加班族、追求小资情调的办公室白领等,不同的目的导致购买产品侧重点有所差异,可以采用私人定制的方式针对,也可以将其细分,建立类似聚美+小红书+唯品会的主打女性护肤美妆的高品质社区交流购物平台。
(二)结论
在线电商的竞争已经进入白热化的中场,护肤美妆行业更是呈现“一超多强多瓜分”的格局。但在线护肤美妆行业任然有机会可抓,就目前来看,谁能率先在细分领域取得突破,谁就能牢牢站稳脚跟,并有希望抢占更多市场。品牌数量、折扣力度和产品质量把控的市场争夺基本完成,上游战争已经接近尾声,而下一步是下游的关键时刻:用户的争夺!个性化服务是基本方向。
对于自研在线护肤美妆平台建议:
- 加强线下物流与线上交易的交流,完善物流链,提高平台自身声誉;
- 开展多元化的市场战略,建立线下模式,发展人工销售;
- 开拓各大城市的物流中心据点,建立健全自己的物流系统;
- 可以进行社区论坛的尝试,通过社区给广大女性构建这样的平台,大家在社区论坛里来交流购买商品感受、美容心得、困扰与需求,也为网站建设一个监控信息点,寻找更好的盈利模式。