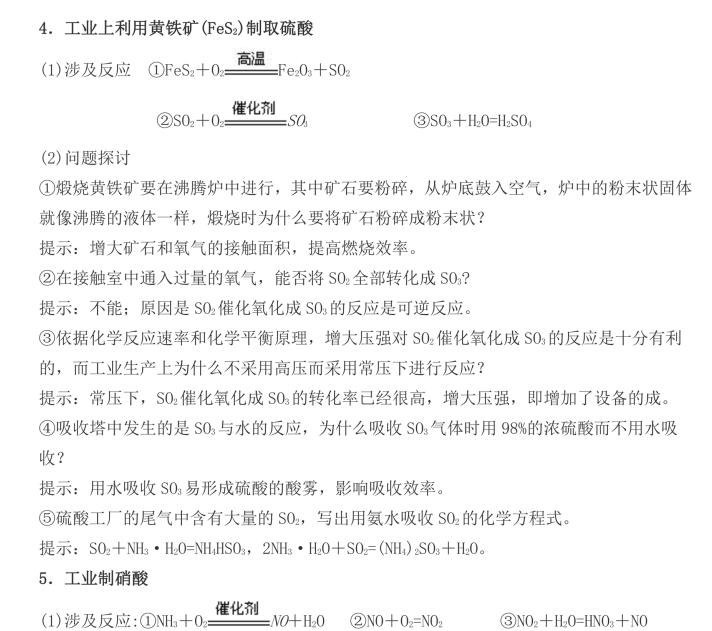
高中化学工艺流程中所出现的化学方程式,大致分为两类:
- 第一类是书上要求掌握的,一定要对书本上要求的方程式非常熟悉;
- 第二类就是不曾接触过的,但是,题干中会对此类方程式加以描述,一般根据题干的描述,就可以写出来的。
今天就来和学长一起复习一下高中化学教材中的十大工艺流程的解读吧!
篇幅限制,只能上传部分,私信回复【化学33】即可领取完整版!





需要完整版不要忘记私信哦~
私信回复【化学33】即可领取!
如果小伙伴们有学习上的问题,可以找学长哦~学长针对大家的情况,提供一些学习技巧和提分方案~比如“数学核心题型与解题技巧”、“语文满分写作五原则”、“物理必备提分神器”、“历史主观题经典解法”、“地理套路之选择大题*管双**齐下”等,更有高考全科《满分攻略》助你冲破障碍!加油!