为深入推进“大众创业,万众创新”,大力弘扬创业精神,实现更加充分和更高质量就业,在全省开展“你创业我帮扶 你*款贷**我贴息”为主题的“创业担保*款贷**服务月”活动之际,华宁县继续开展2021年创业担保*款贷**申报工作。
一、*款贷**对象范围
城镇登记失业人员、就业困难人员(含残疾人)、*员复**转业退役军人、刑满释放人员、高校毕业生、化解过剩产能企业职工和失业人员、返乡创业农民工、网络商户、建档立卡贫困人口、农村自主创业农民。
二、申报条件
(一)申请人必须是*款贷**对象范围和法定劳动年龄内具有完全民事行为能力的自然人,诚实守信,申报*款贷**前男性不超过57周岁,女性不超过52周岁。
(二)申请人须持有效营业执照、就业创业证(就业失业登记证)、身份证,在华宁县范围内具有固定经营场所。
(三)申请人及配偶只允许其中一人申请,申请人及配偶其中一方正在享受创业担保*款贷**政策的,另一方不得申请创业担保*款贷**。
(四)与用人单位存在劳动关系或正在享受失业保险金待遇的人员不得申报创业担保*款贷**。
(五)除助学*款贷**、扶贫*款贷**、住房*款贷**、购车*款贷**、5万元以下小额消费*款贷**(含信用卡消费)以外,申请人提交申请时,本人及其配偶应没有其他*款贷**。
(六)对还款积极、带动就业能力强、创业项目好的申请人,可继续提供创业担保*款贷**贴息,但夫妻双方累计次数不超过三次。提示:在享受创业担保*款贷**期间,申请人不得享受灵活就业社会保险补贴、申领失业金、公益性岗位安置、不得注销营业执照。
(七)申请人有不良征信的不得申请创业*款贷**。
三、*款贷**类型
(一)“贷免扶补”创业小额*款贷**
1、*款贷**额度:最高不超过20万元;
2、*款贷**期限:最长不超过3年;
3、还款方式:*款贷**合同签订第12个月偿还本金的10%,*款贷**合同签订第24个月偿还本金的20%,*款贷**合同签订第36个月偿还本金的70%。
4、担保方式:提供备用联系人,备用联系人为华宁县境内有稳定收入、具备代偿能力的人员。
(二)个人创业担保*款贷**
1、*款贷**额度:最高不超过20万元;
2、*款贷**期限:最长不超过3年;
3、还款方式:到期一次性还清。
4、担保方式:行政事业单位、国有企业在职在编或65岁以下退休人员提供担保,或承贷银行认可的其他有担保能力人员提供的担保、抵押。
四、贴息方式
自2021年1月1日起,新发放的“贷免扶补”、个人创业担保*款贷**(含合伙创业*款贷**)和小微企业创业担保*款贷**利息,LPR-150BP以下部分,由借款人和借款企业承担,剩余部分财政给予贴息。特别说明,经办银行不得以任何形式向借款人收取应由财政贴息的利息。
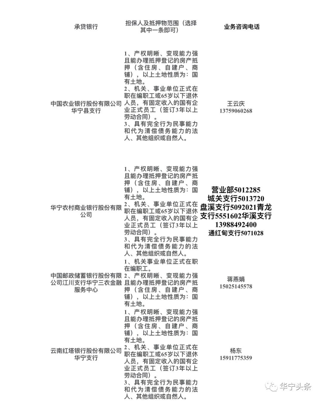
五、担保人及抵押物范围

注:邮政储蓄银行对申请10万元及以下创业*款贷**,征信良好的可以免除担保人。
六、申报方式
2021年一律采用网络申报。
关注公众号“玉溪市人力资源和社会保障局”,点击就业服务→创业担保*款贷**→选择*款贷**类型(三项*款贷**其中一项)→申请区域请选择华宁县→选择承办部门→填写个人信息→选择承贷银行→提交。
七、申报时间
创业担保*款贷**名额报满为止,名额有限,欲报从速。
八、承办部门
1、华宁县劳动就业服务局,联系人:田丽,联系电话:5018606
2、华宁县妇联,联系人:张雪锦,联系电话:5021106
3、共青团华宁县委,联系人:王瑾,联系电话:5012211
4、华宁县工商联,联系人:熊琼,联系电话:5014054
5、华宁县总工会,联系人:安翔,联系电话:13908899905
每位申请人只可以选择一家承办单位申报一项创业担保*款贷**,严禁弄虚作假、重复申报,一经核实,将取消其申报资格。
华宁县劳动就业服务局
2021年9月6日

华宁县融媒体中心