一、聊聊本文想说什么:
为更好帮助商家的会员快速成长,保持用户活性,完善用户的成长体系,有赞用户中心-会员成长团队基于现有的业务场景,设计了一套较完备任务中心系统。同时也有很多通用技术组件能够落地。接下来本文会简单分享下这些常用的技术组件,抛砖引玉。

在开始之前我们会先提几个问题:
- 1.任务中心对于普通商户有什么用处?
- 2.如何实现任务中心,做到快速接入,扩展性好?
- 3.有哪些技术可以结合任务中心一起落地?
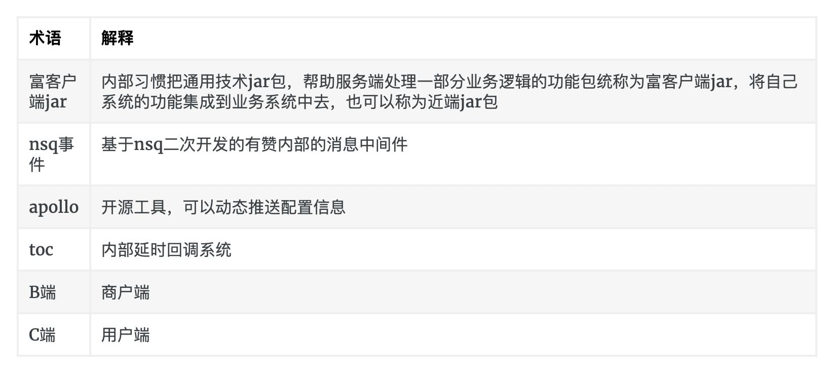
1.1 我们内部的一些黑话

二、为什么要做任务中心?
2.1 任务中心的出发点:
- a、用户激活:提升用户体验,增加客户活跃,方便商户进行用户信息采集,完善自己的信息网。
- b、提高留存:引导客户每日参与任务,通过会员体系+积分成长值奖励,提高用户粘性。
- c、提高用户复购和客单价:设置购买任务和结合积分购买等特权。
- d、老带新传播:通过拉新任务或者拼团任务等活动,持续拉新。
2.2 任务中心的目标:

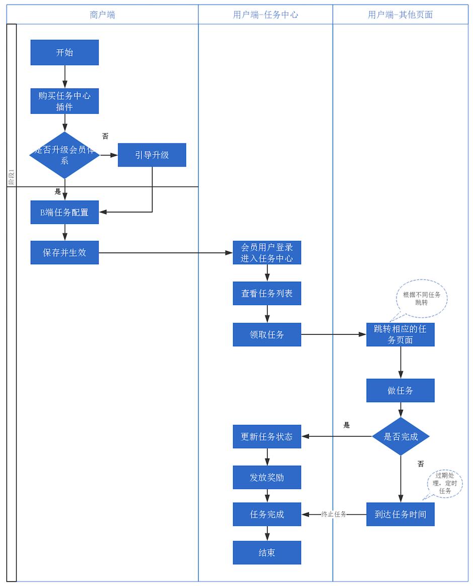
- B端: 商户可视的任务配置中心,方便管理控制任务。
- C端:用户领取完成任务,异步或同步处理完成,提供:定时任务、阶段任务。
- 接入、使用方:快速可视化接入,任务完成回执简单。
- 系统本身:对于新任务接入,可拓展性,尽量保证主流程改动最小。
三、我们是如何实现的?
3.1 我们的技术方案
我们从现有的业务体系中,剥离出B端的配置中心和C端的任务处理中心,集合一些常用的系统组件,尽量做到接口原子化,可编排、能力内聚;在结合通用工具jar,是业务系统接入足够快速;同时设置了平台型通用配置,使用基于apollo的动态加载配置信息到本地缓存,达到不用发布应用,就可以快速接入新任务。

3.2 如何串联平台、商户、用户?
有赞虽然是一家saas公司,但是在有赞内部平台、商户、用户的概念是都有维护的,可以说三者相辅相成,不会独立出现。
- 1.平台侧可以通过后台系统快速接入,给产品同学进行审批和配置落地。
- 2.商户端可以在页面,快速配置任务信息和任务奖励。
- 3.给业务方提供多种任务快速接入方式,通用的任务调度完成以及商户维度的通用奖励发放能力。

3.2 我们还提供了哪些能力?

3.3 任务的常用状态
通用的合理的状态流转,可以快速定位区分C端用户的任务完成情况,失败和终止的业务可以依赖定时任务做任务完成重放,快速推进到完结,并发放奖励,规避异常给用户带来的奖励信息不同步的问题,保证系统内的一致性。

四、我们使用了哪些核心技术组件
4.1 幂等控制组件
4.1.1 为什么要要使用幂等组件
在任务中心落地中,很多场景需要控制任务的唯一幂等,多次发放不会重发等等。之前我们主要是通过db幂等表,插入业务唯一索引来保证幂等,但是需要数据库的事务保证,即幂等流水和业务要一起提交,失败即回滚。当使用到多库的场景时,业务系统每个库都要增加一张流水表,并且控制本分片内业务id和分片id一致,比较繁琐。
还有一部分内部系统使用分布式存储(比如redis),来保存业务请求记录。服务端在接收到请求后,用原子性的查询和保存操作(比如redis的setnx命令),来保证业务唯一流水落到存储中,在业务设置的超时时间前,控制业务流水的幂等。当发现重复流水时,按照一定的策略返回。
在任务中心系统落地时,同时保留了两种模式,并且还要考虑接入方依赖的存储的拓展性和快速接入。
4.1.2 幂等组件的规则
- 幂等使用支持注解方式快速接入+spEL表达式拼接幂等入参信息。
- 基于apollo的动态配置推送。
- 幂等存储策略:
- 1.缓存redis存储(优先)2.mysql存储 等
- 幂等拒绝策略:
- 1.多次返回相同结果 2.返回幂等码 3.抛出异常 等
4.1.3 幂等组件的设计
通过基础的工具jar包,承载整个幂等组件逻辑,达到快速接入的目的,通过apollo可以动态推送相关配置,达到业务系统快速切换分支,随时线上应急。

4.2 集成了通用缓存能力流程编排组件
由于多个任务中,很多基础组件能力都可以直接复用。比如发放奖励中:发放成长值、发放积分、优惠券等等,很多任务都有相同的逻辑,为了达到无需重复开发,新任务快速接入的目的。
我们开发了一套基于db+xml配置流程编排引擎,可以快速编排已有逻辑,减少重复开发工作。
编排还提供的基础能力:
- 1.持续开发基于热加载的模板动态加载机制。进一步增加流程的动态可配置能力。
- 2.同时在通用模板中,实现了缓存通用逻辑以及热点缓存功能,在大促或者商家有营销活动时,任务中心也可以稳定支持。

4.3 动态配置变更组件
目前很多基础配置都是通过依赖配置文件,或者apollo的动态配置。
但是这两种方式都是有一定优缺点的:配置文件的方式,虽然存储容量没有限制,但是配置变更后,需要重启应用,比较复杂。而apollo开关的方式虽然可以动态变更,但是存储的配置信息很少,有一定长度限制。对于任务中心这种多任务平台型的配置,有一定影响。
所以最后使用了基于jvm+apollo的延时加载的策略,即保证了不用频繁发布,同时可以动态变更配置信息。
4.4 独立的异步日志流水记录
传统的同步日志记录,占用系统资源,并且由于任务中心的特性,C端任务完成流水信息会很多。 所以任务中心落地时转化为日志的异步流水事件,由单独的日志系统提供日志采集、上传、可视化、检索等通用能力。
五、未来,我们还在砥砺前行:
本着可视化、配置化的原则,为了让外围接入更容易,同时减少内部开发量的原则。接下来我们还会去继续完善系统:
- 1.任务中心运维产品化(在建中):单独开发的一套产品层应用,使用可视化的页面后台管理。方便业务接入和日常运维。可以独立通过页面完成配置+上线。
- 2.基于回调和配置的扩展点+流程共建(在建中):通过扩展点共建方式,将流程编排的能力,暴露给内外部的开发者,完成任务中心的共建。