作为母亲,为宝宝提供最有营养的母乳,无疑是对宝宝最好的,但当有的妈妈奶水不足或者宝宝日渐长大,母乳不再能满足宝宝的成长需求时,为宝宝挑选奶粉就是不得不做的必修课。在众多配方奶粉中你会做出怎样的选择?
春天姐姐结合自身经历和育儿专家的意见,才有了今天这篇干货。欢迎大家转发到朋友圈,分享给需要的人!
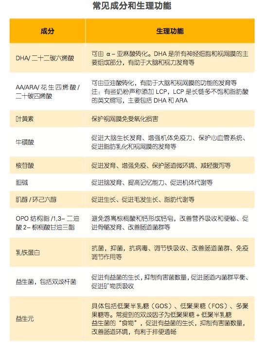
识别好奶粉,配方是关键
一款奶粉好不好,配方是关键,选奶粉必须要看配方,宝妈们可以通过分析奶粉的营养成分挖掘好配方。
下面是 婴儿配方乳粉中常见的营养成分生理功能总结,选奶粉时可以参考。

参考资料来自《婴儿奶粉,你应该知道得更多》一书,这本书是由北京科学技术出版社出版,科学松鼠会成员,中国营养科普大咖@少个螺丝、@奶粉揭秘、@松鼠云无心等共同编著。

书中详细介绍了奶粉配方营养成分和比例,比如说
-
乳清蛋白与酪蛋白是6:4还是7:3
-
乳糖添加比例不能低于90%
-
DHA、ARA比例1:1都是早期配方
-
麦芽糊精促进溶解?添加淀粉更易增强饱腹感?
-
DHA、ARA添加得越多越好吗?
了解了这些,一定能更好地挑选到适合自己家宝宝的奶粉。
买奶粉,合法进口or海淘代购?
选好了奶粉,又该如何买奶粉呢?还记得08年的三鹿奶粉事件人心惶惶,大家对国产奶粉失去信心,纷纷购买国外奶粉。海淘代购也是在这时期发展起来的,很多妈妈觉得海淘奶粉品质有保证,价格还便宜,但是真的是这样吗?
首先,海淘奶粉不等于进口奶粉,二者配方标准不同,监管和物流也不同

合法进口与海淘代购的物流区别
在《婴儿奶粉,你应该知道得更多》一书中,也详细为我们解答了这些问题:
-
海淘奶粉为何更便宜
-
如何辨别合法进口奶粉
-
海淘有风险,选购应该注意哪些问题
最后,特别提醒一点,代购算*私走**,赚钱需谨慎 !职业代购只是单词案值往往达不到入刑标准,所以打击困难,然而如果被查三次,就自求多福吧。
正确的喂养
除了了解奶粉的营养,学会正确选购奶粉,掌握正确的喂养知识对宝宝来说也是一件相当重要的事!
1.冲奶粉什么水更适宜?
因为矿泉水比自来水更纯净安全,所以有些妈妈就专用矿泉水来为宝宝冲泡奶粉。然而
1.矿泉水由于本身矿物质含量比较多,宝宝肠胃消化功能还不健全,磷酸盐、磷酸钙等矿物质积存过多,就会引发宝宝消化不良和便秘;
2.目前家庭用自来水都经过了科学的处理,质量符合标准,自来水煮沸后,放凉至40℃左右,再用来冲奶粉就可以了。
2.为宝宝冲奶粉,水温多少合适?
很多妈妈认为开水有杀菌的作用,便将开水冲泡奶粉,放置一段时间等奶粉变温再给宝宝喝,然而
1.开水的水温很高,冲调奶粉时,会使蛋白质、维生素等营养物质的结构发生变化,某些对热不稳定的维生素也会被破坏,特别是有的奶粉中添加的免疫活性物质,会被全部破坏;
2.开水也会使奶粉中的乳清蛋白产生凝块,影响孩子的消化吸收。
也有宝妈会问,奶粉应该怎样储存呢?
3.奶粉储存这样做
罐装奶粉的储存南方和北方地域不同,方法也不同,共同点是都要放在阴凉、避光、干燥处。而且要尽量放在高处,避免被宝宝碰倒打翻。
北方春秋风沙较多,还应该在在罐外套一层密封袋;南方建议买大于奶粉罐的密封桶,将奶粉罐整个放入,避免潮湿空气污染奶粉。袋装奶粉开袋后应直接将整袋放入密封盒后储存。不要将奶粉放入冰箱,不要将奶粉放在厨房,不要多人使用。除正确储存外,切记奶瓶消毒与水源安全。
除了这些,还有很多其他的婴儿奶粉的知识,《婴儿奶粉,你应该知道的更多》一书中也有详细的介绍。
