
一键加入广州揾食群
[ 有人@我] 超多福利等你get
点击这里
号外!2021年的春运已经打响!
各位漂泊的打工人准备好了吗?
比起以往我们头疼的抢票难问题,
发现大家被日更的返乡政策弄得一头雾水。

对此,滋味君为大家整理了超全春运指南!
看看都有些什么吧!速度快码!

①.........春节返乡政策详细解读
②.........春节期间核酸检测地点以及注意事项
③.........航空、铁路、公路的春运新政策
01 什么返乡人员需要核酸?是否要隔离?
据了解,本次春运返乡规定:
“春节返乡需持7日内核酸阴性报告”
“春节农村返乡要14天居家健康证明”
但有人对返乡人员是哪些人群表示疑惑,
所以这两天国家卫健委再次明确了
各中高低风险地区的返乡要求。
以及完善需要核酸的返乡人员类别。

“通知”明确说明,
需持7天内核酸证明返乡的有三类人员 :

虽已明确了人员类型,
但还有很多人会问
“中高风险地区是哪里?”
“中高风险地区和低风险地区又有什么注意?”
“省内返乡要不要核酸?”
接下来为你一一解答!

(ps:可点开放大或请滑动查看哦~)
截止至2月1日9时,
全国疫情中高风险地区名单如上,
若你是以上地区返乡,你要这样做哦~

广东现在暂时不算中高风险地区,
但根据防控的要求,
我们返乡时也要注意这些要求哦~

另外,现在已经有不少省内的市县城镇
更新了他们的返乡要求,
所以有不少广漂回家的小伙伴会问,
广东省内返乡也需要核酸检测吗?
答案是:除从事以下工作的人群,
其他人员暂时不需要!
(还不确定的小伙伴可打电话去地方政府咨询一下)

但现在很多人对自己的返乡政策还不了解,
也没有相关的渠道查询,
所以贴心的滋味君为大家准备了各地返乡政策板块,
第二步:输入出发地和目的地即可查询相关规定!

你以为顺利回家就就完事了吗?
敲锣敲锣!各位广东的街坊们
你们想知道的隔离问题来解答啦~

特别注意:
持核酸检测阴性证明返乡从
1月28日春运开始后实施,
至3月8日春运结束后截止!
02 核酸去哪做?核酸攻略请收齐!
自从通知颁布后,
核酸检测点天天爆满,一号难求。
不过大家不用担心,据了解,
广州现在一共有167家医院可核酸检测,
目前各大医院已有预案开始增大检测容量。

虽现在可现场取号检测,
但还是建议大家提前从医院公众号预约
或提前拨打医院电话预约 ,
不仅减少排队更方便哦~
贴心的滋味君已为你找到
广州省核酸服务点名单和地址电话信息,
快收藏起来吧!

广州各区的核酸机构大全
|
序号 |
区 |
检测机构 |
检测/采样地址 |
预约电话/网址 |
春节放假(补班)日期 |
工作时间 |
|
1 |
越秀区 |
广州市越秀区中医医院 |
越秀区正南路6号 |
18028669426 |
2月15、16、17日上午上班 |
周一至周五 8:00-12:00,14:00-17:30 周六8:00-12:00 |
|
2 |
越秀区 |
广州市胸科医院 |
横枝岗路62号 |
广州市胸科医院公众号 |
2月11-13日休息,2月14-17日上午、7日、20日正常上班 |
上午8:00-12:00,下午14:30-17:00 |
|
3 |
越秀区 |
广州市第一人民医院 |
越秀区盘福路1号 |
020-81048096/广州市第一人民医院服务号可个人挂复工门诊 |
2月11-13日休息,2月14-17日上午、7日、20日正常上班 |
周一至周五8:00-12:00 14:30-17:00 周六日8:00-12:00 |
|
4 |
越秀区 |
广东省人民医院 |
越秀区中山二路106号 |
020-83882222/网址 |
2月11-17日休息,2月7日、20日正常上班 |
周一至周日8:00-12:00 14:00-17:00 |
|
5 |
越秀区 |
广州医科大学附属第一医院 |
沿江路151号/康大路1号 |
微信公众号:gyfyy1903 |
2月11-17日休息,2月7日、20日正常上班 |
一、沿江院区 周一至周五8:00-13:00,14:30-18:00; 周六日及节假日8:00-12:00,14:30-17:30 二、海印院区 周一至周五8:00-11:00,14:30-16:30 |
|
6 |
越秀区 |
广东药科大学附属第一医院 |
越秀区农林下路19号 |
020-61326127/网址 |
2月11-13日休息,其余正常上班 |
上午8:00-12:00 下午14:30-17:30 |
|
7 |
越秀区 |
南部战区总医院 |
越秀区流花路111号 |
020-88654738 |
2月11-13日休息,其余正常上班 |
上午8:00-12:00, 下午14:30-17:00 |
|
8 |
越秀区 |
中山大学附属孙逸仙医院(北院) |
越秀区沿江西路107号 |
020-81332522(个人) 020-81332886(团体) |
2月11-17日休息,2月7日(周日)、20日(周六)正常上班 |
周一至周五8:00-12:00,14:30-17:30; 周六日8:00-12:00 |
|
9 |
越秀区 |
广州市妇女儿童医疗中心(儿童院区) |
越秀区人民中路318号 |
020-2081886332 |
2月11-17日休息,2月7日(周日)、20日(周六)正常上班 |
周一至周五8:00-12:00,14:30-17:30 |
|
10 |
越秀区 |
广州市妇女儿童医疗中心(妇婴院区) |
越秀区人民路 |
020-2081886332 |
2月11-17日休息,2月7日(周日)、20日(周六)正常上班 |
周一至周五8:00-12:00,14:30-17:30 |
|
11 |
越秀区 |
广东省第二中医院 |
越秀区恒福路60号 |
网址 |
2月11-17日休息,2月7日(周日)、20日(周六)正常上班 |
周一至周五8:00-12:00 14:30-17:30 |
|
12 |
越秀区 |
中山大学附属第一医院 |
越秀区中山二路58号 |
掌上中山一院APP |
待定 |
周一至周五8:00-12:00,14:30-17:30 |
|
13 |
越秀区 |
广东省中医院 |
大德路111号 |
网址;020-81887233转32101,32102 |
2月11-13日休息,2月7日(周日)、20日(周六)正常上班 |
周一至周六8:00-11:30,14:30-17:00;节假日另行通知 |
|
14 |
越秀区 |
广东省中医院二沙岛医院 |
越秀区大通路261号 |
网址;020-87351238转62109 |
2月11-13日休息,2月14-17日上午、7日、20日正常上班 |
周一至周五8:00-11:30,14:30-17:00; 周六8:00-11:30;节假日另行通知 |
|
15 |
越秀区 |
南部战区空军医院 |
越秀区东风东路801号 |
020-88654646 |
待定 |
周一至周五8:00-12:00 14:30-17:30 |
|
16 |
越秀区 |
广州市越秀区妇幼保健院 |
越秀区越华路50号 |
020-83832550/83818296 |
2月11-17日休息,2月7日(周日)、20日(周六)正常上班 |
越华路:周一至周五 8:30-11:30; 东山院区:周一、三、五 8:30-11:30 |
|
17 |
越秀区 |
金域体检门诊部 |
人民北路875号一、三层 |
020-81361288/微信公众号:广州金域体检门诊部 |
2月11-18日休息,2月7日(周日)、20日(周六)正常上班 |
采样时间:周一至周五14:00-16:00 |
|
18 |
海珠区 |
南方医科大学珠江医院 |
海珠区工业大道253号 |
预约电话:020-61643690 公众号:zhujianghospital;官网 |
待定 |
周一至周五8:00-12:00,14:30-17:30 |
|
19 |
海珠区 |
广东省第二人民医院 |
海珠区新港中路466号大院 |
020-89169246 |
待定 |
周一至周五8:00-12:00,14:30-17:30 |
|
20 |
海珠区 |
南方医科大学中西医结合医院 |
海珠区石榴岗路13号大院 |
020-61650333 |
待定 |
周一至周五8:00-12:00,14:30-17:30 |
|
21 |
海珠区 |
广州市海珠区中医医院(广州市海珠区第一人民医院) |
海珠区前进路南园大街1号之一 |
020-84407274 |
2月11-17日休息,2月7日(周日)、20日(周六)正常上班 |
周一至周五8:00-17:00;周六8:00-12:00 |
|
22 |
海珠区 |
海珠区妇幼保健院 |
海珠区杏园大街15号 |
18998320049 |
2月11-17日休息,2月7日(周日)、20日(周六)正常上班 |
周一至周五8:00-11:30,14:30-17:00;周六日8:00-11:00 |
|
23 |
海珠区 |
广州新海医院 |
海珠区新港西路167号 |
020-84105088;微信号:xinhai84105258 |
停诊 |
周一至周五8:00-12:00,14:30-17:30 |
|
24 |
海珠区 |
广州市红十字会医院 |
海珠区同福中路396号 |
预约网址(或以院名搜索公众号);客服电话:020-34403523 |
待定 |
周一至周五8:00-12:00,14:30-17:30 采样:每日8:30-12:00,14:30-17:30,17:30-20:30(节假日照正常开放) |
|
25 |
海珠区 |
广州和睦家医院 |
海珠区琶洲大道31号 |
4008919191,网址 |
2月11-17日休息 |
8:30-16:00 |
|
26 |
海珠区 |
中山大学孙逸仙纪念医院(南院区) |
海珠区盈丰路33号 |
020-34070465 |
2月11-17日休息,2月7日(周日)、20日(周六)正常上班 |
周一至周五8:00-12:00,14:30-17:30; 周六日8:00-12:00 |
|
27 |
海珠区 |
广州医科大学附属第二医院 |
海珠区昌岗东路250号 |
网址,广医二院微信公众号 |
待定 |
周一至周五8:00-12:00 14:30-17:30 |
|
28 |
海珠区 |
广州市海珠区江海街社区卫生服务中心 |
海珠区敦和路217号 |
020-89225386 |
2月11-17日休息,2月7日(周日)、20日(周六)正常上班 |
周一至周五8:00-17:00 |
|
29 |
海珠区 |
广州市海珠区昌岗街社区卫生服务中心 |
海珠区江南大道中穗花新村穗花二巷12号之一 |
020-31959094 |
2月11-17日休息,2月7日(周日)、20日(周六)正常上班 |
周一至周五14:30-17:00 周六8:00-11:30 |
|
30 |
海珠区 |
广州市海珠区龙凤街社区卫生服务中心 |
海珠区工业大道北77号 |
020-3403966 "海珠区龙凤街社区卫生服务中心”微信公众号-家庭医生预约-新冠病毒核酸检测 |
2月11-17日休息 |
采样时间:周一至周五9:00-11:30 |
|
31 |
海珠区 |
广州市海珠区瑞宝街社区卫生服务中心 |
海珠区工业大道南420号 |
咨询电话:18922340012; 关注“海珠区瑞宝街社区卫生服务中心”微信公众号→预约服务→健康通预约就诊→预约挂号 |
2月11-17日休息,2月7日(周日)、20日(周六)正常上班 |
周一至周五8:00-12:00,14:30-17:30(节假日除外) 采样:周一至周五8:30-9:00(节假日除外); 开单:周一至周五8:00-12:00 14:30-17:30,(节假日除外) |
|
32 |
海珠区 |
广州市海珠区南洲街社区卫生服务中心 |
海珠区南洲路88号 |
020-84158199 |
2月11-15日休息,2月7日、16日、17日、20日正常上班 |
采样时间:周一至周五8:30-11:00,14:30-16:00;周六8:30-11:00 |
|
33 |
海珠区 |
广州市海珠区南石头街社区卫生服务中心 |
海珠区工业大道中广纸路21号 |
020-84356012 周二、四上午8:00-10:00 |
2月11-17日休息 |
周一、三、五上午8:00-10:00 |
|
34 |
海珠区 |
广州市海珠区南华西街社区卫生服务中心 |
海珠区同福西路217号 |
020-34378632 |
2月11-17日休息 2月7日(周日)、20日(周六)正常上班 |
周一至周五 8:30-9:30 |
|
35 |
海珠区 |
广州市海珠区滨江街社区卫生服务中心 |
海珠区南华东路636号 |
020-89629902; "海珠区滨江街社区卫生服务中心”微信公众号-家庭医生预约-核酸检测门诊 |
2月11-17日休息,2月7日(周日)、20日(周六)正常上班 |
周二10:00-11:30 周五15:30-17:00 |
|
36 |
海珠区 |
广东江南医院 |
海珠区敦和路3号 |
020-84451971 |
2月6日-2月17日(休息) |
周一至周五8:30-11:00,15:00-16:30 |
|
37 |
海珠区 |
广东省第一荣军医院 |
海珠区新港西路114号 |
网址,微信公众号:广东省第一荣军医院 |
2月11-17日休息,2月7日(周日)、20日(周六)正常上班 |
周一至周日8:00-12:00,2:30-4:30 |
|
38 |
海珠区 |
广州紫荆医院 |
海珠区南洲北路28号 |
020-84298776 微信公众号 |
2月11-17日休息 |
周一至周六8:00-11:30;周日8:00-17:00 |
|
39 |
荔湾区 |
广州医科大学附属第三医院 |
荔湾区多宝路63号 |
020-81292183 |
2月11-17日休息,2月7日(周日)、20日(周六)正常上班 |
周一至周五8:00-12:00,14:30-17:30;周六8:30-12:30(节假日另外安排) |
|
40 |
荔湾区 |
广州市慈善医院 |
荔湾区涌岸街36号 |
020-81499399-8218 |
2月11-17日休息,2月7日(周日)、21日(周六)正常上班 |
周一至周五8:00-12:00,14:30-17:30;周六8:00-12:00(节假日另外安排) |
|
41 |
荔湾区 |
广州医科大学附属中医医院 |
珠玑路16号 |
020-81226069 |
2月11-17日休息,2月7日(周日)、22日(周六)正常上班 |
周一至周五8:00-12:00,14:30-17:30;周六8:00-12:00(节假日另外安排) |
|
42 |
荔湾区 |
广州市荔湾中心医院 |
荔湾路35号 |
020-81346717 |
2月11-17日休息,2月7日(周日)、23日(周六)正常上班 |
周一至周日8:00-24:00(节假日狼另外安排) |
|
43 |
荔湾区 |
广州市荔湾区人民医院 |
荔湾区明心路3号 |
020-81688889 |
2月11-17日休息,2月7日(周日)、20日(周六)正常上班 |
周一至周五8:00-17:00 |
|
44 |
荔湾区 |
广州中医药大学第三附属医院 |
荔湾区龙溪大道261、263号 |
020-22292715;22292717; 22292778;22292700 |
2月11-17日休息,2月7日(周日)、20日(周六)正常上班 |
周一至周五8:00-17:00;周六日8:00-12:00 |
|
45 |
荔湾区 |
广州造船厂医院 |
荔湾区广中公路山顶11号后座 |
13826033241 |
2月11-17日休息,2月7日(周日)、20日(周六)正常上班 |
周一至周五8:00-12:00 |
|
46 |
荔湾区 |
广州广钢新城医院 |
荔湾区鹤洞路145号 |
020-66339193 |
2月11-17日休息,2月7日(周日)、20日(周六)正常上班 |
周一至周五8:00-12:00 |
|
47 |
荔湾区 |
广州市荔湾区中医医院 |
广雅路142号 |
020-862348-8001 荔湾中医微信公众号 |
2月11-17日休息,2月7日(周日)、20日(周六)正常上班 |
周一至周五8:00-17:00;周六日8:00-12:00 |
|
48 |
天河区 |
中山大学附属第三医院 |
天河路600号 |
020-85252439 中山大学附属第三医院”微信公众号 |
2月7日(星期日)、2月20日(星期六)正常上班;2月11日、2月15日、2月16日、2月17日按周六日上午上班 |
周一至周五8:00-12:00,14:30-17:30;周六日8:00-12:00 |
|
49 |
天河区 |
南方医科大学第三附属医院 |
天河区中山大道西183号 |
020-62784858/4866 |
2月11-18日休息,2月7日(周日)、20日(周六)正常上班 |
周一至周五8:00-17:00 |
|
50 |
天河区 |
广州市第十二人民医院 |
天河区黄埔大道西天强路1号 |
020-38665620; 广州市第十二人民医院微信公众号-就医服务-在线挂号-天河核酸检测-网上预约 |
2月11-17日休息,2月7日(周日)、20日(周六)正常上班 |
周一至周日 8:00-12:00,14:00-17:00 |
|
51 |
天河区 |
中国人民武装警察部队广东省总队医院 |
天河区燕岭路268号 |
关注“广州健康通”公众号-点击“挂号缴费”-选择“预约挂号”或“当天挂号”-搜索“*警武**医院”-选择“外科”-选择“复工复产复学”-进行挂号 |
2月11-17日休息,2月7日(周日)、20日(周六)正常上班 |
周一至周五8:00-17:00;周六8:00-12:00 |
|
52 |
天河区 |
暨南大学附属第一医院 |
天河区黄埔大道西613号 |
18933929995/关注“暨南大学附属第一医院公众号”可以网上预约 |
2月11-16日休息,2月7日(周日)、20日(周六)正常上班 |
周一至周日8:00-11:30,14:30-17:00 |
|
53 |
天河区 |
广州市天河区中医医院 |
黄埔大道中棠石路9号 |
020-32681729 |
2月12-14日休息,2月7日(周日)、20日(周六)正常上班 |
周一至周五9:00-11:00,14:30-15:30;周六日 9:00-11:00 |
|
54 |
天河区 |
广州市天河区人民医院 |
天河区东圃大马路13号 |
020-82301776 |
2月12-14日休息,2月15日后(正常上班) |
周一至周日8:00-12:00,14:00-17:00 |
|
55 |
天河区 |
中山大学附属第六医院 |
天河区员村二横路26号 |
020-38254110 |
2月11-17日休息,2月7日(周日)、20日(周六)正常上班 |
周一至周五14:30-17:30 |
|
56 |
天河区 |
广州市天河区妇幼保健计划生育服务中心 |
天河区天河北路367号 |
"个人预约020-38824662,集体预约020-85264171" 关注“广州市天河区妇幼保健院”微信公众号,挂“复工复产复学”门诊 |
2月11-13日休息,2月14-17日、7日、20日正常上班 |
周一至周日 8:00-12:00,14:00-17:00 |
|
57 |
天河区 |
广州市妇女儿童医疗中心(珠江院区) |
天河区金穗路9号 |
020-81886332 |
2月11-17日休息,2月7日(周日)、20日(周六)正常上班 |
周一至周五8:00-17:00 |
|
58 |
天河区 |
龙洞人民医院 |
天河区龙洞街龙洞东路二横路2号 |
020-87028809 18011771546 |
正常上班 |
周一至周日8:00-12:00,14:00-17:30 |
|
59 |
白云区 |
广州市白云区第二人民医院 |
白云区江高镇北胜街16号之一 |
预约电话:020-36091287/广州市白云区第二人民医院公众号 |
待定 |
每天8:00-12:00,14:00-17:00 |
|
60 |
白云区 |
广州市白云区中医医院 |
白云区人和镇鹤龙七路2号 |
020-31219192 |
待定 |
每天8:00-12:00,14:00-17:00 |
|
61 |
白云区 |
广州市白云区妇幼保健院(机场路院区) |
白云区机场路1128号 |
020-86329682-9111 |
待定 |
每天8:00-12:00,14:00-17:00 |
|
62 |
白云区 |
广州中医药大学第一附属医院 |
白云区机场路14、16号 |
020-36591512 |
待定 |
周一至周五8:00-11:30,14:30-17:00;周六、日8:00-11:30 |
|
63 |
白云区 |
广州市中医医院同德围分院 |
西槎路横滘二路27号 |
020-81989581 |
待定 |
每天8:00-12:00,14:30-17:30 |
|
64 |
白云区 |
广州东仁医院 |
永平街东平大道1号 |
18027341084、网址 |
待定 |
每天24小时 |
|
65 |
白云区 |
广州市白云区人民医院 |
白云区黄石街元下底路23号、广州大道中1305号 |
020-37286032 |
待定 |
每天8:0012:00, 13:00-16:00 |
|
66 |
白云区 |
广州市白云区第三人民医院 |
白云区竹料镇竹料大街109号 |
13711628502,13928946394 |
待定 |
周一至周六8:00-11:00 |
|
67 |
白云区 |
南方医院太和分院 |
白云区太和镇太和中路53、57、59号 |
18665001116 |
待定 |
每天8:00-12:00,14:00-16:30 |
|
68 |
白云区 |
广州市白云区石井人民医院 |
白云区石井街升平前街49号 |
020-36533031 |
待定 |
每天8:00-12:00,14:00-17:30 |
|
69 |
白云区 |
广州市白云区钟落潭镇卫生院 |
白云区钟落潭镇蟠龙路2号 |
020-61971288,020-61971280 |
2月11-13日、15-16日开诊 |
周一至周六 8:30-11:00,14:30-16:00 |
|
70 |
白云区 |
广州市白云区太和镇卫生院 |
白云区太和镇龙归管理区公路南3号 |
18922174901 |
待定 |
每天 8:00-12:00 14:00-17:00 |
|
71 |
白云区 |
广州白云山医院 |
白云区同和街云祥路2号、同泰路1496号、1498号自编1栋、3栋 |
020-36454330、网址 |
待定 |
每天8:00-12:00,14:30-17:30 |
|
72 |
白云区 |
广州中医药大学金沙洲医院 |
白云区礼传东街1号 |
020-37793793 |
待定 |
周一至周五 8:00-18:00 |
|
73 |
白云区 |
广州新市医院 |
白云区新市街新市新街79号之一、之二 |
020-62830543,微信公众号:GYSY120 |
待定 |
每天8:00-11:00,14:00-17:00 |
|
74 |
白云区 |
南方医科大学南方医院 |
广州大道北1838号 |
020-61641888 |
2月15-17日上午8:00-12:00 2月7日、20日 全天 |
周一至周五 8:00-12:00,14:30-17:30;周六日8:00-12:00 |
|
75 |
黄埔区 |
广州开发区医院 |
开发区友谊路196号,黄埔区黄埔东路3762号 |
公众号“广州开发区医院健康管理科”预约 |
2月11-14日休息, 2月15-17日上午、7日、20日正常上班 |
采集:周一至周五8:00-11:30;周六8:00-11:30 |
|
76 |
黄埔区 |
广州市黄埔区中医医院 |
黄埔区蟹山路3号 |
020-82288935 |
春节假期2月11-17日正常上班,2月7日(周日)、20日(周六)正常上班 |
8:00-12:00,14:00-17:30 |
|
77 |
黄埔区 |
广州市萝岗区红十字会医院 |
黄埔区镇龙大道429号 |
体检科:020-82879083(周一至周五) 急诊科:020-82877726(周六、日) |
体检科2月11-17日休息,2月7日、20日正常上班。 体检科休息期间在急诊科采集。 |
体检科:周一至周五8:00-12:00,14:00-17:00 急诊科:周六、日8:00-12:00,14:00-17:00 |
|
78 |
黄埔区 |
中山大学附属第一医院东院 |
黄埔区黄埔东路183号 |
020-82387459 |
2月11-15日休息,2月16日、17日上午开诊半天 |
周一至周五8:00-17:00 周六日及节假日8:00-12:00 |
|
79 |
黄埔区 |
中山大学附属第三医院岭南医院 |
黄埔区开创大道2693号 |
020-82179182 微信公众号“中山大学附属第三医院” |
2月11-17日休息,2月7日(周日)、20日(周六)正常上班 |
周一至周五9:00-12:30,14:00-15:00;周六9:00-12:30 |
|
80 |
黄埔区 |
广州医科大学附属第五医院 |
黄埔区港湾路621号 |
020-85959142 广医五院微信公众号 |
待定 (详见2月广医五院微信公众号春节门诊安排) |
周一至周五8:00-17:00;周六日8:00-12:00 |
|
81 |
黄埔区 |
广东省第二中医院黄埔医院 |
黄埔区萝岗公路街212号 |
020-62985206 |
2月11-17日休息,2月7日(周日)、20日(周六)正常上班 |
周一至周五8:00-17:00;周六日8:00-12:00 |
|
82 |
黄埔区 |
广州亿仁医院 |
黄埔区石化路241号 |
020-62981000 |
放假期间正常采集 |
周一至周日8:00-17:00;周六日8:00-12:00 |
|
83 |
黄埔区 |
广东省工人医院 |
黄埔区长洲街长江路320号 |
发热门诊:020-31703221 体检科:82200277/82200177 |
2月11-17日休息,2月7日(周日)、20日(周六)正常上班 |
周一至周五8:15-17:15 |
|
84 |
黄埔区 |
广东中能建电力医院 |
黄埔区黄埔东路2957号 |
(工作时间)个人咨询:020-82078966 (工作时间)团体咨询(100人以上):13006890762 |
2月11-17日休息,2月7日(周日)、20日(周六)正常上班 |
周一至周日 8:00-12:00,14:00-17:00 |
|
85 |
黄埔区 |
广州市黄埔区九龙镇中心卫生院 |
黄埔区龙湖街九佛中路1306号 |
020-87432375 020-87488066 |
待定,具体电话咨询 |
周一至周日8:00-12:00 |
|
86 |
黄埔区 |
广州市黄埔区联和街社区卫生服务中心 |
黄埔区惠联路62号 |
020-32279220 13725226699(值班电话) |
2月11-13日休息,2月14日10:00-11:00、2月16日10:00-11:00、2月 17日开始上班 |
2月17日开始周一到周六9:00-11:00,周日10:00-11:00 |
|
87 |
黄埔区 |
黄埔区红山街社区卫生服务中心 |
黄埔区红山街广新路601号 |
020-62953159 |
正常上班 |
周一至周日8:00-12:00, 14:00-18:00 |
|
88 |
黄埔区 |
黄埔区长洲街社区卫生服务中心 |
黄埔区长洲街黄船四街1号 |
020-82502033 13631383690 |
2月11-14日休息 |
周一至周六8:00-12:00, 14:00-17:00 |
|
89 |
黄埔区 |
宏恩综合门诊部 |
黄埔区开发大道412号 |
13265056915 020-66264032 (不需要挂号) |
2月11-14日休息,2月7日(周日),2月15-17日正常上班 |
采集:周一至周五8:00-11:30;周六8:00-11:30 |
|
90 |
黄埔区 |
广州市东升医院 |
黄埔区开创大道3016号 |
020-31702330 |
2月11-14日休息,2月15-17日及2月7日(周日)、20日(周六)正常上班 |
周一至周五8:30-10:30 |
|
91 |
黄埔区 |
视源综合门诊部 |
黄埔区云埔四路6号1栋3、4楼 |
020-86154580 |
2月11-17日休息 |
周一到周五8:00-12:00, 14:00-18:00;周六8:00-12:00 |
|
92 |
黄埔区 |
亚太综合门诊部 |
黄埔区开泰大道603号大壮国际广场G1栋三层 |
020-82101681 18998403818 |
2月11-17日休息 |
周一至周五8:00-12:00, 14:00-17:00;周六日8:00-12:00 |
|
93 |
黄埔区 |
华恩医院 |
黄埔区丽江街31、43、45、47、51号首层、二层 |
020-82526840 |
2月11-15日休息 |
周一至周日8:00-17:00 |
|
94 |
黄埔区 |
广州市黄埔区穗东街社区卫生服务中心 |
黄埔区黄埔东路2166号 |
020-29835378 020-31605946 |
2月11-17日休息,2月7日(周日)、20日(周六)正常上班 |
周一至周五8:00-12:00, 14:00-17:00;周六 8:00-12:00 |
|
95 |
黄埔区 |
广州市黄埔区黄埔街社区卫生服务中心 |
黄埔区丰乐南路88号大院20号首层#21-23号首层#27号203 |
020-89859973 020-89852130 |
2月11-17日休息,2月7日(周日)、20日(周六)正常上班 |
周一至周五8:00-12:00, 14:00-17:00; 周六日8:00-12:00;自愿自费核酸检测时间为周一到周五14:00-15:00(节假日除外) |
|
96 |
黄埔区 |
广州市黄埔区永和街社区卫生服务中心 |
黄埔区永和街新业路35号 |
020-32637093 |
2月11-14日休息 |
周一至周日8:30-12:00, 13:30-16:00 |
|
97 |
黄埔区 |
穗东街夏园社区卫生服务站 |
黄埔区穗东街夏园路16号 |
020-82089007 |
2月11-13日休息,2月14-17日正常上班 |
周一至周日8:30-10:30 |
|
98 |
黄埔区 |
广州市黄埔区云埔街社区卫生服务中心 |
黄埔区云埔街东鸿一街1号C栋商业楼 |
020-32282700 |
待定,具体可电话咨询 |
周一至周日10:30-11:30, 15:30-16:30 |
|
99 |
黄埔区 |
广州市黄埔区夏港街社区卫生服务中心 |
开发区开发大道358路 |
020-66312123 13538989757 |
待定,具体可电话咨询 |
周一至周五8:30-11:30, 13:30-16:30 |
|
100 |
花都区 |
广州市花都区人民医院 |
都区新华街新华路48号 |
咨询电话:宝华院区:020-62903320,总服务台:020-62935461 微信关注“广州市花都区人民医院”,门诊-预约挂号-复工复学新冠核酸检测 |
2月11-17日 |
8:00-11:30 |
|
101 |
花都区 |
广州市中西医结合医院 |
花都区迎宾大道87号 |
020-86888997-205;微信关注“广州市中西医结合医院”就诊服务-核酸检测缴费 |
2月11-17日 |
8:00-11:30 |
|
102 |
花都区 |
广州市花都区妇幼保健院(胡忠医院) |
花都区建设北路51号 |
020-36828192;广州市花都区妇幼保健院体检中心微信公众号“体检预约” |
2月11日-12日 |
8:00-12:00,2:00-5:00 |
|
103 |
花都区 |
广州市花都区第二人民医院 |
花都区狮岭镇康政路3号 |
020-36919292;微信关注“广州市花都区第二人民医院服务号”,服务窗口-门诊收费-核酸检测收费 |
春节放假2月11日-17日 |
08:00-11:30, 14:00-16:00 |
|
104 |
花都区 |
广州市花都区清布社区卫生服务中心 |
花都区清布村19队坑仔边 |
020-86802133 |
待定 |
周一至周五 08:00-11:00 |
|
105 |
花都区 |
广州市花都区新华社区卫生服务中心 |
花都区新华街商贸路1号门诊一楼 |
020-86863248现场预约 |
待定 |
周一至周五9:30-11:00,15:00-16:00 |
|
106 |
花都区 |
广州市花都区花东镇北兴卫生院 |
花都区花都大道东140号 |
020-86797081 |
待定 |
周一至周日8:30-11:30,2:00-5:00 |
|
107 |
花都区 |
广州市花都区花东镇花侨卫生院 |
花都区花都大道东417号 |
13922368644 |
春节放假2月11日-17日 |
周一至周五8:00-10:30 |
|
108 |
花都区 |
广州市花都区狮岭镇卫生院 |
花都区狮岭旗岭大街19号 |
020-28603443 |
待定 |
周一至周五 8:30-10:30 |
|
109 |
花都区 |
广州市花都区梯面镇卫生院 |
花都区梯面镇金梯大道26号 |
020-86851526 |
待定 |
待定 |
|
110 |
花都区 |
广州市花都区炭步镇中心卫生院 |
花都区炭步镇桥南路28号 |
020-62736295 |
待定 |
周一至周六08:30-10:30(节日另行安排) |
|
111 |
花都区 |
广州市花都区赤坭镇卫生院 |
花都区赤坭镇沿江路2号 |
020-86841326 |
待定 |
周一至五8:30-10:30 |
|
112 |
花都区 |
广州市花都区狮岭镇合成社区卫生服务中心 |
花都区狮岭镇狮岭大道东28号 |
020-22973120 |
2月11日-2月17日 |
8:00-12:00, 14:00-17:30 |
|
113 |
花都区 |
广州花都人爱医院 |
花都区新华街建设北路138号 |
020-86884333 |
春节期间正常上班 |
8:00-12:00, 14:00-17:30 |
|
114 |
花都区 |
花都狮岭都市妇产医院 |
花都区狮岭镇阳光南路8号 |
电话预约020-6660556 微信关注广州花都都市妇产医院公众号 |
待定 |
待定,检测时间:每天下午14:00-15:00 |
|
115 |
花都区 |
广州花都狮诚中西医结合医院 |
花都区狮岭镇宝峰南路13号 |
020-36868333 |
待定 |
8:00-11.30, 14:00-17:00 |
|
116 |
番禺区 |
广州市番禺区中心医院 |
番禺桥南福愉东路8号 |
020-34858046 广州市番禺区中心医院微信公众号 |
2月11日下午-2月15日放假,2月16日全院恢复正常上班 |
周一至周日 8:00-12:00, 14:00-17:00 |
|
117 |
番禺区 |
广州市番禺区何贤纪念医院 |
番禺区清河东路2号 |
020-84622450,网址 |
2月11-17日休息 |
周一至周日 8:00-12:00, 14:30-17:00 |
|
118 |
番禺区 |
广州市番禺区第五人民医院 |
番禺区钟村街人民路140号 |
020-84715165 |
节假日正常上班 |
每天正常上班8:00-17:00,其余时间急诊 |
|
119 |
番禺区 |
广州市番禺区第六人民医院 |
番禺区南村镇文明路185号 |
020-34729427 |
2月11-17日休息,2月7日(周日)、20日(周六)正常上班 |
周一至周五8:00-17:00; 周六8:00-12:00 |
|
120 |
番禺区 |
广东省妇幼保健院番禺院区 |
番禺区南村镇兴南大道521号-523号 |
020-39151611 |
每天正常上班 |
每天8:00-17:00 |
|
121 |
番禺区 |
广州医科大学附属第二医院番禺院区 |
番禺区亚运村亚运南路63号 |
020-39195513 020-39195515 |
2月11-17日休息,2月7日(周日)、20日(周六)正常上班 |
周一至周五8:00-12:00,14:00-17:00; 周六8:00-12:00 |
|
122 |
番禺区 |
广东省中医院大学城医院 |
番禺区大学城内环西路 |
广东省中医院服务号 |
2月11-17日休息,2月7日(周日)、20日(周六)正常上班 |
周一到周五8:30-12:00,14:00-17:00; 周六8:30-12:00 |
|
123 |
番禺区 |
广州市番禺区第二人民医院 |
番禺区大石街群贤路138号 |
020-32653165 |
2月11-17日休息,2月7日(周日)、20日(周六)正常上班 |
周一至周日8:00-12:00, 14:00-17:00 |
|
124 |
番禺区 |
广州市番禺区第七人民医院 |
番禺区石楼镇人民路149号 |
020-84846773 |
2月11日下午至2月15日放假,2月16日全院恢复正常上班 |
周一至周日8:00-12:00, 14:00-17:00 |
|
125 |
番禺区 |
广州市番禺区第八人民医院 |
番禺区石碁镇岐山路4号、石碁镇岐山路1号之1-7号 |
020-66835724 |
节假日正常上班 |
每天8:00-12:00,14:00-17:00 |
|
126 |
番禺区 |
广州市番禺区祈福医院 |
番禺区鸿福路3号 |
020-84518222-85205 |
2月11-14日休息,2月7日(周日)、20日(周六)正常上班 |
8:00-12:00, 14:00-17:30 |
|
127 |
番禺区 |
广州市番禺区市桥医院 |
番禺区市桥捷进中路114号 |
020-84878772 |
2月11-17日休息,2月7日(周日)、20日(周六)正常上班 |
工作时间:周一到周日9:30-10:30,应急时8:00-11:00 |
|
128 |
番禺区 |
广州市番禺疗养院 |
番禺区市桥禺山西路688号 |
020-23889093(个人) 020-238809083(团体) |
2月11-17日休息,2月7日(周日)、20日(周六)正常上班 |
周二、五8:00-12:00,14:30-17:00 |
|
129 |
番禺区 |
广州市番禺区新造医院 |
番禺区新造镇新广路24号 |
020-34721955 |
2月11-15日休息 |
周一至周日 8:30-11:00 |
|
130 |
番禺区 |
广州市番禺区中医院 |
番禺区市桥街桥东路65号、93号 |
020-85926000;广州市番禺区中医院微信公众号 |
节假日正常上班 |
上午:周一至周六 8:00-12:00,周日及节假日8:30-11:30; 下午:周一至周五14:30-17:00; 周六周日及节假日14:30-16:30 |
|
131 |
南沙区 |
广州市第一人民医院南沙医院 |
南沙区丰*东泽**路105号 |
020-22903619 |
2月11-17日休息,2月7日(周日)、20日(周六)正常上班 |
周一至周五 8:00-12:00, 14:00-17:00 |
|
132 |
南沙区 |
广州市南沙区第一人民医院 |
南沙区珠江街新兴路88号 |
020-84943337 |
2月11-17日、7日、20日正常上班 |
8:00-11:30, 14:00-17:00 |
|
133 |
南沙区 |
广州市南沙区第二人民医院 |
南沙区黄阁镇麒龙东路131号 |
020-39915299 |
2月11-17日休息,2月7日(周日)、20日(周六)正常上班 |
周一至周五8:00-12:00, 14:00-17:00 周六日8:00-12:00 |
|
134 |
南沙区 |
广州市南沙区第六人民医院 |
南沙区大岗镇 兴业路 7号 |
020-34992090 |
2月11-15日休息,2月7日、16-17日、20日正常上班 |
周一至周日8:00-12:00, 14:30-17:00 |
|
135 |
南沙区 |
广州市南沙区中医医院 |
南沙区珠江街珠江北路250号 |
020-84945612 |
2月11-17日、7日、20日正常上班 |
8:00-12:00,14:00-17:00 |
|
136 |
南沙区 |
广州市南沙区妇幼保健院 |
南沙区南沙街海傍路103号 |
020-39079802 |
2月11-17日休息,2月7日、20日正常上班 |
周一至周五8:00-12:00,14:00-17:00;周六日8:00-12:00 |
|
137 |
南沙区 |
广州市南沙区榄核医院 |
南沙区榄核镇校尾路23号 |
020-84921307 |
2月11-17日、7日、20日正常上班 |
8:00-11:30, 14:00-17:00 |
|
138 |
南沙区 |
广州市南沙区灵山医院 |
南沙区大岗镇灵山环城东路4号 |
020-84936723 |
2月11-17日、7日、20日正常上班 |
7:30-11:30, 14:30-17:00 |
|
139 |
南沙区 |
广州市南沙区鱼窝头医院 |
南沙区东涌镇市鱼路10号 |
020-84917578 |
2月7日、2月11-13日休息,2月14-17日、20日正常上班 |
周一至周六14:00-15:30 |
|
140 |
南沙区 |
广州市南沙区东涌医院 |
南沙区东涌镇培贤东路7号 |
020-34900251 |
2月11-17日休息,2月7日、20日正常上班 |
周一至周五8:00-11:30,14:00-17:00; 周六日8:00-11:30 |
|
141 |
南沙区 |
广州市南沙区第三人民医院 |
南沙区横沥镇工业路2号 |
020-84962333 |
2月11-17日休息,2月7日、20日正常上班 |
周一至周五8:00-11:30, 14:00-17:00 |
|
142 |
南沙区 |
长龙港医院 |
南沙区珠电路15号 |
团体预约电话:15876594045 |
2月11-13日休息,其他时间正常上班 |
周一至周五8:30-16:30; 周六日8:30-11:30 |
|
143 |
从化区 |
南方医科大学第五附属医院 |
从化区从城大道566号 |
020-61780299、020-61780032 |
2月11-14日休息 |
周一至周日 8:00-12:00,14:30-17:30 |
|
144 |
从化区朝阳街1号门诊部 |
020-61780710、020-6780719 |
2月11-14日休息 |
周一至周日 8:00-11:00,14:30-17:00 |
||
|
145 |
从化区 |
广州市从化区中医医院 |
从化区街口街镇北路21号 |
020-87939916 |
正常上班 |
周一至周日 8:00-12:30,14:30-17:30 |
|
146 |
从化区 |
广州市从化区妇幼保健院 |
从化区西宁西路163号 |
020-87912514 |
2月11-17日休息,2月7日、20日正常上班 |
周一至周五14:30-17:00 |
|
147 |
从化区 |
广州市从化区温泉镇卫生院 |
从化区温泉镇桃园东路1号 |
020-87831320 |
2月11-17日休息,2月7日、20日正常上班 |
周一至周六8:00-9:30(预约) |
|
148 |
从化区 |
广州市从化区温泉镇灌村卫生院 |
从化区温泉镇政通路92号 |
020-87891036 |
2月11-17日休息,2月20日正常上班 |
周一至周六8:00-9:00(预约) |
|
149 |
从化区 |
广州市从化区城郊街社区卫生服务中心 |
从化区城郊街城新路249号 |
020-66339123 |
2月11-17日休息,2月7日、20日正常上班 |
周一至周六8:00-11:30(预约) |
|
150 |
从化区 |
广州市从化区街口街社区卫生服务中心 |
从化区街口街西宁中路113号 |
020-87924622 |
2月11-17日休息,2月7日、20日正常上班 |
周一至周五8:00-11:00(预约) |
|
151 |
从化区 |
广州市从化区良口镇中心卫生院 |
从化区良口镇新城南路51号 |
020-87852929 |
2月11-17日休息,2月7日、20日正常上班 |
周一至周五9:00-10:30(预约) |
|
152 |
从化区 |
广州市从化区鳌头镇龙潭卫生院 |
从化区鳌头镇琶江路61号 |
020-87886524 |
2月11-17日休息,2月7日、20日正常上班 |
周一至周五 8:00-11:00,14:00-17:00(预约) |
|
153 |
从化区 |
广州市从化区太平镇中心卫生院 |
从化区太平镇太平东路133号 |
020-87810360 |
2月11-17日休息,2月7日、20日正常上班 |
周日至周四(预约),周一至周五(采集)8:00-17:00 |
|
154 |
从化区 |
广州市从化区吕田镇卫生院 |
从化区吕田镇广新路2号 |
020-87856023 |
2月11-17日休息,2月7日、20日正常上班 |
提前1天预约, 每日8:00-9:00进行检测 |
|
155 |
增城区 |
广州市增城区人民医院 |
增城区增江街光明东路1路 |
020-62287450 |
2月11-13日休息 |
周一至周日 8:00-12:00,14:30-17:30 |
|
156 |
增城区 |
广州市增城区妇幼保健院 |
增城区荔城街健生路1号 |
微信公众号:广州妇儿中心 支付宝生活号:广州市妇女儿童医疗中心 医院自助机 |
2月11-17日休息,2月7日、20日正常上班 |
8:00-12:00, 14:00-17:00 |
|
157 |
增城区 |
南方医科大学南方医院增城分院 |
增城区永宁街创新大道28号 |
020-62707182、微信公众号 |
2月11-14日休息,2月15-17日8:00-12:00,2月7日、20日正常上班 |
周一至周五 8:00-12:00, 14:30-17:30;周六日8:00-12:00 |
|
158 |
增城区 |
广东省水电医院 |
新塘镇港口大道312号(南院区) |
020-66266147 |
2月11-13日休息 |
8:00-12:00, 14:30-17:30 |
|
159 |
增城区 |
广州市增城区中医医院 |
增城区荔城街民生路50号 |
020-61738121 |
正常上班 |
8:00-11:30, 14:30-17:30 |
|
160 |
增城区 |
广州同和医院 |
增城区新塘镇坭紫村茅山大道南4号 |
体检科(团检):020-66266126 门急诊科(个人):020-66266120 网址 |
2月11-16日休息,2月17日起门诊正常开诊 |
8:00-12:00, 14:30-17:30 |
|
161 |
增城区 |
增城区前海人寿总医院 |
增城区新城大道703号 |
020-32169999 |
2月11-17日休息, 2月7日、20日正常上班,2月17日起门诊正常开诊 |
8:00-12:00, 14:30-17:30 |
|
162 |
增城区 |
广州市新塘医院 |
增城区水松坣路10号 |
020-82771902 微信公众号 |
正常上班 |
8:00-12:00, 14:30-17:30 |
|
163 |
增城区 |
暨华医院 |
增城区新塘镇陈家林路2号 |
020-82602012 |
暂未确定 |
8:00-12:00, 14:30-17:30 |
|
164 |
增城区 |
广州市增城区荔城街社区卫生服务中心 |
增城区荔城街西园路27号 |
020-61737796 |
每周一、周三开放检测 |
8:00-11:30, 14:30-17:30 |
|
165 |
增城区 |
广州市增城区增江街社区卫生服务中心 |
增城区增江街经三路1-1号 |
020-22613384、微信公众号 |
正常上班 |
周一至周五 8:00-11:00 |
|
166 |
增城区 |
广州市增城区新塘镇沙埔卫生院 |
增城区新塘镇沙埔岗尾村岗校路18号 |
020-82950158 |
待定 |
8:00-11:00,14:30-17:00 |
|
167 |
增城区 |
广州市增城区石滩镇三江卫生院 |
增城区石滩镇三江爱卫路11号 |
020-82915493 |
待定 |
14:00-16:00 |
(ps:可上下左右滑动查看哦~)
部分社区核酸检测采样点尚未包含在内,
大部分需要提前预约,
具体可咨询各检测医院/机构。

对于广东省其他地区的核酸检测机构
滋味君为大家寻觅到支付宝的隐藏功能,
能清晰了解到各地区的检测机构,
若去医院不方便,
个人和企业还能有上门核酸呢~
快看看怎么操作吧!

第一步:打开支付宝搜索“国务院客户端”
第二步:进入后,点击“核酸检测机构”
第三步:在搜索框搜索自己所在地区即能查询预约
第四步:检测完还可通过“核酸检测证明”查看证明
(但建议*载下**电子版打印纸质版备用哦~)

但对于不方便去医院的小伙伴
或一些多人企业来说,
可在支付宝App搜索“核酸检测”
预约上门核酸检测哦~

知道了核酸检测地点,
下面这份核酸采集形式和 注意事项,速mark~

(图源:人民日报微博)
贴心提醒
一、核酸检测预约方法
(1)电话预约
可通过表格及查找的电话进行预约
(2)公众号预约
在微信搜索要去的医院官方公众号,在公众号挂号预约
(3)现场查验
根据表格内或查找的医院地址,到医院直接挂号检验
二、核酸检测多久能拿到报告
(1)对于发热门诊的病人来说,一般6小时内可出报告结果
(2)对于普通门诊、住院患者及陪护人员等,原则上12小时内报告结果
(3)对于“愿检尽检”人群来说,理论上24小时可取得核酸检测报告
三、关于核酸检测价格
一般三甲医院检测费用大约在75元左右(滋味君亲自测验过的)
四、核酸24小时咨询电话
若还有不了解的事宜,可拨打12320咨询。
不知上面这份攻略,
各位小伙伴还满意吗?
还不够?那下面别眨眼!
03 铁路航空改票免费?高速免费?
因为广东省卫健呼吁:
非必要不离粤!
所以不少人决定留在广东过年,
但回家的票已经买好,
“可以免费退票吗?”
“若来不及可以退改票吗?”
“我想开车回家怎么办?”
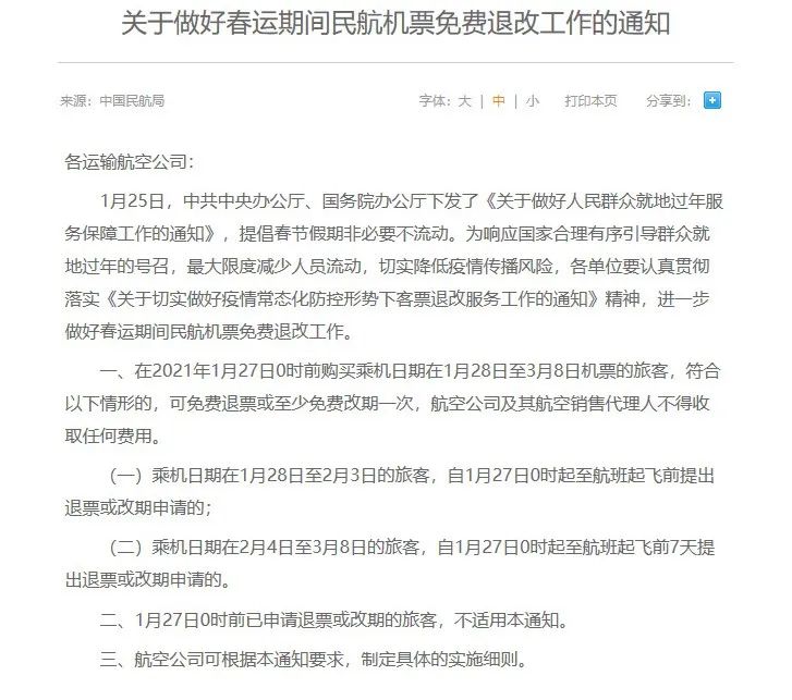
民航局:春节期间可免费退改票

铁路部门:调整火车票免费退票期限

为满足旅客车票改签实际需求,铁路部门进一步优化车票改签服务。
1月28日起,如果没赶上车,在开车当日24时之前其他列车尚有余票的情况下,旅客可通过12306网站(含手机APP和小程序)或任一车站售票处改签窗口办理当日车票改签业务。

(图源:中国铁路微博)
交通运输部:全国免收小型客车通行费
1月28日,交通运输部召开新闻发布会宣布,从2月11日开始至17日24时,全国收费公路将继续免收小型客车通行费。

根据国务院有关通知,具体事项如下:
1、免费时段从2月11日开始至2月17日24时截止。
2、普通收费公路以车辆通过收费站收费车道的时间为准,高速公路以车辆驶离出口收费车道时间为准。
3、免费通行的车辆范围为7座及以下的小型客车。

但无论你今年是否归家过年滋味君还是在这次提醒大家春节期间能不外出就不外出若必要返乡外出,一定要戴好口罩,注意个人卫生,包内常备消毒液,归家后消毒洗手,尽量避免到人多的地方集聚哦~

(图源:央视新闻微博)
最后粤滋味揾食团在这里,
提前祝大家新年快乐哦~

#今日话题#
在评论区留言说说
你对核酸检测还有什么问题?
或你今年怎么返乡和返乡趣事。
快来和我们一起讨论分享吧~
本文资料来源于中国卫健委、疾病防控中心、
央视新闻、中国民航局、中国铁路、
公路交通部门、广州本地宝、广东公共DV现场等
部分图片来源于人民日报、澎湃新闻
人民网、中国铁路以及微博网友等,
若有侵权,联系删除!
▶ 本文由粤滋味揾食团编辑,转载请联系。
▶ 滋味哥个人微信:yueziweiKOL
▶ 新浪微博:@粤滋味揾食团
▶ 抖音:yueziweiGZ
▶ 小红书:yueziweiGZ