近日,巨子生物通过港交所聆讯,医美行业即将迎来新的财富神话。
招股书显示,巨子生物利用专有的合成生物学技术,主要设计、开发和生产以重组胶原蛋白为关键生物活性成分的专业皮肤护理产品,也开发和生产基于稀有人参皂苷技术的保健食品,是中国胶原蛋白领域的领军者。

巨子生物招股书
根据弗若斯特沙利文的资料,按零售额计,巨子生物是2021年中国第二大专业皮肤护理产品公司,旗下品牌可丽金和可复美分别是2021年中国专业皮肤护理产品行业第三和第四的畅销品牌。
中国贴片式医用皮肤修复敷料,俗称医美面膜,是巨子生物的主要产品。凭借卖面膜,巨子生物2019-2021年分别取得了9.57亿、11.90亿、15.52亿元的营业收入,净利润达到5.75亿、8.26亿、8.28亿元,净利率高达60.1%、69.4%及53.3%。
巨子生物是由陕西一对学霸夫妇——严建亚和范代娣掌舵的,两人均为西北大学88级毕业生。值得关注的是,范代娣曾赴麻省理工大学担任访问学者,现任西北大学教授、博导。严建亚曾创立了西安威力通信有限责任公司(三角防务前身),并于2015年在深圳创业板上市。
本文试图弄清楚三个问题:
1、这对学霸夫妇是如何将又一家企业推上市?
2、与业内同行相比,巨子生物如何拥有这么高的净利率?
3、上市之后巨子生物是否会一帆风顺?
01 学者范的创业
巨子生物的创始人严建亚和妻子范代娣相识于1984年的西北大学。
当时,范代娣就读于无机化工专业,严建亚学习有机化工,两人同系不同班。1988年,两人本科毕业,严建亚留校任教,范代娣则选择在西北大学继续攻读化学工程硕士学位。出于对生物工程的兴趣,范代娣又前往华东理工大学攻读博士,并于1994年获得博士学位,后在西北大学从事教学和科研工作,1996年被聘为副教授。
从学霸转变为商人的时间是1999年。彼时,范代娣赴美国麻省理工大学担任访问学者,同时在西北大学组建了一个关于人源型胶原蛋白的研发团队。2000年,范代娣团队用基因工程技术高密度发酵生产的重组类人胶原蛋白问世。也正是这一年,严建亚与范代娣正式创立巨子生物。

品牌创始人范代娣教授
相较于玻尿酸、肉毒素等医美产品而言,胶原蛋白是一个全新的领域。与透明质酸和植物活性成本相比,胶原蛋白的主要优势是皮肤修复和抗衰老,这使其在医美领域有广泛的应用,比如护肤品、医用敷料、生物医用材料及保健食品等。因此,胶原蛋白的市场份额在不断扩大。
弗若斯特沙利文数据显示,仅在医用敷料细分领域,基于重组胶原蛋白的医用敷料在整个医用敷料市场的渗透率已经从2017年的5.2%上升到2021年的18.5%,预计2027年将进一步增至26.1%。
基于重组胶原蛋白的医用敷料的市场规模从2017年的3.51亿元增至2021年的48亿元,复合年增长率为92.2%,并预计将从2022年的72亿元进一步增至2027年的255亿元,复合年增长率为28.8%。
凭借在胶原蛋白领域的持续研究,巨子生物2005年顺利将重组胶原蛋白技术申请专利,并成功应用于护肤产品。2009年,巨子生物成功实现胶原蛋白产品量产,并推出首款品牌可丽金,此后一发不可收拾。
当然,这也与巨子生物与西北大学“深度绑定”有关。范代娣是现任西北大学化工学院院长、教授、博士生导师、二级教授,巨子生物高级副总裁兼首席技术官段志广为西北大学副教授。招股书显示,巨子生物与西北大学的合作协议中,巨子生物享有技术专利的独家使用权,西北大学仅享有技术的非商业化权利,如发表论文、申请研究课题等。
在颜值经济盛行的当下,资本对于巨子生物掌握的以合成生物学研发重组生物蛋白的技术十分青睐。
2021年年底,巨子生物完成了一笔重磅融资——金额达6.3亿美元(约合人民币42亿),投资方包括高瓴、CPE源峰、金镒资本、君联资本、鼎晖投资、中金资本、黑蚁资本、高榕资本、海松资本、国开创新资本等。其中,高瓴持股4.99%,CPE源峰持股4.33%,君联资本持股3.43%。

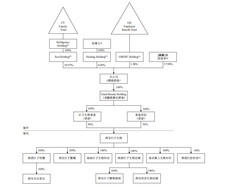
巨子生物上市前股权结构
范代娣是最大受益者,通过信托(FY Family)持股59.97%,通过Healing Holding持股0.09%,合计持股60.06%,同时通过受限制股份单位计划GBEBT Holding持股的1.96%,合计控制巨子生物62.02%的投票权,作为董事长的严建亚并直接不持有巨子生物的股份。以巨子生物IPO前的估值超193亿元计算,严建亚夫妇资产将超过127亿元。
02 如何年赚8亿?
招股书显示,巨子生物于2019-2021年分别取得了9.57亿、11.90亿、15.52亿元的营业收入,净利润达到5.75亿、8.26亿、8.28亿元,净利率高达60.1%、69.4%及53.3%。相比之下,2021年华熙生物净利润仅为7.82亿元,净利率仅为15.67%。巨子生物是如何让更多的产品卖出去,并收获更高的利润的呢?
多元化产品组合,形成品牌溢价。 围绕着重组胶原蛋白技术,巨子生物建立了涵盖专业皮肤护理产品、保健食品及特殊医学用途配方食品等多元化产品线。
一方面,通过扩充产品类型,巨子生物得以将技术应用到新的产品类别中,扩大消费者的覆盖范围。另一方面,通过扩展产品功效,如从皮肤修复和保养到抗衰老和美白,巨子生物能够提供更广泛的、对已有产品组合具有显著互补价值和相似品牌定位的产品系列,进而在最大程度上扩大同客户的品牌接触点。

巨子生物旗下品牌
在专有的重组胶原蛋白技术基础上,巨子生物形成了可丽金和可复美两大王牌产品。2019-2021年,可复美、可丽金两个品牌下的专业皮肤护理产品销售额分别占总收入的80.6%、82.4%以及91.7%。
其中,可丽金旗下的产品组合包括59项SKU,包括喷雾、面膜、面霜、精华、乳液及凝胶,售价在109-680元。可复美旗下共有32项SKU产品,包括爽肤水、乳液、喷雾、精华、面霜及凝胶等,售价在99-459元。其中,面膜卖得最火,且价格明显高于普通面膜(5-10元/片)。可复美旗下一款名为“类人胶原蛋白敷料”的爆款产品,官方售价高达为40元/片(活动期间价格有小幅波动)。

巨子生物2019-2022年前五个月旗下品牌收入
端到端的制造能力,保证有充足且高质的产品。 制造基于生物活性成本的医美产品是一个复杂的过程,需要利用到生物技术、生物化学和生物工程等大量跨学科的研究和专业知识。背靠西北大学化工学院,巨子生物对合成生物学进行着不断的研究,并在全球最早实现重组胶原蛋白和五种稀有人参皂苷的量产。
招股书显示,巨子生物的重组大肠杆菌靶蛋白在经过一轮加工后重组胶原蛋白的回收率达到90%,使其在保证产品质量的同时迅速提升生产规模和回收率。
具有关键差异化特性的生物活性成本的稳定供应可以令巨子生物在开发新产品时享有成本优势,保证供应链稳定性,快速响应不断变化的行业趋势并大规模生产差异化产品。
截至目前,巨子生物拥有一条重组胶原蛋白生产线、一条稀有人参皂苷生产线,11条功效性护肤品生产线,6条医用敷料生产线和两条保健食品生产线。招股书透露,巨子生物目前各条生产线并未进入满负荷状态,意味着巨子生物完全可以自给自足,无需通过代工生产。
较强的渠道控制能力。 巨子生物通过线上和线下两种渠道直接向客户销售产品。其中,线下经销商为主要渠道。2019-2021年,巨子生物向经销商的销售收入分别为7.64亿元、8.6亿元和8.63亿元,占同期总收入的79.9%、72.2%、55.6%。
对于线下经销商,巨子生物会提供一定的折扣。但与此同时,巨子生物对经销商也有严格的财务控制和库存管理。
比如,在付款方面,巨子生物通常要求经销商在产品交付前付款,对于信誉良好的大型经销商最多给30天的信用期;如果经销商一个季度内未达成80%的销售目标,巨子生物会在该经销区域内聘用其他经销商,如果未达成50%的销售目标,巨子生物会终止合作并扣留保证金;除了产品缺陷外,巨子生物并不接受经销商退货。
这意味着,巨子生物凭借技术和产品优势,对渠道非常强势,几乎将销售压力转移到经销商手中。

巨子生物渠道策略
同时,巨子生物的销售团队经常拜访经销商以了解它们的库存水平,一旦发现有囤货问题,巨子生物会减少或限制向该经销商发货,问题严重者终止合作。
自2020年以来,巨子生物还发力线上渠道,通过电商平台和社交媒体平台上的DTC店铺进行销售,以及像京东和唯品会等电商平台销售,进一步消减因线下渠道受阻(疫情暂停或者减少拿货)的影响。
最值得关注的是,巨子生物有巨大的成本优势。 产品的所有成本中,原料是最大的一项,占比在72%-75%左右。而招股书透露,原料主要包括化学物质╱化学制品,功能性成分以及包装材料。而这三者之和,通常占功效性护肤品、医用敷料及保健品销售的大约10%-20%。供应量充足且价格低廉的上游原料,使得巨子生物能够享受技术和品牌带来的高溢价。

巨子生物2019-2022年前五个月产品成本明细
03 超高净利率能否持续?
专有的重组胶原蛋白等合成生物技术的突破,让巨子生物以“科技狠活”获得了超过普通产品的净利率,奠定其上市的基本盘。但巨子生物的超高净利率还能保持多久?
实际上,与2020年相比,2021年巨子生物的净利率已经下降了超过16个百分点,2020年前五个月再次下降近10个百分点。蓝鲨消费认为,巨子生物的超高净利率还将受到以下因素影响:
1、线下最大经销商拿货锐减,线上营销费用高企。
截至目前,线下经销商依然是巨子生物销售的大头,巨子生物的前五大客户基本上都是经销商。2019-2021年,前五大客户的收入分别占总收入的58.9%、55.5%、38.7%及38.3%,尤其是第一大客户——西安创客村,其收入占巨子生物总收入的52.2%、49.3%、29.3%,这让巨子生物面临重大风险。而基于巨子生物的经销商政策,经销商数量不增反减。
截止2022年5月31日,巨子生物新聘经销商35家,终止合作56家,减少21家。

巨子生物2019-2022年前五个月经销商变动情况
与此同时,随着线上渠道的扩张,巨子生物的营销费用也节节攀升。招股书显示,2019年、2020年和2021年以及2022年前五个月,巨子生物的销售及经销开支分别为9378.8万元、1.58亿元、3.46亿元和1.96亿元,占总收入的比例分别为9.8%、13.3%、22.3%和27.1%。

巨子生物2019-2022年前五个月营销费用金额及占比
2、研发投入不足。
招股书显示,2019年、2020年和2021年以及2022年前五个月,巨子生物的研发开支分别为1140.0万元、1338.1万元、2495.4万元和1424.1万元,分别占总收入的1.2%、1.1%、1.6%和2.0%。(这或许与其背靠西北大学化工学院有关,能够以较小的代价获取独家使用权)
而从医美行业来看,2019年至2021年研发费用率平均水平分别为3.71%、3.94%、4.87%。具体来看,2019年-2021年,创尔生物的研发费用率分别为4.7%、6.06%和9.25%;贝泰妮和华熙生物等产品线更丰富的同类公司,研发费用分别在2.4%-2.81%和4.98%-5.75%。
相比之下,巨子生物研发投入略显不足。这会否影响其新一代高利润产品的推出,拭目以待。
3、医美营销是否合规。
在医美领域,营销广告是令企业头疼的问题,巨子生物也因此遭遇诉讼难题。有媒体报道,巨子生物在未取得特殊化妆品批准文号的情形下,宣传旗下可丽金面膜具有美白效果被消费起诉,被法院判定为虚假宣传。
尽管赔偿金额不大(返还原告货款2428元,并支付原告三倍赔偿金7284元),但却对产品和品牌声誉造成不良影响。从目前来看,巨子生物依赖可丽金、可复美等有限的产品支撑业绩,一旦消费者对品牌形成负面看法,或将导致产品销售量下降,进而波及到整个公司的运营。