赛维时代:邮政小包模式的合规风险
——出口报关模式对比
【发行人概述】
赛维时代科技股份有限公司(以下简称“赛维时代”或“发行人”)于2022年6月17日通过创业板上市委审议。赛维时代是一家出口跨境品牌电商。
【反馈回复】
根据申报资料及审核问询回复,邮政小包模式采购环节不涉及增值税进项税。香港兰玛特向供应商采购后,货物运至国内仓、并未向海关报关并实际离境。出口环节香港兰玛特未取得报关单。邮政小包由中国邮政按照相关规定以邮递物品的方式完成寄递。
请发行人结合:(1)邮政小包的具体运行模式、相关法律法规说明供应商向香港兰玛特销售货物并不构成出口的情况下,采购、销售环节中的税务合规风险、对财务报表列报及经营业绩的影响;(2)说明以邮递物品而不是货物的方式报关的合规风险;(3)测算说明税务影响金额、是否构成税务风险敞口、对财务报表列报及经营业绩的影响;(4)结合该业务购销环节无税票的特点,说明如何保证相关采购成本、收入、回款等环节的核算及入账的真实、准确、完整性。
请保荐人、发行人律师、申报会计师发表明确意见,说明对上述事项所采取的核查程序充分性及有效性是否结合相关特点及风险针对性采取必要的关注,并就邮政小包业务是否对发行人的发行上市构成实质障碍发表明确意见。
回复:
一、邮政小包的具体运行模式、相关法律法规说明供应商向香港兰玛特销售货物并不构成出口的情况下,采购、销售环节中的税务合规风险、对财务报表列报及经营业绩的影响
(一)发行人邮政小包的具体运行模式
1、发行人主要出口报关模式对比
根据发行人出具的说明,报告期内,发行人主要出口报关模式包括一般贸易、邮政小包和直邮9610模式,不同模式在出口环节的流程对比如下:


2、邮政小包的主要业务流程和香港子公司作为采购主体的合理性
根据发行人出具的说明,发行人出口方式包括一般贸易和直邮模式,其中以一般贸易为主,少量为直邮模式。直邮模式下,在报告期前期发行人主要采取邮政小包模式,2020年下半年开始转换为直邮9610模式,并于2020年底已切换完毕。
邮政小包模式下,发行人及子公司之间的主要业务流程情况如下:

邮政小包模式下,由子公司香港兰玛特向国内供应商采购商品,并由供应商将商品发往发行人的国内仓,最后由香港兰玛特委托中国邮政等第三方跨境物流商运送至海外消费者。香港兰玛特与中国邮政等公司签署相关服务合同,邮寄时需提交交寄物品内容、数量、寄件人、收件人的名称、地址、联系电话等资料。中国邮政等跨境物流商提供的服务涵盖揽件、仓储分拣、国内报关、跨境运输、海外报关、海外派送全流程环节。该模式下,发行人境内子公司未参与采购,亦不存在国内供应商按照发行人要求直接将商品邮递出境的情形。
邮政小包模式下,由子公司香港兰玛特向国内供应商采购后通过中国邮政等物流商运送至海外消费者,是发行人根据实际经营情况综合考量的结果,同行业上市公司如华凯创意(跨境电商经营主体:易佰网络)、天泽信息(跨境电商经营主体:有棵树)等均设有香港子公司并由其承担向供应商采购相关职能。香港兰玛特与中国邮政等公司签署相关服务协议,委托中国邮政将商品运送至海外消费者,按照中国邮政的要求提供相关寄送信息,由中国邮政履行相关邮递物品出境手续。而随着9610模式配套政策的陆续出台,直邮9610 模式逐渐在部分地区试运行,发行人从2020年下半年开始转换为直邮9610模式,由境内子公司深圳晒布、苏州赛鼎供应链、厦门赛鼎供应链等主体向国内供应商进行采购。
在邮政小包业务流程中,香港兰玛特作为独立主体分别与国内供应商以及物流供应商签署协议,并由香港兰玛特向对方直接支付相关货款或物流费用。香港兰玛特与国内供应商或物流供应商作为相关合同当事人,根据签署的协议各自行使相关权利及义务,独立承担相关风险。虽然香港兰玛特向国内供应商采购商品后,将商品发往发行人的国内仓,并由发行人子公司华成云商代为运营管理。但香港兰玛特已与华成云商签署供应链管理服务协议,并向其支付相关费用,由华成云商为其提供管理属于正常商业安排,有关商品的风险仍然由香港兰玛特承担。
根据发行人出具的说明,出于提高物流环节集中管理的效率的考虑,香港兰玛特向国内供应商采购商品后,将商品发往发行人的国内仓,并委托发行人子公司华成云商代为收货,香港兰玛特已与华成云商签署供应链管理服务协议。同时,考虑到早期直邮模式下合作的国内供应商规模较小,大多数供应商不具备自主报关的能力,因此安排国内供应商将商品发往境内子公司华成云商管理的国内仓,最后由香港兰玛特委托中国邮政等将商品运送至海外消费者。
(二)供应商向香港兰玛特销售货物并不构成出口的情况下,采购、销售环节中的税务合规风险、对财务报表列报及经营业绩的影响。
1、采购环节中的税务合规风险分析
(1)根据相关规定,采购环节的纳税义务人应为国内供应商
《中华人民共和国增值税暂行条例(2017修订)》第一条规定,“在中华人民共和国境内销售货物或者加工、修理修配劳务(以下简称劳务),销售服务、无形资产、不动产以及进口货物的单位和个人,为增值税的纳税人,应当依照本条例缴纳增值税。”
《中华人民共和国发票管理办法(2019修订)》第十九条规定,“销售商品、提供服务以及从事其他经营活动的单位和个人,对外发生经营业务收取款项,收款方应当向付款方开具发票;特殊情况下,由付款方向收款方开具发票。”
《中华人民共和国发票管理办法实施细则(2019修正)》第二十四条规定,“《办法》第十九条所称特殊情况下,由付款方向收款方开具发票,是指下列情况:(一)收购单位和扣缴义务人支付个人款项时;(二)国家税务总局认为其他需要由付款方向收款方开具发票的。”
邮政小包模式下,由子公司香港兰玛特向国内供应商采购商品,根据前述规定,由于采购环节发生在境内,国内供应商是货物的销售方,应作为增值税的纳税义务人承担申报缴纳增值税,以及承担开具发票相关税法义务。因此,虽然发行人邮政小包在采购环节未涉及增值税进项税,但该等采购下增值税纳税义务人为国内供应商,相关纳税及开具发票的义务和税务风险也由国内供应商承担,不会导致发行人被相关税务主管部门追缴或处罚的风险。
根据发行人出具的说明,香港兰玛特为香港主体,香港当地不征收增值税,香港兰玛特根据与国内供应商的采购合同等真实单据来进行其本地会计核算及税务处理。
(2)中介机构已就相关事项咨询国家税务总局12366纳税服务平台以及访谈发行人所在地主管税务部门相关工作人员
经在线咨询国家税务总局12366纳税服务平台(https://12366.chinatax.gov.cn/),跨境电商集团下的香港主体向国内供应商采购,采购环节不涉及增值税进项税;香港主体向供应商采购后,商品运至集团国内仓;香港主体委托中国邮政申报出口,由中国邮政以邮递物品方式直接派送至海外个人消费者,根据相关规则香港主体未取得报关单。该模式不适用国内货物出口的相关税务要求,跨境电商境内经营主体或其香港主体不会被国内税局要求补缴流转税。此外,根据本所律师对国家税务总局深圳市税务局相关工作人员的访谈:①上述模式的采购环节中,增值税纳税义务人是国内供应商,相关纳税及开具发票的义务和税务风险也是国内供应商承担;②上述交易模式不适用国内货物出口的相关税务要求;③该模式下香港主体不适用《财政部、国家税务总局关于跨境电子商务零售出口税收政策的通知》(财税〔2013〕96号)和《关于跨境电子商务综合试验区零售出口货物税收政策的通知》(财税〔2018〕103号)的规定;④跨境电商境内经营主体或其香港主体不会被国内税局要求以视同内销或其他方式补缴流转税;⑤除《财政部、国家税务总局关于跨境电子商务零售出口税收政策的通知》(财税〔2013〕96号)和《关于跨境电子商务综合试验区零售出口货物税收政策的通知》(财税〔2018〕103号)外,目前暂无其他有关跨境电商直邮模式出口的税务规定;⑥《财政部、国家税务总局关于出口货物劳务增值税和消费税政策的通知》(财税〔2012〕39号)有规定出口货物劳务视同内销的具体情形,但国内目前没有专门针对跨境电商直邮模式出口制定视同内销的规定;⑦跨境电商直邮模式出口目前暂时不存在视同内销被要求补缴流转税的风险;⑧暂未发现国内税局因上述交易模式对跨境电商境内经营主体或其香港主体要求补缴流转税的情形。
综上,香港兰玛特向国内供应商采购环节虽然不涉及增值税进项税,但采购环节纳税义务人为国内供应商,相关纳税及开具发票的义务和税务风险也由国内供应商承担,不会导致发行人被相关税务主管部门追缴或处罚的风险,对发行人财务报表列报及经营业绩不会造成影响。
2、销售环节中的税务合规风险分析
(1)跨境电商出口环节涉及的相关税收政策
根据《中华人民共和国香港特别行政区基本法》第十八条,除列于该法附件之少数法律外,全国性法律不在香港特别行政区实施,香港兰玛特作为香港主体,其向海外消费者出售商品的行为适用境外相关规定进行税务处理,不适用境内的相关税收政策,因此本节下文主要针对邮政小包模式下出口环节相关税务风险进行分析。
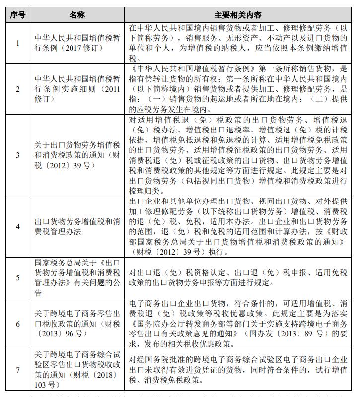
经本所律师查阅相关法律法规,在流转税政策方面,境内跨境电商在出口环节涉及的主要政策法规如下:

上述流转税政策适用的情形为销售或进出口货物,发行人邮政小包模式系采用邮递物品的方式报关,应不适用上述有关货物的出口流转税政策。在上述规定中,亦未查询到明确针对邮政小包模式出口环节流转税的相关条款。
此外,根据《中华人民共和国进出口关税条例(2017 修订)》第五条,“进口货物的收货人、出口货物的发货人、进境物品的所有人,是关税的纳税义务人。” 上述关税政策适用的情形为进出口货物或进境物品,发行人邮政小包模式系采用邮递物品的方式报关,应不适用上述有关出口关税政策。
(2)香港兰玛特不适用前述中国境内现行税收政策和监管系统
邮政小包模式下,发行人实施采购的主体为香港兰玛特,其为香港公司。根据《中华人民共和国香港特别行政区基本法》第十八条,除列于该法附件之少数法律外,全国性法律不在香港特别行政区实施。因此,香港兰玛特不适用《财政部、国家税务总局关于跨境电子商务零售出口税收政策的通知》(财税〔2013〕96号)、《关于跨境电子商务综合试验区零售出口货物税收政策的通知》(财税〔2018〕103号)等在内的前述中国境内现行税收政策和监管系统。
(3)中介机构已就相关事项咨询国家税务总局 12366 纳税服务平台以及访谈发行人所在地主管税务部门相关工作人员
根据发行人出具的说明,邮政小包模式下,发行人安排香港兰玛特向国内供应商采购商品后,将商品发往发行人境内子公司华成云商管理的国内仓,并委托华成云商代为收货,最后由香港兰玛特委托中国邮政等将商品运送至海外消费者。
对于上述交易模式是否存在被国内税局要求补缴流转税的风险,中介机构已就相关事项咨询国家税务总局 12366 纳税服务平台(https://12366.chinatax.gov.cn/) 以及访谈发行人所在地主管税务部门相关工作人员,相关内容可参见本题回复“一” 之“(二)” 之“1、采购环节中的税务合规风险分析” 之“(2)中介机构已就相关事项咨询国家税务总局 12366 纳税服务平台以及访谈发行人所在地主管税务部门相关工作人员” 。
(4)发行人控股股东、实际控制人已就邮政小包业务合规性事项出具承诺
(5)是否构成税务风险敞口、对财务报表列报及经营业绩的影响
综上,邮政小包模式下香港兰玛特委托中国邮政寄递出境至海外消费者的商品,应不适用国内货物出口的相关税务要求,经在线咨询国家税务总局 12366 纳税服务平台以及访谈发行人所在地主管税务部门相关工作人员,亦得到回复该业务模式不适用国内货物出口的相关税务要求,而发行人邮政小包模式系采用邮递物品的方式报关应不适用相关出口关税政策,因此发行人出口环节被国内主管部门要求补缴税款的风险较低,不会构成发行人税务敞口;发行人控股股东和实际控制人已出具承诺,全额承担发行人因邮政小包业务合规性问题可能受到的损失,该事项不会对公司财务报表列报及经营业绩造成重大影响。
二、说明以邮递物品而不是货物的方式报关的合规风险
(一)跨境电商出口报关环节涉及主要政策法规
根据发行人出具的说明,邮政小包为跨境电商普遍采用的物流渠道,为跨境电商行业的通行做法。经查询同行业公司的公开信息披露文件,同行业公司华凯创意(易佰网络)、天泽信息(有棵树)、华鼎股份(通拓科技)等均在其公开信息中披露其有采用邮政小包模式。
经查阅相关法律法规,境内跨境电商在出口报关环节涉及的主要政策法规如下:


根据《中华人民共和国海关进出口货物申报管理规定》,进出口货物的收发货人、受委托的报关企业,采用电子数据报关单或者纸质报关单形式,向海关报告实际进出口货物的情况。在直邮9610模式落地及配套政策出台之前,在法律法规或实际操作层面,发行人邮政小包直邮业务无法通过常规的货物方式实现出口报关,因此,与行业通行做法一样,发行人委托邮政公司以邮递物品的方式报关。发行人遵循上述与邮递物品相关的规定,并按照邮政公司的要求提供交寄物品内容、数量、寄件人、收件人的名称、地址、联系电话等信息。
随着直邮9610模式配套政策的陆续出台,直邮9610模式逐渐在部分地区试运行,以及发行人品牌化战略的运行和协同运营能力的逐步提升,发行人从2020年下半年开始将邮政小包直邮业务转换为直邮9610模式,截至2020年末已全部切换完毕。
(二)发行人报告期内不存在因邮政小包业务违反海关、税务等方面的法律法规被主管部门处以处罚的情况
发行人及境内开展出口业务的主要子公司已取得所在地海关主管部门以及税务主管部门出具的合规证明。
根据君合律师事务所(香港)于 2022 年3 月28日出具的法律意见书,涉诉情况检索显示,香港兰玛特“自设立之日起至本法律意见书出具之日止,不存在任何因违反香港适用法律而被提起民事或刑事诉讼(包括行政程序)的记录。
报告期内,发行人不存在因邮政小包业务违反海关、税务等方面的法律法规被相关主管部门处以行政处罚的情况,且经查询华凯创意(易佰网络)、天泽信息(有棵树)、华鼎股份(通拓科技)等同行业上市公司案例公开披露信息,并未查询到该等主体因使用邮政小包而受到相关主管部门处罚的情形。
(三)发行人主要出口地的邮局海关和中国邮政集团有限公司已就邮政小包业务出具合规性说明
(四)发行人控股股东、实际控制人已就邮政小包业务合规性事项出具承诺
综上,报告期前期,发行人直邮方式主要为邮政小包模式,而邮政小包为跨境电商行业采用的主要物流渠道,发行人报告期内不存在因为邮政小包业务而被相关主管部门处以行政处罚的情况,且未查询到同行业上市公司存在因邮政小包业务被处罚的情况;深圳、东莞、西安等地区的邮局海关就中国邮政集团有限公司(深圳、东莞、西安等分公司)关于确认邮件监管流程的申请函出具了复函,再由中国邮政集团有限公司(深圳、东莞、西安等分公司)出具关于国际邮政小包海关监管流程合法合规性确认的函;发行人已从 2020 年下半年开始转换为直邮 9610 模式并至年末切换完毕;发行人控股股东和实际控制人已出具承诺,全额承担发行人因邮政小包业务合规性问题可能受到的损失,因此发行人因报告期内以邮递物品方式报关被相关主管部门处罚的风险较低。
三、测算说明税务影响金额、是否构成税务风险敞口、对财务报表列报及经营业绩的影响。
【律证分析】
根据赛维时代的披露,发行人的出口方式为一般贸易和直邮9610模式,其中以一般贸易为主,而直邮模式下在报告期前期主要为邮政小包直邮,为进一步提升直邮出口模式合规性,公司从2020年下半年开始转换为直邮9610模式。
发行人一般贸易的出口方式包括FBA 及海外仓,由国内子公司华成云商向供应商采购,采购后销售给境外子公司;公司从境内采购后通过国际运输类物流供应商批量发往亚马逊 FBA 仓或海外仓。消费者下单后由亚马逊 FBA 仓或者当地第三方物流公司负责安排尾程的配送,将订购的商品直接交予消费者。上述业务流程图如下:

直邮方式下,报告期前期主要为邮政小包模式,由香港兰玛特向国内供应商采购后通过第三方物流运送至海外消费者,主要业务流程图如下:

从2020年下半年开始,公司直邮模式开始转换为直邮9610模式,采购主体为境内子公司晒布信息、苏州赛鼎供应链和厦门赛鼎供应链,三家境内子公司向国内供应商采购后通过第三方物流运送至海外消费者。主要业务流程图如下:

发行人解释邮政小包模式下,由子公司香港兰玛特向国内供应商采购后通过中国邮政等物流商运送至海外消费者,是发行人根据实际经营情况综合考量的结果,同行业上市公司(华凯创意、天泽信息等)均设有香港子公司并由其承担向供应商采购相关职能。
中介机构从海关、税务及外汇方面一一论证了发行人邮政小包模式的合规性:
(1)海关合规性
邮局海关就中国邮政集团有限公司关于确认邮件监管流程的申请函出具了复函,再由中国邮政集团有限公司出具关于国际邮政小包海关监管流程合法合规性确认的函。
(2)税务合规性
根据税务文件要求,电子商务出口企业出口货物,符合条件的,可适用增值税、消费税退(免)税政策等税收优惠政策。跨境电子商务零售出口是指我国出口企业通过互联网向境外零售商品,主要以邮寄、快递等形式送达的经营行为,即跨境电子商务的企业对消费者出口。邮政小包模式下发行人实施采购的主体为香港兰玛特,其为境外公司,不适用《国务院办公厅转发商务部等部门关于实施支持跨境电子商务零售出口有关政策意见的通知》(国办发[2013] 89 号)及《财政部、国家税务总局关于跨境电子商务零售出口税收政策的通知》(财税〔2013〕96 号)的相关规定。
发行人邮政小包模式商品最终销售地为海外,邮政小包模式商品出口并未申请出口退税,不存在骗取出口退税的情况。
香港兰玛特为香港主体,香港当地不征收增值税,香港兰玛特根据与国内供应商的采购合同等单据来进行会计核算及其他税务处理。
(3)外汇合规性
邮政小包模式下,香港兰玛特向国内供应商采购主要通过拉卡拉等具有跨境外汇支付业务资格的第三方支付机构进行结汇。通过第三方支付机构结汇时,第三方支付机构如拉卡拉会要求香港兰玛特填写申报明细,包括资金收款人、收款原因等,第三方支付机构将对交易的真实性进行审核。审核通过后,香港兰玛特可自行下发支付指令,将款项支付至收款账号。
符合相关条件的支付机构在取得《支付业务许可证》并办理贸易外汇收支企业名录登记后,方可开展外汇业务。在为市场交易主体提供外汇服务时,“支付机构应遵循‘了解客户’‘了解业务’及‘尽职审查’原则,在登记的业务范围内开展经营活动”。邮政小包模式下,发行人通过具有资质的跨境支付机构渠道将外汇汇入境内,发行人在报告期内不存在因违反外汇收支、外汇经营活动等外汇管理方面的法律、法规被中国境内外汇主管机关给予行政处罚的情形。
关于税务风险,审核机构在后续反馈中仍持续发问,发行人及中介机构对此进行了进一步解释:
邮政小包模式下,由子公司香港兰玛特向国内供应商采购商品,由于采购环节发生在境内,国内供应商是货物的销售方,应作为增值税的纳税义务人承担申报缴纳增值税,以及承担开具发票相关税法义务。因此,虽然发行人邮政小包在采购环节未涉及增值税进项税,但该等采购下增值税纳税义务人为国内供应商,相关纳税及开具发票的义务和税务风险也由国内供应商承担,不会导致发行人被税务主管部门追缴或处罚的风险。
香港兰玛特为香港主体,香港当地不征收增值税,香港兰玛特根据与国内供应商的采购合同等真实单据来进行其本地会计核算及税务处理。
中介机构已就相关事项咨询国家税务总局 12366 纳税服务平台以及访谈发行人所在地主管税务部门相关工作人员,确认跨境电商集团下的香港主体向国内供应商采购,采购环节不涉及增值税进项税;香港主体向供应商采购后,商品运至集团国内仓;香港主体委托中国邮政申报出口,由中国邮政以邮递物品方式直接派送至海外个人消费者,根据相关规则香港主体未取得报关单。该模式不适用国内货物出口的相关税务要求,跨境电商境内经营主体或其香港主体不会被国内税局要求补缴流转税。上述模式的采购环节中,增值税纳税义务人是国内供应商,相关纳税及开具发票的义务和税务风险也是国内供应商承担,上述交易模式不适用国内货物出口的相关税务要求。
根据《中华人民共和国香港特别行政区基本法》第十八条,除列于该法附件之少数法律外,全国性法律不在香港特别行政区实施,香港兰玛特作为香港主体,其向海外消费者出售商品的行为适用境外相关规定进行税务处理,不适用境内的相关税务规则。
在出口流转税政策方面,亦未查询到明确针对邮政小包模式出口环节流转税的相关条款。此外,根据《中华人民共和国进出口关税条例》 ,进口货物的收货人、出口货物的发货人、进境物品的所有人,是关税的纳税义务人。上述关税政策适用的情形为进出口货物或进境物品,发行人邮政小包模式系采用邮递物品的方式报关,不适用上述有关出口关税政策。
