
台风天,挺考验你家通勤的便捷性,还有什么比地铁更优的选择吗?!
地铁一响,真的黄金万两?
未必!数据显示,18号线首段开通后,南沙万顷沙房价不涨反跌,此前每刻君有分析。

地铁对沿线房价的拉动还得看市场大环境,如政策、信贷收紧、限价,整体楼市下行,单一地铁还真不足以“带飞”。
地铁对房价的拉动,更多体现在前期规划和动工阶段。数据表明,规划中的地铁利好,对房价可拉动15%的涨幅,尤其是在没有地铁的区域。修建过程中的地铁利好,房价会随地铁修建进度再涨15%。
举一个最近的例子,与18号线首通段开通的时间差不多,广州东至花都天贵城际(18号线北延段)正式动工,部分北延段沿线的楼盘反而更能吃到这波红利,如白云区“空港经济区”的时代云来,因靠近规划的方石站,最近卖得相当不错。
因此,要吃到地铁红利,还真是“宜早不宜迟”!
01
如今又有机会了!
近日,广州市交通运输局发布广州市交通运输“十四五”规划,亮点颇多,其中最有看头的是城市轨交部分。

首先来看看城市轨交的主要目标和重点任务:
至“十四五”期末,城市轨道(地铁+有轨电车)通车里程超过 900 公里,其中地铁通车里程力争达到860公里以上;中心城区轨道交通站点800米半径人口覆盖率不低于65%。

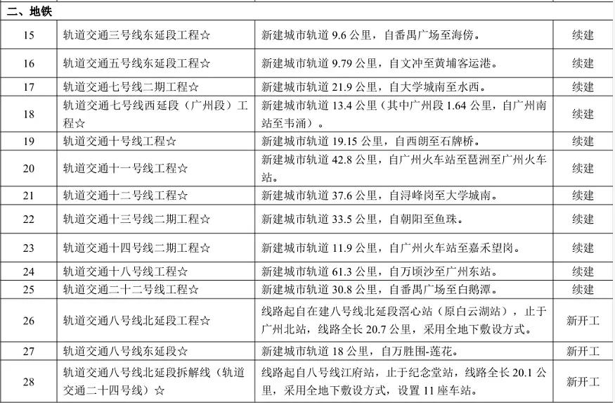
在重点任务中,先来看续建,即正在施工中的有11条线路,包括地铁18号线、22号线这2条高速地铁线路,以及3号线东延线、7号线二期、7号线西延线、13号线二期、14号线二期等5条快速地铁线路;还要完成地铁5号线东延线、10号线、11号线、12号线等4条城市轨道交通建设。
其中,18号线首通段已经开通,22号线首通段和7号线西延线也将在今年稍晚开通。
新开工项目能带动的房价红利更多,尤其是郊区线路。
新开工线路有3条,包括8号线北延段、8号线东延段、24号线等,需要重点关注。

“续建+新开工”的线路确定性超高,沿线楼盘可以放心入手。
这批铁线路的开通时间也基本确定!
广州将迎来地铁新线开通的密集期——在2024年之前,将有13条地铁线路开通(详见下表)。换句话说,今年底或明年入手这批地铁沿线项目,基本可以匹配到收楼时开通。

此外,还有9条“规划”的新面孔。
这9条线路还没有正式报批,仅是广州的规划。广州市发改委此前回复,广州市暂不符合申报新一轮地铁建设规划的条件,需在2023年或本轮地铁建设总投资完成70%以上方可开展第四期建设规划报批。
在《广州市轨道交通线网规划(2018-2035)》中显示,广州市城市轨道交通线网为市域高速轨道+地铁快线+地铁普线的交通网络,共53条线路,总长2029km。
像18号线这样的高速地铁有4条,分别是17号线、22号线、28号线、37号线。如今在“十四五”中,22号线(延长到东莞)和知识城的37号线都有进展。

9条策划线路
6号线东延线
只有4公里,自香雪到刘村,科学城居民出行将更为便捷。
10号线东延线
全长9.4公里,从天河客运站到高塘石。目前,在运营的六号线其实已有天河客运站到高塘石的线路,10号线东延线将从6号线以南区域布局,其意义在于填补天河岑村板块的地铁空白。
15号线一期
可以看做是“南拓”线路,全长30.8公里,线路走向是:“横沥—南沙客运港—南沙站”。15号线一期是南沙区内部的环线地铁,承担着串联金洲老城区和明珠湾片区的使命。
目前,18号线已经实现了南沙与中心城区30分钟的时空距离,但在南沙只有2个站点。未来,15号线一期将与18号线在横沥站换乘,南沙区各板块的客流通过这条环线地铁引入18号线。
16号线一期
全长16.3km,自石滩到荔城北,打通了增城的南北大动脉。
19号线一期
全长20.4公里,自龙潭村到黄埔站经过海珠、天河、黄埔三个区,其中天河分布站点较多,对于天河智谷板块的发展带来利好。
22号线南延线
全长58.5公里,番禺广场—长安步行街。这也是新策划线路里,唯一一条延伸至广州周边城市的地铁。22号线南延段将先经过番禺、南沙,途经东莞,未来再延伸到深圳。线路预计将与22号线贯通,运营160公里时速的高速地铁。
26号线一期
是南北大动脉,填补了广州大道地铁空白,也被称为“广州大道线”,与3号线平行而走,全长59公里,自榄核到太和,自南向北沿线经过南沙、番禺、海珠、天河、白云。3号线日均客流量居全国第一,18号线开通后,一定程度上为3号线减负。
18号线毕竟是“站点少、跑得快”的高速地铁,覆盖人群有限,要真正缓解3号线的拥挤状态,还需寄望于26号线。
37号线一期
全长44.9km,自广州东站到弗朗村。线路预计会设计为高速地铁,中新知识城将享受到南沙城市副中心的“待遇”,实现与广州中心城区快速通达。
广佛线东延线
只有2.4公里,自沥滘到大沙村东,利好海珠区创新湾板块。
02
那么,问题来了,哪些区域能吃到地铁红利呢?

据每刻君统计,未来五年续建和策划的20多条地铁中,大多会经过天河,天河仍然是yyds!
番禺也是大赢家,经过番禺的至少有8条新地铁线。南沙将是新一轮地铁建设的重要区域,同时收获22号线南延段、26号线、15号线(南沙环线)3条地铁。
从新增的9条策划线路来看,据克而瑞广佛区域分析,天河区、海珠区、黄埔区以及南沙区最受惠。但这9条线路未得到官方正式批复,要谨慎看待楼盘的宣传。
4条线路经过天河区:10号线东延段和19号线。经过岑村、汇景新城、广氮、珠吉岐山四大板块。热门的广氮板块,有金地天河峯睿、天河壹品等项目。
3条线路经过海珠区:广佛线东延段、26号线一期与19号线一期。沿线的中海观云府、时代润南、珠江海珠里等新盘可以关注。
黄埔区则收获3条线路:6号线东延段、37号线一期、19号线一期。对区域内热盘大壮名城、中鼎·君和名城珺合府、万科城市之光等是利好。
南沙区也有2条线路:15号线一期和22号线南延段。特别是15号线,作为跨南沙明珠湾的环线,串联起蕉门城区、南沙客运港与灵山岛尖、横沥岛和南沙站等重点发展片区,对时代天逸、阳光城丽景半岛、升龙臻府等楼盘都是利好。
// 延伸阅读
日前,各大城市国庆假期的地铁客流量排名出炉。广州地铁登顶,黄金周7天总客流量5022.8万人次,也是唯一突破5000万人次的地铁城市。
值得一提的是,18号线首通段开通之后,以590公里的城市轨道交通总里程,助力广州反超成都重返轨交第三城。
广州地铁数据“飘红”,“十四五”中其他交通领域的规划亮点也颇多,铁路建设目标同样亮眼。
《规划》计划全面强化广州在国家铁路网中的地位,实施铁路枢纽能级提升工程,畅通国际通道,打造联通全国、辐射东南亚,衔接欧亚大陆的世界级铁路枢纽和粤港澳大湾区铁路中心。
广州未来将形成10条出省通道格局,实现1小时直连大湾区、2小时互通省内、3小时互达泛珠三角、5小时联通长三角和成渝地区双城经济圈。
拟加快推进广州至广州南联络线、广州东至新塘五六线、广州至广州东三四线等线路建设,引高铁进中心区,提升中心区铁路通道能力,强化区域枢纽互联互通。
广州至广州南联络线建设年限计划在2021-2024年,按200公里/小时标准建设,广州的高铁进城有望在2024年实现;另一条按250公里/小时标准建设的广州东至新塘五六线,则有望在2025年完工。
在铁路枢纽布局上,这份《规划》再次强调广州要构建“多站布局、多点到发,客内货外、互联互通”客运枢纽格局。
多站布局,广州将建成白云站,并升级广州站、广州东站,构建起“三站一体”紧密联动的中心城区组合枢纽,从而提升中心区铁路枢纽整体服务能力。
同时,新建鱼珠站、增城站、白云机场站,扩建广州北站为北部重要枢纽客站,加强对重点地区的枢纽服务支撑,南沙铁路枢纽地位有望进一步提升,并推动南沙建设区域综合交通中心。