
最新更新 增值税税率表, 图版+表格版 都给大家整理好了,建议收藏备用:













各行业增值税税率一览表(2022)

|
一般纳税人 |
|||
|
13% |
销售或者进口货物(另有列举的货物除外) |
13%的货物(易与农产品等9%货物相混淆) 1、以粮食为原料加工的速冻食品、方便面、副食品和各种熟食品,玉米浆、玉米皮、玉米纤维(又称喷浆玉米皮)和玉米蛋*粉白**。2、各种蔬菜罐头。3、专业复烤厂烤制的复烤烟叶。4、农业生产者用自产的茶青再经筛分、风选、拣剔、碎块、干燥、匀堆等工序精制而成的精制茶,边销茶及掺对各种药物的茶和茶饮料。5、各种水果罐头、果脯、蜜饯、炒制的果仁、坚果、碾磨后的园艺植物(如胡椒粉、花椒粉等)。6、中成药。7、锯材,竹笋罐头。8、熟制的水产品和各类水产品的罐头。9、各种肉类罐头、肉类熟制品。10、各种蛋类的罐头。11、酸奶、奶酪、奶油,调制乳。12、洗净毛、洗净绒。13、饲料添加剂。14、用于人类日常生活的各种类型包装的日用卫生用药(如卫生杀虫剂、驱虫剂、驱蚊剂、蚊香等)。15、以农副产品为原料加工工业产品的机械、农用汽车、三轮运货车、机动渔船、森林砍伐机械、集材机械、农机零部件。 |
|
|
销售劳务 |
|||
|
有形动产租赁服务(属于现代服务) |
|||
|
9% |
粮食等农产品、食用植物油、食用盐 |
||
|
饲料、化肥、农药、农机、 农膜 |
|||
|
图书、报纸、杂志、音像制品、电子出版物; |
|||
|
自来水、暖气、冷气、热水、煤气、石油液化气、天然气、二甲醚、沼气、居民用煤炭制品 |
|||
|
国务院固定的其他货物 |
|||
|
不动产租赁服务(属于现代服务) |
|||
|
交通运输服务(陆路、水路、航空运输服务和管道运输服务) |
|||
|
销售不动产(建筑物、构建物等) |
|||
|
建筑服务(工程服务、安装服务、修缮服务、装饰服务和其他建筑服务) |
|||
|
转让土地使用权 |
|||
|
邮政服务(邮政普通服务、邮政特殊服务和其他邮政服务) |
|||
|
基础电信服务 |
|||
|
6% |
销售无形资产(转让补充耕地指标、技术、商标、著作权、商誉、自然资源、其他权益性无形资产使用权或所有权) |
||
|
增值电信服务 |
|||
|
金融服务(*款贷**服务、直接收费金融服务、保险服务和金融商品转让) |
|||
|
现代服务(研发和技术服务、信息技术服务、文化创意服务、物流辅助服务、鉴证咨询服务、广播影视服务、商务辅助服务、其他现代服务) |
|||
|
生活服务(文化体育服务、教育医疗服务、旅游娱乐服务、餐饮住宿服务、居民日常服务、其他生活服务) |
|||
|
零税率 |
|||
|
0% |
纳税人出口货物(国务院另有规定的除外) |
||
|
境内单位和个人跨境销售国务院规定范围内的服务、无形资产 |
|||
|
销售货物、劳务,提供的跨境应税行为,符合免税条件的,免税;境内的单位和个人销售适用增值税零税率的服务或无形资产的,可以放弃适用增值税零税率,选择免税或按规定缴纳增值税。放弃适用增值税零税率后,36个月内不得再申请适用增值税零税率。 |
|||
|
一般般纳税人购进农产品进项税额扣除率 |
|||
|
9% |
购进农产品原适用10%扣除的,扣除率调整为9% |
||
|
10% |
购进用于生产或者委托加工13%税率货物的农产品,按照10%扣除率计算进项税额 |
||
|
小规模纳税人 / 允许适用简易计税方式计税的一般纳税人 |
|||
|
3% |
小规模纳税人销售货物或者加工、修理修配劳务,销售应税服务、无形资产 |
||
|
1.一般纳税人发生按规定适用或者可以选择适用简易计税方法计税的特定应税行为,但适用5%征收率的除外2.从事再生资源回收的增值税一般纳税人销售其收购的再生资源,可以选择适用简易计税方法依照3%征收率计算缴纳增值税,或适用一般计税方法计算缴纳增值税。财政部 税务总局公告2021年第40号自2022年3月1日起执行。3.自2022年4月1日至2022年12月31日,增值税小规模纳税人适用3%征收率的应税销售收入,免征增值税;适用3%预征率的预缴增值税项目,暂停预缴增值税。(政策依据:财政部 税务总局公告2022年第15号 关于对增值税小规模纳税人免征增值税的公告) |
|||
|
3%减按1% |
自2020年3月1日至2022年3月31日,除湖北省外的增值税小规模纳税人(可放弃减征)政策依据:财政部税务总局公告2020年第13号财政部税务总局公告2020年第24号 财政部税务总局公告2021年第7号 财政部 税务总局公告2022年第15号 关于对增值税小规模纳税人免征增值税的公告 |
||
|
3%减按2% |
小规模纳税人(不含其他个人)以及符合规定情形的一般纳税人销售自己使用过的固定资产财税[2009]9号 |
||
|
纳税人销售旧货(含旧汽车、旧摩托车和旧游艇,不包括自己使用过的物品)财税[2009]9号财税[2014]57号 |
|||
|
3%减按0.5% |
自2020年5月1日至2023年12月31日,从事二手车经销的纳税人销售其收购的二手车销售额=含税销售额/(1+0.5%)(国家税务总局公告2020年第9号、财政部税务总局公告2020年第17号) |
||
|
5% |
销售不动产财税[2016]36号注意:(国家税务总局公告2021年第5号 国家税务总局关于小规模纳税人免征增值税征管问题的公告)小规模纳税人中的单位和个体工商户销售不动产,应按其纳税期、本公告第五条以及其他现行政策规定确定是否预缴增值税;其他个人销售不动产,继续按照现行规定征免增值税。 |
||
|
转让营改增前取得的土地使用权财税[2016]36号第15条 |
|||
|
房地产开发企业销售、出租自行开发的房地产老项目财税[2016]368号财税[2016]68号 |
|||
|
符合条件的不动产融资租赁财税[2016]47号 |
|||
|
一般纳税人提供的人力资源外包服务财税[2016]47号 |
|||
|
选择差额纳税的劳务派遣、安全保护服务(财税[2016]47号) |
|||
|
5%减按1.5% |
1.个人出租住房 个体工商户和其他个人出租住房减按1.5%计算应纳税额。(国家税务总局公告2016年第16号)注意:《中华人民共和国增值税暂行条例实施细则》第九条所称的其他个人,采取一次性收取租金形式出租不动产取得的租金收入,可在对应的租赁期内平均分摊,分摊后的月租金收入未超过15万元的,免征增值税。(国家税务总局公告2021年第5号 国家税务总局关于小规模纳税人免征增值税征管问题的公告) |
||
|
2、住房租赁企业 (1)增值税一般纳税人向个人出租住房取得的全部出租收入财政部 税务总局 住房城乡建设部公告2021年第24号(2)增值税小规模纳税人向个人出租住房财政部 税务总局 住房城乡建设部公告2021年第24号 |
|||
|
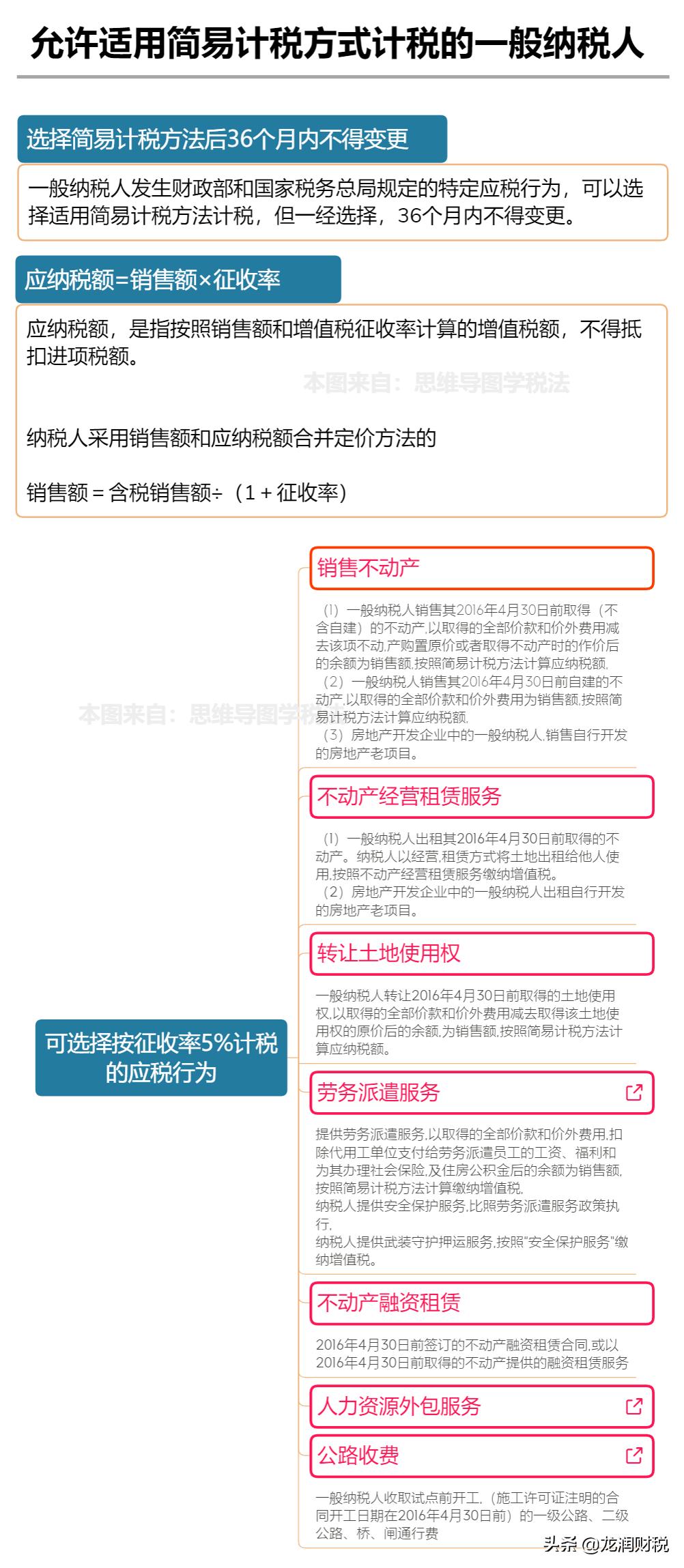
允许适用简易计税方式计税的一般纳税人 |
|||
|
选择简易计税方法后36个月内不得变更一般纳税人发生财政部和国家税务总局规定的特定应税行为,可以选择适用简易计税方法计税,但一经选择,36个月内不得变更。应纳税额=销售额x征收率应纳税额,是指按照销售额和增值税征收率计算的增值税额,不得抵扣进项税额。纳税人采用销售额和应纳税额合并定价方法的销售额=含税销售额/(1+征收率) |
|||
|
可选择按征收率5%计税的应税行为 |
1、销售不动产 (1)一般纳税人销售其2016年4月30日前取得(不含自建)的不动产以取得的全部价款和价外费用减去该项不动,产购置原价或者取得不动产时的作价后的余额为销售额,按照简易计税方法计算应纳税额。(2)一般纳税人销售其2016年4月30日前自建的不动产,以取得的全部价款和价外费用为销售额按照简易计税方法计算应纳税额。(3)房地产开发企业中的一般纳税人销售自行开发的房地产老项目。《营业税改征增值税试点有关事项的规定》(财税〔2016〕36号附件2) |
||
|
2、不动产经营租赁服务 (1)一般纳税人出租其2016年4月30日前取得的不动铲。纳税人以经营.租赁方式将土地出租给他人使用,按照不动产经营租赁服务缴纳增值税。(2)房地产开发企业中的一般纳税人出租自行开发的房地产老项目。 |
|||
|
3、转让土地使用权 一般纳税人转让2016年4月30日前取得的土地使用权,以取得的全部价款和价外费用减去取得该土地使用权的原价后的余额.为销售额按照简易计税方法计算应纳税额。(财税〔2016〕47号) |
|||
|
4、劳务派遣服务 提供劳务派遣服务,以取得的全部价款和价外费用,扣除代用工单位支付给劳务派遣员工的工资、福利和为其办理社会保险,及住房公积金后的余额为销售额(差额纳税),按照简易计税方法计算缴纳增值税。纳税人提供安全保护服务比照劳务派遣服务政策执行。纳税人提供武装守护押运服务按照”安全保护服务"缴纳增值税。(财税〔2016〕47号,财税〔2016〕68号) |
|||
|
5、不动产融资租赁 2016年4月30日前签订的不动产融资租赁合同,或以2016年4月30日前取得的不动产提供的融资租赁服务(财税〔2016〕47号) |
|||
|
6、人力资源外包服务(财税〔2016〕47号) |
|||
|
7、公路收费 一般纳税人收取试点前开工,(施工许可证注明的合同开工日期在2016年4月30日前)的一级公路、二级公路、桥、闸通行费(财税〔2016〕47号) |
|||
|
8、中外合作油(气)田开采的原油、天然气按实物征收增值税,征收率为5%。(国税发〔1994〕114号) |
|||
|
可选择按征收率3%计税的应税行为 |
1、公路收费 (1)公路经营企业中的一般纳税人收取试点前开工的高速公路的车辆通行费,可以选择适用简易计税方法,减按3%的征收率计算应纳税额;选择一般计税方法, 收取试点后开工的高速公路的车辆通行费,按照不动产经营租赁服务缴纳增值税,税率为11%。公路经营企业中的小规模纳税人,按照3%的征收率计算应纳税额。试点前开工的高速公路,是指相关施工许可证明上注明的合同开工日期在2016年4月30日前的高速公路。财税[2016]36号附件2(2)公共交通运输服务。包括轮客渡、公交客运、地铁、城市轻轨、出租车、长途客运、班车。《营业税改征增值税试点有关事项的规定》(财税〔2016〕36号附件2) |
||
|
2、建筑服务 (1)以清包工方式提供的建筑服务,以取得的全部价款和价外费用扣除支付的分包款后的余额为销售额,按照简易计税方法计算应纳税额;(2)为建筑工程老项目提供的建筑服务,以取得的全部价款和价外费用扣除支付的分包款后的余额为销售额,按照简易计税方法计算应纳税额;为甲供工程提供的建筑服务以取得的全部价款和价外费用扣除支付的分包款后的余额为销售额,按照简口易计税方法计算应纳税额;财税[2016]36号)附件2:《营业税改征增值税试点有关事项的规定》建筑工程总承包单位为房屋建筑的地基与基础、主体结构提供工程服务,建设单位自行采购全部或部分钢材、混凝土、砌体材料、预制构件的,适用简易计税方法计税。财税[2017]58号 |
|||
|
3、物业收取自来水费 提供物业管理服务的纳税人,向服务接受方收取的自来水水费,以扣除其对外支付的自来水水费后的余额为销售额,按照简易计税方法依3%的征收率计算缴纳增值税。国家税务总局公告2016年第54号 |
|||
|
4、非学历教育服务 一般纳税人提供非学历教育服务,可以选择适用简易计税方法按照3%征收率计算应纳税额。财税[2016]68号 财政部 国家税务总局关于进一步明确全面推开营改增试点有关再保险、不动产租赁和非学历教育等政策的通知 |
|||
|
5、公共交通运输服务 财税[2016]36号)附件2《营业税改征增值税试点有关事项的规定》 |
|||
|
6、动漫企业、电影放映服务、仓储服务、装卸搬运服务、收派服务、文化体育服务(含纳税人在游览场所经营索道、摆渡车、电瓶车、游船等取得的收入)财税[2016]36号附件2《营业税改征增值税试点有关事项的规定》 |
|||
|
7、以纳入营改增试点之日前取得的有形动产为标的物提供的经营租赁服务。在纳入营改增试点之日前签订的尚未执行完毕的有形动产租赁合同。财税[2016]36号)附件2《营业税改征增值税试点有关事项的规定》 |
|||
|
8、非企业性单位 非企业性单位中的一般纳税人提供的研发和技术服务、信息技术服务、鉴证咨询服务,以及销售技术、著作权等无形资产,可以选择简易计税方法按照3%征收率计算缴纳增值税。财税[2016]140号 财政部 国家税务总局关于明确金融房地产开发 教育辅助服务等增值税政策的通知 |
|||
|
9、非学历教育服务 一般纳税人提供非学历教育服务,可以选择适用简易计税方法按照3%征收率计算应纳税额。财税[2016]68号 |
|||
|
10、金融服务 (1)资管产品管理人运营资管产品过程中发生的增值税应税行为,暂适用简易计税方法,按照3%的征收率缴纳增值税。财税[2017]56号 财政部税务总局关于资管产品增值税有关问题的通知(2)农村信用社、村镇银行、农村资金互助社、由银行业机构全资发起设立的*款贷**公司、法人机构在县(县级市、区、旗)及县以下地区的农村合作银行和农村商业银行提供金融服务收入。(财税〔2016〕46号) |
|||
|
11、销售生物制品 属于增值税一般纳税人的药品经营企业销售生物制品,可以选择简易办法按照生物制品销售额和3%的征收率计算缴纳增值税。国家税务总局公告2012年第20号 国家税务总局关于药品经营企业销售生物制品有关增值税问题的公告 |
|||
|
12、销售兽用生物制品 属于增值税一般纳税人的兽用药品经营企业销售兽用生物制品,可以选择简易办法按照兽用生物制品销售额和3%的征收率计算缴纳增值税。国家税务总局公告2016年第8号 国家税务总局关于兽用药品经营企业销售兽用生物制品有关增值税问题的公告 |
|||
|
13、销售光伏发电产品 光伏发电项目发电户销售电力产品,按照税法规定应缴纳增值税的,可由国家电网公司所属企业按照增值税简易计税办法计算并代征增值税税款,同时开具普通发票;按照税法规定可享受免征增值税政策的,可由国家电网公司所属企业直接开具普通发票。国家税务总局关于国家电网公司购买分布式光伏发电项目电力产品发票...国家税务总局公告2014年第32号 |
|||
|
14、寄售商店代销寄售物品(含居民个人寄售的物品) 一般纳税人寄售商店代销寄售物品(包括居民个人寄售的物品在内),按简易办法依照3%征收率计算缴纳增值税。财税[2014]57号、财税[2009]9号 |
|||
|
15、典当业销售死当物品 典当业销售死当物品,依照3%征收率计算缴纳增值税。财税[2014]57号、财税[2009]9号 |
|||
|
16、县级及县级以下小型水力发电单位生产的电力。小型水力发电单位,是指各类投资主体建设的装机容量为5万千瓦以下(含5万千瓦)的小型水力发电单位。17、建筑用和生产建筑材料所用的砂、土、石料。18、以自己采掘的砂、土、石料或其他矿物连续生产的砖、瓦、石灰(不含粘土实心砖、瓦)。19、用微生物、微生物代谢产物、动物毒素、人或动物的血液或组织制成的生物制品。20、自来水。21、商品混凝土(仅限于以水泥为原料生产的水泥混凝土)。财税[2009]9号、财税[2014]57号 |
|||
|
22、销售非临床用人体血液 国税函[2009]456号 |
|||
|
23、自2019年3月1日起,增值税一般纳税人生产销售和批发、零售罕见病药品,可选择按照简易办法依照3%征收率计算缴纳增值税。上述纳税人选择简易办法计算缴纳增值税后,36个月内不得变更。(财税〔2019〕24号) |
|||
|
24、自2018年7月1日至2020年12月31日,对中国邮政储蓄银行纳入“三农金融事业部”改革的各省、自治区、直辖市、计划单列市分行下辖的县域支行,提供农户*款贷**、农村企业和农村各类组织*款贷**(具体*款贷**业务清单见附件)取得的利息收入,可以选择适用简易计税方法按照3%的征收率计算缴纳增值税。(财税〔2018〕97号)中国农业发展银行总行及其各分支机构提供涉农*款贷**取得的利息收入。(财税〔2016〕39号) |
|||
|
25、自2018年5月1日起,增值税一般纳税人生产销售和批发、零售抗癌药品,可选择按照简易办法依照3%征收率计算缴纳增值税。(财税〔2018〕47号) |
|||
|
26、纳税人销售活动板房、机器设备、钢结构件等自产货物的同时提供建筑、安装服务,应分别核算货物和建筑服务的销售额,分别适用不同的税率或者征收率。(总局公告2017年11号) |
|||
|
27、提供教育辅助服务。(财税〔2016〕140号) |
|||
|
28、再生资源回收 从事再生资源回收的增值税一般纳税人销售其收购的再生资源,可以选择适用简易计税方法依照3%征收率计算缴纳增值税,或适用一般计税方法计算缴纳增值税。财政部 税务总局公告2021年第40号自2022年3月1日起执行 |
|||
|
3%征收率减按2%的应税行为 |
1.一般纳税人销售自己使用过的属于条例第十条规定不得抵扣且未抵扣进项税额的固定资产。一、一般纳税人销售自己使用过的属于《中华人民共和国增值税暂行条例》(国务院第191次常务会议通过)第十条规定不得抵扣且未抵扣进项税额的固定资产,按简易办法依3%征收率减按2%征收增值税。二、一般纳税人销售自己使用过的2009年1月1日以后购进或者自制的固定资产,按照销售货物适用税率13%征收增值税。财税[2014]57号、财税[2009]9号、《中华人民共和国增值税暂行条例》 销售自己使用过的固定资产,适用简易办法依照3%征收率减按2%征收增值税政策的,可以放弃减税,按照简易办法依照3%征收率缴纳增值税,并可以开具增值税专用发票。(总局公告2015年第90号) |
||
|
2.一般纳税人销售自己使用过的其他固定资产,应区分不同情形征收增值税:(1)销售自己使用过的2009年1月1日以后购进或者自制的固定资产,按照适用税率征收增值税;(2)2008年12月31日以前未纳入扩大增值税抵扣范围试点的纳税人,销售自己使用过的2008年12月31日以前购进或者自制的固定资产,按照3%征收率减按2%征收增值税:(3)2008年12月31日以前已纳入扩大增值税抵扣范围试点的纳税人,销售自己使用过的在本地区扩大增值税抵扣范围试点以前购进或者自制的固定资产,按照3%征收率减按2%征收增值税;销售自己使用过的在本地区扩大增值税抵扣范围试点以后购进或者自制的固定资产,按照适用税率征收增值税。财税[2009]9号、财税[2008]170号、国家税务总局公告2012年第1号、财税[2014]57号国家税务总局公告2014年第36号六、纳税人适用按照简易办法依3%征收率减按2%征收增值税政策的,按下列公式确定销售额和应纳税额:销售额=含税销售额/(1+3%)应纳税额=销售额×2% |
|||
|
纳税人购进或者自制固定资产时为小规模纳税人,认定为一般纳税人后销售该固定资产,及增值税一般纳税人发生按简易办法征收增值税应税行为,销售其按照规定不得抵扣且未抵扣进项税额的固定资产的,可按简易办法依3%征收率减按2%征收增值税。财税[2009]9号、财税[2008]170号、国家税务总局公告2012年第1号、财税[2014]57号 |
|||
|
纳税人销售旧货。(财税〔2009〕9号,财税〔2014〕57号) |
|||
|
按照5%的征收率减按1.5%计算的应税行为 |
1、住房租赁企业中的增值税一般纳税人向个人出租住房取得的口全部出租收入(财政部 税务总局 住房城乡建设部公告2021年第24号) |
||
|
2、住房租赁企业中的增值税小规模纳税人向个人出租住房(财政部 税务总局 住房城乡建设部公告2021年第24号) |
|||
|
免征增值税 1、除纳税人聘用的员工为本单位或者雇主提供的再生资源回收不征收增值税外,纳税人发生的再生资源回收并销售的业务,均应按照规定征免增值税。财政部 税务总局公告2021年第40号自2022年3月1日起执行 |
|||
|
增值税即征即退 2、增值税一般纳税人销售自产的资源综合利用产品和提供资源综合利用劳务,可享受增值税即征即退政策。财政部 税务总局公告2021年第40号自2022年3月1日起执行 |
|||
|
2、2021增值税进项抵扣手册 办公用品、水电费、饮用桶装水、宣传费、通讯费、物业费等 |
|||
|
1.办公用品 |
一般纳税人税率为13% |
注:如果从一般纳税人那里购买办公用品,税率是13%,如果从小规模纳税人那里购买办公用品,按征收率3%。2021年12月31日前,小规模纳税人适用3%征收率的应税销售收入,减按1%征收率征收增值税。 |
|
|
小规模纳税人税率为3% |
|||
|
2.水费 |
自来水厂3% |
注:从自来水公司可以取得增值税专用发票,只能抵扣3 %的进项税,从其他水厂购买的水,取得增值税专用发票,可抵扣9%的进项税。 |
|
|
其他水厂9% |
|||
|
3.电费 |
税率13% |
注:一般纳税人收取的电费按13%计算缴纳增值税,相应取得的电费进项税额可以抵扣。 |
|
|
4.修理费 |
有形动产13% |
注:修理费用于有形动产的修理费用,如汽车修理费、机械设备的修理费13%;而对于不动产的修理费税率是9%。注意,如果对机器设备提供维护保养服务,可按照“其他现代服务”缴纳增值税,即6%。 |
|
|
不动产9% |
|||
|
5、饮用桶装水 |
税率13% |
注:公司购买桶装水,是为了日常办公需要,属于办公费范围,企业取得增值税专用发票后可以抵扣,如果计入福利费,则不可以抵扣。 |
|
|
6.宣传用品 |
一般纳税人税率6% |
注:广告业如属一般纳税人税率为6%,如果是小规模纳税人则为3%,2021年12月31日前,减按1 %征收率征收增值税,取得小规模纳税人在税务机关*开代**的增值税专用发票后抵扣。 |
|
|
小规模纳税人税率3% |
|||
|
7.差旅费 |
航空旅客运输9% |
注:差旅费中交通费和住宿费,在取得相关凭证后,是可以抵扣进项税额的;餐饮费是不可以抵扣的。交通费中可抵扣进项税额的有增值税专用发票、增值税电子普通发票、明旅客身份信息的相关凭证。 |
航空旅客运输进项税额=(票价+燃油附加费)/(1+9%)x9% |
|
铁路旅客运输9% |
铁路旅客运输进项税额=票面金额/(1+9%)x9% |
||
|
收费站(过路费)3% |
公路、水路等其他旅客运输进项税额=票面金额/(1+3%)x3% |
||
|
桥(过桥费)5% |
桥、闸通行费进项税额=票面金额/(1+5%)x5% |
||
|
高速公路通行费 |
高速公路通行费进项税额=票面金额/(1+5%)x5% |
||
|
旅店服务(住宿费)6% |
—— |
||
|
8.咨询费 |
6% |
注:聘请专业的咨询、审计等中介机构的咨询费用都可以抵扣进项,其税率6%,注意要选择一般纳税人。 |
|
|
9.通讯费(电话费) |
9% |
注:购进基础电信服务,进项税抵扣税率9%,购进增值电信服务,进项抵扣6%。员工个人抬头发票无法取得增值税专用发票,无法抵扣进项税,带有福利性质的通信费补贴不允许抵扣进项税。企业的名义的电话费,取得专用发票可以抵扣。 |
|
|
10.邮递费 |
9% |
注:快递费可以抵扣进项税,购进邮政服务,进项抵扣税9%,如果是同城快递,邮寄税率为6% |
|
|
11.培训费 |
6% |
注:企业发生的各类与生产经营相关的培训费用,均可以抵扣,要向培训单位索要增值税专用发票,培训期间发生的餐费,不可以抵扣。培训机构是一般纳税人,可获得6%的抵扣税额;培训机构是小规模纳税人,则可获得3%的抵扣税额。(2021年12月31日 前减按1%征收率征收增值税) |
|
|
12.会议费 |
6% |
法:会议费可以抵扣进项税额,可以开具增值税专用发票,税率为6%,但是其中的餐费不能抵扣,需要将餐费扣除。 |
|
|
13.物业费 |
6% |
注:物业公司提供物业服务,属于现代服务业中的企业管理服务,如果是一般纳税人,可索要增值税专用发票,取得6%税率的抵扣税额。 |
|
|
14.银行手续费 |
6% |
注:办理转账,汇款时发生的手续费都可以抵扣,要向银行索取增值税专用发票,可抵扣6%税率的进项。但是如果办理和*款贷**有关业务手续费,其进项税额不得从销项税额中抵扣。 |
|
|
15.保安服务费 |
6%注: 2021年12月31日前,小规模纳税人减按1 %征收率征收增值税。 |
注:保安服务费是可以抵扣的,具体抵扣多少需要根据情况来定: |
1.如果是保安服务业提供安保服务,一般纳税人适用6%增值税税率,小规模纳税人适用3%增值税税率; |
|
2.如果是一般纳税人提供劳务派遣服务,可以按照一般计税方法缴纳增值税,也可以选择差额纳税,按照简易计税依5%的征收率计算增值税。 |
|||
|
3.如果是小规模纳税人提供劳动派遣服务,可按照简易计税方法依3%的征收率缴纳增值税,也可以选择差额纳税,按照简易计税方法依5%的征收率计算增值税。 |
|||
|
16.租赁费 |
不动产租赁9% |
注:租赁费用是可以抵扣进项的,提供有形动产租赁服务税率是13%、不动产租赁服务税率是9%。个人出租住房是5%的征收率减按1.5%征收。注意,如果是租赁给员工提供福利所取得的的专票是不可以抵扣的。 |
|
|
有行动产租赁13% |
|||
来源:老陈在线说税、思维导图学税法。
为中小企业提供专业的税法咨询与纳税方案咨询,帮助纳税人在现行法律框架内,完成税务合规、社保合规。喜欢的请关注我们,谢谢!

