电商法来了,
代购微商们会凉吗?

相信大家的微信里都会有那么一两个做微商和代购的朋友。打开朋友圈就像打开了某宝,时不时还来点“毒鸡汤”。
不过,这样的现象即将有所改观。国家正式出手了,《中华人民共和国电子商务法》将于2019年1月1日正式实施。
有声音称,《电商法》落地,海外代购“压力山大”,那么海外代购究竟将受到怎样的影响?代购时代真的要终结了吗?

第一
相信大家的朋友圈,
都有几个做代购和微商的朋友。
打开朋友圈就像打开了某宝:

时不时还来点“毒鸡汤”:


不过,这样的现象即将有所改观。
国家正式出手了!
《中华人民共和国电子商务法》
将于2019年1月1日正式实施。

有网友担心,那从1月1日开始韩国的化妆品、澳洲的奶粉还有东南亚、欧美的代购……还能照常地进行代购吗?

划重点:
1、不管是什么代购,都需要营业执照,还要是采购国和中国双方的营业执照;
2、需要缴纳税务,*税偷***税漏**需承担刑事责任;
3、没有中文标签、不是国家认监委认证工厂生产等奶粉保健品之类不得销售。
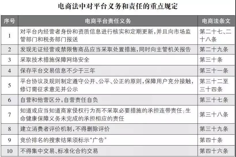
别以为自己平时在朋友圈里打打广告就没事。从现在开始可多了一个专业名词称呼“电子商务经营者”。
二
什么是电子商务经营者呢?
按照法律法规上的解释是这样的:

即将在2019年初实施的《电商法》,对代购这一类“电子商务经营者”做出了明确定义。
其中,“个人代购”符合“通过互联网等信息网络”“从事销售商品”“提供服务”以及“经营”的几大要件,被纳入了“电子商务经营者”的范畴。

直接点理解就是:淘宝、京东等电商平台上的代购、微信朋友圈里的微商、在直播平台中卖东西的博主,都属于电子商务经营者。
这也就意味着,一般经营规模较大、频率较高的职业代购,都应登记为市场主体,取得相关许可,并且需要依法缴纳个人所得税、增值税等税款。
对个人代购来说,最直接的影响就是她们的管理成本和税务成本都将直接上升。
三
以后将如何管理代购和微商?
1. 必须进行登记

如果你卖的是食品,需要申请食品流通许可证。
《电商法》明确规定,没有中文标签、不是国家认监委认证工厂生产、未获取配方注册证的婴幼儿配方奶粉不得在网络平台销售。
以前,在淘宝开个代购网店不需要进行工商登记,朋友圈的“微商”更是零门槛。
但是以后,除了法律规定的特殊情况外,都必须依法进行登记办理营业执照!否则将面临最高1万元的罚款!
2. 必须依法纳税
过去的代购和微商都是在朋友圈或是通过熟人介绍,进行私下的交易,不需要营业执照,更不用纳税。
但以后,这一情况将改变,《电子商务法》第十一条规定,电子商务经营者应当依法履行纳税义务,并依法享受税收优惠。
新的《电商法》出台后,不仅进一步规范了电商代购的行为,更是给消费者打造了一个良好的消费环境。
对于作为消费者的我们而言,更是一件好事。
四
海外代购会消失吗?
有声音称,《电商法》落地,海外代购“压力山大”,那么海外代购究竟将受到怎样的影响?代购时代真的要终结了吗?
中国法学会网络与信息法学研究会常务副会长周汉华表示:
从本质上看,海外代购的成本相对较低,催生了需求,这一正常的市场行为有其存在的合理性。
不过,从事跨境电商,本来就应当遵守进出口监督管理的法律、行政法规和国家有关规定,即使是个人从境外携带商品入境,也需要遵守海关、出入境、免税商店等的相关规定。
因此,海外代购们从事跨境代购的法律风险是确定的、税务风险也是真实存在的。
那么,在《电商法》实施之后,从事海外代购的个人将有何选择呢?
电商研究中心特约研究员、亿达律师事务所律师董毅智表示:
目前看来,要么转型为从事跨境电商的小微企业,要么偶尔少量进行代购。
他分析说,目前代购们的利润点在于免交关税、消费税,这与以往的执法依据不够明确、执法程度不够到位有关,现在立法已经明确,执行上也没有技术阻碍,一旦成本上去了,代购们的优势就会不复存在。因此长远来看,个人代购生存的空间是越来越小的。
五
新规将给消费者带来什么?
1. 买到假货的几率小了!
《电商法》实施以后,代购、微信朋友圈卖假货、劣质商品,恐怕不会那么容易了。
随着监管越来越严格,我们买到假冒伪劣商品的几率也会越来越小。
2. 电商平台承担“连带”责任
如果平台上卖家的商品有问题,比如奶粉是假的、红酒是假冒的、化妆品是假的等等,那么平台也得承担责任。
这样以后在电商平台买东西,更加放心,更有保障。
3. 严禁“刷好评”、“删差评”
电子商务经营者不得以虚构交易、编造用户评价等方式进行虚假或者引人误解的商业宣传,欺骗、误导消费者。
简单来说就是禁止“刷好评”、“删差评”,否则将面临最高50万元的罚款!
4. 不得无故拒退押金

《电商法》规定,电子商务经营者按照约定向消费者收取押金的,应当明示押金退还的方式、程序,不得对押金退还设置不合理条件。
消费者申请退还押金,符合押金退还条件的,电子商务经营者应当及时退还。
除此之外,《电子商务法》还涉及时下争论颇多的“大数据杀熟”“共享单车退押金难”等问题。
可以说,以后消费者维护自身权益就有法可依了。
六
《电子商务法》
将怎样影响我们的生活?






可以说,这样的新规对于做代购、微商的朋友来说,可谓是影响很大了。
但另一方面,对于消费者也是一种安全保障。让买买买变得更加放心和规范。

七
国家用心良苦
誓建行业标杆
我们来回顾中国电子商务的发展历程,可以清晰地看到一条从无到有,从萌芽期、发展期到如今的百花齐放的脉络。
B2B、C2C、B2C,再到近两年出现的微商、拼团等社交电商形态,中国的电商仍在不断拓展着产业边界。制造业、零售业、物流业、大数据、云计算,一切都在裂变之中。
这个欧美数代人苦心孤诣创造的行业,在中国仅仅花了十几年的时间,而且还做得更大,做得更好。这不能不说是一个奇迹!
为什么国家坚持要在舆论的漩涡中对这个行业立法?
到底是什么信念支撑这种吃力不讨好的做法?
答案无疑是这个行业内部出现了问题,革除陈弊,势在必行。
创业容易守业难,守住中国在全球电商中的领导势头更难。因此,共建和谐、法制的电商环境,以国法剔除电商行业的害群之马绝对是功在当代,利在千秋的好事!