
拉杜蓝乔核桃油是从法国进口的压榨食用油,最近在网上蹿红并受到国内宝妈和孕妇的推崇,500毫升每瓶价格均在100元以上。
如此昂贵的产品却被曝出有质量问题。
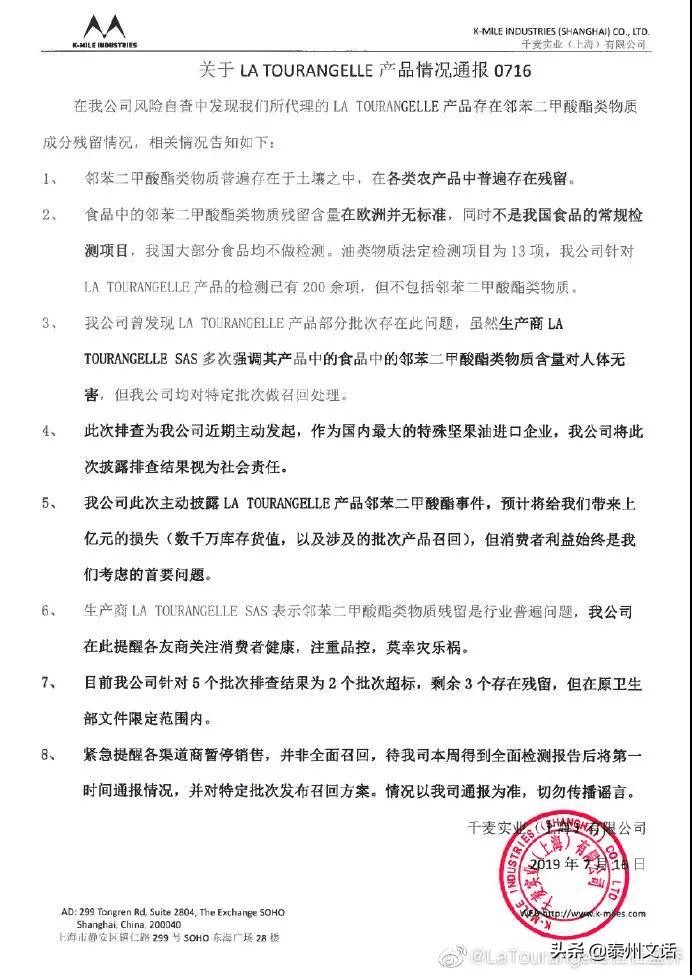
7月16日,拉杜蓝乔核桃油的中国进口商千麦实业旗下的官方微博“LaTourangelle拉杜蓝乔”发布通报称,风险自查中发现所代理的婴幼儿辅食品牌LaTourangelle(拉杜蓝乔)核桃油存在“邻苯二甲酸酯类物质(DEHP,俗称塑化剂)”成分残留情况,公司已经提醒各渠道销售商暂停销售,不过非全面召回。

据“LaTourangelle拉杜蓝乔”微博16日下午消息,有关部门已经介入调查。

据上游新闻,对于邻苯二甲酸酯类物质是否致癌的情况,多名化学方面的学者表示:
邻苯二甲酸酯类物质包含的种类较多,摄入过量的邻苯二甲酸酯类物质将干扰人体内分泌,对于成长中的婴幼儿来说可能会影响生殖系统的生长和发育。对于孕妇来说,会增加患乳腺癌的风险。
据新京报17日晚间消息,LaTourangelle食品油生产商委托吴向东律师发布声明称,该品牌食用油产品完全符合中国和法国标准。该律师表示,千麦从生产商进口产品,仿冒并抢注生产商的一部分商标,生产商于6月已经停止向千麦供货。
自曝致癌物超标
LaTourangelle是法国品牌,宣称有百余年历史,是新晋蹿红的婴幼儿食品。在国内的电商宣传中该品牌的核桃油被归为婴幼儿辅食或调味品,6个月以上婴幼儿即可食用。
通报提到,此次排查是拉图蓝乔(上海)贸易有限公司及控股股东千麦实业(上海)有限公司主动发起,排查的5个批次产品存在“邻苯二甲酸酯类物质”残留问题,其中2个批次超标,剩余3个批次存在残留。

图片来源: LaTourangelle拉杜蓝乔
原卫生部办公厅发布的《卫办监督函(2011)551号》文件中提到,严禁在食品、食品添加剂中人为添加“邻苯二甲酸酯类物质(DEHP)”。据北京商报,有关专家解释,DEHP就是日常所说的塑化剂,商家不存在任何动机往油脂中添加塑化剂,因此食用油脂中发现塑化剂微量存在,不是蓄意添加,而是因为在生产、物流、包装等环节中接触到一些塑料制品。
公开资料显示,研究表明DEHP在人体和动物体内发挥着类似雌性激素的作用,可干扰内分泌,使男子精液量和精子数量减少,精子运动能力低下,精子形态异常,严重的会导致*丸睾**癌,是造成男子生殖问题的“罪魁祸首”。其不溶于水,溶于大多有机溶液。
值得一提的是,千麦实业方面就曾发现LaTourangelle产品部分批次存在此问题,但是生产商LaTourangelle多次强调其食品中的邻苯二甲酸酯类物质含量对人体无害。7月16日,LaTourangelle(生产商)通过“汉商律师事务所”再一次强调所有产品无质量问题,符合中国标准。

天猫京东已紧急下架
目前京东、天猫平台上的LaTourangelle核桃油已经被全线下架。根据京东某海外代购店已下架的产品信息,此前该产品的累计评论超过2万条。

图片来源:京东

图片来源:天猫
千麦实业强调,DEHP在各类农产品中普遍残留。国家食品安全风险评估中心认为0.05mg/kg体重的摄入量不会对健康照成损害,涉事产品中DEHP最大含量在1.9mg/kg,依照5kg婴儿体重需要每天摄入142毫升才会对人体造成损害。通常5kg婴儿一天摄入量不超过1毫升(20滴),未达到建议值的1%。
千麦实业表示,此次排查为其公司近期主动发起,此次主动披露LaTourangelle产品邻苯二甲酸酯事件,预计带来上亿元损失(数千万库存货值,以及涉及的批次产品召回),但消费者利益始终是其考虑的首要问题。
通报还提到,本次召回非全面召回。根据千麦实业稍后更新的消息,目前可以确认的是2019年1月29*批日**次、2019年2月25*批日**次、2019年3月13*批日**次、2019年4月11*批日**次、2019年4月17*批日**次5个批次的产品是正常的。
据北京青年报,该品牌天猫旗舰店客服表示,开封产品请停止使用,消费者可登记批次号,待排查结果确认后可申请退货。

千麦实业的这些解释并未获得部分网友认可。
1234567812z:我最最最最最重要的宝宝,千挑万选,信任你们,你让一个小婴儿承受这些,你让一个妈妈承受自己亲手把有害物质送到自己孩子身体里,你们还有良知吗?唯利是图!
ada的笔记:所以现在是你们内部利益冲突才爆这个问题,之前在干什么,孩子已经吃了这么久怎么办
梦雪儿1993:谁能为我们食用过的宝宝主持公道。为什么早就知道还不提早曝光?
Yao_diaodiao:查出批次有问题的,在这里强烈呼吁不要被召回,联系律师,告上法庭!!!让他们付出代价,想召回就息事宁人,太可笑了,给孩子吃的东西,竟然这么泯灭良心!!我家还有两瓶,其中一瓶没拆封,如果我手里的有问题,一定去告他们!
M那些花儿1314:我家宝宝也在吃这个,我感觉我的罪恶感好深,真不知道孩子吃了什么,要疯了。
Sabrina_qinnnnnn:我就问你,吃肚子里的怎么召回,这是食品,是会吸收的,不是物品,谢谢,你当是车呢。
母婴核桃油推荐
古之极婴幼儿野生有机核桃油

古之极核桃油是选取上等核桃果,经纯物理加工方法精制而成的高级食用油,没有化学提炼的不良副产物,充分保留了核桃的精华及营养。是真正纯天然的有机食品和高营养的智力型保健食品。
纽瑞滋海藻DHA + ARA核桃油软胶囊

纽瑞滋海藻DHA+ARA软胶囊是根据科学配方,采用世界先进生产工艺在新西兰GMP标准下,取用优质原料精制而成。其选择胶囊型的包装更适合宝宝服用,方便卫生,安全。
福禄纳野生特级婴幼儿核桃油

福禄纳是西安博大维尔生化有限公司旗下品牌,西安博大维尔生化有限公司于2000年10月25日成立,是以研发、生产和销售“福禄纳”牌健康营养核桃油系列产品、特种植物油、药用植物油等系列产品为一体的科技型企业。
招财鱼有机冷榨核桃油

招财鱼核桃油等所用冷榨工艺是采用干法剥壳及壳仁分离等工艺对籽粒进行综合加工,冷榨较之传统工艺可确保在压榨过程中各种营养成分不被破坏,有效杜绝了酸、碱、重金属及胆固醇等有害物质的残留,从而使油质气味天然清香,原汁原味,绿色健康。
舒达

“舒达”是中国滇西北少数民族的语言译音,藏族、纳西族、摩梭族等民族把凡是能榨取油脂的干果叫“舒达”,也叫“天赐圣果”!在藏族语言中表达“祝福吉祥”;在汉语中表达“舒心、愉悦”。
迪庆香格里拉舒达集团座落于世界著名的“三江并流”腹地云南迪庆香格里拉经济开发区,是一家依托“三江并流”腹地香格里拉比较神圣的文化优势和资源优势而进行有机食品和文化资源开发、投资、管理的多元化集团公司。多年来,舒达集团实施“产学研结合”、“区域特色经济”、“产业化发展”三大战略,发展成为以食品、保健品、化妆品、文化传播为主导产业,以生物科技、餐饮连锁等产业为支撑的生产服务型企业。
一果

一果是山西一果食品有限公司旗下品牌,主要加工核桃油、脱衣核桃仁和混合坚果产品。
依托其汾州优越的核桃资源,利用其地理优势,经过物理冷榨技术,充分地保留了核桃中的营养成分,醇香美味,源于自然,最原始最健康最营养的核桃油。虽然成立时间不长,一果核桃油以其货真价实深受消费者喜爱,成为异军突起的一个品牌。
山之娇

“山之娇”核桃油,天然的原汁精华,精选有机核桃,先进的低温冷榨工艺,有效保证核桃油的生物功能和因子活性,口感清香,新鲜纯正,安全绿色。
汇智源

汇智源是一家以核桃油,核桃粉销售为主的公司,位于北京市海淀区蓝靛厂东路,工厂坐落于云南省临沧市云县。
2008年,汇智源创始人黄如论先生因一次慈善捐赠与这片土地结缘。为支持核桃农发展,北京汇智源商贸有限公司主席黄如论先生捐款1.816亿元,扶持该省助学、敬老和新农村建设事业。其中一部分款项,即用于捐助临沧云县推广核桃,增加农民收入。
康邦美味

云南省维西县康邦美味绿色资源开发公司,成立于2003年,是迪庆州“两高一优”试验示范区和10万亩干果林的生产加工配套企业。
结合公司+基地+农户的发展模式逐步发展壮大,为迪庆藏族自治州核桃深加工产业化进行做强、做大,同时也是为壮大我州农村经济,增加农民收入;公司现在拥有资产3195万元,占地面积40亩,车间600多平方米,办公楼1100多平方米其他用房800平方米,公司拥有精制核桃油生产精练、保存、自动罐装线一条,核桃乳全自动生产线一条。