没有输家的盛宴

6月底,正值初夏晚期,王府井百货拿到免税特许经营牌照新闻把股票市场搅的是热闹非凡.6月29日国家新规海南离岛免税政策,直接随着夏季的热潮把免税行业推上热搜。打开网页铺天盖地都是免税种种信息;内容几乎一致,免税行业前景如何好、行业利润如何高等等;各家从经济角度例举出无数的数据来阐述观点。不从经济数据出发,说说国内的免税行业,看看行业中的受益者。
DUTY-FREE 免税?免什么税?
大家都知道免税店,免税行业范畴是什么呢?
免税行业是旅游零售商
1947年,爱尔兰香农机场建立了世界上 [第一家免税店]原意为通常往返于欧洲和北美之间的跨大西洋航空公司因航班停飞或是在外放的出境和入境的航段上加油,需要停留的旅客提供服务。很快,这些免税店都得到丰厚的收益,随着旅游业发展,免税店形式已经被全球复制。免税行业的经营场所往往经过国家批准,设立在出入境口岸在口岸、与运输工具有关、以及市内特许经营地;向出入境旅客(和特定人群)销售免税商品。
免税从诞生起就与商旅关联在一起,另外免税品在销售对象、销售价格以及销售地点这三方面与普通零售业相比具有特殊性,成为一种特殊的零售业态,免税行业和旅行活动(包含度假、商务、探亲等各种出行目的)息息相关,免税行业构成旅游零售市场的一个重要分支。
国内的免税市场虽比国外起步晚了几十年,但随着国家经济发展,我国的免税行业进入一个高速运营的时代。
免税行业的两个税种
免税市场主要有两种模式免税购物和退税购物;涉及两种不同的税种:免税涉及进口关税以及进口环节的增值税和消费税;退税涉及增值税和消费税。
免税以“DutyFree”为标识
,
国内的进口消费商品的成本由完税价格、关税、消费税、进项增值税、城建税、教育费附加等构成。其中关税和 消费税根据商品品类不同而税率有所差别,关税、消费税和增值税合计占总成本的比例约20%-40%。由于免税品免除了进口环节的关税、消费税和增值税,因此价格上比普通零售店价格具有明显的优势。
2.退税以“TaxFree”为标识
退税制度起源于20世纪80年代初的瑞典。随着旅游业的兴起发展,各国为了吸引更多的游客,越来越多的国家和地区实行了这一制度,目前全球约50多国家和地区都有离境退税制度。
tip:出境旅游购物一定要选择有tax-free标识的商店购物;一定要带上护照,购物支付时向店员索要退税凭单。目前日本有的商场办理直接退税,但需要交一定手续费。离境退税时,一定要早去机场,排队人多。可以自己办理退税,也可以选择退税公司,很多国家现在已经支持支付宝和微信退税,可以到这两个网站查询具体流程。即使忘记退税,在归国后一定时期内带上资料去可以办理退税的金融机构办理退税
免税的三种业态
根据国家政策目的不同,主要分为三种业态:出入境口岸免税、离岛免税Offshoreisland duty-free (海南)和离境退税;
1.出入境口岸免税:设置在国际口岸出入境隔离区内的免税商店,(从口岸进出境位置上可以分为口岸出境免税店和口岸进境免税店)面向已办结出境手续、即将前往境外的人员,以及尚未办理入境手续的人员。
2.离岛免税: 面向任何离岛游客,包括国内旅客、外国人和港澳台同胞,实行限次、限值,限量和限品种免进口税购物,在实施离岛免税政策的免税商店内付款,在机场隔离区提货离岛的税收优惠政策.
2020年6月29日 国家新规 《关于海南离岛旅客免税购物政策的公告》
3.离境免税:主要是在我国境内连续居住不超过183天的外国人和港澳台同胞
离境免税目前在国整体的内免税行业中占极少部分,离岛免税和稍后提到的市内免税店本质上是口岸免税的延申。
四种类型免税店:
1.出入境口岸店:机场免税店、边境免税店、客运站免税店、火车站免税店;
-
这些免税店都设在边境边防区域。(机场免税占比远远超过其他免税店)
-
口岸免税商店的销售对象限于已办结出境手续、即将前往境外的人员,以及尚未办理入境手续的人员。免税商店凭其搭乘运输工具的凭证或者其进出境的有效证件销售免税品;
2.市内免税店:市内(入境)免税店;
-
传统市内免税店服务外国旅客;因来华旅客减少暂停。目前不仅只面向国外旅客,也逐渐对国人开放。
-
市内免税商店的销售对象主要是因公出国人员、出国探亲、旅游的本国居民以及即将离境的外国游客.
2016年五大部委发布恢复入境免税店政策 :关于印发《口岸进境免税店管理暂行办法》通知
3.运输工具相关的免税店:机上免税店和邮轮免税店;
-
运输工具免税商店销售对象限于搭乘进出境运输工具的进出境人员。
免税商店销售免税品限运输工具在国际(地区)航行期间经营;
4.特定人员相关的免税店:外轮供应免税店与外交人员免税
-
外交人员免税商店的销售对象限于外国驻华外交代表和领事机构及其外交人员和领事官员,以及其他享受外交特权和豁免的机构和人员,免税商店凭上述机构和人员所在地的直属海关或者经直属海关授权的隶属海关按照有关规定核准的限量、限值销售免税品;
-
供船免税商店的销售对象限于出境的国际(地区)航行船舶及船员
除了面向特供人群的外轮供应免税店和外交人员免税店外,其他的免税店主要针对的是普通大众群体。
离岛免税是市内免税店口岸店的延申形式;市内入境免税店(传统市内店),曾经是特殊业态最初仅对外籍人士开放,70 年代末至 80 年代我国旅游对外国游客开放,入境游客人数量增长迅速。为更好地促进外国游客在我国消费,国家批准设立了市内免税商店,为外国旅客、归国人员、侨胞和港澳同胞等提供免税外汇商品服务。
免税、退税、离岛免税图示:

免税行业code
任何行业总会有一两个企业作为这个的风向杠,免税行业有没有?有!
衔玉而生的行业
1978年,有人说这是中国旅游的元年。当时欧美国家已和前苏联已进入高速发展阶段,就是亚洲四小龙当时也是发展迅猛,也远远超过我们国家,彼时欧洲的免税行业正红红火火开展者,陆续更多国家和地区也出台相应的政策。
国家明确了旅游业是经济型的产业, 面对经济建设方针问题, *小平邓**提出, “同外国人做生意, 要好好算算账”、“过去我国以重工业为主, 资金周转慢, 现在要大力发展手工业、旅游业等, 既可以赚取外汇, 还能快速提高人民收入”。*小平邓**还提出搞旅游业要“千方百计的增加收入”,“千方百计赚取外汇”, “千方百计选择收益快的来搞”。
这一系列旅游经济观点, 明确了发展旅游业的目的, 就是要增加收入, 提高国民经济, 将旅游业放在了经济产业发展的首要位置。原中国旅行游览事业管理总局(国家旅游局的前身)向国务院上报开办免税品销售业务的请示报告并经批准。
1983年,国家授权中国人员服务公司(后更名中国出国人员服务有限公司)开展免税业务,为外国旅客、归国人员、侨胞和港澳同胞等提供免税外汇商品服务,后也逐步的对有出入境记录的国人放开逐渐放开。中出服是免税行业第一家公司原隶属于国务院国有资产监督管理委员会,2010年划转到中国国药集团。
那个年代,我国实行的是经济计划,买什么都要有计划指标,更别提在当时属于热销紧俏的家电产品了。归国人员在当时享受一项特有的政策就是在归国一定时期内,可以用手里的指标购买电器,而且还需要外汇购买。这也是免税店成立之初的目的之一为了多挣外汇。跟着这项政策也出现了一批倒爷,买出国人员手中指标,再卖给那些愿意高价买电器的人。当年的那些倒爷里,如今在福布斯榜中人也不乏少数。

80年代凭票购买的场面
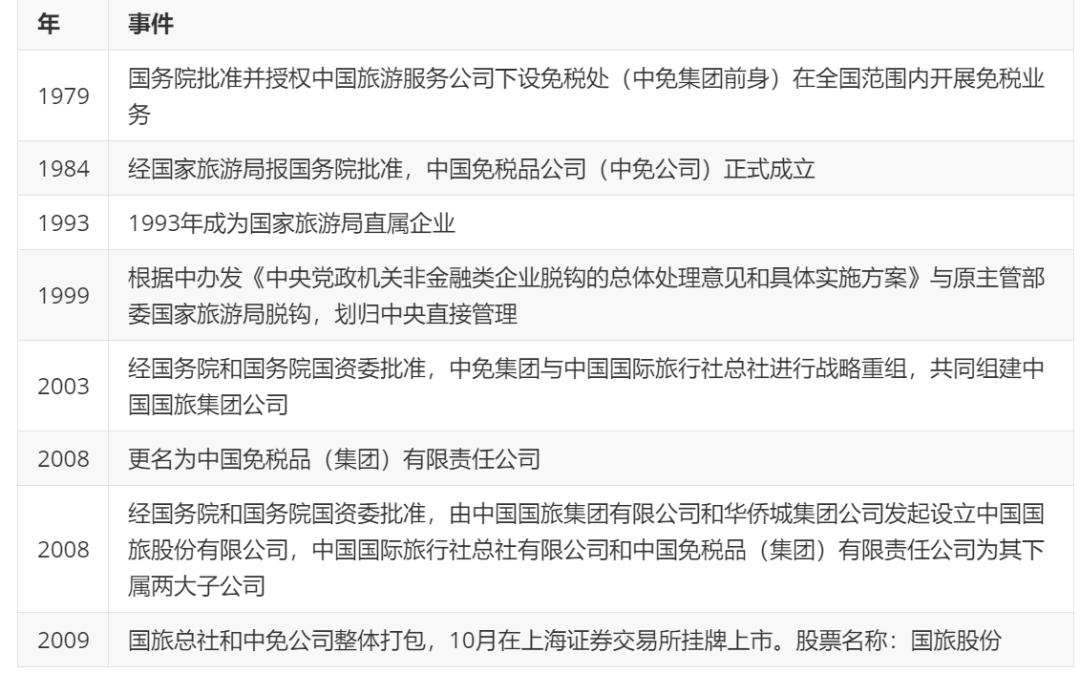
国家为了加快旅*行游**业发展,学习在国外风生水起的免税店经验,1984年,结合国情,国家批准了原中旅游览事业管理总局国家旅游局(现国家旅游局)开展免税业务的申请,成立了中国免税品公司,人员大部分来自国家旅游局。
随着旅游业的壮大,一些地方政府也申请开展免税业务。免税行业不仅仅涉及到政策因素,还涉及外汇管理,海关监督等国家调控手段,免税牌照审批严格等因素,能够获得免税经营权的都是国有企业;原共计7家,王府井是第8家; 从2011年国家批准海南省政府免税经营权的申请到今年王府井获得免税牌照,近十年间未发过新的牌照。
在这近十年间,却是国内的免税行市场从小到大,免税行业做大做强的时期。十年间行业格局已定,出现了一个超级巨无霸公司-中国免税品集团

根正苗红的孩子
先看看中免公司成立的历史背景:

在2011年之前很少有几个人知道中国免税品行业,甚至都没有听说过中免这个公司。的确如此,事实上,在2011年之前,国内的免税市场面窄小,而免税店的特殊性不可能对外放开。很多人是在出国在免税商店购买免税商品才了解到免税行业。那时候的中免也不过在二连浩特、漠河、瑞丽等地有几个边境口岸店。
彼时的国内免税行业也是一枝独秀的局面,不是中免、深免、中出服等根正苗红的国有免税经营商。而是外资企业-日上免税。
2005年日上免税作为唯一一家在华经营免税业务的外资企业(1999年成立),日上免税打败了同来竞标的中免公司和东权免税店,获得首都机场10年的经营权;2009年获得浦东机场的免税经营权。这两个机场免税店店可谓是聚宝盆,日进斗金,日上公司挣得是瓢满钵满;甚至很多国人对国内免税市场的认知,都源自于日上的两个机场免税店。
2000年国家出台外资企业不能在华经营免税商品的政策,所以日上免税除了这两个机场店,不能参与其他免税经营活动。即便如此,当时的中免公司别说和世界免税巨头担Dufry差距巨大,就是和日上也不是同级别的对手关系。
但中国的免税行业的时代即将来临。
在中国有个很有趣的现象,国家的一个政策或一个制度的出台,往往改变了很多人的命运,对人如此,对企业更是。
对中免公司来说,对今天大家热捧免税行业来说,一切幸福的源头,来自国家对海南国际旅游岛的定位的政策,国家为大力支持海南,批准设立离岛免税店。在全球范围内,也只有四个国家和地区设立离岛免税店。
> 财政部就国家赋予海南省免税品特许经营权答问
2011年4月,由中免运营的首家离岛免税店-三亚鹿回头免税店开业,因为免税的价格优势,对当时很多还没有境外旅游经验的国人来说,直接引爆了购物欲望;而当时对超出5000定额的部分要交行邮税(进口税)的因素,在免税店,最畅销的就是香化类产品。香化类产品基本一天上柜就售罄,很多产品来不及补上。鹿回头免税店火爆的情况超出预期,无论在舆情方面还是经营利润方面,就此一店把中免送到了与日上可以同级对话的地位。
2014年海棠湾免税店开业,仅仅三年时间,当年的大东海鹿回头免税店已成为不被太多人知道的历史。
> “离岛免税”淡季不淡 购物“短腿”现象将改变
> 海南离岛免税政策今起实施 免税限购额度5000元
此后,中免生根海南,深入执行国家打造国际旅游岛的政策。这里还有个有趣的故事。2011年国家批准了海南省政府免税特许经营牌照的申请。这块牌照的拥有者是海航,海南省政府的亲儿子。美兰机场的免税店就是海航旗下的海免公司在经营。而在今年5月份,中免完成对海免的收购,51%控股。
海南看起来真是风水宝地,2019年中免的海南运营总部也成立了,实行双总部并行。说是风水宝地成立总部是玩笑,实际上是中免更好的贯彻执行国家的既定目标,这也是根正苗红的国有企业所展示的态度和担当。
> 中国旅游集团暨中免(海南)运营总部揭牌
终成巨无霸
有句话叫风水轮流转,的确。依照国家政策,外资企业不允许国内进行免税经营活动,这也是多年来全球免税DFS、DUFRY等大佬们内心说不出的痛。
当年的各种原因,作为日上免税是唯一一家在华经营免税的外资企业,不具有上海浦东和北京首都机场两个机场以外的经营权。日上取得上海北京两个机场免税经营权的十几年里,正是国人兴起出境游的热潮。不管是要准备去国外旅游加购物了,还是才从境外收获满满的返回,还是会在免税商品区域内停留,再消费。
免税店成立之初的目的是为过境的外国游客服务,中国的免税行业情况却是大不相同,在免税店绝对购买力还是来自国人;更别说那几年正是代购兴起的时候。代购进入商店的模式就是直接扫货,一拨人过后,柜台基本空了。这样的好时光,日上赶上了。2017年因为日上股东有所变动,加上机场到期要重新招标,日上公司也是烦恼重重,他们面临的是要撤离中国免税行业的困局。而这次中免将是日上最强劲的对手。
如果是市场上的竞争,鹿死谁手,尚未可知。随着电商的兴起,传统的商业零售模式一副日薄西山,惨淡经营的模样,国外一些大型购物中心也在着手退出中国市场都撤退。就连国资委领导在三亚调研时,吃惊于对眼前所见的场面,在电商强势挤压线下实体的今日,实体店还能这样火的场面。
当时正值国有企业深化改革,国家希望国有企业做大做强,很多国有企业都i是无偿划转合并,像免税行业的第一家免税公司,中出服现划归国药集团。日上如果想继续在免税行业经营下去,势必要转变自己的身份。
2016年,根据国家政策,中免公司和其母公司中国国旅集团无偿划转港中旅后,港中旅集团改名为中国旅游集团。2018年底,随着中免公司的亲大哥-国旅总社从上市公司的体系中退出,名为中国国旅的股票,从原有旅游和免税板块两个板块,实则只剩免税板块为载体;今年6月股票名称由中国国旅也更名为中国中免。
原国旅集团和港中旅集团合并后,由港中旅更名为中国旅游集团。港中旅原有业务板块酒店板块(维景酒店)、景区开发运营板块(深圳世界之窗)、投资运营等众多业务板块,总资产也近千亿;而事实上,由两家合并后成立的中国旅游集团的70%利润都是中免公司贡献。不用去看各种数据也可以得出免税行业暴利的结论。每年的上市公司财务数据的披露也表明了,中免公司的毛利在40-50%,世界排名第一的Dufry因采购价格控制的更好,毛利在70%。这样的毛利率,是不是让人红眼,不是眼红啊。看看中免的亲大哥,国旅总社,平均毛利率2%左右。
日上需要给自己找个过硬的背景弥补出生的硬伤,中免是唯一的选择;而对中免来,这些年生根于海南的离岛免税,对机场运营以及产品采购渠道经验和能力,稍弱些。这两家是你有情我有意,17年中免51%控股日上后,联手拿下了首都机场的免税店经营业务;接着18年拿到上海虹桥和上海浦东两大机场7年免税经营权。
合资并购只是中免公司的手段,通过迂回方式达成目标;并购后合并报表,账面不但增加了营收不说,在市场很多层面更有话语权。2017年在香港机场的竞标上,中免采用了同样的方式,和法国Lagerfeld合作,成立合资公司,中免——拉格戴尔有限公司获得了香港国际机场烟酒产品经营牌照;2018年与皇权集团(香港)子公司皇权澳门(KPM)成立的合资公司成功获得澳门国际机场为期五年的免税经营牌照。至此,中免公司,同样也是免税行业实现北京、上海、香港、澳门四地机场免税店业务板块的整合。
中免公司一直为布局海外做准备,打通从境内到境外的通路。
2013年 中国免税品集团(柬埔寨)有限公司成立,并先后在柬埔寨的暹粒、西哈努克、金边开设三家市内免税店
2017年 与法国Lagerfeld公司合作,成立合资公司,成功取得香港机场免税烟酒经营权
2019年 中免集团与皇权澳门(KPM)成立的合资公司,获得澳门国际机场为期五年的免税经营牌照
中免公司市场经营情况表:

至此,中免稳稳占住了霸主地位。除了在市场层面处于NO1,中免还有护身符加持
不只一件护身符
1.豪横的资本:不仅在全国33个省、市、自治区设立免税店,在香港澳门柬埔寨也设立多家免税店;业态更是全面覆盖:机场、市内店、机上、边境、外轮供应、客运站、火车站、外交人员、邮轮九大类型200多家免税店,与1000多个品牌供应商建立深入合作关系,已发展成为世界上免税店类型最全、单一国家零售网点最多的免税运营商,拥有目前全球最大的免税商业综合体,并建立起全国唯一的免税物流配送体系。

-
官网照片
2.有钱:2009年中国中免与亲大哥国旅总社打包上市,登陆资本市场,我国唯一实现全面上市的免税企业
3.有特权:唯一一家国务院批准具备全国性免税运营资格的免税企业,可在全国开展免税业务;唯一一家具有国产品退(免)税牌照的企业

中免公司的免税牌照类型
> 海关总署 国家税务总局关于对出境口岸免税店经销国产品试行退税政策有关事宜的通知
> 第十条 “开办市内免税店,由中国免税品(集团)总公司提出申请,财政部会同海关总署、国家旅游局和国家税务总局提出意见报国务院审批。—(摘自国家政府网)设立免税场所事项审批
>中国免税品(集团)有限责任公司于1984年正式成立,是唯一经国务院授权,在全国范围内开展免税业务的国有专营公司,按照国家赋予的“四统一”管理政策(统一经营、统一进货、统一制定零售价格、统一制定管理规定),对全国免税行业实施统一管理。
---中国旅游集团官网
4.有作为:收购日上中51%的股权,获得北京首都机场、上海浦东和虹桥机场的免税经营权;与法国Lagerfeld合作,成立合资公司,取得了香港国际机场烟酒经营权;皇权澳门(KPM)成立的合资公司,取得澳门国际机场为期五年的免税经营权;中免公司在免税渠道的全球排名上升至第4位。通过收购提升资源配置能力,优化采购渠道,不但自身议价能力增强同时并促进整个国内免税行业的发展。
> “迄今为止,中免集团已经跻身国际大型免税运营商之列。展望未来,依托母公司中国旅游集团强大的旅游资源,中免集团将继续担负起中国免税行业做强、做优、做大的使命,全面整合资源,创新经营机制,稳步推进国际化发展战略,建设成为具有全球竞争力的世界一流旅游零售运营商。“--中免官网
通过一系列的动作,中国全境内以及港澳机场的的免税渠道皆控在国有企业手中。中免公司在这场豪华盛宴中是大赢家吗?
不好说。
渠道为王的王者
在任何公开的有国内关免税行业各类型免税店在行业的市场份额占有率数据收表明,明机场免税店(主要为京沪)占据市场份额60%以上。中免公司的免税业务毛利率45-50%,经营利润不到23%%。国际排名第一的免税运营商DUFRY,可以将毛利做到70%,但经营利润却更低,国外的机场走的是彻底化的市场经济道路,机场有绝对的定价权。
机场租金

** 请注意**这不是真实要交给机场的费用,按照招标合同,除了保底的租金外,还有一项条款,按照销售比例提成,首都机场T2的提成47.5%;保底租金和经营提成,取最高值为准。
机场岂不是坐地收钱?下两个图示对两者关系解释的很清楚;应该说机场和免税店也是相互成就的关系,但机场控制了客流渠道,即使漫天要价仍是各免税企业必争之地。渠道为王嘛!
图一:行业竞争和盈利要素

图二:机场免税店运营模式

看起来,机场应该是赢家了吧?再看看。
频出政策为哪般
从2000年至今,每年都有关于免税行业的政策新规出台,国家这样频繁发文,对免税行业是怎样的管理原则呢?

>图片资料来自网络
垄断经营 统一管理
从2000年,国家的免税政策一直根据国情进行调整,四统一的原则不成变:“坚持集中统一经营管理的原则,进一步贯彻国务院规定的国家统一经营、统一组织进货、统一制定零售价格、统一制定管理规定的“四统一”方针。
> 财外字〔2000〕1号《财政部海关总署国家税务总局国家旅游局关于印发〈关于进一步加强免税业务集中统一管理的请示〉的通知
由于免税品经营业务涉及免税商品的监管、国家税收的征缴、外汇管理等多方面的问题,世界各国对免税商品销售业务均实行国家集中统一管理的政策。免税牌照和购物场所通常由国家以及相关部门批准设立,全球范围内主要有两种模式:一是国家以行政手段指定国有专业公司统 一经营全国免税品销售业务,中国、韩国、菲律宾、爱尔兰采用这种模式。另外一种是政府采取国 际招标的方式,确定经营本国免税业务的专营公司,美国、法国、瑞典采用这种模式。
免税业本质上是牌照垄断型零售,行业的超高的收益来自于牌照垄断带来的“免关税红利”。免税企业可享受政府给予的免进口关税、消费税和增值税优惠政策,其中部分的免税红利让渡给消费者、剩余红利由免税企业留存。
中国专营垄断也是因为目标客群不同,政府对免税业顶层采用差异化设计,但背后动因都是国家利益最大化、中国免税业专营垄断,免税企业留存更多的税差红利,主要因目前我国国内没有奢侈品产业链,垄断利于前端利润留存,以免利润流至后端境外,上游品牌商;同时我国免税客群主要是本国人,垄断经营保证国内免税零售商的利益;而且我国免税企业全部是国企,垄断经营保证国家可收回免税利润以弥补流转税损失。
另外,由于免税店的目标客户群体和免税限额均由国家政策制定,其发展模式,影响程度较为可控;同时国家规定免税企业要上交销售收入1%经营许可费,以及营业收入的4%离岛免税许可费,对让利的关税部分也可以做抵充。另外,政府完全可以根据经济发展的情况和以及各方利益的综合权衡采用调控手段,保障免税行业发展,让利国人,同时又要避免免税对其他渠道的商业冲击,比如传统的零售行业等。
采取国企专营政策,集中做大单一龙头、增强行业集中度,提高对上下游的议价能力,同时展开品牌上的错位竞争,这样才能做到利润最大化。中免集团的做大做强,背后的支持力量源自国家的全盘规划。从1979年2020年,国家一直在根据市场不断调整政策方向。中免对日上的收购,为国家把控免税渠道,紧跟国家部署。至此,境内免税市场,没有外资企业参与、没有和国家的目标不一致阻碍,更符合国家长远利益。
消费回流的引导
先看看从2011年至今,海南离岛免税政策的变化:

图示2011年至今海南离岛政策
根据文化与旅游部不完全统计,我国2019年出境旅游人次达到1.55亿人次,同比增长3.53%,入境旅游1.45亿人次,同比增长2.69%。出入境旅游人群数量庞大,消费需求也不断增长,为机场免税、市内免税业务发展有巨大的空间。
国人出境买买买已是常态,全球经营咨询公司BAIN发布的中国奢侈品市场研究报告显示,2018年中国奢侈品消费达到7700亿元,同比增长20%,占全球市场的33%,连续7年位居世界第一,预计到2025年,市场占有率将达到40%。其中境外购买占比近80%,约6200亿元,只有20%在国内消费,而其中我国免税店销售额395亿元,仅分得国人奢侈品消费市场的4.80%,我国居民奢侈品消费需求与国内免税市场规模严重不匹配。有人说假设20%的消费回流到国内,就是千亿级的增量空间。
最近国家正对免税市场采取中国政府一系列刺激措施,促进中国国内消费回流。降低消费品关税,实施离岛免税政策、增设入境免税店,限制代购,增设市内免税店等也是对国人的消费大量外流的考量。
很多因素决定一国或地区的免税业态,我国不具备奢侈品产业链,对截留入境的外国旅客的消费能力尚弱,与此同时本国公民的境外消费比例远超过本土;而免税商品国际品牌和优惠价格的特性,在发展免税行业在扩大境内奢侈品消费上优势明显,见效快。国家的一系统的组合拳,意在扩大入境旅游收入,尤其吸引消费升级的中国游客。

发放免税牌照、降税、提高购买免税商品额度、新增免税店数量的背后,消费回流,扩大境内奢侈品消费才是国政府的根本目的。
这样看,国家最后赢家了吧。
国家出台各项刺激消费的政策,受益群体还是你我这样的消费者。王府井获得免税牌照消息放出,股市热气腾腾,投资者笑了吧。
免税企业、机场、消费者、股民、金融投资者,都是赢家,不是吗?

我是巴依老爷,谢谢你的阅读。