
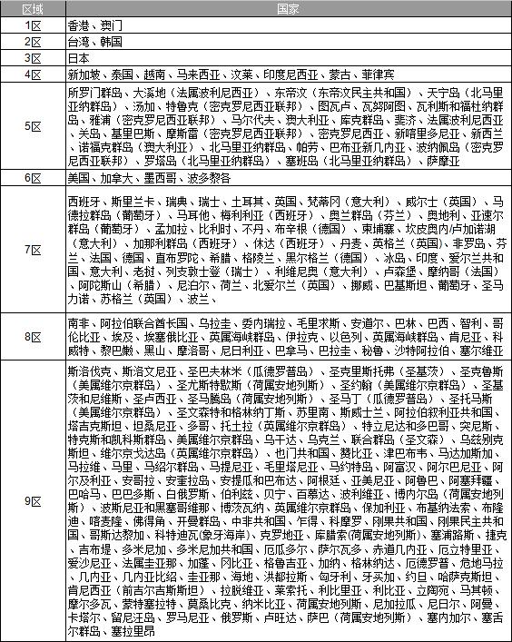
邮政速递EMS国际及港、澳、台资费:
快专递邮件通达国家地区 *起重 500克 续重500克
或其零数 中速快件通达国家地区
文件 物品
一区 香港、澳门 90 150 30
二区 日本、韩国、蒙古、*台湾 115 180 40
三区 马来西亚、新加坡、泰国、越南、柬埔寨 130 190 45 印度尼西亚、菲律宾
四区 澳大利亚、新西兰、巴布亚新几内亚 160 210 55 文莱、新喀里多尼亚
五区 比利时、英国、丹麦、芬兰、希腊、爱尔兰、意大利、卢森堡、马耳他、挪威、瑞士、葡萄牙、德国、瑞典 220 280 75 法国、荷兰、西班牙、奥地利、斐济、瓦努阿图
六区 美国 180 240 75 加拿大
七区 巴基斯坦、斯里兰卡、老挝、土耳其、尼泊尔 250 325 90 印度、孟加拉、直布罗陀、缅甸
八区 巴西、古巴、圭亚那 260 335 100 阿根廷、哥伦比亚、墨西哥、秘鲁、巴拿马、巴哈马、巴巴多斯、智利、玻利维亚、哥斯达黎加、厄瓜多尔、多米尼加联邦、特立尼达和多巴哥、多米尼加共和国、萨尔瓦多、海地、格林纳达、危地马拉、洪都拉斯、牙买加、巴拉圭、乌拉圭、委内瑞拉
九区 巴林、伊拉克、乌干达、约旦、以色列、阿曼、卡塔尔、科威特、伊朗、马达加斯加、叙利亚、科特迪瓦、吉布提、塞内加尔、肯尼亚、突尼斯、阿联酋、 370 445 120 塞浦路斯、博茨瓦纳、刚果(金)、刚果(布)、布基纳法索、乍得、埃及、埃塞俄比亚、厄立特里亚、加蓬、加纳、几内亚、马里、也门、摩洛哥、莫桑比克、几内亚比绍、尼加拉瓜、马尔代夫、尼日利亚、卢旺达、格陵兰岛、沙特阿拉伯、尼日尔、利比里亚、阿尔及利亚、黎巴嫩、冈比亚、莱索托、利比亚、马拉维、毛里塔尼亚、毛里求斯、纳米比亚、塞舌尔、索马里、南非、苏丹、苏里南、坦桑尼亚、多哥、赞比亚、津巴布韦、安哥拉、佛得角、斯威士兰
十区 开曼群岛、白俄罗斯、捷克、哈萨克斯坦、俄罗斯、拉脱维亚 380 455 120 克罗地亚、爱沙尼亚、匈牙利、波兰、罗马尼亚、乌克兰、汤加、阿尔巴尼亚、保加利亚、亚美尼亚、阿塞拜疆、格鲁吉亚、立陶宛、马其顿、塞尔维亚、黑山共和国、斯洛伐克、斯洛文尼亚、塔吉克斯坦、吉尔吉斯斯坦、图瓦鲁、乌兹别克斯坦、土库曼斯坦、摩尔多瓦、朝鲜、冰岛、关岛、塞班、东萨摩亚、西萨摩亚、安道尔、所罗门群岛、塔希提、加那利群岛、海峡群岛、蒙特塞+拉特、圣多美、安圭拉、安提瓜和巴布达、阿鲁巴、百慕大、瓜德罗普、马提尼克、波多黎各、科摩罗群岛、库克群岛、法属圭亚那、马绍尔群岛、马约特、瑙鲁、留尼汪岛、英属维尔京群岛、美属维尔京群岛、库腊索岛(荷属)、特克斯和凯科斯群岛、圣巴泰勒米、圣尤斯特歇斯、圣基茨、圣卢西亚、圣马丁、圣文森特、基里巴斯

2019年*NTT**国际快递运费计算方法和价格表
*NTT**价格只做参考,21公斤以上的请来电告知:发到的国家、城市、邮编,好给你查最准的价格
*NTT**出口小件价目表(5折后经济价格)【 *NTT**大货价格表 】【 *NTT**大货到欧洲促销价格表 】
*NTT** 国 家 分 区 文 件 包 裹
首重0.5kg 续重0.5kg-2.5kg 首重0.5kg 续重0.5-5kg 续重5.5-10kg 续重10.5-20.5kg 21-99kg按每公斤计算
1 香港、澳门、台湾 90 29 149 29 27 25 33
2 印度尼西亚、韩国、马来西亚、菲律宾、新加坡、泰国、越南、 135 38 185 38 31 30 51
3 日本 128 33 206 33 31 30 51
4 孟加拉、印度、老挝、巴基斯坦、斯里兰卡、文莱 190 73 260 73 60 58 93
5 澳大利亚、新西兰 135 41 185 41 39 38 70
6 美国、加拿大 162 59 243 59 50 44 85
7 法国,德国,爱尔兰,意大利,卢森堡,荷兰,葡萄牙,西班牙,瑞士,英国,比利时,奥地利,丹麦,芬兰,挪威,瑞典 162 59 210 59 48 44 71
8 保加利亚、塞浦路斯、捷克、爱沙尼亚、希腊、匈牙利、拉脱维亚、立陶宛、波兰、罗马尼亚、俄罗斯、斯洛伐克、斯洛文尼亚、土耳其、 162 59 210 59 53 46 87
9 巴林、埃及、约旦、科威特、黎巴嫩、阿曼、卡塔尔、沙特、南非、叙利亚、阿联酋、以色列 190 73 260 73 56 53 110
10 阿根廷、百慕大、玻利维亚、巴西、智利、哥伦比亚、墨西哥、巴拿马、巴拉圭、乌拉圭 256 95 385 95 79 70 150
11 阿富汗、阿尔及利亚、阿尔巴尼亚、美属萨摩亚、安多拉、安哥拉、安圭拉、安提瓜、亚美尼亚、阿鲁巴、阿塞拜疆、巴哈马、巴巴多斯、伯利兹、贝宁、不丹、波斯尼亚和黑、博茨瓦纳、布基纳法索、布隆迪、喀麦隆、佛得角、开曼群岛、乍得、圣诞岛、科科斯群岛、刚果、刚果民主共和国、库克群岛、哥斯达黎加、科特迪瓦、克罗地亚、古巴、吉布提、多米尼加、多米尼加共和国、厄瓜多尔、塞尔瓦多、赤道几内亚、厄立特里亚、埃塞俄比亚、法鲁岛、斐济群岛、法属圭亚那、法属波利尼西亚、加蓬、冈比亚、格鲁吉亚、加纳、直不罗陀、格陵兰岛、格林纳达、瓜得罗普、关岛、危地马拉、几内亚、几内亚比绍、圭亚那、海地、洪都拉斯、冰岛、伊朗、伊拉克、牙买加、哈萨克斯坦、肯尼亚、吉列巴提、吉尔吉斯斯坦、莱索托、利比里亚、利比亚、列支敦士登、马其顿、马达加斯加、马拉维、马尔代夫、马里、马耳他、马绍尔群岛、马提尼克、毛里求斯、毛里塔尼亚、马约群岛、密克罗尼西亚、摩尔多瓦、摩纳哥、蒙古、黑山共和国、蒙特塞拉岛、摩洛哥、莫桑比克、纳米比亚、拿鲁岛、尼加拉瓜、尼日尔、尼日利亚、诺夫克群岛、北马利亚纳群岛、帕劳、巴布亚新几内亚、秘鲁、波多黎各、留尼汪岛、卢旺达、圣卢西亚岛、圣皮埃尔和密克隆、萨摩亚群、圣马力诺、圣多美和普林西比、塞内加尔、塞舌尔、塞拉利昂、所罗门群岛、索马里、圣基茨、圣文森特、苏丹、南苏丹、北苏丹、苏里南、斯威士兰、塔吉克斯坦、坦桑尼亚、东帝汶岛、多哥、汤加、特克斯和凯科斯群岛、图瓦卢、乌干达、乌克兰、乌兹别克斯坦、瓦努阿图、梵蒂冈、特立尼达和多巴哥、委内瑞拉、白俄罗斯、新喀里多尼亚、塞尔维亚、突尼斯、英属维尔京群岛、美属维尔京群岛、瓦利斯和富图钠群岛、也门、赞比亚、津巴布韦、缅甸、尼泊尔、巴勒斯坦、中非共和国

2019年UPS全球国际快递运费价格查询
第一部分:UPS快递费用表(适用于除海南省、广东省、广西省、云南省 福建省、江西省、湖南省和重庆市以外的中国地区),生效时间2017年7月10日。(以下价格仅供参考,具体价格以官方为准)


2、UPS非文件费用

适用于国际优先快递重货服务
A B C D E F G H 1 2
68-99 69 126 129 139 176 207 267 270 201 213
100-299 68 125 125 136 175 204 263 268 191 207
300-499 64 117 117 133 175 198 255 267 179 193
500-999 63 110 109 127 171 186 239 267 169 189
1000+ 62 109 108 125 171 180 235 261 167 186
注意:
1.所有价格不包括任何税项。有关服务附加费和燃油附加费,详情请见服务附加费和其它注意事项。
2.美国西部地区包括:科罗拉多州、爱达荷州、犹他州、亚利桑那州、内华达州、加利福尼亚州、俄勒冈州和华盛顿州。

kg 1区 2区 3区 4区 5区 6区 7区 8区 9区
0-0.5 191 269 254 288 291 388 491 495 346
0.5-1 234 330 323 352 382 489 615 624 454
1-1.5 277 391 392 416 473 590 739 753 562
1.5-2 320 452 461 480 564 691 863 882 670
2-2.5 363 513 530 544 655 792 987 1011 778
2.5-3 405 573 589 606 742 899 1112 1140 887
3-3.5 447 633 648 668 829 1006 1237 1269 996
3.5-4 489 693 707 730 916 1113 1362 1398 1105
4-4.5 531 753 766 792 1003 1220 1487 1527 1214
4.5-5 573 813 825 854 1090 1327 1612 1656 1323
5-5.5 610 869 885 918 1168 1424 1736 1772 1432
5.5-6 647 925 945 982 1246 1521 1860 1888 1541
6-6.5 684 981 1005 1046 1324 1618 1984 2004 1650
6.5-7 721 1037 1065 1110 1402 1715 2108 2120 1759
7-7.5 758 1093 1125 1174 1480 1812 2232 2236 1868
7.5-8 795 1149 1185 1238 1558 1909 2356 2352 1977
8-8.5 832 1205 1245 1302 1636 2006 2480 2468 2086
8.5-9 869 1261 1305 1366 1714 2103 2604 2584 2195
9-9.5 906 1317 1365 1430 1792 2200 2728 2700 2304
9.5-10 943 1373 1425 1494 1870 2297 2852 2816 2413
10-10.5 973 1422 1481 1554 1944 2382 2975 2919 2503
10.5-11 1003 1471 1537 1614 2018 2467 3098 3022 2593
11-11.5 1033 1520 1593 1674 2092 2552 3221 3125 2683
11.5-12 1063 1569 1649 1734 2166 2637 3344 3228 2773
12-12.5 1093 1618 1705 1794 2240 2722 3467 3331 2863
12.5-13 1123 1667 1761 1854 2314 2807 3590 3434 2953
13-13.5 1153 1716 1817 1914 2388 2892 3713 3537 3043
13.5-14 1183 1765 1873 1974 2462 2977 3836 3640 3133
14-14.5 1213 1814 1929 2034 2536 3062 3959 3743 3223
14.5-15 1243 1863 1985 2094 2610 3147 4082 3846 3313
15-15.5 1273 1912 2041 2154 2684 3232 4205 3949 3403
15.5-16 1303 1961 2097 2214 2758 3317 4328 4052 3493
16-16.5 1333 2010 2153 2274 2832 3402 4451 4155 3583
16.5-17 1363 2059 2209 2334 2906 3487 4574 4258 3673
17-17.5 1393 2108 2265 2394 2980 3572 4697 4361 3763
17.5-18 1423 2157 2321 2454 3054 3657 4820 4464 3853
18-18.5 1453 2206 2377 2514 3128 3742 4943 4567 3943
18.5-19 1483 2255 2433 2574 3202 3827 5066 4670 4033
19-19.5 1513 2304 2489 2634 3276 3912 5189 4773 4123
19.5-20 1543 2353 2545 2694 3350 3997 5312 4876 4213
20-20.5 1573 2402 2601 2754 3424 4082 5435 4979 4303
每公斤收费(以下费率乘以货件总重量)
20.5-44 76 130 130 137 169 200 260 263 209
44-70 67 122 124 133 168 199 258 259 205
70-99 66 121 123 132 168 197 255 258 203
99-299 65 120 120 130 167 194 251 256 197
299-499 61 112 112 127 167 189 244 255 184
499-999 60 104 104 121 163 178 228 255 180
999-9999999 59 103 103 119 163 171 224 249 177


区域 国 家 文件 包裹
首重每0.5Kg 续重每0.5Kg 首重每0.5Kg 续重每0.5KG
1 新加坡,菲律宾,南韩,文莱,台湾,马来西亚,泰国 105.0 36.0 120.0 34.5
2 日本 120.0 51.0 150.0 45.0
3 澳洲,新西兰 120.0 51.0 145.0 49.0
4 印尼,柬埔寨,老挝,越南 120.0 51.0 145.0 452.6
5 东南亚,北韩,南太平洋等国家 195.0 58.0 225.0 60.0
6 印度,斯里兰卡 195.0 58.0 225.0 60.0
7 巴基斯坦 178.0 43.5 178.0 45.0
8 加拿大 138.0 42.0 168.0 31.0
9 墨西哥 140.0 48.5 178.0 39.0
10 德国,比利时,英国,法国,意大利,卢森堡,荷兰,圣马力诺 145.0 40.5 128.0 36.0
11 奥地利,丹麦,芬兰,希腊,根西岛,爱尔兰共和国,泽西岛,挪威,葡萄牙,西班牙,瑞典,瑞士 145.0 41.5 128.0 36.0
12 保加利亚,塞浦路斯,爱沙尼亚,拉脱维亚,立陶宛,马耳他,斯洛伐克,斯洛文尼亚 145.0 41.0 128.0 36.0
13 捷克,匈牙利,波兰,罗马尼亚 145.0 41.0 128.0 36.0
14 安道尔,加那利群岛,非罗岛,直布罗陀,格陵兰,冰岛 205.0 50.0 178.0 44.0
15 阿富汗,科索沃,俄罗斯等 205.0 50.0 210.0 50.0
16 阿联酋,巴林,伊朗,卡塔尔,科威特,约旦 178.0 43.8 178.0 44.0
17 土耳其 178.0 43.8 178.0 44.0
18 伊拉克,以色列,黎巴嫩,阿曼,沙特阿拉伯,苏丹,叙利亚,也门 178.0 43.8 178.0 44.0
19 埃及 195.0 48.2 195.0 48.0
20 厄立特里亚,埃塞俄比亚,肯尼亚,利比亚,南非,乌干达 195.0 48.2 195.0 48.0
21 非洲其他国家(刚果,多哥) 195.0 48.2 195.0 48.0
22 安哥拉,刚果共和国,科特迪瓦 252.0 89.0 300.0 85.0
23 布基纳法索,中非,几内亚共和国,利比里亚,马里,尼日尔,塞拉里昂 252.0 88.7 300.0 85.0
24 多米尼加,洪都拉斯,巴拿马,巴拉圭,委内瑞拉 188.0 45.5 189.0 45.0
25 智利,哥斯达黎加,多米尼加共和国,秘鲁,特立尼达和多巴哥 188.0 56.1 190.0 55.5
26 阿根廷,巴西,古巴,牙买加,乌拉圭 188.0 56.1 190.0 55.5
27 其他国家 188.0 56.1 190.0 55.5
切记:寄国际快递请勿邮寄枪支,*品毒**,稀有物品等*禁品违**,请勿以身试法。
以上就知名的国际快递公司最新折价格表的全部内容,以上了解,可咨讯我们忠迅国际物流业务员,我司作为国内每一批从事跨境电商物流的公司,
与*NTT**,UPS,EMS,Fedex,DHL,建立了一级代理关系,拥有最选发货和优先清关权理,一定用心服务好每一位商家。