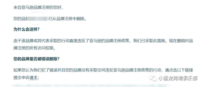
上个星期五亚马逊突昨天下午开始,陆续有亚马逊卖家反馈品牌突然被移除。一位卖家介绍,我们不止一个品牌被移除,好多品牌都中招了,FBA还压着好几万的货!另一卖家也称,身边的同行几乎都遇到了品牌被移除的情况,大多数和我一样,不是一两个品牌被移除,而是多个品牌被波及。亚马逊卖家介绍,身边的很多同行突然收到品牌移除的邮件,

亚马逊做事都是突击式的。这次移除品牌波及的范围很广,应该是机器人干的。可能是之前做品牌备案太容易,申请白名单即可获取,现在平台要进行筛查,如果不能正常提交审核资料可能就废了!一位业内做商标服务的人士认为这应该是品牌滥用导致的,最近品牌滥用受限的太多了,昨天收到的品牌咨询就有50多个,这么多的品牌被移除,多半应该是误杀。也有业内卖家称,其实早在今年上半年就开始相关的品牌审查了,亚马逊正在审核的品牌会在几个月后审核结束,即使结束了,也不敢再用。也有卖家证实,前阵子就遇到品牌被移除的情况。全球知产经理人Snow表示,本次商标被移除牵涉到合规问题,这个问题在今年6月份前后品牌备案遇到时就问过亚马逊官方的招商经理,他们说出现这种问题,是因为品牌主体和亚马逊后台不一致。目前大面积撤销已备案的品牌,更加印证了这个问题。Snow进一步称,6月份的时候是新品牌备案提示账户滥用,备案不成功,现在是备案成功的品牌因为滥用被移除。
不管品牌移除是误杀还是因为品牌滥用而被移除,我们都要寻找办法去解决。
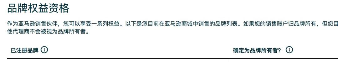
解决方法一:这个路径可以查店铺品牌情况
- 品牌-----------品牌控制面板
2. 点击“查看品牌和关系”

3.查看“已注册品牌”

解决方法二:卖家主动联系亚马逊,说明商标没问题,要求重新审核,重点陈述自己与品牌滥用相关的行为,如授权其他店铺滥用投诉,申诉计划为操作重点。其实,此前就有亚马逊招商经理告知卖家,最*平近**台开启新一轮的品牌核查,部分人会收到相关邮件。并提醒,如果品牌被移除,接下来要做的是:
1、查看邮件(最好再开个case确认需要提交的材料),follow邮件和case答复尽快申诉,提交生产许可证明/采购发票/购买商标发票等信息材料来证明品牌所有者和账户所有者的关系。
2、保证信息完整后再申诉,申诉的机会只有一次,尽量做到一次申诉成功。
3、由品牌持有人写一封授权信,把这个品牌全权授权给开账户的公司使用。
4、如果是个人持有的就签字,公司持有的就签字加盖章,然后扫描上传给亚马逊。
卖家进行申诉需要哪些资料?下面这份清单供参考:
1、商标证书或者回执(如若商标持有人与账户所有人不一致,需上传品牌授权书)
2、品牌官网(可临时创建)
3、产品带logo的实拍图
4、货物采购发票(或者提供invoice)
总而言之,提供越多品牌相关的使用记录越容易申诉成功。
解决方法三:做好品牌备案。亚马逊这个平台越来越严格其实准确来说是规范,从最近发生的种种来看亚马逊整顿平台的决心之大,对于各种规则也是在不断的变化,我们来看看关于品牌备案的规则:
一、亚马逊在原有的基础上新增了两个品牌备案需要的资料
,一个是采购发票,如图片,正常开的发票即可,不分专票普票,二是采购合同,正常的采购合同即可,需要和发票一一对应。
发票如这个样的发票即可

采购合同


ps:目前R标备案是不需要这些的。
如果有对于品牌备案的流程还有疑问,这里有详细的解说供各位卖家们参考。
一、品牌备案流程: 1. 打开链接 https://brandservices.amazon.com/?lang=zh-CN ,依顺序点击的“品牌注册”-“开始亚马逊品牌注册”-“立即注册”;
2. 选择要备案的国家/地区的对应站点,比如想要在美国站进行品牌备案,则选择“美国”;
3. 使用对应站点的卖家账户邮箱和密码登录,注意:如果要在不同国家站点进行品牌备案, 则需使用对应站点的卖家账户登录;
4. 进入品牌注册后台,点击“注册新品牌”——“注册您的品牌”;

5. 提供品牌信息,如商标名称、商标局、商标编号、商标信息等。注意:日本/英国/欧州商标备案时,需选择商标状态 (R 标选择“已注册” ,TM 标选择“待定”) 或商标类型;

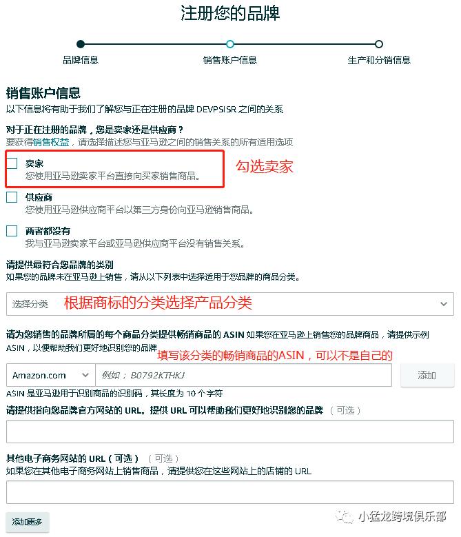
6. 提供销售账户信息,勾选“卖家” ,并选择注册的商标所对应的类别;

7. 按照品牌的具体情况提供分销信息;

8. 完成以上步骤后提交申请,等待结果。注意:• 提交完毕后,请持续关注来自 brand-registry-support@amazon.com 的邮件通知。• 请确保在接收验证码邮件后的 10 天内回传验证码。

如果备案的时候遇到这个页面的提示:

这个是因为店铺一次性有开多个站点 但是其他站点要么在审核当中,没有注册完成,所以就导致当前站点备案不成功,需要把其他店铺完成注册之后进行品牌备案。