
ZWIN—YC06扬尘在线监测终端,是集成颗粒物在线监测仪、噪声监测仪、气象参数传感器、数据采集板及信息平台等技术为一体的开放式污染源在线监测终端,主要应用于建筑扬尘、沙石场、堆煤场、秸秆焚烧等无组织烟尘污染源排放及居民区、商业区、道路交通、施工区域等的环境空气质量的在线实时的自动监控。
监控终端与数据平台可构成监测系统。终端集成了大气颗粒物浓度监测、温湿度及风速风向监测、噪声监测、污染物超标视频抓拍;数据平台是一个互联网架构的网络化平台,终端所得数据均能通过有线或无线网络及时传递到数据平台便于管控,平台还具有对数据的报警处理、记录、查询、统计、报表输出等多种功能。
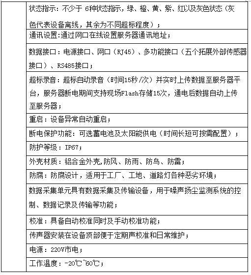
粉尘传感器具有颗粒物浓度连续监测、定时采样以及粉尘浓度超标报警等多种功能。仪器内置鞘气保护气路,防止光学终端受到污染,配合自校功能,测量稳定可靠。
配置参数

扬尘监测单元
设备使用激光散射法测量扬尘浓度。用精密流量控制的真空泵吸入大气中的 测试气体送至传感器测量组件。传感器测量组件是以GustavMie粒子光散射理 论为基础,结合微光电探测技术而制作的一套完整的空气颗粒分布浓度测量系统。
系统巧妙设计光敏感区作为粒子散射发生的场所,当粒子经过聚焦激光所形成的光敏感区后,粒子散射的光被探测窗口上的微光电探测器收集,微光电探测器把接收的光强度信号快速、准确的转化为等量电压信号,信号的密集度对应于粒子的单位浓度值,扬尘浓度值进行系数转换后通过数据接口实时输出。利用电子切割器的专利技术同时测量pm10和pm2.5两个参数。扬尘传感器的核心部件均为进口件,测量范围 0-10000ug/m3。
噪声监测单元
噪声监测仪是一种能把工业噪声、生活噪声和交通噪声等,按人耳听觉特性近似地测定其噪声级的仪器。噪声级是指用声级计测得的并经过听感修正的声压 级(dB)或响度级(phon)。根据噪声监测仪在标准条件下测量 1000Hz 纯音所表现的精度,60 年代国际上把噪声监测仪分为两类,一类叫精密噪声监测仪,一 类叫普通。我国也采用这种方法。70 年代以来,有些国家推出四类分法,即分 为 0 型、1 型、2 型和 3 型。它们的精度分别为±0.4dB、±0.7dB、±1.0dB 和±1.5dB。
本噪声监测仪由传声器、放大器、衰减器、计权网络、AD 采集、变送输出、 报警控制电路和电源等组成。


气象监测单元
我司整套设备具备风速、风向、温度、湿度、大气压等环境参数的监测,为 扬尘和噪声监测数据的后期分析提供气象参数保障;特别是通过风向对扬尘的运 动趋势做科学预测和报警;在不同的气象条件下,对扬尘、噪声监测数据做科学 的修正。
报警处置:夏季天气炎热,若空气中湿度小于下限阀值则自动开启喷淋系统增加空气湿度,防治扬尘产生;

设备外观和支架
设备采用高强度铝型材制作,结构牢固可靠;支架采用高强度防腐蚀不锈钢 制作,全部结构模块化,便于搬运和安装;
由于设备户外安装,完善考虑避雷、防雨等措施,设备按照高度 2-3 米,设备安装周围敷设防护栏,防止人为破坏。
LED显示屏

设备配备有LED显示屏,便于现场实施掌握和了解环境质量状况,单色显示,尺寸可定制,普通版的参数性能如下:
整体效果图:
