上一篇,我和大家阐述并强调了:为什么说“防病”比“治病”更重要 这一观点,本篇我就要和大家来着重讨论讨论采取什么样的策略才能高效益的预防疾病呢?
预防疾病犹如对敌作战,要讲究策略和方式方法,慎选适合自己的预防措施。只有在正确的预防策略指导下,采用合理措施,才能达到预期的预防效果。策略着眼全局,措施立足局部,二者密切相关。
在这里我给大家划分成两类的主要的预防策略:
1、学会“保养”自己
所谓保养,其实就是指 要学会懂自己,“爱护自己,千万不能作!我们知道,一辆汽车,开了5km/10km都有去4s店保养,不然会影响车子使用寿命。同样道理,我们人也是。
那我们该如何保养自己呢?在这里面给大家提供一些较好的可供选择方式:
锻炼方式: 每天快走3公里或7000步左右,以自身感觉有点热就算达到锻炼目标;有条件的朋友可以每周游泳1-2次,游泳是一项非常有益身体的锻炼方式,比跑步,打球,健身等等锻炼方式好很多;在这里,我不推荐大家 夜跑 或者去健身房锻炼,因为这两项虽说也是锻炼,但健康收益度不高。
注重饮食: 说到吃,相信大家可能都比较重视它,但我相信大家对于吃得关注或许都很片面,经常遇到很多的老年朋友们也或者年轻朋友们,在他们观念里,吃好吃饱才是对身体好。然而真正的健康饮食往往是:多吃粗粮淡饭,少吃重口味美食(譬如过分甜或过分咸等等都不合适);多吃蔬菜、白肉,少吃加工食品和红肉等等(优先选择禽类、鱼类,而非猪、羊,牛肉等等);早晨要吃好,中午要吃饱,晚上要吃少;以上这些相信很多朋友都知道,但真正实施起来确实难上加难。
生活习惯: 养成良好的生活习惯这点也非常重要,之所以很多人会容易得病,一方面自己生活习惯不好,每天熬夜都很晚睡觉,其次明知自己有慢性疾病不能熬夜抽烟熏酒等等,但却自以为是、思想固执不肯改变自己,认为“自己不严重没事的”, 这就是所谓 “作死节奏”。
以上从“保养”自己,养成良好习惯这一角度给大家分享一些基础的健康养身知识。下面从主动监测自身身体状况的角度来讨论;
2、定期体检
说到体检,其本质就是本着早发现、早诊断、早治疗的原则,是一项利己,利家,利国,利民的一项事业。那对于我们普通老百姓来说,诊断结果的准确性和体检的价格将会成为大多数人选择的首要依据;
在这里优先推荐公立医院:三甲医院以上都是可以的。之所以不推荐一些健康体检中心,主要在于他们诊断结果的准确性方面层次不齐,责任心和业务能力也比较弱,有走马观花之嫌疑。毕竟身体健康比什么都重要。
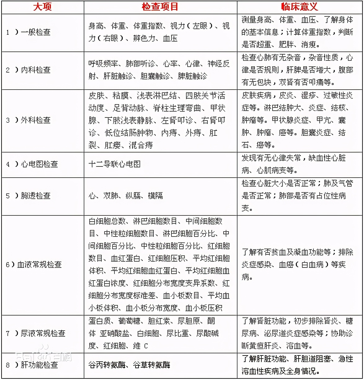
至于体检项目:一般包括女性体检项目和男性体检项目,具体要作的检查要根据个人的具体情况而定。体检项目一般有肝功,血糖,血脂,肾功,腹部B超,男性B超,女性B超,血尿常规,肝炎筛查,胸透,心电图,内科,外科,耳鼻喉科检查等等。具体可以查看如下常规体检表格项目:

作为常规体检,这些项目既合适年轻人,也合适老年朋友们。但针对一些特殊情况的人群,譬如有一些癌症家族史且年龄超过40岁+的朋友,建议把常见癌症筛选纳入体检项目中:
肺癌筛选:增加低剂量螺旋CT,可以提早发现早期肺结节等病变;
胃癌:加入胃镜检查,可以提早发现胃部以及食道病变;
肠癌:增加肠镜检查,提早发现肠道息肉等早期病变,遇到害怕做肠镜带来痛苦的朋友们,可以建议大家先做"粪便潜血"检查,如果遇到“粪便潜血”阴性且大便规律正常的话,则可以观察无需进一步做肠镜,但如果遇到“粪便潜血”阳性,则提示肠道有潜在出血情况,最好进一步做普通肠镜或者无痛肠镜检查;
宫颈癌(女性):宫颈癌可以通过三种检查方式能够查得出来,比如包括阴道镜的检查和宫颈刮片的检查,还有ctc的检查。在宫颈癌发生的早期,有些患者会出现阴道分泌物增多的情况,还有一些患者阴道会出现不规则的流血,比如接触性的出血,还有排便时候的出血。
乳腺癌(女性):乳腺癌筛查是通过有效、简便、经济的乳腺检查措施,对无症状妇女开展筛查,以期早期发现、早期诊断及早期治疗。其最终目的是要降低人群乳腺癌的死亡率。常用筛查方法有:1.临床乳腺检查;2.乳腺超声检查;3.乳腺磁共振成像;
前列腺癌(男性):通过验血检查:前列腺肿瘤标记(PSA) PSA是「前列腺特异性抗原」,是一种肿瘤标记,可用来筛检是否罹患前列腺癌。适用于50岁以上的男性。此外,还可以通过核磁共振来提早筛选前列腺病变;
至于体检的费用方面,各大三甲医院一般都会通过一些基础套餐。当然也有很多福利性比较好的企业,事业单位提供员工每年定期体检。但需要说的是,单位体检一般都只会体检一些常规检查,如体检的常规内容主要有3大块内容:一般的体格检查,包括内科、外科、妇科、五官科等专科检查;功能检查,包括心电图、X光、B超(包括肝、胆、脾、肾;甲状腺和生殖系统)等影像学检查;化验检查,包括血、尿、便三大常规及生化(内含:血糖、肾功、尿酸、钾、纳钙等基本微量元素)、血脂、肝功、乙肝五项、甲功5项、肿瘤标记物。对于上面所说的癌症家族史特殊人群,建议大家还是咨询专业医生后可以再增加一些其他体检选项。
相信通过实施以上两方面疾病预防策略后,在身体健康方面,你就会成为那个获得高收益的人群。
注:观点来自本人原创,仅作学习分享使用,转载请注明版权出处