香港正致力重回亚洲加密中心。
10月16日,香港财政司司长陈茂波发表网志表示,特区政府将在月底的香港金融科技周活动上发布有关虚拟资产在港发展的政策宣言,内容涵盖愿景和策略、监管制度、对于开放投资者接触虚拟资产的取态,以及为把握虚拟资产带来的技术优势推出先导项目。
在前一轮的牛市周期中,凭借开放的氛围、相近的文化环境,香港成功孕育了FTX、Animoca Brands、CryptoCom等众多行业头部机构与项目,但不过短短两年,香港似乎就从亚洲区块链聚集中心落下神坛,人才流失、项目迁移、生态失守,就连本次政策宣言,也被众多从业者戏称为“迟来的表白”。
而众多从香港流失的生态,似乎正在注入新加坡。日前,亚洲顶级加密大会TOKEN2049在新加坡圆满结束,超7000多位参与者、2000多家全球公司亮相,使其成为加密产业有史以来规模最大、参与人数最多的活动。在众人欢声笑语推动Web3在新加坡发生的同时,无人在意Asia Crypto Week曾连续2年在香港主办的盛况。
香港让位,新加坡接棒,在Web3,如火如荼的新港之争已经扬帆起航。
新港之争,双子星的对比
不论地缘优势与战略位置,香港与新加坡均具有一定的相似性,文化圈层也颇为接近,因此,不仅在Web3领域两者是难以摆脱的双子星,近年来,在金融、科创、物流、航运各个方面都难免“新港之争”,两者的发展历程也颇有双生性质。
从全球地图上看,香港与新加坡均为紧邻陆地的岛屿地区,新加坡位于马来半岛南端,与马来西亚相邻、印度尼西亚相望,而香港位于中国南部、珠江口以东,西与澳门隔海相望,北与深圳相邻,南临珠海,与大中华区紧密相连。作为链接海域与陆地的天然要冲,新加坡面向东盟、香港面向内地,两者在外向型经济与陆地国战略支撑均占据着发展先机。
相似的特征也因而导致了颇为类似的经济发展结构,在20世纪第一次雁行转移中,通过基于出口的劳动密集型产业承接,两者凭借地缘窗口一跃成为了亚洲四小龙之一,而在20世纪80年代中期,在地理人口限制下,两者不约而同开启服务型经济转型,并最终成为了亚太区两大主要的贸易、航运以及金融中心。
后续,从产业来看,双方各有优势且路径开始分化。在政府引导下,新加坡在高端制造、港口物流、总部经济等领域优势凸显,甚至近年来在教育方向也有赶超香港之向。以高端制造为例,在最近四十年,新加坡制造业增加值GDP占比约超20%,尤其以高端制造业为主,其中药品、生物制品行业增长甚至超过30倍,半导体行业领军性质明显。但香港本土制造一路往下,近年来制造业增加值占比未超过5%,高端制造更是凤毛麟角。
但在传统金融领域,由于背靠中国内地这一庞大市场,无论是股票、债券或是资管,香港在市值、交易额等方向均优于新加坡。2021年底香港股市总市值为42.4万亿港元,新加坡股市总市值8000亿新元,折算汇率后香港股票总市值为新加坡的9倍有余。

从国土面积与人口进行比较,香港有更广阔的土地面积与更集聚的人口优势。香港陆地面积约1114平方公里,新加坡仅有728.6平方公里,2021年香港人口740万,新加坡仅为545万,两者人口峰值也相差无几,香港在2018年达到劳动力401.5万,而新加坡在后一年达到峰值353.9万,2021年,两者劳动力分别为386.6、344.2万人。
尽管有着诸多优势,但在经济总量发展方向,新加坡却远胜不止一筹。从GDP增速而言,两者走势一致,但从1990年开始,新加坡的GDP增速几乎每年都高于香港,2021年,根据公开数据,新加坡人均GDP 72766美元,而香港人均GDP 49629美元,新加坡人均GDP超香港约47%,而伴随着香港疫情反复与财富转移,两者的差距仍有望进一步扩大。

在互联网领域,两者也多有不同。香港路线与日本类似,本土市场狭小,线下消费业业态高度丰富,互联网主动性不高,多以内地或海外互联网二级子市场加入,以电商为例,香港市民需求依赖亚马逊、eBay、天猫等,尽管近年来已有本土电商诸如HKTV mall、友和露出,但规模相对较小,本土电商龙头HKTV mall2021年商品交易额也仅为65.73亿港元。而新加坡,作为国际化的跳板试验田,拥有广阔的辐射空间,且一贯秉持危机意识,因而在互联网发展中也未处于落后地位,其电子、计算机行业的产值比20年前增长超6倍,涌现出Lazada、Shopee、Grab等本土孵化典型代表。
互联网发展相应的对照也延伸至Web3领域。
香港与新加坡的Web3:失先机与后发力
在最初,香港在 Web3领域的知名度远高于新加坡。
在区块链世界中,华人是其中最为重要的一股力量。2017年之前,区块链始终是我国不可言说的灰色地带,加密项目扎堆爆发,矿企数量高企,华人一度成为了区块链食物链的高层。2017年9月4日,人民银行、网信办等七部门发布《关于防范代币发行融资风险的公告》,加密项目迎来第一波清退潮。当时的香港,区块链产业已开始发迹,尤其是在金融科技领域,彼时97项香港区块链项目超过65%为金融服务领域。因此同一时间,香港政府对区块链表示了支持,并明确了相比中国内地,香港在加密货币技术上的积极立场。
对于Web3领域而言,由于本身具有高风险、金融性等特点,政策稳定性决定市场存在与否,是影响其落地的关键。在大陆出台禁令后,出于政策的可预见性,众多项目纷纷开始迁移,香港,作为距离最近、政策更为开放的金融中心,成为了华人迁移的首要地点,一时之间,香港成为了区块链领域最为火热的集聚地。

香港苹果日报BTC广告,图片来源:链新闻
配合香港本身具有的出入金与资本市场优势,加密资本迅速涌入,加密交易平台不断崛起,在当时,BitMEX、FTX、Animoca Brands等知名机构均在香港发源,BitMEX甚至以破纪录的月租二百六十万港元承租长江集团中心四十五楼,接替原本的巴克莱资本,宣布新世界到来。18-19两年,亚洲顶级加密峰会Asia Crypto Week都在香港召开,再次强调了香港在加密领域的地位。

2020年香港BTC电车运动,图片来源:Bitcoin.com
此后,为保护投资者利益,降低金融衍生风险,香港加密监管政策框架逐渐完善。2018年11月至2019年11月,香港证监会连续发布《有关针对虚拟资产投资组合的管理公司、基金分销商及交易平台营运者的监管框架的声明》、《适用于管理投资于虚拟资产的投资组合的持牌法团的标准条款及条件》、《立场书:监管虚拟资产交易平台》,认为提供证券型加密货币的交易平台运营者属于SFC的监管范围,并需要持有相关监管牌照。2021年,监管再次加码。5月21日,香港特区政府建议在港运营的所有加密货币交易所必须获得香港市场监管机构的许可,并且只能向专业投资者提供服务。
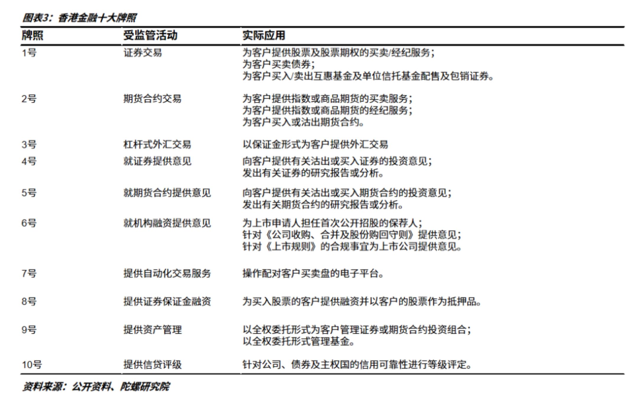
尽管政策框架的优化有助于推动加密监管的合规化发展,但其牌照设计与监管要求可谓严苛。不仅大多数加密资产由于为非证券型加密货币难以进入沙盒,现行法规也对数字货币购买对象进行了严格规定,数字资产衍生品交易仅限于拥有至少 800 万港元流动资产的专业投资者提供。即使在目前,也仅有OSL 、HashKey两家获得真正意义上的虚拟资产交易牌照(1、7号),可为专业及机构投资者提供经纪及自动交易服务。
值得注意的是,香港的监管环境对于Web3基金的在岸注册和运营也并不友好,在香港12类、十大金融牌照中,根据现行的监管框架,与加密货币相关的交易平台、基金和资金管理平台相关的牌照主要包括第1号、第4号、第7号和第9号监管牌照。持有普通九号牌的资产管理机构,将客户资金投资于数字资产的比例不得超过10%,突破此限需要获取特殊九号牌照,但官方高度审慎,获取难度极大。

从发展角度来看,处于野蛮生长状态的Web3需要适当的容错与创新空间,可预见性的监管路径与适度的管理规则对其发展尤为重要。对比香港,新加坡对于加密与Web3的态度堪称积极,以开放的政策大力引导产业发展。在监管侧,新加坡秉持风险导向原则,创新与包容齐头并进,通过《支付服务法》、《Crypto发售指南》以及《金融业综合法案》,新加坡奠定了加密牌照许可与责任明晰的基础,对DeFi等领域提供监管沙盒加强版的绿灯监管方式,即使无牌照许可,也可以豁免状态合法运营。
而从宏观环境来看,香港的退让也早有铺垫。在内地禁令后,中国加密地位日渐式微,市场转移,西方强势崛起,叠加中美冲突与外界对于香港政策中立性的质疑,亚洲世界的Web3中心从香港逐渐过渡至新加坡,交易与资本中心从新加坡开始眺望至西方。
在种种因素影响下,首次禁令后部分原生数字项目已南下新加坡,而在2021年内地再次加码虚拟货币禁令后,香港态度持续犹疑,出海的Web2人才与Web3项目也进一步向新加坡转移。
经历数年窗口期后,目前,新加坡Web3生态已远胜于香港。从加密货币交易所来看,新加坡有约47家加密货币交易所,涵盖KuCoin、Vauld、币安等多家知名企业,而纵观香港,FTX已远走巴哈马,BitMEX、CryptoCom选择新加坡作为落脚点,本土数字资产交易机构仅30家,较为知名不过OSL与HashKey。今年,Asia Crypto Week选择在新加坡举办,再次揭示了重心的难移。
政策转向,香港Web3优势犹在
从主要市场来看,香港Web3的转型阻力重重,当下加密市场已转移,背靠的内地市场如同鸡肋,向外发展成为了行业主流。但香港,是否就已难以翻身?
笔者在 《Web3在新加坡,叩开世界的大门》 中曾提到,新加坡在经济发展中表现的分布式特性与Web3的底层逻辑高度契合,因而天然适合Web3发展,而香港,也是商流、物流、资金流进出的关键通道,除政策自主性外,其优势并不逊于新加坡,在金融、资本、人才方向甚至比新加坡还要略胜一筹。
金融方向,香港作为首屈一指的金融枢纽,多年以来占据纽约、伦敦之后的世界第三金融中心位置,金融领域底蕴丰富,基础坚实,在交易、服务、衍生品等各个领域均占据绝对优势。即使对标服务于多币种东盟地区的新加坡在外汇方面的有利地位,作为全球主要美元交易中心之一及境外人民币最大枢纽的香港也毫不逊色,从世界银行公布成交量而言,2019年4月新加坡平均每日交易额为6400亿美元,香港为6320亿美元。而在区块链与金融科技方向,香港也早有铺垫,不仅涌现基于区块链的碳结算等新兴应用,落户香港的金融科技企业数目也已超过600家,据2020年的报道,在近一年香港成立的新金融科技公司中,近40%都在区块链领域运营。
从人才方向看,此前提到过新加坡互联网相关人才结构却并不健康,其开发者人才基本通过海外引入,总体仍处于断层式缺口。香港尽管本土开发者也相对稀缺,但在产品研发与运营侧人力积累程度仍比新加坡要高,同时粤港澳与内地也有众多的开发资源。值得注意的是,香港对内地居民有输入内地人才计划、优秀人才入境计划、科技人才计划及受养人逗留安排等多维度引入项目,且手续复杂度较低,日前特首施政报告更是提出进一步吸纳外来人才。而新加坡工作签证主要为EP、SP 和 WP三类,内地引入通常为EP 或者 WP,E有薪酬及人员限制,同时新加坡移民局更鼓励本地就业,招聘外地人员需表明输入人员的不可替代性,要求本地人员与外地人员配额,由于通用语言以英语为主,融入也相对困难。
而从政策看,一直以来,由于香港未曾对加密货币监管采取清晰有力的态度,项目出于保护性原因迁移,但今年,香港已然有了迥异的改变。10月16日,香港财政司司长陈茂波发表文章《香港的创科发展》,并指出要推动香港发展成国际虚拟资产中心。陈茂波表示:“政策宣言将清晰表达政府立场,向全球业界展示我们推动香港发展成国际虚拟资产中心的愿景,以及与全球资产业界一同探索金融创新的承担和决心。”
尽管具体章程将于本月底金融科技周发出,但从财长发言也可一窥当局坚决的态度。其态度的转变,不外乎在当前疫情下数字化经济的转型挑战,数字资产的主流化发展以及国际金融中心的外部威胁,从一定程度而言,香港需要加密领域,也需要Web3为其创造脱离空间限制的下一经济增长动力。长期而言,若政策中立性得以确保,即使市场舍近求远,香港也并非毫无优势。
日前,香港证券及期货事务监察委员会(SFC)牌照主管Elizabeth Wong强调香港可推出自己的法案来监管加密货币,并证实监管机构正在考虑允许散户投资者直接投资加密资产。
结语
在Web3领域,与高端制造与传统互联网类似,香港先机已失,在两次内地清退时均未把握战略机遇,缺乏战略远见与主动,由于监管、疫情等主客观原因丧失了其生态进一步壮大发展的宝贵窗口期,也因而推动了项目的外迁潮。
对新加坡而言,作为Web3的聚合地,项目、资金、人才均在此汇聚碰撞,生态已迅速成型,短时间作为亚洲乃至全球Web3中心城市的现状已难以撼动。但相对于新加坡,香港坐拥内地的庞大需求,拥有更为发达的金融基础、更为低廉的税收水平以及更充沛的人口结构,在明确监管边界后,作为承接内地出海的第一站,不容小觑。
香港与新加坡究竟谁更适合Web3?短期而言,作为西方加密世界权力中心的跳板,新加坡仍占据绝对优势,长期来看,香港虽困难重重,也并非无力回天。
新港的 Web3之争,似乎将成为一个永不停歇的议题。