
◆中国生产了全球90%的*子烟电**。控烟之路,仍然漫长。
正解局出品
饭后一支烟,赛过活神仙。
这是许多人习以为之的口头禅。如今,苦于日益严厉的禁烟措施,要想在公共场所点上一根“中华”,吞云吐雾一番,很可能遭遇投诉、罚款。不过,看起来很幸运的是,在公众场合抽*子烟电**,不用担心投诉罚款。
毕竟,在社会公众的认知里,*子烟电**不仅是一种戒烟神器,而且健康低害,甚至无害。但事实上,这只是一个神话,真相仍然鲜为人知。
1. 全球90%的*子烟电**由中国生产
*子烟电**,模仿的是传统卷烟。在吸食时,通过电池驱动,将烟油变成烟雾,获得类似于吸传统卷烟的体验感。关于*子烟电**,最鲜为人知的事实有两个:一是它的发明者是中国人,二是中国是全球最大的*子烟电**生产国。
2003年,中国药剂师韩力,一个西北人,因为有常年吸烟史,出于健康考虑,他决定戒烟,带领团队设计发明了第一个基于尼古丁的*子烟电**产品。

“*子烟电**之父”韩力
其后,其参与创办的*子烟电**公司“如烟”,就曾在2005年至2006年一年之内创下10亿元销售额,2008年,在香港成功上市。

在此前,1963年,美国人吉尔伯特提出了无烟非香烟的装置的理论,可以算是*子烟电**理论鼻祖。但,实现了从理论到实践关键一跃的,还当属中国人韩力。他也被业界公认为*子烟电**之父。
*子烟电**问世以来,迅速有*草烟**巨头介入,推出各种新品,在市场上攻城略地。
毫不夸张地说,在*子烟电**领域,中国的企业起到了不亚于金庸武侠小说中的带头大哥一般的作用:全球90%的*子烟电**在中国生产。

据不完全统计,2017年,中国至少生产了高达16.51亿支*子烟电**,预计今年的产量则会超过22亿支。中国不仅是全球最大的*子烟电**生产国,而且也是*子烟电**生产链最完整的国家,相关企业多达数千家,深圳则拥有其中的绝大部分企业。
虽然目前中国生产了全世界绝大部分的*子烟电**,但主要的消费市场却还在欧美,呈现出的“制造在中国,消费在欧美”的现象。

*子烟电**的市场,正处于一望无垠的蓝海阶段。目前,全球*子烟电**消费者大约有多少呢?据市场调查公司欧睿国际(Euromonitor)的调查,2016年,全球有3500万吸用*子烟电**者。2021年,预计将上升至5500万。

虽然这与庞大的10亿传统卷烟消费者相比,显得有些微不足道。但这是一个前景无限的市场,目前已经高达千亿,而且仍在高速增长中。有专家统计认为,*子烟电**市场增长速率每年超过300%,取代传统卷烟是大势所趋。
不谈全球,只看中国的话,未来也是一片乐观。中国的*草烟**市场高达1万亿。有专家认为,假以时日,只要中国彻底放开*子烟电**市场,允许销售国外的*子烟电**产品,那么以5%—10%的转化率计算,中国将在1—2年内从无到有,出现一个500—1000亿的新型*草烟**市场。

这其中的机会之大,回报之丰,不言而喻。
2. *子烟电**无害是一个彻头彻尾的谎言
*子烟电**是一款健康低害的产品,可以帮助戒烟——这是许多卖*子烟电**的商家,甚至专业医生的观点。但实际上,*子烟电**无害是一个彻头彻尾的谎言。
*子烟电**究竟有没有危害?早在2012年,世界卫生组织就明确指出“*子烟电**有害公共健康,它不是戒烟手段,必须对其加强管制,杜绝对青少年和非吸烟者产生危害”。
美国食品药品监督管理局(FDA)的数据也显示,*子烟电**含有丙烯腈、环氧丙烷等致癌物。世界权威生理学杂志《美国生理学杂志》发表的研究也表明,电子香烟中使用的添加剂、香料对人体的危害程度不亚于传统*草烟**,甚至更糟糕。研究人员发现:吸食*子烟电**,同样会损害肺功能,增加肺部炎症。
*子烟电**有害,越来越多的研究都证实了这一点。但在争论的另一边,仍有不少*子烟电**商家坚持认为*子烟电**危害小,健康环保,甚至还有商家提出过十分激进地观点:*子烟电**不仅对人体危害非常小,而且还可以清热解毒。有部分厂家在推广产品中,甚至打出了添加纯天然中草药,“补肾壮阳”“清利咽喉”的噱头。
毋庸置疑的是,*子烟电**的烟液成分一般包含丙二醇、甘油、添味剂等,而属电子尼古丁传送系统的*子烟电**也如同传统卷烟一样含有尼古丁,吸食仍然会上瘾。许多烟液里,因为添加了各种成分,在吸用加热之后结构会发生变化,危害性甚至超过传统卷烟。

尼古丁分子式
这些争论,很容易让人想起关于“淡味烟”的争论。在上世纪60年代,淡味烟曾在全球风靡一时,许多人都认为淡味烟焦油、尼古丁含量低,伤害也小。
然而后续的研究证明,焦油量的减少并不能带来亚硝胺类等致癌物的减少。而且,更意外的是,因为尼古丁、焦油量低,吸烟者会感觉不过瘾,进而吸得更多。原来一天一包烟,现在可能是一天两包了。
一边是科学求真的研究,一边是商业利益的驱动。谁对谁错?
3. 够酷够炫,潮人钟爱
随着世界控烟行动的持续推进,人类健康意识的提高,全球吸烟率早已呈现出节节下降之势。
全球吸烟者共有 10 亿人,有 80%都来自中低收入国家。在韩国、加拿大、日本、俄罗斯、美国这些主要发达经济体中,近5年来,吸烟率都在持续下降。以美国为例,美国成年人的吸烟率从 2000 年的 23.2%下降到 2016 年的 15.5%。2001 年至 2016 年期间,美国香烟的销售数量也减少了 37%。

美国香烟的销售数量连年下滑
但*子烟电**的出现,让*草烟**公司看到了希望。其发展之速,从它的专利申请数量也能看出。中国*子烟电**行业专利申请数量从2012年的335将增长至2017年的2731件,六年间增长了2396件,年均复合增长率高达52.1%。其在中国的市场,今年预计将达到50亿元。
*子烟电**为何如此受到追捧?够酷够炫,是原因之一。在年轻群体中,*子烟电**如同智能手机一样,成为一种时尚、潮流。比如只有巴掌大小的*子烟电**产品IQOS,颜色多种多样,还有钢铁侠、法拉利等限量版本,是不少潮人心头所爱。

IQOS钢铁侠限量版
美国圣地亚哥州立大学的一位学者曾分析了2012年至2015年推特上的300万条关于*子烟电**的信息。他发现,至少有超过3成的*子烟电**消费者选择*子烟电**的原因是为了戒烟。而且因为*子烟电**形象好,使用安全,有越来越多的人出于社交需要而选择它。

人类从认识到吸烟有害健康,到走上公共场所禁烟之路,经历了漫长而曲折的努力,至今还难说见到胜利的曙光。现在,又出现了*子烟电**这个新魔,未来怎么办?
4. *子烟电**之害,谁来监管?
目前,世界上已有多个国家和地区对*子烟电**采取了严格监管措施,不准销售给未成年人。2011年,新加坡就全面禁止了*子烟电**的进口和销售。巴西、阿根廷、泰国等国也禁止了。意大利、德国、法国、芬兰等国都对购买*子烟电**的最低年龄有明确要求。
在中国,今年10月,香港特首林郑月娥在《施政报告》中也表示,香港政府将准备立法全面禁止*子烟电**。在内地,*子烟电**在事实上仍然处于灰色地带,仍无有效监管手段。

中国内地目前有多少吸食*子烟电**者?目前尚未见到权威的统计数据。但可以肯定的是,这是一个极大的市场。对于中国内地而言,作为*子烟电**的全球生产基地,*子烟电**作为新兴事物,对它危害的认识还远远不够,各地出台的控烟条例,大多对此仍是空白一片,难以执法。
其实,问题的关键并不在于应不应该吸食,而在于哪些群体不能吸食。答案是青少年。
香港大学在2016/17学年的一项调查显示,香港中学生中吸食过*子烟电**的人数达到了2.94万,四至六年级的小学生也有2340名吸食过,成瘾者亦不少。2017年,美国则有超过200万名中学生吸食过*子烟电**。
在内地,也有多家媒体在走访校园周边时,发现有超市售卖*子烟电**。今年10月,*安泰**市的记者就发现,在该地一些小学周边超市里,有10元一支和20余元一支的*子烟电**出售,10元一支的*子烟电**一般是卖给小学生的,20余元一支的烟油*子烟电**则多是大人来买,一个月能卖二三十支。

深圳市控烟办发布的2017年的一份调查报告也显示,中小学生目前对*子烟电**的了解和使用情况也令人堪忧。在该次调查中,听说过、见过、使用过*子烟电**的比例分别为54.0%、33.9%和3.8%。均高于2014年深圳市成人*草烟**的结果,也高于2014年全国青少年*草烟**调查的结果。
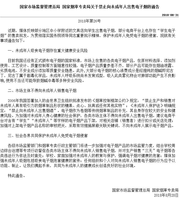
目前,中国*子烟电**的国家标准还未正式颁布,市面上的*子烟电**质量也参差不齐。它到底是属于“烟”,还是属于“药品”,都一直存有争议。虽然国家*草烟**专卖局在今年8月底出台规定,明令各市场主体不得向未成年人销售*子烟电**,并对生产销售“三无”*子烟电**等违法行为依法查处。

但事实上,通过代购、网络电商等渠道,未成年人买上几款*子烟电**,并不难。在淘宝、京东等主流电商渠道,搜索“*子烟电**”,多则数百,少则几十,就可以买到,月销售量上万的店家,俯拾皆是。

淘宝上的*子烟电**产品
作为普通人,我们只需要知道只要是烟,无论它穿的什么外衣——淡味烟、低焦油、天然卷烟、女士烟、雪茄、加热烟、*子烟电**——都是危害健康的。从整个市场来说,如何在保证市场健康发展的同时,又能确保未成年的权益,这是一个不得不做出选择的两难困境。
也许我们可以袭用马克思,戏谑一句:一个幽灵,*子烟电**的幽灵,在校园里游荡。如何将幽灵束于笼中,前景仍然晦暗未明。
*子烟电**之害,谁来监管?