12月17日,武汉市卫生健康委员会发布《关于公布全市家庭医生团队服务范围和联系方式的通知》,全文如下:

为满足广大居民就诊和健康服务需求,发挥好家庭医生“健康守门人”作用,我市在公布发热门诊(诊室)值班电话的基础上,进一步公布家庭医生团队服务范围和联系方式(链接附后),为有需要的居民提供居家治疗感染者的抗原检测咨询、指导用药等相关健康咨询,对于需要外出就诊的,协助联系对接上级转诊医院,告知需转诊患者及其相关病情,及时做好救治保障。
居民朋友如出现发热、咳嗽等症状居家治疗不见好转时,可首选居住地附近的街道社区卫生服务中心(乡镇卫生院)就诊或联系家庭医生团队寻求帮助,出现以下情况:
(1)呼吸困难或气促;
(2)经药物治疗后体温仍持续高于38.5℃,超过3天;
(3)原有基础疾病明显加重且不能控制;
(4)儿童出现嗜睡、持续拒食、喂养困难、持续腹泻或呕吐等情况;
(5)孕妇出现头痛、头晕、心慌、憋气等症状,或出现腹痛、阴道流血或流液、胎动异常等或有其他紧急医疗需求,请立即通过私家车、呼叫120救护车等方式到相关医院进行治疗,确有需要的可请求街道、社区(村)协助转诊。
社区(村)协助落实对居家治疗感染者的管理,对有定期就医需求的指导协助就医,协助提供购药送药等服务。
武汉15个城区家庭医生签约服务团队名单及联系方式
各区卫健局提示:居民出现发热、咳嗽等症状居家治疗不见好转时,可首选居住地附近的社区卫生服务中心(街道卫生院)就诊或联系家庭医生团队寻求帮助。
汉阳区家庭医生团队信息
01五里墩街社区卫生服务中心

02永丰街社区卫生服务中心

03鹦鹉街社区卫生服务中心

04四新街社区卫生服务中心

05龙阳街社区卫生服务中心

06江堤街社区卫生服务中心

07晴川街社区卫生服务中心

08二桥街社区卫生服务中心

09建桥街社区卫生服务中心

10洲头街社区卫生服务中心

11琴断口街社区卫生服务中心

青山区家庭医生团队信息
01钢花村街社区卫生服务中心

02钢花街西区社区卫生服务中心

03红钢城街社区卫生服务中心

04厂前街社区卫生服务中心

05武东街东区社区卫生服务中心(武汉市普仁广惠医院)

06武东街西区社区卫生服务中心

07钢都花园社区卫生服务中心

08冶金街社区卫生服务中心

09新沟桥街社区卫生服务中心

10白玉山街社区卫生服务中心

11红卫路街社区卫生服务中心

12工人村街社区卫生服务中心

13八吉府街社区卫生服务中心

14青山镇街社区卫生服务中心

蔡甸区家庭医生团队信息
01蔡甸街卫生院

02大集街卫生院

03奓山街卫生院

04张湾街卫生院

05玉贤街卫生院

06永安街卫生院

07索河街卫生院

08洪北卫生院

09成功卫生院

10桐湖卫生院

11消泗乡卫生院

12侏儒街卫生院

江夏区家庭医生团队信息
01纸坊街社区卫生服务中心

02郑店中心卫生院

03五里界中心卫生院

04乌龙泉矿医院

05乌龙泉卫生院

06舒安卫生院

07山坡中心卫生院

08庙山社区卫生服务中心

09藏龙岛经院社区卫生服务中心

10金水卫生院

11金口中心卫生院

12金港社区卫生服务中心

13湖泗卫生院

14法泗卫生院

15大桥社区卫生服务中心

16藏龙岛社区卫生服务中心

17安山卫生院

黄陂区家庭医生团队信息
01蔡家榨街道卫生院


02长轩岭街道中心卫生院


03滠口街道卫生院

04蔡店街道卫生院


05祁家湾街道卫生院


06三里桥街道卫生院


07天河街道卫生院


08环城社区卫生服务中心

09鲁台社区卫生服务中心


10横店街道中心卫生院

11木兰乡卫生院


12姚家集街道卫生院


13李家集街道中心卫生院


14前川街道卫生院


15王家河街道卫生院

16六指街道中心卫生院

17盘龙城经济开发区卫生院


18武湖街卫生院


19罗汉寺街道卫生院


20大潭防保所


东湖高新区家庭医生团队信息

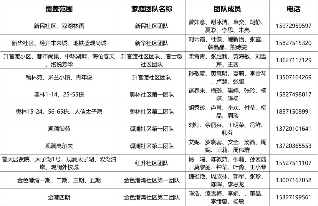
经开区家庭医生团队信息
01沌口街沌口社区卫生服务中心

02沌阳街沌阳社区卫生服务中心

03沌阳街薛峰社区卫生服务中心

04沌阳街新民社区卫生服务中心

05军山街卫生院

06军山街川江池社区卫生服务中心

07纱帽街纱帽社区卫生服务中心(汉南区中医医院)

08纱帽街卫生院(红十字会医院)

09邓南街卫生院

10东荆街卫生院

11湘口街卫生院

12沌口街汉纸医院

13沌阳街阳光城社区卫生服务站

14沌阳街碧湖社区卫生服务站

15纱帽街廖家堡社区卫生服务站

江岸区家庭医生团队信息
01大智街道

02一元街道

03车站街道

04四唯街道

05永清街道

06球场街道

07西马街道

08台北街道

09劳动街道

10花桥街道

11二七街道

12新村街道

13丹水池街道

14后湖街道

15谌家矶街道

16塔子湖街道

17百步亭社区

江汉区家庭医生团队信息
01民族街社区卫生服务中心

02民权街社区卫生服务中心

03满春街社区卫生服务中心

04水塔街社区卫生服务中心

05前进街社区卫生服务中心

06*意民**街社区卫生服务中心

07新华街社区卫生服务中心

08万松街社区卫生服务中心

09北湖街社区卫生服务中心

10唐家墩街社区卫生服务中心

11常青街社区卫生服务中心

12汉兴街社区卫生服务中心

13汉兴街第二社区卫生服务中心

硚口区家庭医生团队信息
01易家街社区卫生服务中心

02长丰街社区卫生服务中心

03古田街社区卫生服务中心

04韩家墩街社区卫生服务中心

05宗关街社区卫生服务中心

06汉水桥街社区卫生服务中心

07宝丰街社区卫生服务中心

08荣华街社区卫生服务中心

09汉中街社区卫生服务中心

10六角街社区卫生服务中心

11汉正街社区卫生服务中心

武昌区家庭医生团队信息



















洪山区家庭医生团队信息
01关山街地大社区卫生服务中心

02关山街第一社区卫生服务中心

03关山街华中科技大学社区卫生服务中心

04关山街民院路社区卫生服务站

05关山街邮电社区卫生服务中心

06关山街长动社区卫生服务中心

07关山街中南大社区卫生服务中心

08和平街社区卫生服务中心

09和平街杨春湖社区卫生服务中心

10洪山街社区卫生服务中心

11梨园街东湖社区卫生服务站

12梨园街社区卫生服务中心

13珞南街测绘社区卫生服务站

14珞南街华中师范大学社区卫生服务中心

15珞南街理工大社区卫生服务中心

16珞南街社区卫生服务中心

17青菱街社区卫生服务中心

18狮子山街湖北工业大学社区卫生服务中心

19狮子山街华中农业大学社区卫生服务中心

20狮子山街珞狮路社区卫生服务中心

21天兴乡卫生院

22武汉纺织大学社区卫生服务站

23张家湾街烽胜路社区卫生服务中心

24张家湾街社区卫生服务中心

25卓刀泉街工程大学社区卫生服务站

26卓刀泉街社区卫生服务中心

27卓刀泉街武汉体育学院社区卫生服务中心

东西湖区家庭医生团队信息
01长青街卫生院

02慈惠街卫生院

03走马岭街中心卫生院

04东山街卫生院

05柏泉街卫生院

06径河街卫生院

07新沟镇街卫生院

08金银湖街卫生院

09金银湖街第二社区卫生服务中心

10将军路街卫生院

11辛安渡街卫生院

12常青花园社区卫生服务中心

13吴家山街社区卫生服务中心

新洲区家庭医生团队信息
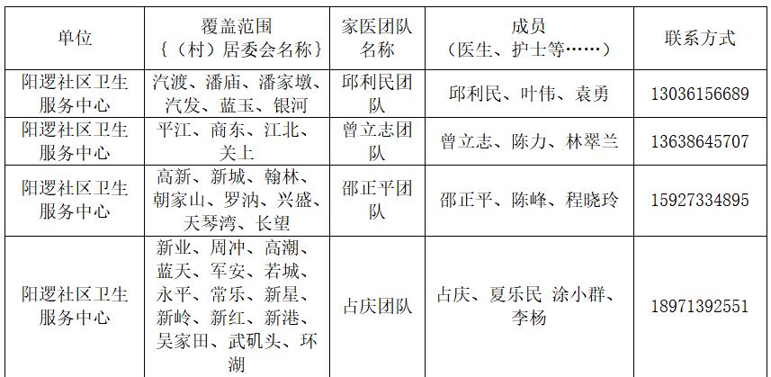
01阳逻社区卫生服务中心

02邾城街卫生院

03龙王咀卫生院

04三店街卫生院


05辛冲街卫生院

06仓埠中心卫生院

07凤凰镇卫生院

08旧街中心卫生院

09双柳街道卫生院


10新洲区汪集中心卫生院

11徐古中心卫生院

12邾城社区卫生服务中心

13李集街卫生院

14邾城街第二社区卫生服务中心

15道观风景旅游区卫生院

16潘塘街卫生院

17涨渡湖街卫生院

18阳逻街卫生院

东湖风景区家庭医生团队信息
01东湖风景区第一社区卫生服务中心

02东湖新城社区卫生服务站

03武汉城市学院社区卫生服务站

04东湖路社区卫生服务站

05龚家岭社区卫生服务站

06东湖风景区第二社区卫生服务中心

07磨山社区卫生服务站

08吹笛社区卫生服务站

09桥梁社区卫生服务站

综合:武汉市卫生健康委员会官网、武汉发布