我们都知道一个好的功放都会配有一个音质不错的前级,所以前级在优质的音响功放中是十分关键的。

今天,我们则讨论一下比较惹人喜爱的A1前级,一般的朋友朋友们做前级都会采用两个运放进行组合,他们把运放换成两片NE5532、OPA2604…等等发烧双运放,可却忽略了这些运放都不是JFET输入的运放。
其实A1前级出好的声音,比较关键的一点就是在于电路的设计。

在市场上卖的A1前级也是比较昂贵的,几十块到几百块都有。这里小编则教会大家自己制作一个有趣好玩的A1前级,相对于普遍的玩家都是可以消耗的,并且音质也是相当不错。

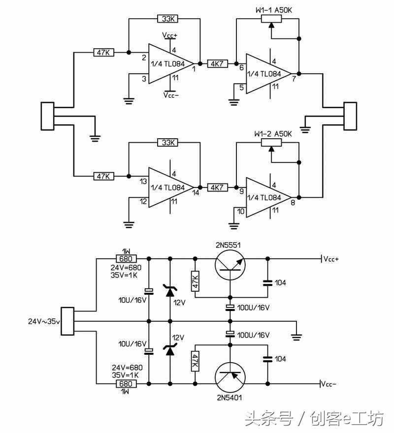
大家可以发现本期的芯片主角就是TL084 ic芯片,这种芯片价格不贵,都是却是非常实用。它是集成了双声道输入输出。可以看到上图,一共是14个引脚,采用的是双电源供电。
TL084,TL084A及TL084B都是采用高速J-FET输入四通道运算放大器,在一个单片集成电路里包含了良好匹配的高压J-FET及双极性三极管。它具有宽共模(Vcc+)及差模电压范围、低输入偏置及偏移电流、输出短路保护、高输入阻抗J-FET输入级、内部频率补偿、锁定自由操作、高循环率等特性。
它的封装与管脚和LM324一样,但性能比LM324要好些。

电路也是十分简单,电源方面大家一般人都是采用LM7812和LM7912做双电源供电,但是这样的会使得声音变得生硬、干涩、不耐听,所以采用稳压二极管稳压和电子滤波电路,这样出来的声音才会变得更加平滑耐听,听感才会比较舒服。当然,如果有更好的电源改造,更希望广大的朋友们提出宝贵意见。

下来则是做板过程了,这是小编已经用转印纸覆盖好的铜板。铜板在转印前,最好使用砂纸打磨光滑。

腐蚀结束就可以开始打孔了

看起来很漂亮,自己做好的板,就是特喜欢。如果给厂家制版,那个成本就太高了。大概要几十块左右厂家才愿意制版,因为单纯一块板厂家都是不愿意生产的。

不过,这里是因为转印过程碳粉有些脱落,造成了电路腐蚀得不太好看了。当然如果朋友们遇到这种情况也是可以镀一层焊锡的。

小编也要加上丝印层了!首先要在铜板的上层用砂纸打磨,这样印上去的丝印就会容易脱落了,而已也很美观。

直接转印到顶层

这就是转印成功的电路板了,看起来也是十分美观的。都是转印时候需要注意的就是要把孔对准好,不然就会使丝印发生偏离就变得很难看了。

准备好需要的元器件开始焊接
可以适当得在线路上镀一层焊锡,可以增强导电能力。

这是已经焊接好的电路板,可以看得出比较美观,布局也是比较对称的。小编这里用的是普通的国产电位器,如果朋友们做电路调试过程出现有轻微底噪,那么多半是电位器问题,可以试着改用进口电位器

果断加上芯片,准备开始调试。我们调试前级也是比较简单的,并不需要加后级来进行调试,这样反而会特别麻烦。其实只要接好音频加上耳机即可完美调试出前级的质量。因为只要耳机没有听到底噪,一般接上后级功放都是很完美的。

小编,找来了电源,接好。切记电路是使用直流双电源供电,如果朋友们没有直流电源还要找一个直流电源,直流电源可以参考前面几期的文章。

就这样接好电源,接上音频线,用耳机进行调试即可。
用耳机进行调试,首先一定要把电位器调到最低值,不然声音过大,直接就会烧坏耳机,得不偿失哦!
我是创客老梁,喜欢我的作品,请关注创客e工坊。