昨天支付宝的年度账单火热出炉,小编的朋友圈纷纷晒起了2018年的年度关键词,啊,好多土豪盆友等待小编去加深感情,以备不时之需啊!

当小编准备晒一下的时候,发现了个小小的问题,在开始进行统计和总结之前,屏幕上有行小小的用户协议需要同意,不注意的情况下是看不到的,此外支付宝也很贴心的默认勾选了同意。

虽然说蚂蚁财富和芝麻信用都是支付宝旗下的产品,在支付宝中也处于统一界面下的好邻居,不过因为是属于不同的子公司,所以我们用户的数据他们是不会彼此共享的,但要是大家开启了“晒单模式”,那数据就“合情合理”的合二为一了。
真的大丈夫?

可能有的小伙伴觉得无所谓,毕竟现在只要使用电子产品,就没有所谓的“隐私”,我们享受免费的服务、应用和游戏,贡献出它们想要的个人各种数据:手机使用习惯、交友圈子、资金往来、消费习惯、行动轨迹,成为“大数据”的一部分。它们或者用来优化服务,或者进行推销,最下等也能卖给他人赚点小钱。
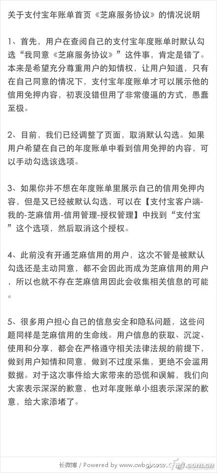
所以,现在个人隐私是廉价或者无所谓的,因为没有。但在某些时候不让我们有充分的知情权就过分了,毕竟这是非常不地道的做法。“你要我给”和“连偷带骗”是有本质上的区别。这不,官方也很郑重的道歉了(声明如下)。

好的,官方表态了,而且新的界面也改了。但本质上的一些问题我们还没有解决,那就是授权问题。

昨天已经晒单子的小伙伴们,请进入”支付宝-我的“,点击右上角的”设置“,依次进入“账号管理-账号授权”,把那些没有的授权都取消吧,小编敢说很多人授权过的应用肯定是之前没见过的。

支付宝的事情了了,常用的微信别忘了也看看有哪些授权过的应用。虽然它没有提供明确的“账号授权”一类的选项,但我们可以用比较特别的方式搞定的哦。依次进入“我-设置-账号与安全-微信安全中心”,看到最下面的“注销账号”了吗?只要申请注销账号,是需要满足以下条件的。

只要账号没有对其他APP、网站进行授权的话,是可以直接注销掉的,不过要是有授权的话,就注销不掉了。我们可以用这样的方式查看下微信号到底有多少个被“授权”。

对了,保险起见,大家可以先去随便授权个腾讯旗下的手游或者应用,或者在注销后再次登录你的微信,是可以撤销注销过程的,表怕!

对了,忘了问大家2018的年度关键词是什么了?评论区写出来吧。小编先来晒下自己的,知道我们的总编大人平时对我们有多么的苛刻了吧?另外天天举报小编扣鸡腿的,你们也有责任!
