本篇文章,刁哥整理来自网络,同学需要打印版本,下方回复:我要必修一,整理不易,请点赞,转发,让刁哥有动力分享更多高考提分课程,立志帮助一亿学子进入985!
一、运动的描述

专题一
描述物体运动的几个基本概念
1.机械运动:一个物体相对于另一个物体的位置的改变叫做机械运动,简称运动,它包括平动、转动和振动等形式。
2.参考系:被假定为不动的物体系。
对同一物体的运动,若所选的参考系不同,对其运动的描述就会不同,通常以地球为参考系研究物体的运动。
3.质点:用来代替物体的有质量的点。它是在研究物体的运动时,为使问题简化,而引入的理想模型。仅凭物体的大小不能视为质点的依据,如:公转的地球可视为质点,而比赛中旋转的乒乓球则不能视为质点。
物体可视为质点主要是以下三种情形:
(1)物体平动时;
(2)物体的位移远远大于物体本身的限度时;
(3)只研究物体的平动,而不考虑其转动效果时。
4.时刻和时间
(1)时刻指的是某一瞬时,是时间轴上的一点,对应于位置、瞬时速度、动量、动能等状态量,通常说的“2 秒末”,“速度达 2m/s 时”都是指时刻。
(2)时间是两时刻的间隔,是时间轴上的一段。对应位移、路程、冲量、功等过程量.通常说的“几秒内”“第几秒内”均是指时间。
5.位移和路程
(1)位移表示质点在空间的位置的变化,是矢量。位移用有向线段表示,位移的大小等于有向线段的长度,位移的方向由初位置指向末位置。当物体作直线运动时,可用带有正负号的数值表示位移,取正值时表示其方向与规定正方向一致,反之则相反。
(2)路程是质点在空间运动轨迹的长度,是标量。在确定的两位置间,物体的路程不是唯一的,它与质点的具体运动过程有关。
(3)位移与路程是在一定时间内发生的,是过程量,二者都与参考系的选取有关。一般情况下,位移的大小并不等于路程,只有当质点做单方向直线运动时,二者才相等。
6.速度
(1).速度:是描述物体运动方向和快慢的物理量。
(2).瞬时速度:运动物体经过某一时刻或某一位置的速度,其大小叫速率。
(3).平均速度:物体在某段时间的位移与所用时间的比值,是粗略描述运动快慢的。
①平均速度是矢量,方向与位移方向相同。
②平均速度的大小与物体不同的运动阶段有关。
③v=s/t 是平均速度的定义式,适用于所有的运动。
(4).平均速率:物体在某段时间的路程与所用时间的比值,是粗略描述运动快慢的。
①平均速率是标量。
②v=s/t是平均速率的定义式,适用于所有的运动。
③平均速度和平均速率往往是不等的,只有物体做无往复的直线运动时二者才相等。
专题二
加速度
1.加速度是描述速度变化快慢的物理量。
2.速度的变化量与所需时间的比值叫加速度。
3.公式:a= (vt-v0)/t,单位:m/s2 是速度的变化率。
4.加速度是矢量,其方向与 Dv 的方向相同。
5.注意 v, △v,△v/t的区别和联系。△v 大,而△v/t 不一定大,反之亦然。
专题三
运动的图线
1.表示函数关系可以用公式,也可以用图像。图像也是描述物理规律的重要方法,不仅在力学中,在电磁学中、热学中也是经常用到的。图像的优点是能够形象、直观地反映出函数关系。
2.位移和速度都是时间的函数,因此描述物体运动的规律常用位移一时间图像(s—t 图)和速度一时间图像(v 一 t 图)。

3. 对于图像要注意理解它的物理意义,即对图像的纵、横轴表示的是什么物理量,图线的斜率、截距代表什么意义都要搞清楚。形状完全相同的图线,在不同的图像(坐标轴的物理量不同)中意义会完全不同。
4.下表是对形状一样的 S 一 t 图和 v 一 t 图意义上的比较。

二、探究匀变速运动的规律

专题一
自由落体运动
1.定义:物体从静止开始下落,并只受重力作用的运动。
2.规律:初速为 0 的匀加速运动,位移公式:h=1/2 *gt^2,速度公式v=gt。
3.两个重要比值:相等时间内的位移比1:3:5…… ,相等位移上的时间比

专题二
匀变速直线运动的规律

(1).说明:上述各式有 V0,Vt,a,s,t 五个量,其中每式均含四个量,即缺少一个量,在应用中可根据已知量和待求量选择合适的公式求解。⑤式中T表示连续相等时间的时间间隔。
(2).上述各量中除t外其余均矢量,在运用时一般选择取v0的方向为正方向,若该量与 v0的方向相同则取为正值,反之为负。对已知量代入公式时要带上正负号,对未知量一般假设为正,若结果是正值,则表示与v0方向相同,反之则表示与V0方向相反。
另外,在规定v0方向为正的前提下,若a为正值,表示物体作加速运动,若a为负值,则表示物体作减速运动;若v为正值,表示物体沿正方向运动,若v为负值,表示物体沿反向运动;若s为正值,表示物体位于出发点的前方,若S为负值,表示物体位于出发点之后。
(3).注意:以上各式仅适用于匀变速直线运动,包括有往返的情况,对匀变速曲线运动和变加速运动均不成立。
专题三
汽车做匀变速运动,追赶及相遇问题
在两物体同直线上的追及、相遇或避免碰撞问题中关键的条件是:两物体能否同时到达空间某位置.因此应分别对两物体研究,列出位移方程,然后利用时间关系、速度关系、位移关系解出.
(1)追及
追和被追的两者的速度相等常是能追上、追不上、二者距离有极值的临界条件.
如匀减速运动的物体追从不同地点出发同向的匀速运动的物体时,若二者速度相等了,还没有追上,则永远追不上,此时二者间有最小距离.若二者相遇时(追上了),追者速度等于被追者的速度,则恰能追上,也是二者避免碰撞的临界条件;若二者相遇时追者速度仍大于被追者的速度,则被追者还有一次追上追者的机会,其间速度相等时二者的距离有一个较大值.
再如初速度为零的匀加速运动的物体追赶同一地点出发同向匀速运动的物体时,当二者速度相等时二者有最大距离,位移相等即追上.
(2)相遇
同向运动的两物体追及即相遇,分析同(1).
相向运动的物体,当各自发生的位移的绝对值的和等于开始时两物体间的距离时即相遇.
三、相互作用



专题一
力的概念、重力和弹力
1.力的本质
(1)力的物质性:力是物体对物体的作用。提到力必然涉及到两个物体一—施力物体和受力物体,力不能离开物体而独立存在。有力时物体不一定接触。
(2)力的相互性:力是成对出现的,作用力和反作用力同时存在。作用力和反作用力总是等大、反向、共线,属同性质的力、分别作用在两个物体上,作用效果不能抵消.
(3)力的矢量性:力有大小、方向,对于同一直线上的矢量运算,用正负号表示同一直线上的两个方向,使矢量运算简化为代数运算;这时符号只表示力的方向,不代表力的大小。
(4)力作用的独立性:几个力作用在同一物体上,每个力对物体的作用效果均不会因其它力的存在而受到影响,这就是力的独立作用原理。
2.力的作用效果
力对物体作用有两种效果:一是使物体发生形变_,二是改变物体的运动状态。这两种效果可各自独立产生,也可能同时产生。通过力的效果可检验力的存在。
3.力的三要素:大小、方向、作用点
完整表述一个力时,三要素缺一不可。当两个力 F1、F2 的大小、方向均相同时,我们说 F1=F2,但是当他们作用在不同物体上或作用在同一物体上的不同点时可以产生不同的效果。
力的大小可用弹簧秤测量,也可通过定理、定律计算,在国际单位制中,力的单位是牛顿,符号是 N。
4.力的图示和力的示意图
(1)力的图示:用一条有向线段表示力的方法叫力的图示,用带有标度的线段长短表示大小,用箭头指向表示方向,作用点用线段的起点表示。
(2)力的示意图:不需画出力的标度,只用一带箭头的线段示意出力的大小和方向。
5.力的分类
(1)性质力:由力的性质命名的力。如;重力、弹力、摩擦力、电场力、磁场力、分子力等。
(2)效果力:由力的作用效果命名的力。如:拉力、压力、支持力、张力、下滑力、分力:合力、动力、阻力、冲力、向心力、回复力等。
6.重力
(1).重力的产生:
重力是由于地球的吸收而产生的,重力的施力物体是地球。
(2).重力的大小:
1)由 G=mg 计算,g 为重力加速度,通常在地球表面附近,g 取 9.8 米/秒 2,表示质量是 1 千克的物体受到的重力是 9.8 牛顿。
2)由弹簧秤测量:物体静止时弹簧秤的示数为重力大小。
(3).重力的方向:
重力的方向总是竖直向下的,即与水平面垂直,不一定指向地心.重力是矢量。
(4).重力的作用点——重心
1)物体的各部分都受重力作用,效果上,认为各部分受到的重力作用都集中于一点,这
个点就是重力的作用点,叫做物体的重心。
2)重心跟物体的质量分布、物体的形状有关,重心不一定在物体上。质量分布均匀、形状规则的物体其重心在物体的几何中心上。
(5).重力和万有引力
重力是地球对物体万有引力的一个分力,万有引力的另一个分力提供物体随地球自转的向心力,同一物体在地球上不同纬度处的向心力大小不同,但由此引起的重力变化不大,一般情况可近似认为重力等于万有引力,即:mg=GMm/R2。除两极和赤道外,重力的方向并不指向地心。
重力的大小及方向与物体的运动状态无关,在加速运动的系统中,例如:发生超重和失重的现象时,重力的大小仍是 mg
7.弹力
1.产生条件:
(1)物体间直接接触;
(2)接触处发生形变(挤压或拉伸)。
2.弹力的方向:弹力的方向与物体形变的方向相反,具体情况如下:
(1)轻绳只能产生拉力,方向沿绳指向绳收缩的方向.
(2)弹簧产生的压力或拉力方向沿弹簧的轴线。
(3)轻杆既可产生压力,又可产生拉力,且方向沿杆。
3.弹力的大小
弹力的大小跟形变量的大小有关。
(1)弹簧的弹力,由胡克定律 F=kx,k 为劲度系数,由本身的材料、长度、截面积等决定, x 为形变量,即弹簧伸缩后的长度 L 与原长 Lo 的差:x=|L-L0|,不能将 x 当作弹簧的长度 L.
(2)一般物体所受弹力的大小,应根据运动状态,利用平衡条件和牛顿运动定律计算。
专题二
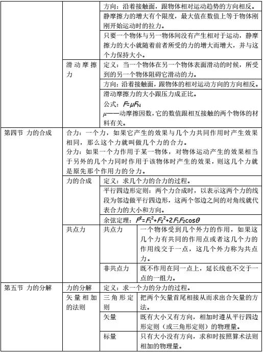
摩擦力
摩擦力有滑动摩擦力和静摩擦力两种,它们的产生条件和方向判断是相近的。
1.产生的条件:
(1)相互接触的物体间存在压力;
(2)接触面不光滑;
(3)接触的物体之间有相对运动(滑动摩擦力)或相对运动的趋势(静摩擦力)。
注意:不能绝对地说静止物体受到的摩擦力必是静摩擦力,运动的物体受到的摩擦力必是滑动摩擦力。静摩擦力是保持相对静止的两物体之间的摩擦力,受静摩擦力作用的物体不一定静止。滑动摩擦力是具有相对滑动的两个物体之间的摩擦力,受滑动摩擦力作用的两个物体不一定都滑动。
2.摩擦力的方向:
沿接触面的切线方向(即与引起该摩擦力的弹力的方向垂直),与物体相对运动(或相对:运动趋势)的方向相反。例如:静止在斜面上的物体所受静摩擦力的方向沿接触面(斜面)向上。
注意:相对运动是以相互作用的另一物体为参考系的运动,与以地面为参考系的运动不同,故摩擦力是阻碍物体间的相对运动,其方向不一定与物体的运动方向相反。例如:站在公共汽车上的人,当人随车一起启动(即做加速运动)时,如图所示,受重力 G、支持力 N、静摩擦力 f 的作用。当车启动时,人相对于车有向后的运动趋势,车给人向前的静摩擦力作用;此时人随车向前运动,受静摩擦力方向与运动方向相同。

3.摩擦力的大小:
(1)静摩擦大小跟物体所受的外力及物体运动状态有关,只能根据物体所处的状态(平衡或加速)由平衡条件或牛顿定律求解。静摩擦力的变化存在一个最大值-----最大静摩擦力,即物体将要开始相对滑动时摩擦力的大小(最大静摩擦力与正压力成正比)。
(2)滑动摩擦力与正压力成正比,即 f= mN ,μ为动摩擦因数,与接触面材料和粗糙程度有关;N 指接触面的压力,并不总等于重力。
专题三
力的合成与分解
1.力的合成
利用一个力(合力)产生的效果跟几个力(分力)共同作用产生的效果相同,而做的一种等效替代。力的合成必须遵循物体的同一性和力的同时性。
(1)合力和分力:如果一个力产生的效果跟几个力共同作用产生的效果相同,这个力就叫那几个力的合力,那几个力就叫这个力的分力。
合力与分力的关系是等效替代关系,即一个力若分解为两个分力,在分析和计算时,考虑了两个分力的作用,就不可考虑这个力的作用效果了;反过来,若考虑了合力的效果,也就不能再去重复考虑各个分力的效果。
(2).共点力:物体同时受几个力作用,如果这些力的作用线交于一点,这几个力叫共点力。
如图(a)所示,为一金属杆置于光滑的半球形碗中。杆受重力及 A、 B 两点的支持力三个力的作用;N1作用线过球心,N2作用线垂直于杆,当杆在作用线共面的三个非平行力作用下处于平衡状态时,这三力的作用线必汇于一点,所以重力 G 的作用线必过 N1、N2的交点0;图(b)为竖直墙面上挂一光滑球,它受三个力:重力、墙面弹力和悬线拉力,由于球光滑,它们的作用线必过球心。

(3)力的合成定则:

1)平行四边形定则:求共点力 F1、F2 的合力,可以把表示 F1、F2 的线段为邻边作平行四边形,它的对角线即表示合力的大小和方向,如图 a。
2)三角形定则:求 F1、F2 的合力,可以把表示 F1、F2 的有向线段首尾相接,从 F1 的起点指向 F2 的末端的有向线段就表示合力 F 的大小和方向,如图 b。
2.力的分解
(1)在分解某个力时,要根据这个力产生的实际效果或按问题的需要进行分解.
(2)有确定解的条件:
①已知合力和两个分力的方向,求两个分力的大小.(有唯一解)
②已知合力和一个分力的大小与方向,求另一个分力的大小和方向.(有一组解或两组解)
③已知合力、一个分力 F1的大小与另一分力 F2 的方向,求 F1 的方向和 F2的大小.(有两个或唯一解)
(3)力的正交分解:将已知力按互相垂直的两个方向进行分解的方法.利用力的正交分解法可以求几个已知共点力的合力,它能使不同方向的矢量运算简化为同一直线上的矢量运算.
力的分解问题的关键是根据力的作用效果,画出力的平行四边形,接着就转化为一个根据知边角关系求解的几何问题。
3、处理力的合成与分解问题的方法
1.力的图示法:按力的图示作平行四边形,然后量出对角线的长短并找出方向.
2.代数计算法:由正弦或余弦定理解三角形求解.
3.正交分解法:将各力沿互相垂直的方向先分解,然后求出各方向的合力,再合成.
4.多边形法:将各力的首尾依次相连,由第一个力的始端指向最后一个力的尾端的有向线段表示合力的大小和方向.
专题四
受力分析
受力分析就是把研究对象在给定物理环境中所受到的力全部找出来,并画出相应受力图。
1.受力分析的依据
(1)依据各种力的产生条件和性质特点,每种力的产生条件提供了其存在的可能性,由于力的产生原因不同,形成不同性质的力,这些力又可归结为场力和接触力,接触力(弹力和摩擦力)的确定是难点,两物体直接接触是产生弹力、摩擦力的必要条件,弹力产生原因是物体发生形变,而摩擦力的产生,除物体间相互挤压外,还要发生相对运动或相对运动趋势。
(2)依据作用力和反作用力同时存在,受力物体和施力物体同时存在。一方面物体所受的每个力都有施力物体和它的反作用力,找不到施力物体的力和没有反作用力的力是不存在的;另一方面,依据作用力和反作用力的关系,可灵活变换研究对象,由作用力判断出反作用力。
(3)依据物体所处的运动状态:有些力存在与否或者力的方向较难确定,要根据物体的运动状态,利用物体的平衡条件或牛顿运动定律判断。
2.受力分析的程序
(1)根据题意选取研究的对象.选取研究对象可以是单个物体或物体的某一部分,也可以是由几个物体组成的系统.
(2)把研究对象从周围的物体中隔离出来,为防止漏掉某个力,要养成按一般步骤分析的好习惯.一般应先分析重力;然后环绕物体一周,找出跟研究对象接触的物体,并逐个分析这些物体对研究对象的弹力和摩擦力;最后再分析其他场力(电场力、磁场力)等.
(3)每分析一个力,都要想一想它的施力物体是谁,这样可以避免分析出某些不存在的力.如竖直上抛的物体并不受向上的推力,而刹车后靠惯性滑行的汽车也不受向前的“冲力”.
(4)画完受力图后要进行定性检验,看一看根据你画的受力图,物体能否处于题目中所给的运动状态.
3.受力分析的注意事项
(1)只分析研究对象所受的力,不分析研究对象对其他物体所施的力.
(2)只分析根据性质命名的力.
(3)每分析一个力,都应找出施力物体.
(4)合力和分力不能同时作为物体所受的力.
4.受力分析的常用方法:隔离法和整体法
(1).隔离法为了弄清系统(连接体)内某个物体的受力和运动情况,一般可采用隔离法.
运用隔离法解题的基本步骤是:
1)明确研究对象或过程、状态;
2)将某个研究对象、某段运动过程或某个状态从全过程中隔离出来;
3)画出某状态下的受力图或运动过程示意图;
4)选用适当的物理规律列方程求解.
(2).整体法当只涉及研究系统而不涉及系统内部某些物体的力和运动时,一般可采用整体法.运用整体法解题的基本步骤是:
1、明确研究的系统和运动的全过程;
2、画出系统整体的受力图和运动全过程的示意图;
3、选用适当的物理规律列方程求解.
隔离法和整体法常常交叉运用,从而优化解题思路和方法,使解题简捷明快.
专题五
共点力作用下物体的平衡
1.共点力的判别:同时作用在同一物体上的各个力的作用线交于一点就是共点力。这里要注意的是“同时作用”和“同一物体”两个条件,而“力的作用线交于一点”和“同一作用点”含义不同。当物体可视为质点时,作用在该物体上的外力均可视为共点力:力的作用线的交点既可以在物体内部,也可以在物体外部。
2.平衡状态:对质点是指静止状态或匀速直线运动状态,对转动的物体是指静止状态或匀速转动状态。
(1)二力平衡时,两个力必等大、反向、共线;
(2)三力平衡时,若是非平行力,则三力作用线必交于一点,三力的矢量图必为一闭合三角形;
(3)多个力共同作用处于平衡状态时,这些力在任一方向上的合力必为零;
(4)多个力作用平衡时,其中任一力必与其它力的合力是平衡力;
(5)若物体有加速度,则在垂直加速度的方向上的合力为零。
3.平衡力与作用力、反作用力
共同点:一对平衡力和一对作用力反作用力都是大小相等、方向相反,作用在一条直线上的两个力。

【注意】
①一个力可以没有平衡力,但一个力必有其反作用力。
②作用力和反作用力同时产生、同时消失;对于一对平衡力,其中一个力存在与否并不一定影响另一个力的存在。
4.正交分解法解平衡问题
正交分解法是解共点力平衡问题的基本方法,其优点是不受物体所受外力多少的限制。解题依据是根据平衡条件,将各力分解到相互垂直的两个方向上。
正交分解方向的确定:原则上可随意选取互相垂直的两个方向;但是,为解题方便通常的做法是:①使所选取的方向上有较多的力;②选取运动方向和与其相垂直的方向为正交分解的两个方向。在直线运动中,运动方向上可以根据牛顿运动定律列方程,与其相垂直的方向上受力平衡,可根据平衡条件列方程。③使未知的力特别是不需要的未知力落在所选取的方向上,从而可以方便快捷地求解。
解题步骤为:选取研究对象一受力分析一建立直角坐标系一找角、分解力一列方程一求解。
专题六
动态平衡问题分析
1.所谓动态平衡问题是指通过控制某些物理量,使物体的状态发生缓慢变化,而在这个过程中物体又始终处于一系列的平衡状态中.
2.图解分析法
对研究对象在状态变化过程中的若干状态进行受力分析,依据某一参量的变化,在同一图中做出物体在若干状态下力的平衡图(力的平行四边形),再由动态力的四边形各边长度变化及角度变化确定力的大小及方向的变化情况.
动态平衡中各力的变化情况是一种常见类型.总结其特点有:合力大小和方向不变;一个分力的方向不变,分析另一个分力方向变化时两个分力大小的变化情况.用图解法具有简单、直观的优点.
专题七
互成角度的两个力的合成
1.实验目的
验证平行四边形定则
2.验证原理

如果两个互成角度的共点力 F。、F。作用于橡皮筋的结点上,与只用一个力 F’作用于橡皮筋的结点上,所产生的效果相同(橡皮条在相同方向上伸长相同的长度),那么,F’就是 F1 和 F2 的合力。根据平行四边形定则作出两共点力 F1 和 F2 的合力 F 的图示,应与 F’的图示等大同向。
3.实验器材
方木板一块;白纸;弹簧秤(两只);橡皮条;细绳套(两个);三角板;刻度尺;图钉(几个);细芯铅笔。
4.实验步骤
①用图钉把白纸钉在方木板上。
②把方木板平放在桌面上,用图钉把橡皮条的一端固定在 A 点,橡皮条的另一端拴上两个细绳套。(固定点 A 在纸面外)
③用两只弹簧秤分别钩住细绳套,互成角度地拉橡皮条,使橡皮条伸长,结点到达某一位置o。(位置 0 须处于纸面以内)
④用铅笔描下结点 0 的位置和两条细绳套的方向,并记录弹簧秤的读数。
⑤从力的作用点(位置 o)沿着两条绳套的方向画直线,按选定的标度作出这两只弹簧秤的拉力 F,和F’的图示,并用平行四边形定则作出合力F的图示。
⑥只用一只弹簧秤通过细绳套把橡皮条的结点拉到同样的位置 o,记下弹簧秤的读数和细绳的方向。用刻度尺从。点按同样标度沿记录的方向作出这只弹簧秤的拉力 F’的图示。
⑦比较力F’的图示与合力 F 的图示,看两者是否等长,同向。
⑧改变两个力 F1 和 F2的大小和夹角,再重复实验两次。
5.注意事项
①不要直接以橡皮条端点为结点,可拴一短细绳再连两细绳套,以三绳交点为结点,应使结点小些,以便准确地记录结点 O 的位置。
②不要用老化的橡皮条,检查方法是用一个弹簧秤拉橡皮条,要反复做几次使橡皮条拉伸到相同的长度看弹簧秤读数有无变化。
③A 点应选在靠近木板上边中点为宜,以使。点能确定在纸的上侧,结点 O 的定位要力求准确,同一次实验中橡皮条拉长后的结点位置 0 必须保持不变。
④弹簧秤在使用前应将其水平放置,然后检查、校正零点。将两弹簧秤互相钩着水平拉伸,选择两只读数完全一致的弹簧秤使用。
⑤施加拉力时要沿弹簧秤轴线方向,并且使拉力平行于方木板。
⑥使用弹簧秤测力时,拉力适当地大一些。
⑦画力的图示时应选择适当的标度,尽量使图画得大一些,要严格按力的图示要求和几何作图法作出平行四边形。
特别说明:
1 .实验采用了等效的方法:实验中,首先用两只弹簧秤通过细绳互成角度地拉一端固定的橡皮条,使细绳的结点延伸至某一位置 O,再用一只弹簧秤拉橡皮条,并使其结点位置相同,以保证两只弹簧秤的拉力的共同作用效果跟原来一只弹簧秤的拉力的效果相同,若按平行四边形定则求出的合力的大小和方向跟第二次一只弹簧秤的拉力的大小和方向完全相同,或者误差很小,这就验证了互成角度的共点力合成的平行四边形定则的正确性。
2 .在做到两共点力 F 、F 与 F’等效的前提下,准确做出 F 和 F 的图示,用平行四边形定则做出其合力 F 的图示,以及 F’的图示是本实验成功的关键,为此,要求 F1、F2的大小方向,须记录准确,做图示时要选择合适的标度,以使所做平行四边形尽量大,画平行四边形的平行线时,要用两只三角板或一只三角板和一把直尺,严格作图。
3 .实验误差的来源与分析
本实验误差的主要来源除弹簧测力计本身的误差外,还出现读数误差、作图误差。因此,读数时眼睛一定要正视,要按有效数字正确读数和记录,两力的对边一定要平行,两个分力F1、F2问夹角q越大,用平行四边形作用得出的合力F的误差DF 就越大,所以,实验中不要把q 取得太大。本实验允许的误差范围是:力的大小DF≤5%F,F’与 F的夹角q ≤70。
四、牛顿运动定律


专题一
牛顿第一定律
一切物体总保持匀速直线运动状态或静止状态,直到有外力迫使它改变这种状态为止。
1.理解要点:
①运动是物体的一种属性,物体的运动不需要力来维持。
②它定性地揭示了运动与力的关系:力是改变物体运动状态的原因,是使物体产生加速度的原因。
③第一定律是牛顿以伽俐略的理想斜面实验为基础,总结前人的研究成果加以丰富的想象而提出来的;定律成立的条件是物体不受外力,不能用实验直接验证。
④牛顿第一定律是牛顿第二定律的基础,不能认为它是牛顿第二定律合外力为零时的特例,第一定律定性地给出了力与运动的关系,第二定律定量地给出力与运动的关系。
2.惯性:物体保持原来的匀速直线运动状态或静止状态的性质叫做惯性。
①惯性是物体的固有属性,与物体的受力情况及运动状态无关。
②质量是物体惯性大小的量度。
③由牛顿第二定律定义的惯性质量 m=F/a 和由万有引力定律定义的引力质量严格相等。
④惯性不是力,惯性是物体具有的保持匀速直线运动或静止状态的性质、力是物体对物体的作用,惯性和力是两个不同的概念。
专题二
牛顿第二定律
1. 定律内容
物体的加速度 a 跟物体所受的合外力 成正比,跟物体的质量 m 成反比。
2. 公式:F=ma
理解要点:
a、因果性:F合是产生加速度 a 的原因,它们同时产生,同时变化,同时存在,同时消失;
b、方向性:a 与 都是矢量,,方向严格相同;
c、瞬时性和对应性:a 为某时刻物体的加速度, 是该时刻作用在该物体上的合外力。
d、牛顿第二定律适用于宏观, 低速运动的情况。
[总结].应用牛顿第二定律解题的步骤
(1)选取研究对象:根据题意,研究对象可以是单一物体,也可以是几个物体组成的物体系统。
(2)分析物体的受力情况
(3)建立坐标
①若物体所受外力在一条直线上,可建立直线坐标。
②若物体所受外力不在一直线上,应建立直角坐标,通常以加速度的方向为一坐标轴,然后向两轴方向正交分解外力。
(4)列出第二定律方程
(5)解方程,得出结果
专题三第二定律应用
1.物体系.
(1)物体系中各物体的加速度相同,这类问题称为连接体问题。这类问题由于物体系中的各物体加速度相同,可将它们看作一个整体,分析整体的受力情况和运动情况,可以根据牛顿第二定律,求出整体的外力中的未知力或加速度。若要求物体系中两个物体间的相互作用力,则应采用隔离法。将其中某一物体从物体系中隔离出来,进行受力分析,应用第二定律,相互作用的某一未知力求出,这类问题,应是整体法和隔离法交替运用,来解决问题的。
(2)物体系中某一物体作匀变速运动,另一物体处于平衡状态,两物体在相互作用,这类问题应采用牛顿第二定律和平衡条件联立来解决。应用隔离法,通过对某一物体受力分析应用第二定律(或平衡条件),求出两物体间的相互作用,再过渡到另一物体,应用平衡条件(或第二定律)求出最后的未知量。
2.临界问题
某种物理现象转化为另一种物理现象的转折状态叫做临界状态。临界状态又可理解为“恰好出现”与“恰好不出现”的交界状态。
处理临界状态的基本方法和步骤是:①分析两种物理现象及其与临界值相关的条件;②用假设法求出临界值;③比较所给条件与临界值的关系,确定物理现象,然后求解。
专题四
动力学的两类基本问题
应用牛顿运动定律求解的问题主要有两类:一类是已知受力情况求运动情况;另一类是已知运动情况求受力情况.在这两类问题中,加速度是联系力和运动的桥梁,受力分析是解决问题的关键.

专题五
牛顿第三定律、超重和失重
1.牛顿第三定律
(1).作用力和反作用力一定是同种性质的力,而平衡力不一定;
(2).作用力和反作用力作用在两个物体上,而一对平衡力作用在一个物体上
(3).作用力和反作用力同时产生、同时变化、同时消失;而对于一对平衡力,其中一个力变化不一定引起另外一个力变化。
两个物体之间的作用力和反作用力总是大小相等,方向相反,作用在一条直线上。
作用力与反作用力的二力平衡的区别


2.超重和失重
超重现象是指:N>G 或 T>G;加速度a向上;
失重现象是指:G>N 或 G>T;加速度a向下;
完全失重是指:T=0 或 N=0;加速度a向下;大小a=g.牛顿运动定律只适应于宏观低速,且只适应于惯性参照系。
本篇文章,刁哥整理来自网络,同学需要打印版本,下方回复:我要必修一,整理不易,请点赞,分享,让我有动力分享更多高考提分课程,立志帮助一亿学子进入985!