【原创,转发需VX联系chanshiyu0717授权,否则追到天涯海角势必维权!】
几天前,澳门科技大学2020fall申请正式截止。据路边八卦社的围观群众爆料,今年澳门科技大学的申请人数暴涨了不止五六倍,硕士申请人数达1万人左右,由于招生名额并没有大幅度扩招的迹象,导致今年硕士录取比例达1:7到1:8,竞争可谓非常激烈。

最近,ORWELL来了很多小伙伴咨询澳门科技大学的申请事宜,也有很多粉丝在后台点播澳科大的介绍。好啦!如大家所愿,接下来的内容,请好好围观!
首先,你知道吗?澳门科技大学是一个建校还没满20岁的学校,她是在澳门回归祖国麻麻后成立的第一所私立高等学校,也是一所以国际化思维发展的综合型大学。对比一下隔壁某港的八大公立学校(最年轻的港科大成立于1991年)和旁边的澳门大学(1981年建校),就知道澳门科技大学的发展时间真心很短。但是,正是由于发展时间短,才能够看到这所学校发展潜力的巨大。

(引自澳门特别行政区政府印务局官网截图)
毕竟,澳科大的第一届本科毕业生也才40岁左右而已。作为一个非常非常年轻的大学,她是一个争议很大的学校,有很多优点,也有不少负面评价。所以,我们争取在这里以一个比较客观的视角去审视和了解这所学校。
澳科大的名校基因和名师策略
提到澳门科技大学的建立,就不得不说到澳门科技大学的创校校长周礼杲(gǎo)教授,周教授原本是清华大学机电系的教授,曾参与创立过清华大学的生物医学工程专业。1991年,教育部响应澳门大学提出的急需高科技工程资深教授支持建设的请求,在清华大学选中了周教授。于是,他南下澳门大学任教,一路做到了澳门大学的校长。
回归之后,特区政府和商界精英们纷纷渴望创立一所完全属于中国人办的新大学,为澳门特区的发展大量培养人才。对于新大学的校长,他们第一个想到的就是周教授。那个时候,筹备中的澳门科技大学,没有校园、没有教授、也没有学生。一筹莫展时,周教授从清华老校长梅贻琦的名言“所谓大学者,非谓有大楼之谓也,有大师之谓也”中找到思路,于是开启了全国范围内的寻找名师的*途征**。于是,在他的运作和邀请下,一大批清华、北大、复旦和南京中医药大学的名师们前往支持澳科大建设。

(周礼杲在澳门科技大学)
曾任清华计算机系主任、中国计算机学会理事长唐泽圣教授,出任澳科大资讯科技学院的首任院长,并联合清华大学的王尔乾教授、施妙根教授和卢开澄教授,以及北方工业大学副校长、数学家齐东旭教授等一起创立资讯科技学院。北大教授,宪法学家,著名法学家,曾任北京大学法律系主任、港澳基本法起草委员会委员等职的萧蔚云教授,则成为法学院的首任院长。中医药专家、南京中医药大学教授,博导朱广华教授则成为中医药学院的首任院长。
单说清华大学对澳门科技大学的支持,就能细数出朱家维教授、杨为理教授、李宗谦教授、俞盘祥教授、徐时新教授等人,还有这些教授的夫人们,如吴洁华、张芳兰、夏绍玮等人。最多时,清华大学的老师在澳门科技大学担任教学工作的有11人之多。

(以清华大学教授为主要班底的老师和首届毕业生合影)
如今,传自创校校长周礼杲的“名师策略”依旧还在运行,在这里偶遇内地顶级大学的顶级名师成为常态。比如,人文艺术学院杨大名教授(中国书画家)、商学院院长林志军教授(中国第一位经济学及会计学博士、曾在浸会、港大、厦大等校执教)、人文艺术学院院长张志庆教授(曾任山东大学文学与新闻传播学院教授)、电影学院院长尹鸿教授(清华大学博导)、等等。特别是博士培养阶段,感兴趣的小伙伴可以去翻看各个学院的博导列表,你一定会发现,全职教授和兼职教授加起来真心是业界的精英部队。
对了,现任校长可是,中国中医内科学专家,中国工程院院士刘良教授!他也是澳门的首位工程院院士。足可见,澳门科技大学是一所拥有正宗名校基因的学校,也十分愿意在邀请名师加盟这件事上下功夫。

(现任校长 刘良院士)
美国科睿唯安公布的2018年全球高被引科学家名单中,澳门科技大学的李志武教授、周孟初教授、李颂孝特聘教授、周勇教授和王俊教授成功入选,说明他们的论文在其相关学科领域内引用次数排前1%。
快速挤进各类国际排行榜
其实,对澳科大而言,最多的争议大概都集中在她在各个榜单上的表现。在“2020年泰晤士高等教育世界大学排名”中,澳门科技大学位列世界251-300区间,与清北、华东五校并列前八所中国大学之一,更是私立大学当中的第一位。

(2020年泰晤士高等教育世界大学排名)
要知道泰晤士排行榜和QS不一样,它更在乎教学质量、学生体验、研究质量、入学标准、毕业率、师生比例等因素。更在乎学生对教学体验的评价,一般来说,学生体验高的学校,学生的学习状态会比较好,其就业率也不错,学校提供的学习资源会比较好。澳科大的国际化比率很高,大概率是因为内地学生很多,这也成为她被很多人诟病的地方。
来另外一个榜单“软科中国两岸四地大学排名榜”中,澳科大自2011年起,就一直位于百强之列,从2011年到2019年,其排名从82名飙升到20名,成为进步最快的一所学校。单就一些硬性指标而言,澳科大的顶尖论文(指在Nature和Science两本期刊上发表论文的折合数)指标、国际专利指标、高被引科学家指标的得分均处于两岸四地高校前列。这说明澳科大在科学研究和师资质量的表现非常亮眼,也是极有潜力的。

(2018年软科中国两岸四地进步较快的学校)
另外,澳门科技大学在“2020年QS亚洲大学排名”中位列世界第233位,虽然已经比2018年的QS亚洲榜的301-350的位置进步了一百多名,但是,并没有在全球榜单上有什么亮眼的表现。这也说明,澳科大和全球顶尖名校还是存在着距离。不过可以看看在QS眼中,澳科大和哪些学校在榜单上当邻居?比如:西交利物浦(西安交大与利物浦大学合办)、华中师范大学(211、985、双一流)、东北大学(211、985)、东华大学(211)~由此可推断,在QS眼中,澳科大的水平大概也就是一个211、985重点大学,虽然这并不是澳科大发展的方向。

(澳科大在QS亚洲榜的位置)
大概也正是由于在各个榜单上画风迥异的表现,让人们对澳科大的评价呈现多样化。
毕竟,澳门在2019年已经进入地区发展的红利期,作为澳门本地的另外一所资源丰厚的学校。随着澳科大在理、工、医类逐渐发力,近年来,在SCI和SSCI英文期刊发表的论文数量数量不断增加,百分之五十以上的论文都发表在第一区间的学术期刊上。毕竟,她才刚刚20岁,要拿她跟那些拥有百年历史的学校比较,也是不公平的。
相信澳科大在逐渐发展的过程中,在澳门地区整体发展的东风下,假以时日,一定可以在全球各大榜单上拥有亮眼的表现。
宽进严出的政策!
澳科大另外一个被诟病的地方就是生源。在前几年,由于澳门尚未进入热门留学地,其两年的培养周期稍显漫长,加之香港留学的势头太猛太激烈,澳大又以公立大学的姿态占优势,让澳科大尚未成为留学首选之地,以至于对其生源的评价并不亮眼。
不过,澳科大却凭着对学生多样性的尊重和包容,并没有特别严苛的入学标准,对英文水平的要求也没有硬性的条款,反而很看中学生的综合素质和专业能力,让很多专业素养过硬的学生得到了深造的机会。也会给考研不如意的同学,给予更多的选择机会和空间。同时,又严卡毕业关,让学生在学习期间,快速成长,以高标准的要求顺利毕业。所以,澳科大逐渐开始走入留学群体的视野中。
不过,在去年和今年,澳科大生源已经得到了翻天覆地的变化。大陆TOP类高校的学生纷纷对澳科大青眼有加,特别是博士阶段的生源质量已经大有改观。当然,澳科大对于自己的学生的要求也并不松。比如博士阶段的课表,就真实地反应了“天天有课上,时时有作业”的求学之苦。
有特色的专业与学院!
接下来,再介绍一下澳科大一些有特色的专业和学院:中医药学院是澳科大的王牌,现任校长刘良院士兼任院长,并领衔中国中药领域唯一的国家重点实验室“中药质量研究国家重点实验室”。实验室建立几年来,主持各类研究课题100项,其中省部级以上课题60多项,发表了SCI期刊论文数百篇,论文引用一万多次。
资讯科技学院是澳科大实力最强的学院,作为创校四大学院之一,首任校长周礼杲亲自邀请清华大学唐泽圣教授组建了澳科大的资讯科技学院,成立初期就是按照高水准进行组建的一个学院。
商学院是澳科大在读人数最多的学院,工商管理学是澳科大最热门专业。商学院教授組成背景多元,海內外学者来自多个不同国家或地区的顶尖学府。
酒店与旅游管理学院是澳科大优势学院,学院的国际旅游管理的学士与硕士课程都获得联合国世界旅游组织(UNWTO)的(TedQual)优质旅游教育的四年最长期续期认证,TedQual认证被誉为国际权威认证,是全球最著名的旅游酒店业教育课程认证。
药学院是目前澳门唯一一个药学院,学院高规格高起点,特聘原复旦大学药学院院长朱依谆教授担任院长。药学院率先引入本科生参加硕士生科研活动,学生在本科阶段能具体参加到科研试验中,近距离接触来自其他高校的博士后等科研人员,耳濡目染对学生起到了非常良好的教育。
对了,澳科大的医学院也是澳门地区目前唯一一个医学院哦!想学医的朋友只关注这里就对了!另外,澳科大还拥有另外一个超级高端的国家重点实验室——月球与行星科学国家重点实验室。实验室从2005年起就参加了“嫦娥探月工程”的研究工作,并在月球、火星、小行星、巨行星等领域有持续性研究。这让澳科大真正成为一所拥有浩瀚宇宙格局的学校。
超便利的区位条件!
澳科大还有一个比较令人愉悦又烦恼的事,就是她独特的地理位置。
作为一个被澳门各大*场赌**(永利、威尼斯人、新濠天地、金沙城中心、美高梅等等)和商场包围的学校,毗邻机场和医院,其拥有非常便利的交通和购物环境,*场赌**的各类发财车可以自由混迹,如果选择在珠海住房子,那么每天往返学校可以坐*场赌**的发财车往返关闸,可以节约一大笔交通费。

偶尔代购什么的也很方便,毕竟DFS等免税店也是抬脚就到。当然,和各类高大上的*场赌**和商场当邻居,这也意味着……吃饭会比较贵!
良好的住宿环境
学校给学生准备的宿舍条件还是很好的,家具也很新,担心宿舍条件的小伙伴大可不必有这个焦虑。
2020年入学的研究生小伙伴,会在澳门半岛(擎天和国兴大厦)和离岛(擎天汇)上安排入住,入住10个月的价格从2W港币到3.5W港币不等,价格主要跟户型和人数相关。

学校很贴心的准备了冰箱、微波炉、灶台、水壶、洗衣机、马桶和空调等基础生活措施,基本上能实现拎包入住。如果希望可以自己在家做饭,也不成问题。当然,想要好一点的宿舍必须在拿到offer的第一时间进行申请,否则耽误到后面就无法选到心仪的房子。
不断上涨的学费!
不过,澳科大并不是一个随便谁都能来读的学校,其作为非公立学校,学费也是逐年递增,真心让人感叹早读早便宜!随便列几个专业的学费清单,可以看到整个求学周期的总费用是逐年递增的。不过,这个总费用其实跟香港和英国很多学校的费用差不太多,但是两年学制会多出一年的住宿和生活费,建议申请之前,应该算算总账是否能接受。

(感受感受学费的变化)
我想申请MUST该怎么办?
首先,要围观硕士和博士所开设的课程,是否跟自己所学的专业有相关性,或跟自己未来发展有相关性?
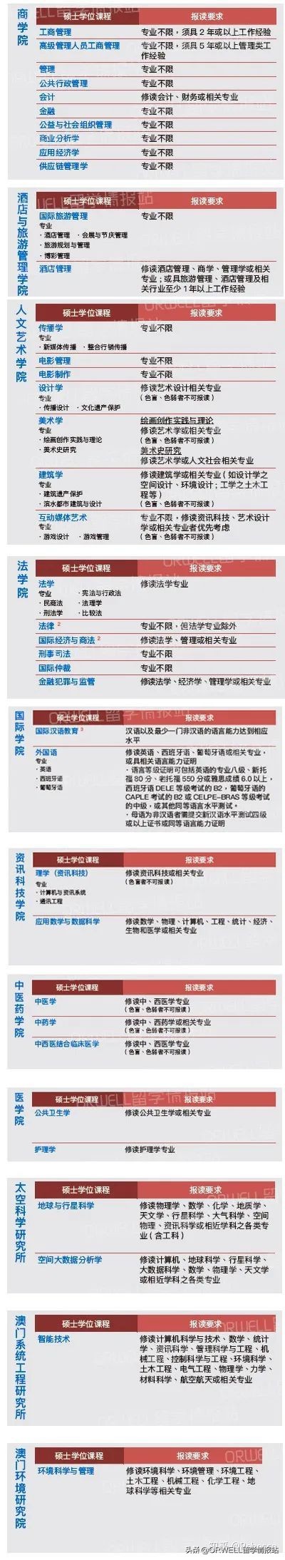
硕士申请项目

博士申请项目

澳门科技大学的入学报名有三种形式:推免入学(全国高校统一推免生)、保荐入学(本校或者合作院校保荐,豁免笔试)、考试入学(提交报名、参加笔试面试等)。在经历了网上报名后,会有研究生院初选和学院遴选的过程,方可获得面试和笔试的资格。

如果你有申请的想法,不如尽快联系OW。想要胜利,就要不打无准备之仗鸭!
行动起来!去拿下澳门科技大学!
参考资料:
《“飞迈纪元”:记澳门科技大学》人民日报海外版,2002年4月15日;《周礼杲:从清华教授到澳门科技大学创校校长》人民日报海外网,2002年1月7日;《8年上升61名!哪所大学发展得这么快?》公众号“软科”,2018年12月03日;澳门特别行政区政府印务局相关档案文件截图,2020年;澳门科技大学官方网站、各学院网站、招生网站,2020年;澳门高等教育辅助办公室,高教统计数据汇编,2017年。
更多留学原创文章,欢迎点击阅读!