“中国数字阅读大会”是国内数字阅读领域国家级、综合性行业大会,是规格最高、规模最大的高层次行业盛会,被业界视为数字阅读的年度“风向标”,大会旨在联合产业合作伙伴,共同探讨数字阅读行业发展趋势和未来,拓展、丰富数字阅读领域,提升广大人民群众精神文化消费水平,推动全民阅读蓬勃发展。
首届中国数字阅读大会于2015年4月21日在杭州举行。大会的主题是“融合·创新·梦想”。也是从第一届开始,咪咕数字传媒有限公司(前中国移动手机阅读基地)就是承办方中唯一的企业单位,至今没有发生改变。
在每届大会上发布上一年度的数字阅读分析内容,是大会的一项固定动作。报告的主题框架基本没有变化,但报告里的内容却陆续有调整,有的内容逐渐消失了,有的内容新加进来了,发展背景在变化,趋势和问题也在逐年变化。为此,我整理了近五年(2018~2022年)数字阅读大会上发布的分析内容,试图从中找到近五年数字阅读市场的发展脉络、市场演变和趋势特征。
一、大会和报告的名称,及发展背景的变化
2021年以前,一年一度的数字阅读大会名字叫做“中国数字阅读大会”,是一个独立的全国性的数字阅读行业大会。那几年,每到开会的时候,数字阅读的从业者们朋友圈就开始各种晒会场照片,有人调侃“数字阅读的半壁江山都去了杭州”。从2022年第八届开始,大会改名为“中国数字阅读年会”,成为全民阅读大会的一个组成部分,更是在名字前面加上了“首届全民阅读大会数字阅读分论坛”的名号。仍然从字面意思理解:数字阅读大会的独立性降低了,分量降低了,普及型要求提高了。年会的提法,强调了大会的周期性和稳定性,更有利于作为一个固定的行业发挥持续举办下去。
在2019年以前,由中国音像与数字出版协会发布的年度数字阅读分析内容,名字叫做年度“数字阅读白皮书”。从2020年开始,名字则统一改成了“年度数字阅读报告”。从字面意思理解:白皮书,是由官方制定发布的阐明及执行的规范报告,白皮书已经成为国际上公认的正式官方文书;是行业专家根据行业调研、市场分析、行业发展概况和变化趋势,加以综合整理形成的文献性资料。也就说,从2020年开始,这份年度数字阅读分析内容,不再强调官方的权威性,而改为强调行业的文献性,如果发生与其他统计数据的冲突、矛盾,也就在行业内部自己消化即可。
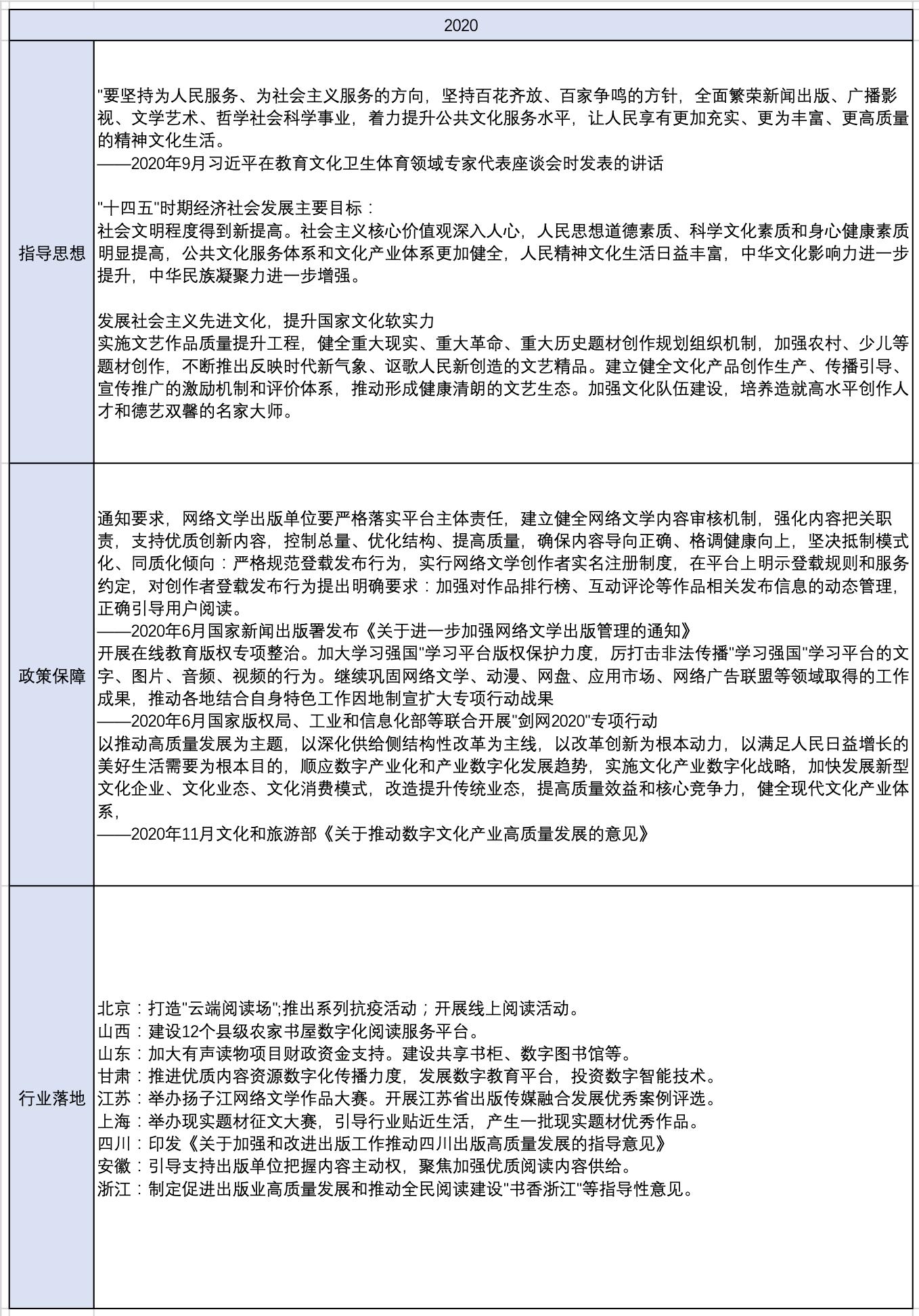
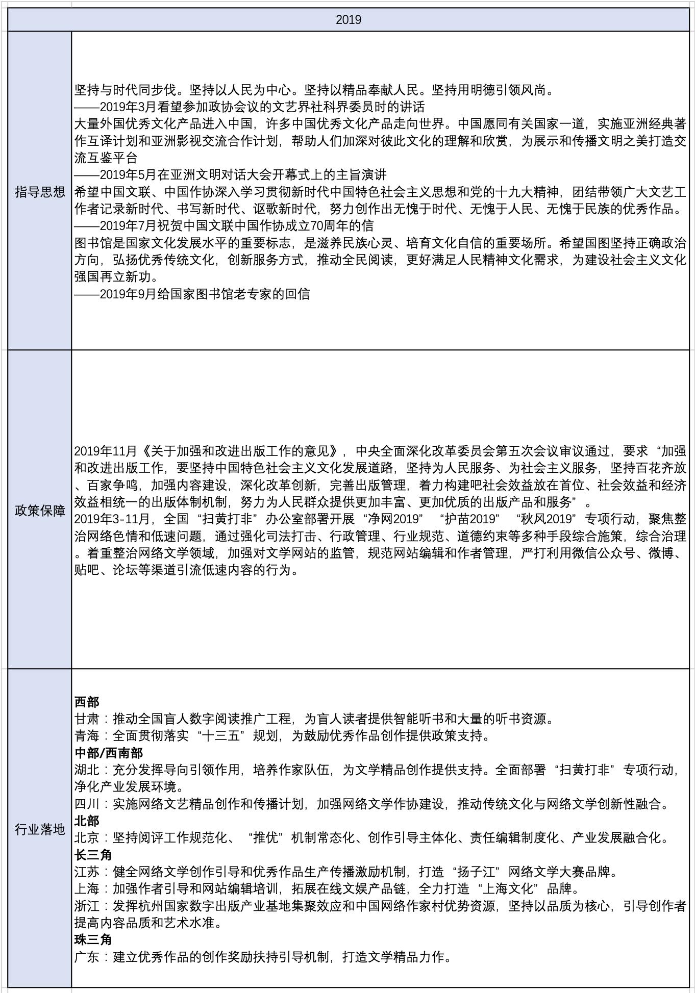
在行业发展背景——在2020年以前,这部分内容在当时的“数字阅读白皮书”中叫作“政策篇”,2021年开始改叫“工作背景”,2022年改叫“发展背景”,按照年份整理分别是:

从近五年的政策和发展背景看,可以分为两个阶段:
2018-2020年,国家和政策层面强调精品工程,着重梳理数字阅读尤其是网络文学板块的规范管理、高质量发展,通过一系列政策法规和专项行动,对网络文学的生态环境进行了有效的梳理。行业层面,一方面推动全民阅读广泛开展,一方面也落地政策要求,在网络文学精品化和规范化方面做了大量工作。
2021-2022年,随着国家“十四五”规划和2035年远量目标纲要发布,提出了行业跟随国家层面的顶层设计理念,要求在新方向、新布局及创新领域有所突破。国家层面从2020年就开始提出的数字中国、云阅读、数字技术赋能等概念在行业成为流行趋势。政策层面也推出了多项关于数字化战略的文件,并将融合发展提到了新的高度。2023年*共中**中央、国务院印发了《数字中国建设整体布局规划》,如果说之前出版业的数字出版、融合出版还有所保留,那么在这个总体的布局规划出台后,融合出版在未来五年乃至更长时间里将是出版变革的最重要方向。
但随着移动互联网技术的升级,行业的新问题也不断出现,网络安全审查、互联网信息服务算法推荐管理等相关措施陆续出台,对行业的发展也提出了新的要求。
从近五年的政策和发展一致性上看,规划、发展、创新、管理,贯穿了整个行业产业链,并从法律层面进行了约束规划,数字阅读的野蛮生长态势接近结束,精品化、高质量发展等概念的提出,也要求数字阅读行业不仅要在数字技术高速发展的今天抢占话语权高地,也要求行业增强双效统一的理念和做法,在社会价值方面有更大的贡献。
二、市场规模及营收构成
整体的数字阅读市场规模看,把时间线再放长一些,从2016年开始,一直保持了向上的增长趋势,从2016年的166.6亿元,增长到2022年的463.52亿元,规模增长了两倍多。如果再拿纸书零售市场的规模对比,开卷统计的数据显示2016年全国图书零售市场701亿元,2022年数据为871亿元,增长了23.4%。数字阅读的涨势喜人,但绝对值却只有图书零售市场的一半多一点。
数字阅读的规模一直上涨,从2016年到2022年以来,绝大多数年份的增长率都超过15%,但有两个年份例外:2019年增长13.5%,2022年增长了11.5%。
国内数字阅读的起势大致从2008年开始,但一直到2010年,这一年以汉王为代表的电子阅读器席卷市场,才真正带火了数字阅读,资本的力量和市场的新机会出现。众多阅读器品牌,尤其是2013年kindle进入中国,各大电子书平台纷纷发力,使得数字阅读在2019年之前得到了充分释放。在《2019年中国数字阅读白皮书》中,就特别指出了,数字阅读市场规模包含了电子阅读器等硬件收入,这一年也是电子阅读器等硬件收入在数字阅读收入中占比最大的一年。造成这一年市场规模增速突然放缓的一个重要原因,是2018年开始*今条头日**为代表的大厂开始大举推出免费阅读,对付费阅读造成了冲击,2019年订阅收入锐减19%,如果不是版权收入弥补了这个空挡,以及2016年以来有声付费的爆发,这一年的增长率会更难看。另外综合上一部分的政策影响,2018年全国范围内开展的“净网行动”以及2019年对网文的规范化要求,使网文的收入出现大幅下降,尤其是来自运营商渠道的收入。
2022年,也是一个特殊的年份。电子阅读等硬件收入在2019年达到高峰后,从2020年开始迅速下滑,到2022年已经不再出现在数字阅读的统计中。当当、京东等电商电子书平台的收入锐减,占据网文市场近70%的阅文的营收下跌12.03%,可能是最大的黑马。喜马拉雅为代表的有声平台收入增长放缓,再加上疫情以来免费冲击、互联网产品内卷、流量分散,数字阅读市场的增长速度从2020年反弹后就迅速进入下行趋势。如果没有意外的话,2023年的增速继续放缓不可避免:2023年,电子书最大的平台kindle即将正式退出中国,目前为止还没有哪家平台能够接住这个盘子。

年度数字阅读报告将数字阅读的营收结构分成了几个板块,在近五年来,这些模块也发生了变化:2018-2020年仅分为专业阅读与大众阅读,2021年开始分为专业阅读、大众阅读和有声阅读。但实际上,在更早一些的白皮书里,比如2017年的白皮书里有声阅读就有单独的一页呈现和数据分析,不知道为什么2018-2020年又去掉了。
关于这三块的定义,从白皮书和后来的报告中有解释:
大众阅读是指包含网络文学、出版物电子化、有声作品在内的市场收入之和,数据来自中国音像与数字出版协会数字阅读工作委员会调研相关企业访谈以及公开财报;专业阅读市场包括互联网期刊、电子文献、数据等内容,在报告中主要统计的是互联网期刊、数字报纸等收入,数字来源于中国新闻出版研究院发布的当年中国数字出版产业年度报告。
在《2022年度中国数字阅读报告》中,则进一步明确了数字阅读的统计概念:
第一部分是电子阅读:包含电子书阅读和网络原创文学作品阅读;第二部分是有声阅读,包含有声书阅读、广播剧(节目)、在线课程。以及这两部分版权改编、衍生开发等方面的收入统计。

从三大板块的收入占比看,如果把数据再往前推,专业阅读的收入占比是逐渐下滑的,从2016年的占比11%一路到了2022年的6.89%,在纸质期刊都一路下滑的大背景下,互联网期刊也不能避免,这种出版介质已经在互联网产品面前过时了;大众阅读则从2016年的占比81%下降到了2022年的72.47%。大众阅读占比降低的原因,主要是有声收入单独列出来统计。总体看,大众阅读和有声阅读的占比基本稳定,瓜分的也主要是专业阅读下降的占比空间。
这里提到的三大板块,是从行业的专业属性来做的拆分,在市场需求和用户群体确定的条件下,他们的占比变化上下浮动确实不会太大。比如专业阅读的人群本身就小众,加上互联网技术的广泛运用,他们获取专业内容的渠道和方式更多,比如知识付费课程等,在数字阅读上的比例就会变小。大众阅读的人群基数从历年全国国民阅读调查的数据看,也趋于稳定。有声阅读板块虽然市场增长迅速,但免费的兴起冲抵了一部分增长,因此占比也相对固定。
如果从数字阅读收入的内容品类属性来拆分,则可以更加明细地看到市场规模的变化,在不同的年份,不同的内容品类共同构成了数字阅读市场的总体规模。
比如2015年的数字阅读收入结构划分为信息费收入、O2O收入、版权运营收入、广告收入;2016年的收入结构划分为订阅收入、版权收入、广告收入和其他收入;2017年收入结构分为订阅收入、版权收入、广告收入、电子阅读器和其他收入;2018年的白皮书没有提到收入结构的组成;2019年延续了2017年的划分为订阅收入、版权收入、广告收入、电子阅读器和其他收入;2020年对专业阅读和有声阅读进行了拆分,划分为内容/服务付费收入、其他收入、版权贸易收入和作者增值服务收入、付费音频收入、广告收入、版权运营收入等,但没有提及大众阅读的拆分,这也是近几年报告中拆分方式最奇怪的一次;2021年划分为订阅收入、广告收入、版权收入和其他收入;2022年划分为订阅营收、版权营收、广告及其他营收。
这些数字阅读的收入组成结构几乎每年都会有变化,因为有的收入类型随着市场的变化出现了、消失了、上升了、下降了。比如2015年的O2O收入、2017-2019年的电子阅读器收入、2020年的作者增值服务收入。在《2022年中国数字阅读报告》中,对近五年来的各类型营收占比,统一以订阅营收、版权营收、广告及其他营收进行了年对比分析。

这里的订阅收入,指的是用户直接单本、单集、会员付费购买并阅读、收听的内容,近五年保持了持续的下滑曲线,从2018年占比79.9%到了2022年的48.73%,主要的原因有几个:2018年全国范围内开展的“净网行动”以及2019年对网文的规范化要求,使网文的收入出现大幅下降,尤其是来自运营商渠道的收入;免费平台的崛起对订阅收入的影响不小;其他互联网产品导致用户分流,使得纯文字内容的订阅输入下滑。版权收入在2019年达到达到占比的高峰,网文在影视、游戏改编中的价值被放大。这一年,阅文集团的版权收入同比激增341%至44.2亿,掌阅科技版权产品收入2.61亿元,同比增长91.7%。两大网文巨头的版权收入激增,贡献很大,也确保了2019年的数字阅读市场规模保持了正向的增长。
2019年这条分水线体现依然很明显。之前是有拉动数字阅读增长的“三驾马车”:电子书业务迅速发展、电子阅读器遍地开花、网络文学野蛮生长。但在之后,电子阅读器硝烟散去、电子书业务进入调整期、网络文学也野蛮生长被打回原形。版权收入开始起势,如果没有意外的话,应该继续保持高速的增长,拉动数字阅读大盘向上趋势。但2020年开始的疫情三年,影视拍摄几乎处于停滞状态、游戏审核进入严管,版权收入的占比在2020年直接减半还多。
2019年之后,广告及其他营收增长迅猛,2020年占比同比前一年增长近3倍,并在随后三年维持在30%左右。广告业务的最主要体现有几个,主要集中在网文和有声业务里:网文和有声平台用户通过浏览广告获得免费阅读、收听的权限;在文字、有声作品中植入或插入广告。这部分收入占比的增长,对订阅收入占比的挤压是最直接的:免费阅读和收听,用广告的收入来弥补,最终使得订阅收入下降,在广告收入还不足以弥补订阅收入的全部漏洞前,会直接拉慢数字阅读市场规模的增长速度。这也映证了前面看到的2020年以后,数字阅读整体市场规模的增速连续三年下滑。
三、数字阅读市场的品类分析及用户阅读偏好
报告统计了2020~2022年三年的品种数增长情况,分别是3103.6万种、3446.86万种、5271.86万种。2022年的品种数暴增,报告显示是由于有声阅读平台调研数量的扩大,导致有声阅读作品总量达到1518.62万部。
在数字阅读的市场规模构成中,大众阅读占比最大,其次是有声阅读。但无论是大众阅读还是有声阅读,其中的品种构成都离不开出版物电子书和网络文学作品两大类型。收入结构中的版权收入,也主要是这两大类型组成。在品种数量上,也一直保持了高速的增长。

2019年再次成为一个关键年份。从近五年的品种构成看,网络文学的占比一直在69%以上,唯一跌下70%的一年,还是前面起到的神奇的2019年。原因如前所述,政策和行业的影响太大。出版物电子书在2019年之后占比迅速下滑,有两个可能,一是报告的统计口径发生了变化,网络文学数量增长较快,压缩了出版物电子书的占比;二是2020年以来出版物电子书的存量上架基本结束,每年新上架的电子书数量大幅减少。从行业的实际看,第一种可能性更大一些。以2022年为例,《2022年中国网络文学蓝皮书》显示,2022年全国新增网络文学作品300多万部,全部都属于数字阅读的范畴。北京开卷发布的《全国新书首发中心2022年度全国新书市场报告》显示,2022年上市新书共17万余种,其中能够加工上线的电子书比例或许一半都不到。
以出版物电子书和网络文学作品的品种结构作为对比,是因为数字阅读的实际收益中,网络文学的收益才是大头。如果忽略2020年以前统计口径的不同,近五年的网络文学品种占比应该都在80%以上。网络文学在数字阅读收益中的占比,在2015年的白皮书中有过一次披露,当年原创网络文学的收入占比为82%。之后就再也没有披露过这个数据,但网络文学的收入占比应该只高不低。以阅文、掌阅为首的数字阅读平台,近年来出版物电子书的收入占比一直维持在10%左右。
从用户的层面,出版物电子书和网络文学电子书近五年最受欢迎的品类也开始发生了一些有趣的变化。

从2018年到2021年,出版物电子书中最受欢迎的品类布局一直是文学小说、人物传记、历史社科、教材教辅和经济管理,文学小说则始终是第一名,其他几类的顺序每年排列顺序略有变化。2022年这个数据有了新变化,漫画绘本、搞笑幽默进入前五的序列中来。尤其是漫画绘本,一度本认为因为图片的展现不适合数字阅读,但随着这两年漫画图书的火热,在数字阅读中也翻了个身。搞笑幽默则体现了读者的另外一个娱乐休闲的阅读趋势。
网络文学最受欢迎的品类布局在2018年到2020年,也基本还是在传统的几大类型中,都市生活、古言现言、职场、玄幻奇幻、武侠仙侠、青春校园。但2021年到2022年,悬疑推理异军突起,还出现了一个新类型小说的选项。网络文学作品的多元化,使得类型划分越来越难,一部作品往往融合了多种类型题材的元素,都市、悬疑、穿越、奇幻等等。
从数字阅读的类型布局和读者关注度看,数字阅读在大众阅读领域更多的体现为娱乐休闲和兴趣阅读,无论是出版物电子书还是网络文学作品,故事性才是最重要的,轻松的阅读成为数字阅读一个很重要的特征。
2019年的白皮书中都有一页专门的内容,叫做“题材:加强内容导向、传播主流思想”,为读者甄选重点权威的学习内容,让阅读更全面、学习重点更突出、理论表述更准确;在重点数字阅读平台流量入口搭建传播平台,发挥平台优势,让主流内容传播更高喜爱;持续加大推动主流内容传播的力度,保障读者学习资源具有持续性,并始终与主流思想保持同步。后来每年的报告中都有专门关于主题重点出版物的描述和统计。2020年,国家新版出版署启动“优秀现实题材文学出版工程”,平台加强主流思想阅读板块。2021年,46家重点数字阅读平台商家的重点主题阅读类作品数量97932种。2022年,97家重点数字阅读平台商家的重点主题阅读类作品数量102744种。
这个重点主题阅读类作品反映到出版物电子书中包括目前的主题出版、现实题材作品,网络文学中则主要是现实题材的小说作品。这是目前数字阅读甚至出版业的重点工作之一。在2022年的主题阅读中,还特别统计了以短视频和非短视频方式阅读主题类数字阅读作品总量约为2015.7亿次(含点击、*载下**、浏览及阅读),数字阅读统计的方式和口径或许也将更加多元化。
2023年初,从北京订货会的主题出版相关论坛,到杭州举办的主题出版学术研讨会,主题出版已经成为一件行业大事,从并最初的任务出版向效益出版转变,并在出版社的“双效统一”中占据重要位置。在各家出版社的主题出版安排中,融合出版技术在主题出版中的应用格外重要,落实到数字阅读中就是以电子书、有声书、知识付费课程等为代表的业务形态。
从2017年开始,报告中开始统计“文化出海”数据,模式主要是借助政企项目与各国政府合作、与海外出版社翻译网站合作、自设海外网站及移动阅读平台,出海的内容题材覆盖科幻、都市、仙侠、言情等类型。到2022年,当年出海作品总量61.81万部,同比2021年增长超过50%,主要类型包括古言现言、玄幻奇幻、都市仙侠和都市职场。3月10日由阅文集团与《环球时报》旗下环球舆情调查中心联合发布的《2022中国网文出海趣味报告》显示,截至2022年底,起点国际已上线约2900部中国网络文学的翻译作品,培养海外网络作家约34万名,推出海外原创作品约50万部。网文出海吸引了超1.7亿访问用户,4年时间增长8.5倍,成为提升中国文化竞争力的强劲力量。
出海已经成为网文数字阅读的一个新增长点,中国作协网络文学中心的《2022中国网络文学白皮书》显示,2022年,网络文学海外市场规模突破30亿元。但遗憾的是,出版物电子书目前还没有分到一杯羹。
四、数字阅读用户及付费情况
尽管对于传统出版业来说,出版物电子书的收益实在有点惨,但放到整体的数字阅读来看,这个领域又好像还是有一些机会的。
《2022年中国数字阅读报告》统计了2017年以来的数字阅读用户增长情况,从2017年的3.78亿增长到2022年的5.3亿,几乎与中国网民的规模增长保持了一致的趋势。其中2022年同比2021年增长了4.75%。但从增长速度来看,从2018年开始,就直线下滑,从10%以上下降到5%以下。这几年,也正是短视频、直播等互联网产品飞速崛起的时间。2018年网络直播用户规模从3.96亿增长到2022年的7.51亿,其中2020年增长超过40%;短视频用户从6.48亿跨至10.12亿,其中2019、2020年的年新增用户均在1亿以上。所以,数字阅读看起来形势不错,但已经暗含危机。尽管从网民的总体规模看还有不少空间,但渗透率已经大大降低。

另外一个值得关注的点是,数字阅读用户的群体画像在慢慢发生改变。
从2021年开始,报告里统计了不同性别的用户数字阅读的比例。2021年男性用户占比为56.53%,2022年占比为55.87%,女性用户的占比在提升。这个数据或许还略显保守。随着这几年各种网剧的快速上线,以及女频网文的热度升温,女频用户出现了较大的增长幅度。在有声领域,喜马拉雅发布的《2023春日听书数据报告》显示,2022年女性用户占比超过65%。女性用户正在成为数字阅读更重要的用户人群。
按照年龄段划分,不同年龄段的用户比例在发生变化。
2017年,将用户按照少年(14岁以下)、青年(14~35岁)、中年(35~60岁)、老年(60岁以上)进行了划分,其中青年用户占比70.9%,中年用户占比27.3%,老年用户占比1.2%,少年用户占比0.5%。
到2019年,进行了新的年龄划分。18岁以下占比19.5%,18~25岁占比17.3%,26~30岁占比18.7%,31~50岁占比43.3%,50岁以上占比1.2%。
2021年,18岁以下占比27.25%,19~25岁占比44.63%,26~35岁占比18.49%,36~60岁占比8.51%,60岁以上占比1.13%。
2022年,18岁以下占比16.96%,19~25岁占比36.6%,26~45岁占比30.55%,46~60随占比13.23%,60随以上占比2.74%。
2019年之后的年龄层划分已经渐趋统一。以这四年的数据看,18岁以下的用户占比在降低,19~25岁的比例有大幅度的提升,60岁以上的用户人群尽管占比不大,但近两年占比却翻倍。以2022年的数字阅读用户职业分布情况看,占比最大的是在读学生,其次是企事业单位人员,第三是专业技术人员,数字阅读的用户已经与前些年某些行业大佬提出的电子书阅读“三低人群”发生了很大的变化,市场在成熟,用户也在成熟,如果还是用数字阅读早期的产品策略和运营策略,已经不适用当下的用户特点。银发一族的占比翻倍也侧面印证了身边很多老年用户追剧、追小说的现象。
中国新闻出版研究院发布的第十九次全国国民阅读调查结果显示,我国接触数字阅读的成年人比例从2008年的24.5%大幅增长至2022年的80.1%。2023年世界读书日期间,上海图书馆联合阅文集团等机构共同发布《Z世代数字阅读报告》,报告以“Z世代”(泛指“95后”)数字阅读画像、阅读习惯、内容偏好及全球阅读趋势为切口,探讨“Z世代”对数字阅读内容及产业格局的深刻影响。阅文集团数据显示,2022年阅文新增用户中66%为95后,QQ阅读“Z世代”读者有93%在过去的12个月中阅读了至少一本书;年平均在读11.7本书的统计也让“Z世代”成为数字阅读的主力军。

从近五年的用户付费意愿看,2019年是大幅增长的一年,与这一年国家层面的众多规范整治动作有关,也在一定程度上对数字阅读的发展起到了推广的作用。但2019年以后的付费意愿就进入了相对缓慢的增长,甚至在2022年首次出现了付费意愿的下滑。其中重要的原因就是2018年开始一些平台开始推行免费阅读、免费收听的策略,降低了用户付费率。但从前面的数字阅读规模及收入构成看,免费阅读在冲击付费阅读的大背景下,所坚持的广告收入并没有能够完全填上付费阅读缺失的深坑。
在付费的方式上,2022年有63.78%的用户选择按章节付费,30.07%的用户选择按整本付费,但这两种付费方式同比2021年都有所下滑。38.22%的用户选择购买会员资格,成为2022年用户付费方式偏好中唯一上涨的类型。随着各大平台大力推广会员阅读,这已经成为当前数字阅读的主要付费选择。但会员收益的拆账并不透明,也导致平台的会员人数年年涨,但内容方的收入并没有同比上涨。
最后,我们要问一个问题,用户的碎片时间都花在了哪里?
根据《第二十次全国国民阅读调查》,2022年我国成年国民人均每天读书时间为23.13分钟,比2021年的21.05分钟增加了2.08分钟。但与之形成鲜明对比的是,2022年我国成年国民人均每天手机接触时长为105.23分钟,是读书时间的4倍还要多。2022年我国成年国民各媒介综合阅读率持续稳定增长,但是数字化阅读方式接触率的增幅高于纸质图书阅读率。以《2022年上海市民阅读状况调查》发布的数据为例,2022年上海市民数字阅读率达93.56%,超过纸质阅读率(91.43%),与2021年相比提高1.66%;市民数字阅读日平均时长为49.37分钟,相比2021年(45.39分钟)有所提升。江苏省全民阅读办举办2022年度居民阅读状况调查也显示,江苏省居民人均每天阅读时长为85.35分钟,较上年增加7.56分钟,但上网读书依然是江苏居民阅读的主要途径,居民电子书阅读率为64.51%,较上年上升0.13个百分点。
然而,与用户在短视频、直播等互联网产品上花费的时间比,数字阅读仍然差距不小。《2023中国网络视听发展研究报告》的数据显示,截至2022年12月短视频用户的人均单日使用时长为168分钟,遥遥领先于其他应用;综合视频的人均单日使用时长为120分钟,自2020年底开始超越即时通信排在第二位。
五、近五年数字阅读的趋势关键词
近五年的白皮书、报告最后一部分都是趋势与展望,把这里面的关键词提取出来,大概有这么几个:
政策引领:分别出现在2018、2019、2020、2022年。主要的聚焦点从政策引导数字阅读质量水平持续提升,推进全民阅读、新兴出版和媒体融合,到推动主流文化需求、脱贫攻坚需求、决胜小康需求、复工复产需求,强化导向引领,提高供给水平,到加强学习核心思想、推动科技及学术创新、传承弘扬优秀文化、积极打造原创精品,制定顶层规划,为产业发展指引前行方向,再到2022年的明确价值引领的态势和趋势。
技术赋能:分别出现在2018、2019、2020、2022年。主要的聚焦点从推进全媒体建设、引领数字化升级、赋能智能化体验,到5G+新基建为内容生产、营销推广、内容推荐带来新机遇,为数字阅读终端带来更多新体验,到5G商用加速数字阅读内容供给的智能化进程,数字阅读企业利用新技术加快新型业务布局,拓展阅读新场景,再到2022年的新技术持续催化产业变革,产业链各主体间的融合持续增强,更加多元的商业模式和价值变现途径有待深入挖掘,数字技术对数字阅读产业的变革仍有不确定性。
文化出海:分别出现在2018、2019、2020、2021、2022年。主要的聚焦点从政策、资本、产业协同、价值衍生多方牵引加速文化扬帆出海、加速文化交融,到内容出海题材进一步丰富、走向全球内容自出版平台、渠道全球化、传播平台化,到打造优秀项目、加强海外研究、搭建海外平台借力海外会展资源、创新出海模式、以讲好中国故事为着力点推进国际传播,到优化海外战略布局,再到2022年的数字阅读出海买入深化阶段。
精品化:分别出现在2019、2020、2021、2022年。主要的聚焦点从通过政策引导、平台自查、作者自律、读者提升推动内容精品化和服务多元化进程,到通过政策引导、平台配合坚持高质量发展创作数字阅读精品,再到2021年的提质增效形成高度共识,内容精品化仍然是发展的核心要义,关注用户需求和注重优质IP开发,2022年的内容同质化现象尚未根本扭转,数字阅读企业的精品化意识、创作与传播机制方面仍有待完善;出版产业链各端协同不足,优质内容的生产供给仍不充分。
服务体验:分别出现在2018、2019、2020、2021年。主要的聚焦点从多层次、专业化、智能化、有声化、场景化都远服务、全场景打造数字阅读生态圈,到通过内容熏陶以及各类读书活动引导读者阅读品味提升自我,到提升内容质量、完善产品功能、优化服务模式,再到2021年的完善保障体系巩固健康发展的基础。
市场秩序:分别出现在2018、2019、2020、2021、2022年。主要的聚焦点从依法管理、行业自律、加强企业主体责任,到利用综合内容审核机制保障涉河的时效性和覆盖面,到规范市场秩序、打击侵权盗版、完善法律法规、加强政策引导和管理规范,到通过完善保障体系巩固数字阅读健康发展的基础,再到2022年的盗版侵权时有发生、平台垄断仍未绝技,市场秩序需要进一步规范。
六、结论
通过以上的数据结构与分析,至少在最近五年,数字阅读市场有几个明显的变化和趋势。
政策层面对数字阅读的支持没有变。《中华人民共和国国民经济和社会发展第十四个五年规划和2035年远景目标纲要(草案)》提出,迎接数字时代,激活数据要素潜能,推进网络强国建设,加快建设数字经济、数字社会、数字政府,以数字化转型整体驱动生产方式、生活方式和治理方式变革。2022年8月,国家网信办发布《数字中国发展报告(2021年)》。2023年,*共中**中央、国务院印发了《数字中国建设整体布局规划》。作为数字中国概念中的一部分,数字阅读的重要性不言而喻。从近五年的报告看,数字阅读经过市场规范治理后,逐渐向主流阅读体系靠拢,题材、打法、走向、变现都逐渐被纳入到主流的管理体系中。换句话说,谁能吃透政策,谁才能长袖善舞。
市场在增长,但收入构成正在调整中。数字阅读的市场规模尽管增速放缓,但增长的态势不会被逆转。值得关注的,是收入的构成正在发生变化。早期依靠订阅收入,是数字阅读关注的重点,但现在已经不够。但随着IP开发、多业态开发、互联网平台的广泛接入,版权收入正在成为更加重要的一环,内容本身如果不能带来IP开发的机会,仅仅依靠文字付费,空间有限、收入天花板太低。互联网公司的流量策略,正在冲击数字阅读的内容收益,广告补贴暂时还不能填满这个坑,也不知道什么时候流量会溜走。所以,数字阅读平台的广告收入值得关注,但不值得长期关注。
技术赋能,数字阅读需要更多元地触达用户。无论大众阅读还是专业阅读、有声阅读,都正在多元化。文字、有声、游戏、影视、知识付费……数字阅读不仅仅是看文字,还有听声音、看视频。比如最近就有媒体提出了“视频阅读”的概念。随着AI的飞速发展,AIGC、AR\VR技术都给数字阅读提供了更多的可能性,无论是内容商还是平台都需要跟得上技术、跟得上变化、拿得出产品,不要掉队。
比起疫情三年的伤害,免费带来的变化更值得重视。数字阅读的增速放缓从2018年就已经出现端倪,原因如前所述,这一年开始*今条头日**开始推行免费阅读,后来又推出免费有声,依靠其庞大的流量池,迅速卷遍了数字阅读圈子,再加上七猫、趣阅读等多家机构的加入,付费阅读还没有足够深入人心就被冲击得七零八落,用户的付费意愿出现下滑。疫情三年对出版业的影响是巨大的,但对数字阅读客观上是起到了向上的支撑作用,如果不是因为疫情期间移动互联网市场的爆发,免费带来的冲击可能更彻底。
数字阅读大众层面,网文才是主力。不管出版业是不是同意,在数字阅读领域,真正的主力都只能是网络文学。传统的出版物电子书在品种规模、覆盖人群、营收规模、变现渠道上都不尽如人意。从内容创作开始就保持了数字化的网文,为后续的IP改编、文化出海都提供了更多的可能性。大众层面的出版物电子书需要走出一条属于自己的曲线,而不再是沿着传统纸书的逻辑成为一个衍生品。在专业阅读领域,出版物电子书有自己的优势,但这种优势更多来自于内容的垄断和渠道的特殊化,不可复制、空间有限。
故事性,是数字阅读最重要的特征。继续抛开专业阅读看,数字阅读的属性更多的是休闲娱乐,内容的故事性是不是够吸引人,是能不能取得良好收益的关键因素。网文天生具备故事性,出版物电子书也需要地下自己高傲的头颅,更加接地气,更加深入用户。事实上,在众多出版业的数据报告中,如果制作成词云图分析,就会发现“故事”都是出现频率最高的词汇。出版物电子书如果要有所突破,尤其是在版权运营、IP改编、文化出海上有更多收益,就必须在故事性上有更多的关注。
用户在缓慢增长,用户的构成也在发生变化。之前行业戏称的“三低人群”已经不再使用数字阅读群体。从上述的报告分析发现,用户的年龄层占比中青年增长明显,老年人群也开始更多出现。这对数字阅读的内容商和平台提出了新的要求:我们的用户在成长,但我们的内容是不是也在成长?我们不能再拿着昨天的传票,妄图登上今天的数字阅读大船。同时我们需要问一个问题:以前的年轻读者长大了,那今天的年轻读者在看什么?找到这个群体的喜好,不断地抓住年轻群体,才能跟得上用户群体的成长和变化。
数字阅读内容的黄金年代和野蛮生长已经结束了。出版物电子书在存量作品的数字化过程结束后,基本就已经失去了在平台那里的话语权,精品、畅销书才是敲门砖,没有这个,只能是靠自然销售乏善可陈。网文经过了2018年的整顿自后,内容规范和平台规范日益严格,前两年还有网文平台需要用出版物来撑一下文化的门脸,但这两年随着网文里现实题材的增多,他们甚至都已经可以出现在中国好书的榜单中。数字阅读开始进入精品化阶段,这是不可避免的,以量取胜的时代已经过去了。