在进口化妆品备案及注册申报工作中,部分相关证明文件提供比较繁琐,主要原因在于一定时期内我国行政许可部门的政策变动、个别产品原产国证明开具部门混乱和不作为,让企业浪费了大量精力仍无所适从。下面,北京天健华成国际投资顾问有限公司化妆品注册部(www.zhuceabc.cn)就和您谈谈进口化妆品备案及注册申报中的证明文件的准备问题。
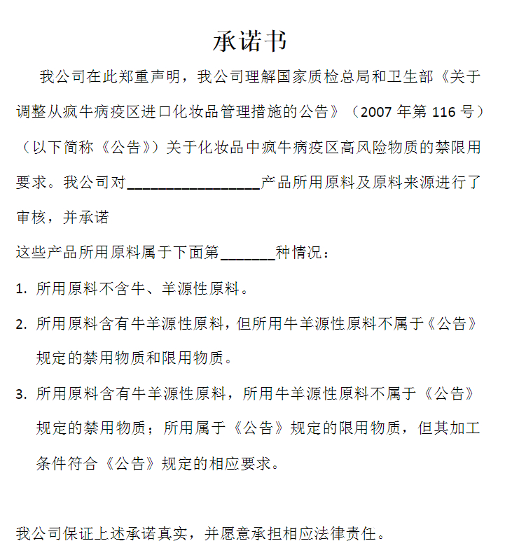
一、化妆品使用原料及原料来源符合疯牛病疫区高风险物质禁限用要求的承诺书
1、应采用承诺书的固定格式,产品中文、英文名称与申请表保持一致。
2、应根据产品配方选择原料风险类别。

(样本提供:天健华成 www.zhuceabc.cn)
二、产品在生产国(地区)或原产国(地区)生产和销售的证明文件
1、生产企业名称、地址应与申请表一致。产品名称与申请表保持一致。
2、证明文件涵盖生产和销售两项,且应为“已销售”的销售证明文件,而非“允许”销售证明文件。
3、生产和销售证明为外文的应译为规范中文,并由中国公证机构进行中文译文内容和原文内容一致的公证。
4、多个产品共用一份证明文件的:同批提交的,如一个产品资料中提交原件,其余产品可提交复印件,并说明原件所在之处(提供原件所在资料的产品名称)。非同批提交的,应提交公证后的复印件,并说明原件所在之处(提供原件所在资料的产品名称,如有备案号应提供)。

三、境外生产企业生产质量管理的相关证明材料
1、实际生产企业与化妆品生产企业为同一集团公司,提交实际生产企业与化妆品生产企业(申请人)属于同一集团公司的证明文件和企业集团公司出具的产品质量保证文件。
2、如涉及委托生产,应提供委托生产加工协议书原件(注意确认产品名称、实际生产企业名称、地址信息与申请表有关内容一致)和化妆品实际生产企业资质证明文件原件(注意确认实际生产企业名称、地址信息与申请表有关内容一致)。无法提供生产资质证明文件原件的,应提供经过公证的复印件, 并提供情况说明。
3、同一集团出具的相关文件由集团总公司出具,提交原件。外文应翻译成中文,不要求对译文进行公证。
4、委托生产协议应提供原件,如原件中记载相关产品外文名称,应将外文翻译成中文。
5、化妆品生产资质文件应提供原件,或公证后的复印件。
6、多个产品共用一份证明文件的:同批提交的,如一个产品资料中提交原件,其余产品可提交复印件,并说明原件所在之处(提供原件所在资料的产品名称)。非同批提交的,可提交公证后的复印件,并说明原件去处(提供原件所在资料的产品名称,如有备案号应提供)。

四、参照《化妆品行政许可申报受理规定》(国食药监许〔2009〕856号,以下称《申报受理规定》)要求,可能有助于备案的其他资料
依据现有的信息,有助于备案的其他资料举例如下:
1、授权委托签字时,提供授权委托书公证件及其中文译文,并做中文译文与原文内容一致的公证。每次提交备案申请时,应同时提交授权委托书原件或经公证后的复印件,并书面说明委托签字授权书原件所在的备案产品名称。授权委托签字的内容不应包括于境内责任人授权书中。
2、如有资料不予接收告知书,或还有其他需要说明的材料,应一并放在该项。
3、因上传文件大小限制,其他项目资料,如风险评估的资料项下,部分风评资料可以上传至本项下,在该项目中(或风险评估中)进行说明。纸质资料顺序与上传资料一致。
4、儿童用化妆品的申报资料可以放在该项,包括基于安全性考虑的配方设计原则(含配方整体分析报告)、原料的选择原则和要求、生产工艺及质量控制等内容。配方设计原则(含配方整体分析报告)、原料的选择原则和要求、生产工艺及质量控制等内容针对申报产品进行科学、合理地阐述,且不应与申报资料中的其他内容(如标签、配方、工艺等)相矛盾;配方整体分析报告的内容应完整,结合配方所用原料进行分析。对涉及《化妆品安全技术规范》中有限制要求的原料结合限制要求进行阐述。