据外媒BGR报道,自新冠肺炎疫情以来的几个月里,科学家们一直在仔细研究这种病毒,并开发出各种可行的治疗思路。一些治疗方法将立即部署在医院,如瑞德西韦和血液稀释剂。另一些则需要更多的时间,比如正在进行临床试验的候选疫苗。但有另一种形式的COVID-19疗法开始出现了,而且看起来已经显示出了有希望的结果。至少有两个独立的团队声称他们已经确定了可以杀死新冠病毒的抗体,而好消息是这些化合物可以被制作成药物,很快就可以提供给患者。
世界各地的医院一直在使用COVID-19幸存者的血浆来治疗免疫系统较弱的患者,这些患者无法产生自己的新冠病毒抗体。这一策略对其他传染病也有效,已经使用了100多年。大量的报告显示,COVID-19康复患者的血浆已经挽救了许多人的生命,但这种疗法有一个相当大的缺点:它的规模无法满足需求。
来自荷兰、以色列和日本的研究人员已经合成了强效抗体,在实验室条件下中和了病毒。他们的下一步计划是在临床试验中在人类身上测试这些抗体。如果药物有效且安全,它们可能很快就会投入量产,成为标准的COVID-19疗法。
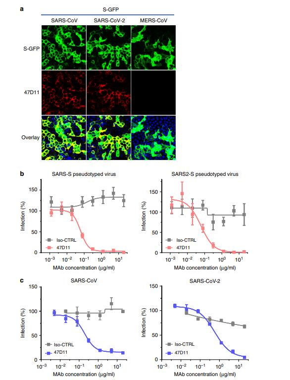
荷兰乌得勒支大学的一个团队开发出了一种名为47D11的单克隆抗体,该抗体在感染了病毒的转基因小鼠中的对应物中被模拟为人类使用。47D11的目标是SARS-CoV-2的刺突糖蛋白(S蛋白),或者说是病毒的关键成分,它能让病毒附着在细胞上的ACE2受体上。如果没有这些蛋白,病毒就无法复制,感染就会被打败。47D11的有趣之处在于,它还可以对抗新型冠状病毒的前体,即SARS。

“这样的中和抗体有可能改变受感染宿主的感染过程,支持病毒清除或保护未感染的个体暴露于病毒,”乌得勒支大学研究人员Berend-Jan Bosch告诉《卫报》。临床试验将必须证明这种抗体对人类有效。描述新的47D11抗体的研究报告发表在《自然》杂志上。

《卫报》还报道了以色列生物研究所的类似工作,研究所是一家国营实验室,声称它创造了可以击败病毒的抗体。研究人员已经开始着手为这种药物申请专利,他们希望能将其大规模生产出来。以色列国防部长纳夫塔利·贝内特(Naftali Bennett)表示,该抗体是 一项“重大突破”,IIBR的科学家认为正常的测试过程可以缩短到几个月。以色列科学家尚未为这种抗体命名。
据日经社报道,来自日本北里大学的研究人员与花王以及生物技术初创公司Epsilon Molecular Engineering的研究人员合作,开发出了一种他们称之为VHHHH的候选抗体。VHHHH显然是由骆驼病毒衍生出来的,其大小只有传统抗体的十分之一,而且生产成本更低。在Epsilon确定了VHHHH的序列信息后,花王利用微生物生产出了这种抗体。报道指出,花王之前曾利用微生物制造洗涤剂。
研究人员表示,这种新抗体可以抑制新型冠状病毒的感染。目前还不清楚该药物需要多长时间才能通过监管障碍并达到生产,但仍需进行临床研究。其他国家也在研究自己的单克隆抗体。韩国计划早些年准备好一种药物。