一、冗余电源的定义
冗余电源是指多个电源(N+1方式)同时给同一或多个设备供电,当其中1个电源出现故障时,其他电源可以不受其影响,不中断设备的正常运行。
二、冗余电源的分类

三、冗余开关电源的应用
冗余电源常用于一些需要长时间不间断操作、高可靠的系统,如基站通 信设备、监控设备、服务器等,往往需要高可靠的电源供应。冗余电源 是其中的关部分,在高可用系统中起着重要作用。
隔离设计方案及线路分析
一、传统冗余电源隔离方案:
1、优点:由2个或多个电源通过分别连接二极管阳极,以“或门”的方式并联 输出至电源总线上,工作可靠性高,不会出现电源间相互干扰

2、缺点:由于二极管本身压降Vf值较大,从 而会引入两个缺点:


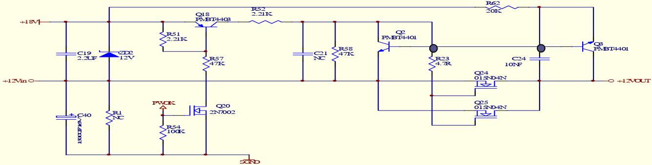
二、采用分离器件+MOS管方式做冗余电源隔离方案:
1、线路图及工 作原理:


A、当顺流时Va=Vc+Vd=Vq+Vr,因为Q2导通条件:Va-Vb>Vd,但这里Va-Vb
B、当出现反灌电流时Va=Vc+Vd=Vq-Vr,这时Va-Vb
2、优点:MOSFET的导通内阻可以到几mΩ,大大降低了压降损耗。在大功率应用中,不 仅实现了效率更高的解决方案,而且由于无需散热器,所以节省了大量的电路板面积,也减少 了设备的散热源。同时周围器件少,成本也不高。
3、缺点:该线路当MOSFET的的选用 R DS(on) 过小,根据线路分析,可能出现 Va-Vb所得的电压无法开启Q2的情况,导致隔离线路不受控从而引起大电流到灌的 不良情况发生。
三、采用IC控制MOS管方式做冗余电源隔离方案:
1、线路图:

工作原理:
该电路的工作原理是,LTC4416通过G1、G2控制2个MOSFET同时导通,使2 路输入同时给 负载提供电流。当输入电源电压不同时,输出电源电压可能高于某路输入电源电压,这时 LTC4416可以防止输出向输入倒灌电流。这是因为芯片一直监测输入与输出之间的电压差, 当输出侧电压比输入侧电压高25 mV时,芯片控制G1或G2立即关断MOSFET,防止电 流倒流。在防止倒流方面,其他控制芯片也是类似的原理。
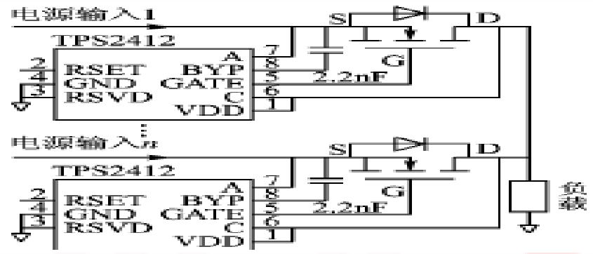
TPS2412 构成的多路 冗余电源方案:

2、优点:
该电路给采用更低RDS(on) 的MOS管来做冗余电源隔离线路提供了可 靠的保证,同时给追求高效率的冗余电源系统带来了希望。
3、缺点:
该电路给采用了更低 R DS(on) 的MOS管,造成成本的增加,同 时因为集成较高,当发现某些不良状况时受限IC功能较大,不 容易修改缺陷。
均流设计方案及线路分析
一、冗余电源均流的必要性:


二、冗余电源均流的分类:

三、电压下降法:
1、架构原理:

2、工作简介:
其动作原理主要是利用规划个别转换器的输出阻抗,以此来达成负载电流平均分配的效果, 其主要特点是两个电源模组并联但其控制线路上并没有彼此输出电流的信息。
3、优点:
(1):容易扩充并联系统
(2):每一台电源间不需要互相连接
(3):较高的模块化能力和可靠度
4、缺点:
(1):较差的负载调整能力
(2):在不同负载需求下均流效果比较差
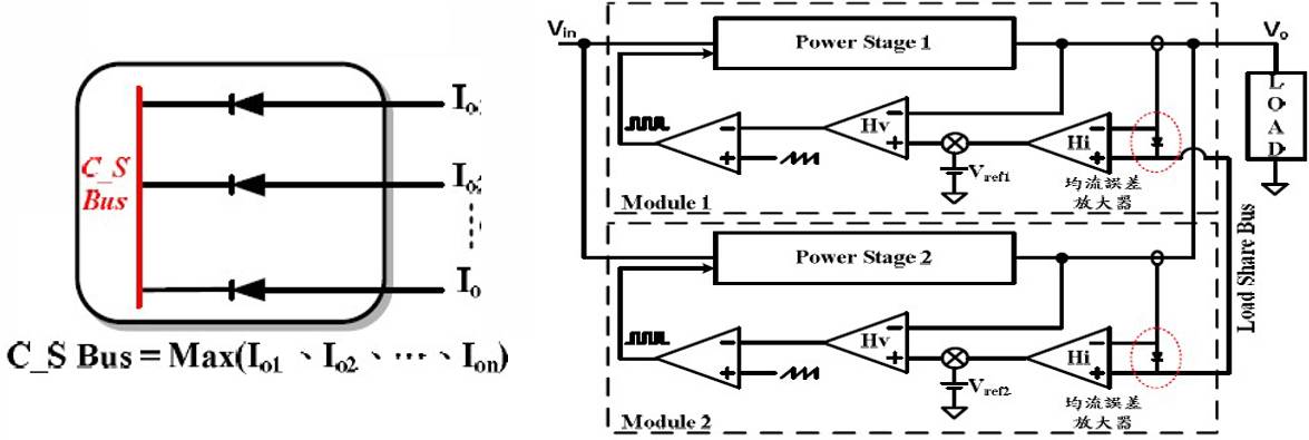
四、主动均流法:
1、架构方框图:

2、原理特征:
机台间能获得彼此间输出电流的信息,而其输出电流的信息传递的管道称为均流母线(Currintsharing bus, CS_Bus)。这个均流母线的功用是提供一电流参考讯号,使得每一个并联的模块能够根 据此电流参考讯号来调整本身的控制讯号,最后使负载电流能平均分散到每一部并联的模块。
3、电压下降法与主动均流比较:
电压下降法虽然比较简单、容易达成,不过是属于被动的并联方式,且其均流准确度和 电压调整率无法同时具备。主动均流技术虽然比电压下降法复杂,不过确可以改善电压 下降法的缺点,而且可以同时具备高均流准确度和高电压调整率,也是目前最常采用的 并联方式。
4、主动均流法的分类:
A、按控制架构分:
)、外回路调整架构:

工作特点:
每一个电源模块本身已经有一个电流回路当作是内回路用来改善系统的动态响应以及稳定度, 另外,有一个电压外回路来调整模块的输出电压。使用外回路并联电源模块,只需在每一 个电源模块电压回路外,加入一个响应较慢的均流回路利用模块的输出电流的误差来调整 外部电压回路的参考值,此调整动作将持续到负载电流被平均分配至每一个模块为止。
优点:
(1):较易于实现模块化及标准化
(2):每系统的架构较有弹性、易扩充及维修容易
(3):较佳的故障容许能力。
缺点:
负载变动期间均流效果较差。
2)、内回路调整架构:

工作特点:
内回路调整法与外回路调整法最大的不同是,其均流总线之共同参考命令是由电压误差讯号所产生,而不是电 流,主要动作原理为:由调整每个电源模块之输出电压到相同来达到均流的目的。这个方法因为均流回路 在电压回路之前,因此均流误差讯号不会通过电压回路,其均流回路的响应不会像外回路调节法一样,频 宽被电压回路所限制,所以整个系统的响应会比较快而且稳定,可以改善外回路调节法在负载变动期间均 流效果不佳的问题。
优点:
(1):瞬时期间有较稳定的均流效果
(2):精确的输出电压调整率。
缺点:
(1)提高模块化的困难
(2):较差的故障容忍度。
3)、双回路调整架构:

工作特点:
双回路的控制架构就是将均流回路是与电压回路并联,可以兼具外回路调整法与内回路调整法之优点。虽 然这种控制架构和内回路调节法一样对于原来模块的控制电路都需要重新设计。不过,每一个回路在设计 上却可以提供较多弹性,不需要对两回路间的相互影响有太多的顾虑,所以均流回路可以不受到电压回路 的频宽限制,可以有较快的响应能力,也可将均流回路与模块本身的电流内回路整合在一起,使得整体架 构变的更简
优点:
(1):瞬时期间有较稳定的均流效果
(2):精确的输出电压调整率。
缺点:
提高模块化的困难
B、按均流误差讯号方式分:
1)、平均电流法:

工作特点:
利用电阻将每一部电源模块输出电流平均,此平均电流讯号提供给每 一部电源模块作为共同电流参考命令。
优点:
(1):系统较稳定且均流准确度高
(2):均流控制抗噪声免疫力佳。
缺点:
因为均流总线上的电流命令为(Io1+ Io2+…+ Ion)/N,若其中一部电源模 块发生故障,使得其输出电流为0, 容易引起系统停机。
2)、直接主仆法:

工作特点:
直接主仆总线是在并联的电源模块中选择其中一部模块当做是主电源模块,驱动 均流总线使用其输出电流的信息,而其它的电源模块则是根据均流总线上的电流 参考命令去调整其本身的输出电流,让自己的输出电流能与主电源模块相同。
优点:
(1):均流准确度高
(2):系统与输出电压较稳定。
缺点:
故障容许能力不佳,假如主模块故障 的话将会使得均流排上的电流讯号变 为零,结果会让其它的从模块会无法 接受均流相应。
3)、自动主仆法:

工作特点:
利用二极管将输出电流最高的电源模块之输出电流,做为其它电源模块之共同电 流参考命令,其它电源模块会相应其命令使自身电流更接近最高的电源模块之输 出电流。
优点:
(1):系统有较佳的故障容忍度
(2):易扩充及实现模块化。
缺点:
(1):瞬时时电流分配较差
(2):均流控制易发生错误
(3):均流排抗噪声能力差。
五、自动主仆法CS-BUS相互干扰在线路上的改进:
A、机台CS-BUS相互干扰原因分析:

当仆模块的电流增加超越主模块时,其主、仆的角色将会互换,但是如果每个模块的电流太接近的话将会造成角色互 换的动作太过于频繁而产生输出电流低频振荡。
B、在应用线路上的改善方案:

为了避免因为模块之间主、仆的角色互换动作太过 于频繁所产生的低频振荡,可以在每一个电源 模块的均流误差放大器的反相输入端加入一直 流准位(Ioffset)、这样的话,仆模块的电流必须 要大于主模块的加上一个直流准位(IO_SLAVE >IO_MASTER+ Ioffset),主仆的角色才会更 换,如此一来低频振荡的问题就可以获得改善。
六、现行生产的均流线路分析:
A、采用LM2902线路解析:

(一)、线路解析:
(1)、信号采样线路
(2)、CS-BUS信号的采样线路
(2)、CS-BUS信号补偿线路
(4)、环路调整电压线路:
(二)、采样线路及均流母线调试分析:
(1)、线路图

(2)、采样线路电压不稳的原因
A、运放地和运放自身漏电大小不一造成
B、放大倍数过大引起
(3)、解决方案:

利用外围线路对Va点电压进行补偿
补偿方式:
A、在负载为零时确定Va的最小电压
B、在最大负载时确定Va的最大电压
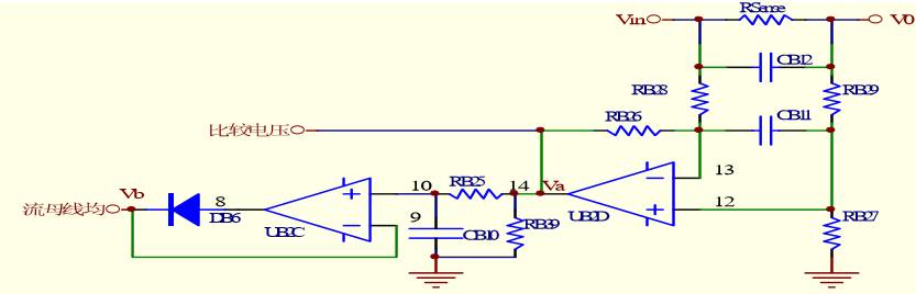
(三)、采样线路及均流母线调试分析:
(1)、线路图

(2)、RB11的应用
通过RB11对PIN6的补偿,使得Va>Vb, Vb =Vc, Va>Vc,单机状态下均流电路不误动作
(3)、RB31的选择
RB31决定均流电路完全动作时机台最大调节电压
(四)、线路调试过程中的问题及改进:
1、取样线路元件内部差异引起均流效果误差大:
(1)引入补偿
(2)采样高精度的采样元件

2、引入负电平补偿后引起快速AC ON\OFF时CS-BUS干扰问题
通过及时清除单机均流母线电压及通过PG信号启动单机均流线路的方式,达成改善均流母线在ACON\OFF产生干扰问题。
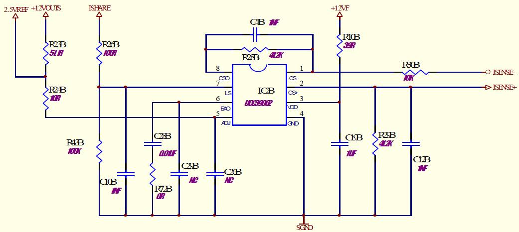
采用TI 的UC3902或ST 的L6615均流控制器方案:

UC3902线路解析:
(1)、信号采样线路(A)电流互感器方式(B)Sense电阻
(2)、CS-BUS信号的采样线路:
(3)、CS-BUS信号补偿线路:
(4)、反馈环路调整线路:
冗余电源设计的几个注意事项
一、可调电阻在冗余电源线路上的应用:

A、由于可调电阻本身构造的问题请勿在单回路中使用,使用可调电阻时请在其线路上并一电阻以提高其可靠性。
B、可调电阻不管是SMD类还是DIP类请勿过锡炉,防止高温变形和松香干扰。
C、可调电阻在线路中调试OK后请勿记点胶固定,防止运输抖动干扰。
二、连接器设计在冗余电源插拔时序上的应用:
1、不良现象:
单机带电快速插拔瞬间,偶尔出现其他运行机台停机现象
2、原因分析:
机台插拔瞬间,所插拔机台的信号线瞬间断开,环路反馈开路引起插拔机台输出电平异常,从而干扰其他运行机台。

3、时序改善状况:
接触时序:电源地----信号连接点-----输出电平点-----PS-ON点
脱离时序:PS-ON点----输出电平点-----信号连接点------电源地
通过以上改善后就可以做到:接触OK后开机;关机后再脱离。
三、冗余电源报警系统的设计(蜂鸣器及LED灯线路):
1、冗余电源报警要求:
电源在工作运行中,当单机或整机出现任何不良信息时,电源要作出故障报警动作,包括声音和显示。
2、冗余电源报警线路:

四、冗余电源防静电设计:
1、冗余电源防静电设计的重要性:
由于冗余电源工作时在多机情况下工作,在机台连接中就不免会出现连接器,连接器上的信号线(如报警信号线、保护反馈线、PG线,数据通顺线等)会常常暴露在外面,这些信号线一般都是通过连接器跟其他机台联系在一起才形成一个回路,当单机拔出后就可能形成一种开路状态,在这种情况下很容易受到静电的伤害。
2、设计建议:
(1)、冗余电源线路设计时所有连接信号线请不要出现环路开路状态,如不能加电阻请加稳压管替代(如PG信号线路加一稳压管到地)。
(2)、在设计验证时要对连接器上所有连接临近端点进行短路实验。
五、冗余电源风扇控制及报警线路设计:

(1)三线风机其风扇速度靠三极管去控制电压来完成,功率损耗大,控制元件发热量高
(2)四线风机其风扇速度靠外部电平高低进行控制,容易控制转速,控制元件少,功耗小。
六、冗余电源可调电压的选择:
为何产线在生产时要精调电压(如12V要精确调到0.1V以内)
七、冗余电源单\多路平均流线路设计的优\缺点:
冗余服务器的模块化设计
一、接功率大小定电源主架构:

二、均流线路的模块储备:


冗余电源的应用前景
1、架构及工作方式:


2、难点分析:
由于主板上有较多的固态电容,在其中的单主板开启瞬间,其瞬态阻抗很小,瞬间电源承受负载电流很大,但正常运行中的电源瞬态反应跟不过来引起输出电压快速下降,从而导致整个系统全部停机。
3、尝试解决方案:
A、前面冗余电源模块输出电压比主板需求最高电压还高,后段采用DC TO DC方式来完成给主板供电。
B、通过IC创建一个软启动线路。
该线路通过CPO悬空使芯片不能快速通断MOSFET,依靠欠压检测使GATE引脚在上电后延迟开通MOSFET,由R1、C组成的阻容网络使电源输出的电压上升速度减慢,从而达到产生软启动的效果。
二、冗余电源在大LED屏显示和大型LCD屏上的应用:
1、优点:
(1)、可靠性高、稳定性强
(2)、方便客户进行维护
2、难点分析:
(1)、电源需要承受更大动态的电流相应速度
(2)、整个系统内部布线更为复杂
(3)、露天需要更可靠的防水设计
本文转载自 电源研发精英圈