跨境电商万亿级市场,双向流动前景广阔
“互联网+”跨境贸易,进出口模式多样化
定义:具有跨境贸易和电子商务的双重特征
跨境电商是指分属不同关境的交易主体,通过电子商务平台达成交易、进行支付结算,并通过跨境物流送达商品、完成交易的一种国际商业活动。互联技术的兴起与发展重塑了许多传统行业的运营模式,商业贸易就是其中重要的一个。跨境电商是传统跨境贸易的互联网化,是跨境贸易与电子商务的有机结合,在运营流程上具有两者的双重特征。

跨境电商 VS 传统跨境贸易:跨境电商基于互联网平台,大幅降低了买卖双方的信息沟通成本,在线上直接匹配交易主体,减少商品流通环节、提高商品流通效率、增加贸易发生机会。传统跨境贸易往往通过大规模、集装箱式的方式将商品从出口国运送至进口国,再通过进口国的批发商、零售商进一步分销,发货时间的间隔长,发货批次少;
乐晴智库,更多深度投资研究免费*载下**

而跨境电商则通过小规模、包裹式的方式将商品从出口国运送至进口国,并直接配送至零售商或是消费者手中,发货时间的间隔短,发货批次多。
总体来说,跨境电商在商品流通过程中具有诸多优势:第一,缩短贸易中间渠道,减少渠道费用加成,提高企业毛利率水平;第二,随着相关技术进步与产业配套(如信息、物流、通关、支付等)的完善,降低全球贸易门槛,参与企业数量增加;第三,直接获取境外市场信息和反馈,提高对境外市场的灵敏度,有利于精准营销和个性化定制等服务。


跨境电商 VS 国内电商:跨境电商的交易主体分别位于两个不同的主权国家或地区,使得参与跨境贸易的渠道商面临着国家间法规政策、语言文化等方面的差异以及运输距离远等问题,实践的复杂程度高。国内电商立足于我国国内消费市场,通过国内规模化的物流配送体系与支付体系,电商巨头迅速抢占市场份额,形成目前线上阿里系与京东系的双寡头格局。
搜索“乐晴智库”,获得更多行业深度研究报告

跨境电商面向国际市场,除了需要在各国之间建立起跨境物流、跨境支付等配套设施,还需要面对通关、关税等国家间贸易壁垒。
与国内电商相比,跨境电商的实践难度一方面放缓了跨境电商的发展速度,另一方面也给当下各跨境电商企业留下了布局和成长的时间和空间。

模式:借力互联技术,细分领域形态多样
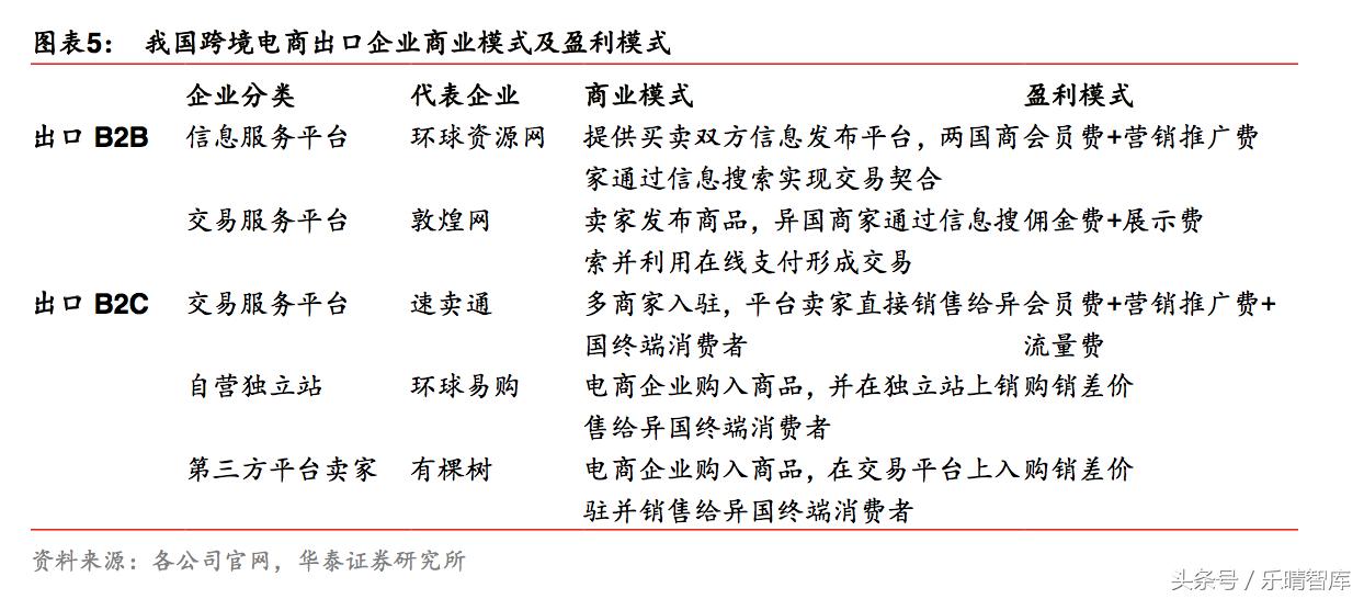
跨境电商行业体量庞大,商业形态呈现多样化。根据商品流向的不同,跨境电商分为跨境出口和跨境进口;根据企业服务主体的不同,跨境电商分为 B2B、B2C 和 C2C;根据企业经营商品品类的不同,跨境电商分为垂直型和综合型;根据企业是否拥有商品的所有权,跨境电商分为自营型和平台型;根据企业的盈利方式的不同,平台型企业又分为信息服务平台和交易服务平台。
文章首发于乐晴智库 www。767stock。 com

具体来说,目前我国跨境电商出口企业有五种模式,分别为 B2B 信息服务平台、B2B 交易服务平台、B2C 交易服务平台、B2C 独立站自营和 B2C 平台大卖家;我国跨境电商进口企业有四种模式,分别是 C2C 交易服务平台、B2C 交易服务平台、B2C 自营和 B2C自营+平台。部分企业只承接了跨境电商中的某一细分业务,而一些大企业利用规模优势开展并整合多项跨境业务,形成协同效应。

在出口企业中,自营独立站与第三方平台卖家先从上游厂商或供应商手中购入商品,再通过独立站或者第三方平台直接销售给异国终端消费者,在过程中以购销差价作为主要的盈利来源。出口 B2B 信息服务平台、交易服务平台与 B2C 交易服务平台大多通过撮合交易获取会员费、佣金费和营销推广费等。平台上的卖家使用平台服务越多,交易量越大,支付给平台的费用也就越高。

在进口企业中,C2C 交易服务平台将碎片化的代购业务整合到同一平台上,小商家和个人根据顾客小规模、个性化、定制化的要求购买相应的海外商品,并通过转运或是直邮的方式寄回中国。此外,在进口 B2C 平台中,有直发、直销和导购、返利两种平台;前者和一般平台商一样,盈利模式主要为会员费、营销费、流量费等,而导购返利平台则通过推送海外优质商品信息,收取 5%~15%的导购返点。
自营 B2C 平台包括综合自营与垂直自营,均通过先购入后销售的方式获取其中的购销差价。以“京东全球购”为代表的部分企业在自己的平台上结合了自营和平台两种模式;自营部分基于从采购到配送整条供应链的直接把控,提高消费者购物体验,平台部分引入第三方卖家,丰富整体的商品 SKU。
空间测算:未来三年实现万亿级向十万亿级跨越
传统外贸陷入低迷,进口业务企稳回升
受到国际经济形势低迷和国内制造企业转型的影响,近几年我国进出口贸易增速下滑,外贸企业由于境外市场的需求减少而受到剧烈冲击。根据商务部统计的数据,2015 年、2016年我国的进出口贸易总额分别为 24.59 万亿人民币和 24.33 万亿人民币,同比增速分别为-6.96%和-1.06%。细分来看,我国对外贸易状态仍处于贸易顺差,2016 年出口总额为 13.84万亿人民币,进口总额为 10.49 万亿人民币。2015 年进口贸易额同比下降 13.21%,2016年企稳回升;出口贸易额近两年则分别出现-1.74%和-2.12%的下降。


跨境电商渗透率上升,2019 年双向流动将超十万亿相较之下,跨境电商模式本身提高了交易效率、降低了交易成本、增加了贸易机会;并且在目前的国际经济形势下,跨境电商小批量、多批次、收货快的贸易方式取代传统对外贸易的大批量、少批次的贸易方式,可以缓解交易双方资金及风险带来的压力。这种跨境贸易新模式随着技术进步、产业配套、相关政策制定等因素的多重推动,交易规模在进出口贸易中的比重不断提升。
根据中国电子商务研究中心的统计数据, 2015 年、2016 年跨境电商在进出口贸易总额中的占比已分别达到 20.74%和 25.89%,预计 2019 年将占到跨境总贸易的 40%。

2016 年跨境电商进出口双向流动达到 6.3 万亿人民币,其中出口业务达到了 5.4 万亿元,远高于进口业务的 0.9 万亿元。根据艾瑞咨询的预测,我国跨境电商业务在未来三年的增速将保持 20%~30%,预计 2019 年进出口双向电商交易规模将超过 10 万亿人民币。

三大因素驱动增长,行业红利持续释放
驱动因素一:产业配套逐步成熟,奠定行业发展基石
跨境贸易面临着国家间法规政策、语言文化等方面的差异以及运输距离远等问题,实践的复杂程度要高于国内贸易,跨境电商实践的复杂程度也同样高于国内电商。

除了上游制造商/品牌商和下游消费者/商户之外,跨境电商企业在运营过程中还需要诸多进出口电商相关服务,包括支付(外汇)、物流(境内和境外)、转运、清关等。这些产业配套基础设施的建立和服务的质量与交易效率、交易成本、消费者满意度息息相关,直接影响跨境电商交易规模的扩大。下面将主要分析跨境物流、跨境支付和跨境通关三大配套产业。


建立多层次物流网络,满足不同配送要求
虽然跨境电商的流通环节缩减,但小批量高频率的购买方式让物流成为商品流通过程中的短板,存在多个问题:1)时间长:相比国内电商逐步建立起当日达、次日达的行业配送标准,跨境电商在客户下单后的配送时间往往长达 3-15 天,甚至多达一个月;2)成本高:物流距离长,损耗率高,物流成本是境内物流的数倍;3)环节多:除了境内外运输及配送,还涉及通关等环节;4)退货手续繁琐:退货成本高,手续繁琐时间长;5)售后维权难以执行:交易双方处在不同监管下,售后维权多壁垒。

目前跨境物流主要有直邮进出口、保税仓进出口和海外仓进出口这三种模式。具体来讲,直邮进出口是商家收到订单后,直接通过快递发货、清关、入境的消费形式;这种方法速度相对慢一些,但是商品的种类会比较多,适合小规模、定制化、个性化商品。保税进出口是先从海外大批量运至保税区存放,当购买发生时及时清关发货;优点是到货时效快,海关监管保证质量,方便退换货,缺点则是商品的种类比较少,适合大规模、热销商品。海外仓进出口是先从海外大批量采购热销商品,并进行通关运输至销售国的仓库内,消费者下单后直接从销售国国内仓库进行配送;与保税模式相比,海外仓模式配送速度更快,与国内电商速度一致,但存在更大的库存积压风险。

进口电商前端流量为王,后端提效降费拉升客户体验
我国进口跨境电商发展至今已经出现了四个阶段,从个人代购起步,到专业代购体系建立,到海淘业务发展,再到 2014 年以来随着利好政策的出台,进口电商频繁出现。互联网巨头利用流量优势切入市场,“小而美”的创业公司主要集中在各垂直领域。目前国内消费者对于跨境商品的消费更加理性,对于购物体验要求趋向国内电商,商品结构优化、供应链效率高的龙头企业将在竞争中脱颖而出。
更多行业深度研究报告,点击下方“了解更多”获得