摘要:
买到假货必然是购物姿势不对!
今年3.8节即使处于疫情尴尬时期,也依旧无法阻止女神们强烈的购物欲,在家不懈怠天天要护肤,疫情不出门化妆品也要屯,换季换新衣买买买。
女王节期间阿里平台超过2万个品牌销售额同比增长超过100%,其中淘宝直播带动的销量同比大涨264%,最高的一天带动成交量增长了650%。

3月9日消息,阿里巴巴集团客户体验事业群于发布《3·8女王节服务数据报告》,数据显示,“天猫女王节”期间,天猫KA商家平均每天收到约1.2亿条咨询,是春节期间日均咨询量的7倍。

相比去年同期,后台买家咨询量上涨137.94%。消费者咨询最多的是快消日用类产品,包括母婴、美妆个护、医药健康、食品生鲜等,咨询量相比去年同期增长152.83%,是春节咨询量的10倍。
消费电子产品咨询量同比增长155.50%,是春节咨询量的9倍左右。
节日大促,为什么只有你买到的是假货?
节日期间消费者买得开心,但有的消费者收到货的时候就不那么愉快了!有的产品,一看就是伪劣假冒产品!平台能投诉退款退货的还好,那些朋友圈代购、拼团的就只能不了之了,说到底买到假货还是因为自身没有火眼金睛。
假货不仅仅让消费者头疼,同时也让正品商家咬牙切齿,临近315打假日,平台严打的同时商家也时刻关注市场,遇到假冒自家品牌的皆毫不留情举报、投诉、发律师函...
正所谓有需求就有市场,需求大了有序之中自然带些混乱,市面上大小品牌琳琅满目,真品假货难以辨别,有的只是打擦边球起个相似品牌名或在logo,有的则明目张胆说自己是某某知名品牌产品代理商...


在哪里会买到假货?线下数条商业街路边摊和数家小门店,线上各大电商平台即使年年“打假”却还是春风吹又生,要买到正品只能靠消费者慧眼识珠。
什么样的产品最可能是假货?是消费者一致认知的“便宜没好货”么?贵的就一定好了么?朋友圈各种高价代购,直播间各种网红推荐,咸鱼上高价卖出......就像此次疫情,口罩脱销最混乱时,几十上百的普通口罩声称自己是正品,依旧有人买单。
如何有效避免买到假货?
什么是真品?先是有品牌才存在真假!被造假也是间接说明品牌实力的一种,让商家欣慰的同时又气又恨,对于买到假货的消费者更咬牙切齿,那么如何有效避免买到假货呢?

自然是去品牌官网或官方旗舰店等官方渠道进行选购,平日里不听信各类说辞贪图快捷或实惠在其他地方购买。
当然,各人看法不一,也有众多对正品没啥追求的消费者,他们更多的是讲究实惠和实用,很多同名仿制产品价格低质量也不算太差,他们也乐意消费。但在小编看来,服饰类穿着漂亮开心还成,至于化妆品、护肤品、食品、餐饮具这类涉及身体健康的产品还是谨慎些的好。
3.8女王节刚过,便要迎来317吃货节,不少黑心卖家拿过期产品搞促销,小伙伴们在食品安全上可不能疏忽了去,买各类零食小吃、营养保健品的小伙伴们,建议去品牌官方旗舰店购买,拒绝吃过期危险食品。
品牌若想做大,必然要有一家天猫旗舰店?
随着直播行业的发展,看直播购物的消费者日益增多,谁家主播带产品不说一句点击链接去天猫官方旗舰店购买?在消费者心中自有一把天平,认为天猫比淘宝要正规,旗舰店听着有牌面,面对销量差不多的天猫店和淘宝店,必然是天猫比淘宝令人放心许多。
很多与我们合作的商家本身都有着经营不错的淘宝店,销量做起来之后自然而然选择做大品牌,凭借着多年淘宝运营经验,对阿里平台规则了解足够透彻,商家们第一选择都是先开天猫店,再考虑多平台发展。

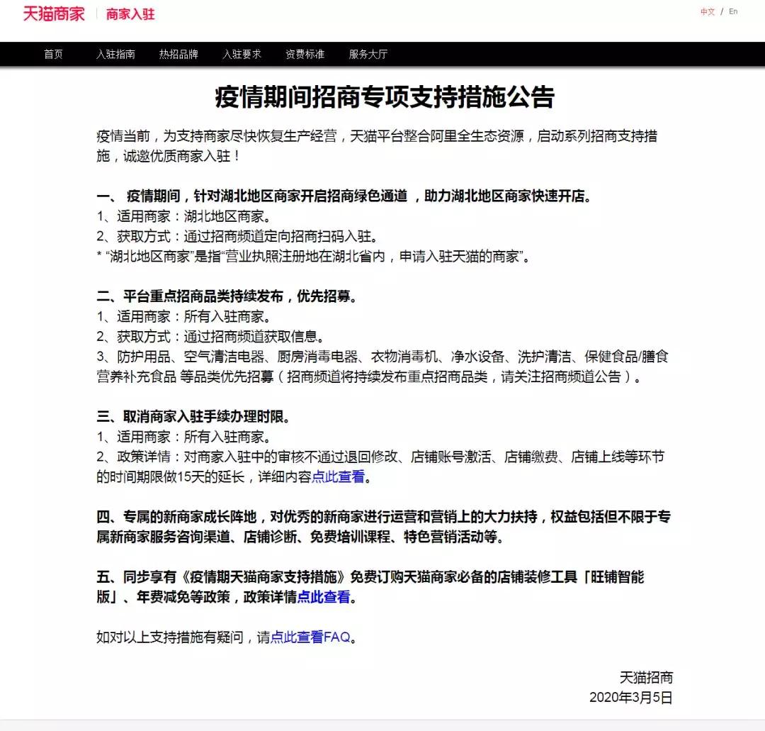
天猫招商疫情扶持,此时不入更待何时?
3月5日,天猫招商部发布专项支持措施,将防护用品、空气清洁电器、厨房消毒电器、衣物消毒机、净水设备、洗护清洁、保健食品/膳食营养补充食品等列入平台重点招商品类优先招募。
同时面对优秀的新商家进行运营和营销上的大力扶持,权益包括但不限于专属新商家服务咨询渠道、店铺诊断、免费培训课程、特色营销活动等。并且同步享有《疫情期天猫商家支持措施》免费订购天猫商家必备的店铺装修工具「旺铺智能版」、年费减免等政策。


*本文原创自派代网,未经许可不得转载,转载请留言获取授权。