一、前言
大家好我是巫师,最近翻了翻西瓜和抖音的私信评论,除了各种命题论文,你们的虎狼之词又玩儿出新花样了,我得找一期读读评论私信,公开处刑几个,不能我一个人笑死,最近正好在帮以前一个金主搞个项目,也涉及境外,越发觉得境外疫情和经济表现开始出现分化,面对一边是生命,一边是经济的权衡,各国的选择大相径庭。这期就以各国的天平抉择为线索讲讲后疫情时代的经济格局,而在这个机遇和挑战并存的时期,中国产业链和国货的突围浮出水面,所以也聊聊几个具体行业下有趣的变化,以及对普通人有什么影响,而标题之所以叫重启,不光指的是全球经济,也是我个人在字节系和西瓜的重新开始
就2020的前半年来看,2021绝对是纪录片爆发年,今年的衰退已经不可避免,多数机构都持悲观态度,这张图可以看出,联合国、世界银行和国际大卖方研究员都显著下调了全球GDP增速预测,世界经济也将面临一个新常态,就是疫情和经济在天平的两侧不断摇摆,一方面是对尽快复工及经济恢复的急迫诉求,另一方面则是再次拉闸的风险,进一步说,这里面又涉及到政治和舆论上的风险,所以各国都在天平两边小心翼翼的维持平衡,复工影响防疫,不复工影响经济,而未来的一段时间里,这种左顾右盼的“稳态”(Winter)将会常态化

根据官方数据,各国疫情开始出现分化,我们自己就不说了,欧元区国家和日韩前期防控相对较好,日韩疫情基本得到控制,欧洲整体可控但近期有所抬头,美国新增病例数虽然上个月看似好转,但最近又血崩了,一天新增4万多,同时,最近病毒在巴西、印度和俄罗斯异军突起,新增病例持续攀升

二、海外地区的天平选择、经济表现和刺激措施
1、欧元区:以英法德意为代表
如果把天平的左边看作抗疫,右边看作经济,欧洲则更偏向左边,但向左的选择,经历了从病毒事不关己到后院起火,防疫被迫拉满的过程,直到5月末6月初开始实质复工,在受疫情冲击最明显的3-5月,看图,德国、西班牙等欧洲主要国家失业率飙升,欧盟25岁以下失业率达到15.2%


最突出的是英国,近两个月失业率翻了一倍还多

欧洲为了保住天平的左边,右边已经水深火热,除了就业,注意highlight的部分,4月欧元区制造业和服务业恶化程度已经超过2008年全球金融危机

欧元区工业生产指数也同比下滑15%,但近期制造业和服务业PMI有所回升,虽说离50还差得远,50就是荣枯线啊,高于50是荣,低于50是枯,但也算是出现了拐点,除了复工的原因,刺激政策也有所助力

欧洲央行3月18日就放出7500亿欧元的紧急资产购买计划,5月又将该计划规模扩大至1.35万亿欧元,此后接连通过各种工具释放流动性,图中可以看出,欧央行资产负债表显著扩张

但这些操作相较于全球其他地区,雷声大雨点小,原因也很简单,财政操作的空间不足,从图中可以看到

欧元区主要国家债务高企,希腊和意大利的数据更是惊人,在主权债务违约风险和之前的欧债危机前车之鉴的阴影下,放不开手脚,比起结果,这些操作本身更加重要,说白了就是向市场释放信心,别问,问就是在搞了。
2、亚太:以日韩为代表
日韩这边更尴尬一些,本来说着山川异域风月同天,结果第二天火就烧到自己家了,防疫等级直接拉满,日本也坚定地选择了天平的左边,直到5月底才解禁,6月中旬解除停业,韩国也是5月陆续解禁和复工,日韩不同于其他国家的是,由于经济结构中对外需的依赖度,随着全球疫情的持续恶化,日韩经济的debuff层数居高不下,从图中可以看出,日韩最新工业生产指数同比下滑9.1%和3.4%,拐点还未显现,再看就业端,日韩失业率也都上升到近期的高点,既然选择了天平的左侧,那右侧出血也是必然

为了止血,日本下了猛药,截至六月中,日本政府的抗疫刺激政策规模达到了惊人的234万亿日元,约相当于日本GDP的40%,而我们的老朋友——日本央行行长黑田东彦也表示,央行一篮子危机应对工具将延期至明年3月以后,而且如果有必要会继续升级,同样是截至六月中,韩国曾三次宣布经济刺激计划,一系列刺激措施的规模占gdp约14%,相对于韩国欧洲,日本刺激计划更狠,也看出日本更加悲观
3、北美:美国
美国在天平的选择上则有些微妙,川建国带领大家在天平上反复横跳,但明显更偏向右侧,在疫情还不明朗的时期,也就是4月下旬就开始赶忙复工,复工叠加大规模*行游**等因素美国多州疫情出现反复,4月20日至30日复工的州绝大多数疫情二次爆发

而5月1日至5月20日复工的州疫情控制较好


当时疫情看起来似乎被控制住了,但在我快做完视频的时候,全美再次拉闸,6月24日单日新增确诊暴增至3.8万例,而26日新增确诊飙升至创纪录的4.5万例。

根据最新数据,美国工业生产指数同比下滑10%,失业率也在4月从4.4%暴涨至14.7%


但美国后续铁了心向天平的右侧倾斜,表示比起防疫,经济更重要,急迫的复工后,五月失业率出现好转,开始回落至13.3%,而从这张图中可以看出,虽然当周续请失业金人数依旧高企,但初请失业金人数已经连续第 10 周下降

再看消费者信心,截至我写文案该指数录得78.9,从图中可以看出明显拐点

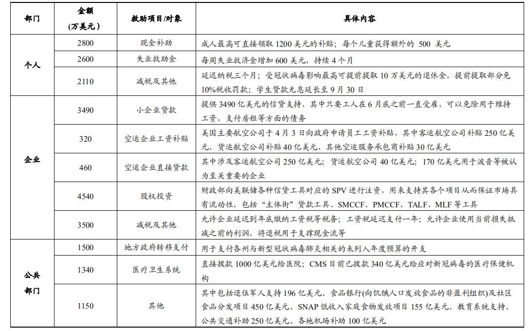
美国经济数据出现好转也来自于其刺激政策,3月27日美国通过了规模超2万亿的CARES法案。力度超出08年次贷危机的三次刺激方案之和

同时4月9日,美联储向市场提供2.3 万亿信贷大礼包,其中涉及大量的工具,复杂又琐碎,不同工具下流动性输送可以见此图

区分一下,3月27日推出的CARES是财政政策,而4月9日的2.3万亿是货币政策,说白了,财政政策直接给钱,货币政策拐着弯儿给钱,CARES法案直接援助陷于水深火热的个人和企业,这要比货币政策通过金融体系释放流动性更加直接和广泛,CARES方案出台后,从图中可以看出,美国债务余额加速上升,其占gdp比值也远超100%

而同样的,美联储在大开大合的货币政策后,看图的最右侧,28天内资产负债表规模上升1.6万亿美元

这里面的道理总有人给你你弄一堆公式和概念,简单说就一句话,美国印钱,世界买单,以后可以结合08年次贷危机讲讲美国怎么割全世界的韭菜的,目前美国在天平的右侧趋于好转,美帝药丸的论调Duck不必,只是美国既然重视经济,选择了天平的右侧,那么左侧必然付出代价,而代价就是一个个普通人,就是疫情的再次死灰复燃,就是每天新增病例从两万再次暴增至4万多,截至6月26日,美国单日新增确诊创下记录,累计确诊也加速上升至241万例,累计死亡12.26万例。这波啊,这波是美式自由,请把公屏打在讽刺上,精美落泪!
4、新兴经济体:印度和巴西
最有意思来了,带你们看两个新兴经济体,印度和巴西。这俩难兄难弟在天平上也选择了左侧,牺牲了右侧,但实力过于拉胯,左侧也没保住,3月25日实施封城以来,印度4月工业生产指数和服务业PMI都直接稀碎,下滑超过50%

4月底印度就坐不住了,5月初陆续放开了农业、制造业、基建等行业生产活动。但印度经济严重依赖消费,而短时间内国民消费能力全面拉闸,虽然加急复工,但经济数据收效甚微,PMI 5月有小幅抬头,但远低于荣枯线。5月印度失业率为23.48%,较4月23.52%,一直维持在高位

而巴西这边,工业生产指数同比下滑17.7%,虽然没有阿三那么夸张,但也惨字当头

巴西失业率也是一路高歌猛进,录得近期最高值12.6%

难看的经济数据也促使巴西总统4月底就呼吁赶紧复工,印度和巴西这两兄弟本来防疫能力就不怎么样,还着急复工,不但经济上没多大起色,截至我写文案这会儿,巴西和印度的新增病例数却屡创新高,病毒在这两片土地上继续左突右冲,目前是左右双输的局面,如果日韩和欧美在天平上是向左,美国向右,那巴西和印度则表示:什么天平?
巴西是我所有对比国家中最悲观的,各种从去年起的不利因素加上今年的疫情,经济苟延残喘,总统也表示经济已经接近极限,政府不断推出刺激计划,占GDP份额2.6%的刺激计划已经是拉美地区最高水平,但依旧收效甚微,经济数据难见拐点,印度则更有意思,印度负债高企,债务总额占GDP的72.1%,和欧元区面临的困境相似,所以财政政策空间小,财政没钱也玩不出太多花样,即使如此,在有限的范围内,印度还是推出20万亿卢比的经济刺激计划,防止企业的大面积破产,最绝的是近期印度频频拿中印边界争议做文章,利用大规模*华反**情绪转移视线,删除中国app,打砸中国产品,在衣帽上印制*华反**标语,甚至这些衣帽还要委托中国工厂生产,中国的小厂倒也来者不拒,队友被抓,边笑边刷,就当是印度为帮助我们恢复生产提供订单了(狗头),天平左右双输的艰难时局下,防疫不行经济也不行,转移矛盾玩的倒挺6,老民粹怪了
三、中国本土
1、中国天平选择和经济表现
再说到我们自己,我要是先说你们肯定没什么感觉,但是有了以上的铺垫后,你们会觉得我们要被锤【开挂】了,我国在天平的选择上也是防控为主,防疫效果可以看这张中美对比图,我们折腾了一两个月就基本控制了,美国已经折腾仨月了,而且还没完没了死灰复燃

但更加【疑似开挂】的是,在逐步复工的同时,我们天平的右边也表现不俗,5月制造业PMI录得50.6,连续三个月超过荣枯线,PMI生产指数录得53.2,强势高于荣枯线,制造生产不但恢复了而且持续改善

同时5月规模以上工业增加值同比增速4.4%,虽然回升速度放缓,但依旧明显向疫情前水平回升

再看就业端,从图中可以看出,5月城镇新增就业人数累计同比降幅收窄

但从5月CPI和PPI增速看,通胀加速下行

一方面是因为疫情收尾期间,供给扩张速度持续快于需求,另一方面,细看具体的分类,又要说到猪肉了,以前我多次聊到猪肉价格高企,现在产能回升供给增加,消费疲软,猪肉价格终于显著回落(见图)

我已经在巫师经济学系列里提过无数次猪肉了,不要觉得low,这个指标在我国有着神圣的地位,很多外资house的宏观研究员或分析师,张嘴就是没人比我更懂中国,但跟他聊聊猪肉就知道了是不是真董哥了,再看5月份的社零,虽然同比下降2.8%

但可以看出生产生活逐渐恢,降幅显著收窄,外贸端则分化明显,进口疲软但出口强势反弹

主要依靠5月防疫物资出口暴增,且海外复工弱于我国,我国的供给对全世界有着补充作用,总体上看,供给端优于需求端,工业优于服务业,出口优于进口,整体恢复超预期
2、后疫情时代的中国机遇——中国产业链或防守反击
拉回上帝视角,我们俯视各国的刺激手段,美国和日本的刺激计划目前规模上最猛,欧元区次之,印度巴西等新兴经济体有心无力,还有人靠煽动民粹,这些政策看起来复杂,在我这核心就是一个字——拖,别死在黎明前就行,企业部门是每个经济体的核心,即使裁员减薪,只要拖住核心不倒闭,劳动力的框架就在,岗位就有存量,复工后劳动力释放会进行填补,如果坐视疫情冲击,任由企业部门大量破产,就会伤及经济的基本框架,要想重新孵化和发展核心框架,周期长成本大,不如保住原有的框架把螺丝钉重新安上去,我国推动金融系统向企业部门合理让利,核心就是通过保企业来保就业,如果框架破裂形成规模效应,就会进入*日我**本经济危机那期第五章说的恶性循环,甚至通缩,而各国的刺激政策相比以往都是史诗级的,除了天平抉择外,也是因为大家预期相似:后疫情时代的经济格局将发生变化,在难发生大规模战争的如今,疫情可能是近几十年来能够改变经济格局的重要推手,全球产业链的形成和重组周期都极长,结构性改动则更困难,而疫情的出现导致多个细分行业的供给侧浮现机会,而且产业链变动的机会成本明显下降,长期来看,中国在全球产业链地位上升出现可能
第一,好巧不巧的我们打了个时间差,较早的复工复产,中国供给端的快速恢复会迅速供应全世界,从而上升到填补产业链的高度
第二,面对疫情冲击,跨国企业对于全球布局的考虑因素将不限于成本与市场,而会增加对转移目的地政府管理效率与社会应急能力的考核。
第三,疫情下全球范围经济萧条,加之新兴市场国家疫情恶化,抑制了此前产业链从中国转移至新兴经济体的趋势
第四,我刚刚说了,经济刺激政策的重要作用是拖住企业到黎明,直接输血当然能拖,但企业自己的造血能力不恢复,一直靠输血不是长久之计,企业部门的利润要靠外贸和内需消费,说白了我的东西得有人买我才有利润,所以刺激消费才是造血的关键,这也是为什么能看到各个省市花样百出的消费券,从图中可以看出规模和数量都在逐步增加,这些都可以看成疫情下财政刺激政策的一部分,从消费端输血企业,再到保就业,就业复苏又稳定了居民消费信心,就能回到正向循环,而根据Brooking的预测,中国消费端的复苏可期

中国的中产消费能力在今年会升为全球第一,占全球中产的16%。而在2030年将增至22%。同时秉承着【在中国,为中国】的基本逻辑,巨大的消费市场也从根本上逆转供应链转移,加强我们全球产业链的中心地位
第五,疫情洗礼至今,居民收入和就业受到冲击,中国消费者更加理性,在品牌选择上,对国货的印象提升明显,各行各业的国货需求和讨论度都肉眼可见的上升,根据艾媒咨询的数据,对比了欧美日韩和国产线的品牌消费量变化,可以看出国货的消费占比增长明显

3.后疫情时代的中国变化——有趣的行业变化和个人影响
说完了宏观层面的经济表现和中国机遇,我们向下降维一层,聊聊几个我觉得有趣的行业和个人影响,首先是之前说的国货印象提升,在大消费行业内有据可循,可以拿酒品消费和彩妆行业为例
第一,先说酒品消费,看这张图,中国啤酒月产量从三个月前触底反弹,同比增长持续攀升

5月增幅14.60%,并且明显可以看出起飞之势,而与之产生明显反差的则是,5月中国啤酒进口一直在低位徘徊,同比还下降9.15%

进口单价也在持续下滑,同比下降5.26%。明显拉胯,国产啤酒的向好一方面是因为中国在全球范围内的疫情时间差,二是疫情下其他娱乐项目选择受阻,部分消费转移至啤酒,三是疫情下理性消费思潮和夜生活消费场所复工缓慢的影响,部分高端酒的消费转移至啤酒,四是需求端的餐饮行业陆续恢复,渠道复苏利好整个行业,总结来说就是赶上了疫情的“天时地利”,也反映出普通人的消费观在逐渐改变
第二,彩妆行业则表现出强大的潜力和恢复力,在疫情期间虽然受到一定冲击,但根据德勤的中国彩妆市场白皮书,看这张图

由于消费从线下转移至线上等因素,在疫情较严重3月和4月线上彩妆的销售额逆势上行,而肉眼可见的是,3月唇妆产品的销量较2月增长143%,翻了一倍还多,是美妆下增长最快的品类,口红效应还真就在2020应验了,爷青结,而拉到宏观层面,把彩妆的零售额和社会零售做个对比,看图

相较于大消费,彩妆的零售额同比增长恢复更快,又因为疫情利好线上平台,线上带货和网红经济盛行,加之国人对性价比的看重和国货彩妆供应链的日趋成熟,国货在线上市场破茧成蝶,从这张图可以看出,国货的线上数据在疫情期间和海外品牌明显拉开差距

如果说疫情前勉强平分秋色,那么现在国货则显著领先于海外品牌,但更有意思的是,在后疫情时代,彩妆的消费群体特征也在悄然变化

在年龄端,18-24岁的年轻群体是海外品牌的消费主力,相比较之下,24-30岁的群体有更大比例青睐于国货,30岁以上群体则差距不大,而按人口结构分,一二线城市和下沉市场买国货和海外品牌的比例差距并不明显,并没有出现下沉市场主要消费国货的现象,反倒是一二线城市消费者对国货的支出比例不断上升,从不同收入人群的统计也可以看出,高收入人群的国货消费占比还略高于低收入人群
第三,奢侈品行业在疫情期间动作频频,降价是不可能降价的,多个奢侈品品牌在疫情期间,以成本上升为由调高产品价格,根据DT财经整理的数据,对比LV、dior、Chanel三个品牌主要款式的价格涨幅

在三家的主要产品中,疫情前后的涨幅在5%至25%之间,更有其他品牌连续调价三次,奢侈品行业彼此间的价格差距是个微妙的平衡,我之前也讲过奢侈品的鄙视链,品牌基调的鄙视链很难发生结构性的颠覆,各大品牌向来也有跟风调价的传统艺能,而在后疫情时代奢侈品销量不乐观,大家也都希望通过涨价刺激一部分【特定人群】的购买,以后会单开一期聊这个行业,以行研的视角看奢侈品行业其实挺逗的,因为相较于传统行业,奢侈品很多角度往往正好相反,聊供给和需求那些不如聊人性,后疫情时代的奢侈品行业除了价格对我们,哦不对,是对【特定人群】有影响外,疫情蔓延导致免税消费回流。海外的持续拉闸,导致国内来往日韩欧美地区航班数量骤降,且内地居民出入香港都需要隔离,出入境免税商品购买和跨境电商都将受到冲击,因此,奢侈品购买需求可能转向境内,利好海南离岛等免税业务,而刚好近期海南游购新政实施,代购微商纷纷在朋友圈表示:我又悟了!可以推断行业渠道分布或受影响
第四,租房市场的变化也很有趣,以北上广深为例,看图

在疫情前期房租经历过一次上涨,而到了后疫情时代,疫情对就业的影响加之部分防疫*锁封**措施,引发人口的流入的下降,导致一线城市租房需求量萎缩,尤其是在本应是旺季的6月毕业季。北上广深房租均价却加速下行,其中深圳的平均降幅最为明显,长租公寓与业主协商降价,甚至部分长租公寓停止收房,但是以北京的房东视角,其实降价程度分区域差异明显,优质地段、优质小区相对坚挺,而老房子和环境较差的小区价格确实拉闸,我这儿也做个小预测,一线城市房租在疫情之后的反弹,会比去年年底那波更猛烈,更广泛
第五,汽车行业特提供了一个值得思考的变化,根据对汽车销量的统计数据,从图中可以看出

C级车销量增速恢复明显快于*级A**车,而右图则更加直接一点,在后疫情时代,价格在30万以上的汽车销量同比增长38%,而30万以下增速还下降了0.9%,高端车的复苏远远快于低端车,其实原因很简单,高端消费修复速度明显更快,说明本次疫情经济承压过程中,中低收入群受冲击程度高于高净值人群,考虑到贫富差距加剧的可能,这一点无论是从个人还是从宏观角度,我都不认为是个乐观的信号
第六,留学行业,这个行业迎来了实实在在的黑天鹅,托雅因疫情暴发暂停,入学也因疫情受阻,由于疫情引起的海外不确定性,部分家庭倾向于延期入学,语言培机构和留学中介的生意明显受影响,线下业务收入大幅下降,针对疫情,部分院校已经考虑到市场疲软,且学生入学障碍增加,因此降低门槛提高录取比例,比如个别艺术类院校中国学生的录取数量较往年提升4倍,而且在未来疫情转好后,海外学校可能因为今年留学生减少而在后期更多推出降低入学门槛,扩大招生的举措,虽然明年的名额可能会增加,但明年的申请人数也会更多,一方面是今年滞留的需求,另一方面从个人层面的就业端考虑,在严峻的就业形势下,海外留学依旧是热门的替补项,总之,犹豫就会白给
从以上选取的几个行业变动和个人影响可以看出,虽然路径不同,但大部分行业进入恢复通道,而且国产的破茧成蝶效果显著
3、依旧务实,冷酷和客观——后疫情时代中国的挑战
但也要警惕全球药丸,中国独秀的极端言论,这种还真有人信,俨然新财富密码,全球经济,不行,中国经济,行!我们中国太厉害啦,滴,密码正确,关注我的人知道,我还是那句话,务实,冷酷和客观,在机遇下,我们也面临挑战
第一,疫情存在反复的可能,市场上的避险情绪依旧
第二,疫情下中国面临短期内需疲软,长期外需乏力,贸易和 需求的萎靡或长期影响国内的就业
第三,本次疫情打击经济,对中低收入群体相对密集的行业,如制造业、批发零售、住宿餐饮等冲击较大,居民可分配收入或进一步分化,贫富差距可能加剧
第四,后疫情时代逆全球化加速,阻碍中国在产业链的弯道超车,企业参与全球产业链可以优化配置降低成本,但是一旦爆发疫情这种幺蛾子,那生产就拉闸,企业要在成本、效率和风险之间做权衡,而到了国家层面,经济竞争重视生产效率,利用全球产业链有助于高效,但是卷入的越深,对别国的依赖也越高,被制约程度就越强,因此全球开始重视自主可控,各国命脉产业的本地化和保护主义将提升
四、结语
最后回顾这轮重启,西方国家从最早的事不关己高高挂起,再到被迫模仿我们的措施,再到后期的恼羞成怒喊出“中国病毒”,中国在天平两端的兼顾,给世界竖立了范本,看完自家各阶段的防疫手段,再看全球各国的具体操作,都是老复制粘贴了,防疫措施能复制,但成为世界范本、产业链反击以及国货的破茧成蝶,中国这套combo可复制不了,因为在这场明争暗斗中,各国就像比着做一台精密的手术,看谁更稳更精细,看谁的经济底子更抗造,看谁的产业结构更健康,看谁的国民的意志更坚定,看谁的的行政力量更到位,最重要的是,在经济这个层面,永远要看哪家的人民更勤劳更智慧,中国经济崩溃论唱了这么久,贸易战也打了这么久,中国的经济列车依旧高歌猛进不说,甚至抓住机会打出漂亮的防反,而且在这台精密的防疫手术中,不说我们做得多好,相对于大洋彼岸的狼狈万状,在危难和荆棘中,我们表现出了更高的行政效率和治理水平,如同这个民族,几多荣辱沉浮,几度盛衰兴亡,韬光养晦,铢积寸累,长风破浪会有时,群狼环伺,千磨万击,任尔东西南北风
资本永不眠,下期见