国考笔试已经结束,预计1月中旬出成绩,最近有许多小伙伴问后台留言问小编,国考笔试成绩占总成绩的多少?下面小编就给大家解答。

一般岗位
这里的一般岗位也就是只考行测和申论的岗位。
笔试成绩计算方法
一般岗位只考行测和申论,即行测+申论为笔试成绩。
根据《招考简章》中规定的面试人选的比例,按照笔试成绩从高到低的顺序,确定参加面试和专业能力测试的人选名单。
综合成绩计算方法
(行测+申论)/2*50%+面试*50%)
行测和申论的总分是200分,而成绩计算是百分制,所以要除以2。
特殊岗位
这里的特殊岗位指的是考生除参加公共科目考试外,还要参加专业科目考试。
小编分笔试成绩和综合成绩给大家例举。
No.1
笔试成绩
8个非通用语职位:笔试成绩按照行政职业能力测验、申论、外语水平测试成绩(考试成绩均按百分制折算,下同)分别占25%、25%、50%的比例合成。
中国银保监会及其派出机构特殊专业职位和中国证监会及其派出机构特殊专业职位:笔试成绩按照行政职业能力测验、申论、专业科目笔试成绩分别占25%、25%、50%的比例合成。
公安机关人民警察职位:按照行政职业能力测验、申论、专业科目笔试成绩分别占40%、30%、30%的比例合成。
No.2
综合成绩
组织专业能力测试的,按照笔试成绩占50%、面试成绩和专业能力测试成绩共占50%的比例合成,其中,专业能力测试成绩一般不超过综合成绩的15%。
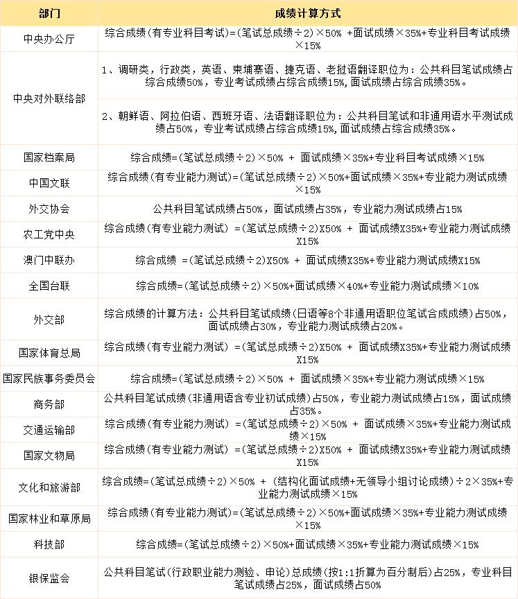
具体各部门算法详见下表:
(点击查看大图)

以上就是国家公务员考试各岗位成绩计算方法了,大家都搞明白了吗?
文:阜阳中公教育
来源:
http://fuyang.offcn.com/