内地民营企业融资难是众所周知的问题,其中就有不少心怀不轨的团伙通过国内外信息差、认知差进行诈骗。一般先向项目方灌输一个完美的模式:内地企业拿资产抵押,香港这边一方面找代持方接受抵押,另一方面买CDS保险确保投资本金。项目方认可了这个模式其实上一只脚已经踩进了诈骗团伙的陷阱,之后诈骗团伙会根据项目方的情况让项目方出各种费用,要么吸干项目方的血后拿资金监管严或发现项目有重大问题一脚踢开项目方,要么项目方主动止损,之前被骗的钱诈骗团伙肯定不愿轻易退还,一般需要通过起诉或其他途径索要,但结果未知。
重要提示:*子骗**的目标是内地小型房地产企业、实体企业等融资困难或资金链紧张的企业。
下面所讲的故事是朋友真实的经历:
浙江做实业的朋友由于资金链紧张,经人介绍,认识了上海某公司,说是可以引进香港的资金,公司地址在北外滩某座大厦中。于是朋友将企业的融资计划书发于那家公司,不久,那家公司说来看下项目,不过要朋友公司承担来往路费、住宿、餐饮等费用,朋友这边也干脆的答应了。
上海某公司来了两个人尽调,一个姓尤,一个姓李,他们也就是装模作样地看了下项目情况,收集了一下材料,就完事儿了;晚上的好酒好肉招待自然免不了。尽调完成之后两人就走掉了,此次所有的花销由朋友这边全部承担了。
随后过了一周,上海那边公司发来消息说香港那边挺认可项目的,让朋友去深圳面签,他们也过去;说是面签,其实就是跟所谓的香港资方碰个面而已,不会签什么重要文件。朋友对免签也不排斥,但上海那边的公司提出要朋友付他们4万元差旅费,朋友先表达了可以帮他们订机票及安排住宿,但上海那家公司不同意,还发了份打款协议,说是如果面签后香港资方给不了批复,就退4万元。以下是上海那家公司发的打款协议:

而且上海那家公司称面签时间约的是下周某天,如果错过了,那就得再排队了,朋友当时就被这种欲擒故纵的手段拿捏住了,转天付了4万元,按约定的时间飞到了深圳。
在面签的前一天晚上,上海公司的老板也过来了,姓蒋,跟朋友交代一些注意事项,总结下来就是项目的瑕疵不要谈,主要谈谈项目的优势及发展前景。第二天见到了香港资方的老板,姓陈,双方只是简单聊了一下项目,重点聊得是要有一家香港公司,并且要包装得很好,才能达到放款要求等其他要求。
朋友回来后托人注册了一家香港公司,发给上海那家公司,上海那家公司让他直接发给那个陈总,朋友也照办了,但等了很久陈总并未回复,于是朋友就问上海那家公司,对方回复新办的公司通过不了审核,需要收购一家香港的公司以及进行财务包装;朋友怕自己收购了香港的公司然后陈总又说不行,于是跟上海那边的公司沟通了这个担心,上海那边的公司说可以介绍一家专门做这个的代办公司,费用总共12.8万元。为了让朋友放心,上海公司还表示可以出一份承诺书,大体意思就是如果香港不放款,收购香港公司所花的费用全额返还。以下是这份承诺书:

话都说到这份上了,朋友也就认了,掏了12.8万,让那个代办开始操作。
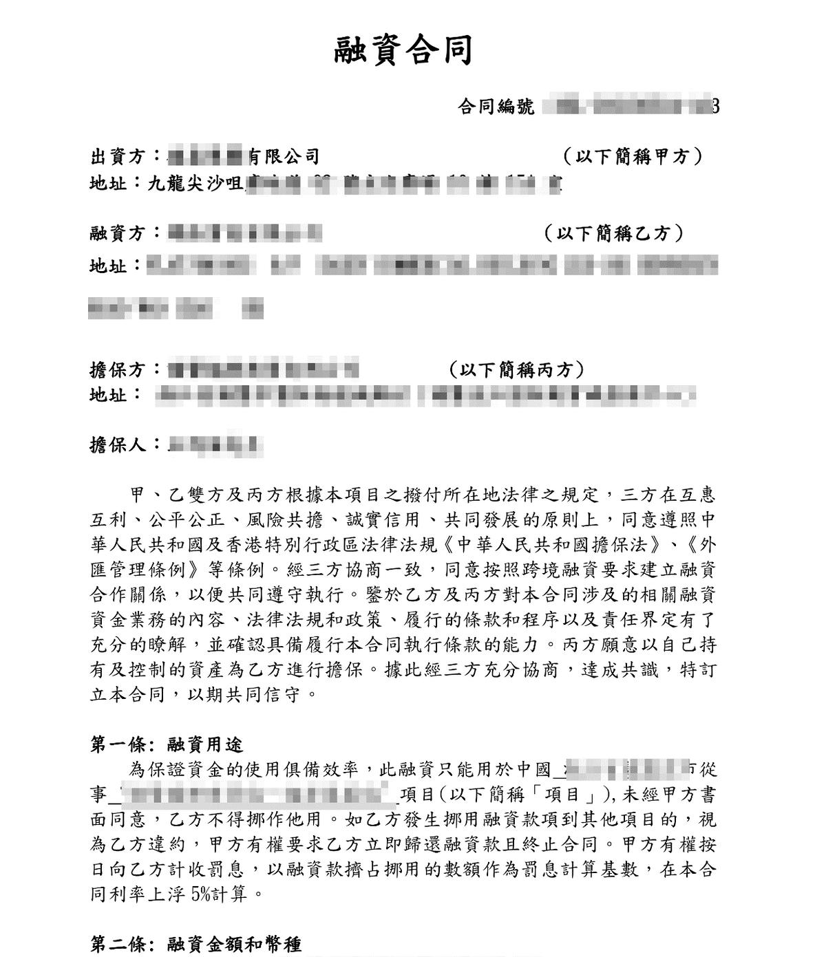
等到收购香港公司、财务包装都办妥之后,朋友将材料发于那个陈总。陈总也就发来一套融资合同,主合同如下所示:

双方花了一周把合同合同确定好后,最骚的操作来了,陈总介绍了一个做汇兑的人,说是自己账上的资金是美元,要通过汇兑途径来解决美元兑换人民币,但那个汇兑的人跟朋友要先收一笔百万级别的汇兑费用,朋友跟陈总与上海那家公司协商很长时间无果,最后在网上查了一下,才发现别人也有类似的经历,香港融资的梦想就此破灭,外加被骗了16.8万元。
通过朋友的亲身经历,其实诈骗的套路就是境内外勾结配合,加上香港目前无法通关所造成的空间、信息隔离,通过香港方面的故意拖延,消耗项目方的耐心,上海公司通过各种承诺担保至少可以骗取项目方几十万元,最后博一个概率,看哪个冤大头愿意出个百万级别的费用,然后就一脚踢开。
最后,大家还是当心国内的这帮融资掮客,据朋友透露,上海那家公司简称:YHZC,在网上其实可以搜到这家公司的案件。目前这帮*子骗**又换了一个公司继续诈骗,公司简称:GPJJ目前在大肆招人找项目(冤大头),那家公司目前在陆家嘴某银行的写字楼里租了个办公室,主要团伙姓氏:蒋(老板),陈(香港),尤,李;平时国内主要对接人就是尤或李。另外,他们经常在广州和深圳,那边应该也有皮包公司做诈骗。
天网恢恢疏而不漏,这帮*子骗**终将受到法律制裁。