现在的天猫上充斥着数不清的官方旗舰店、专卖店、专营店,如何区分是不是官方的呢?
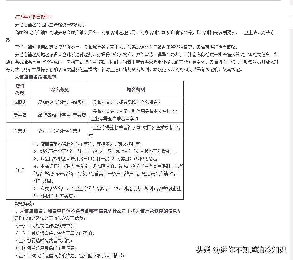
下图是天猫官方给的命名规则:

图片命名要求
所以,只要你符合要求,什么名字都可以有。你在官方旗舰店买到的不一定是官方直营的。所以如何才能分辨出是不是真正的官方直营呢,我们废话不多说,直接上图说
首先以南极人这个品牌为例:天猫搜索“南极人”

打开第一个“南极人官方旗舰店“

点击南极人官方旗舰店进入店铺印象

点击企业资质
点击企业资质输入验证码进入

营业执照
营业执照显示其为义乌首诺针织有限公司,天眼查搜索显示徐彩英为独资股东。

天眼查搜索结果
所以我们可以看出,虽然它是天猫旗舰店,但是也绝对不是官方直营店。举这个例子就是想告诉大家查询方法而已。因为像南极人、恒源祥之类的品牌都只运营品牌,不做实体。仅仅靠贴牌挣钱。
大家在天猫淘宝购物一定要擦亮眼睛,有时候虽然便宜了,但是却不一定能买到好货。
今天要告诉大家的就这些,关注我,每天都有新收获,讲你不知道的冷知识!