保诚全新重疾产品「危疾加护保2」(CIE2)正式上市,天王巨星古天乐代言,同时「危疾加护保」(CIE)将于2020年1月2日起停售。
「危疾加护保2」最大亮点:
1. 新增癌症治疗额外保障:高达117种疾病保障(100%保额),多重癌症赔偿2次(2次*80%),心脏病/中风多次赔付(2次*80%),癌症治疗额外保障最多6次(6次*40%),等候期缩短至1年,保额高达660%;
2. 新增家庭保障:配偶同时投保首10年赠送50%人寿保障;父母给孩子投保,增加亲子豁免保障,儿童保单父母身故豁免受保人保费至26岁;
3. 增值服务:「安心医」一站式医疗咨询服务,「智安排」预设保单服务。

保诚2020年新年启动大会,古天乐亲临现场为新产品「危疾加护保II」打call,朋友圈刷爆了!《重磅!古天乐为保诚最新「危疾加护保II」代言,高达660%保额!热情尖叫冠绝全港!》产品详情来啦!
1
危疾加护保II(CIE2)

保诚全新重疾险CIE2,创新地优化了多重保障,在家庭保障和医疗服务上做足了功夫,为客户的健康提供从产品到服务的整体方案!
守护健康危疾加护保(CIE)于2018年推出以来,市场竞争激烈不断推陈出新,保诚在CIE基础上做了3项重大升级:缩短癌症等候期至1年、增加家庭保障(配偶同行额外保障及亲子豁免保障)和增值服务(安心医和智安排)。

2
产品特色
危疾加护保II为117种疾病提供保障,高达660%保额,夫妻同时投保首10年多50%人寿保障,再加亲子豁免,还有安心医服务,是性价比极高的重疾险。

1
高达660%危疾保障,其中500%癌症保障
涵盖117种病况,并提供高达660%危疾保障,等候期缩短至1年。
- 新发病症或原有癌症(包括复发、转移和持续癌症)提供高达500%癌症保障;
- 严重疾病延伸保障:每次可获保额80%,额外多达2次;
- 癌症治疗额外保障,市场最佳:在每次索偿癌症一年后,于指定期仍患有癌症并在接受癌症积极治疗或晚期护理,每次可获保额40%,额外多达2次(合共最多6次)。

▲高达660%危疾多重保障

▲高达500%癌症保障
2
家庭保障
1、配偶同行额外保障(成人保单)
夫妻同时投保CIE2,首10年各有50%额外人寿保障。

▲唐先生和唐太太共同投保
2、亲子保费豁免保障(子女保单)
父母为孩子投保,保单持有人的年龄为19岁到51岁(翌年岁),孩子的年龄为1至18岁(翌年岁)。如父母不幸身故,豁免子女未来基本保费至受保人26岁(翌年岁)。
配偶同行额外保障&亲子保费豁免保障视频参考:https://pruvdo.prudential.com.hk/intranet/MKT_CIE2_esub_final.html
3
增值服务
1、安心医
无论是不是117种受保病况,只要需要第二医疗意见的病情咨询,安心医提供一站式专业第二医疗意见服务:
- 专属专案医生:1名专属专案医生,全程提供贴心服务。超过3000名执业医生组成专案医生团队,支援30多种语言,提供个人化服务;
- 国际医疗专家意见:来自450多个专科,超过50000多位国际医疗专家提供专业意见;
- 海外医疗礼宾服务:建议合适的海外专科医生人选,并安排预约和医疗翻译。
▲安心医服务
2、智安排
市场首创,当保单持有人不幸因患病或其他情况,以致精神上失去能力处理保单事宜,而赔偿一般只会直接支付保单持有人,可保单持有人又无法亲自处理,或者家属处理起来手续繁杂。保诚「智安排」预设保单服务,保单持有人在健康时预先委任指定人士,以较简易的手续提交资料,在更短时间取得赔偿解决燃眉之急。

4
早期/严重疾病保费豁免
早期危疾保费豁免保障:早期危疾赔偿后,豁免往后12个月CIE2的到期保费;
危疾保费豁免保障:严重疾病赔偿后,豁免余下所有保费,并继续提供保障至受保人86岁。

5
涵盖先天性疾病或发育异常相关疾病
为先天性疾病或发育异常引致的病况提供保障。
保诚最新危疾加护保2产品亮点视频参考:
https://pruvdo.prudential.com.hk/intranet/MKT_CIE2_features_202001_final.html
3
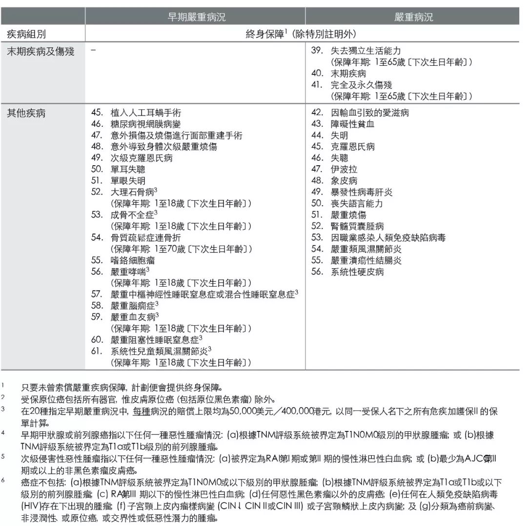
疾病保障范围


4
市场同类比较
1、1岁,供款期20年,非吸烟男性,保额5万美元

1岁男性每年保费比友记加X智倍保2便宜,20/30年预期保障额更高。
2、1岁,供款期20年,非吸烟女性,保额5万美元

1岁女性每年保费比友记加X智倍保2便宜,20/30年预期保障额更高。
3、31岁,供款期20年,非吸烟男性,保额5万美元

31岁男性每年保费比友记加X智倍保2便宜,10/20/30年预期赔偿额更高。
4、31岁,供款期20年,非吸烟女性,保额5万美元

31岁女性每年保费比友记加X智倍保2便宜,10/20/30年预期赔偿额更高。
5
最新优惠
1、高达2.5个月保费折扣优惠
凡于推广期2019年12月30日至2020年2月26日推广期,成功投保指定健康保险计划,可享高达1.5个月保费折扣优惠。
如果您的配偶或子女同时投保危疾加护保II,每人可享额外保费折扣优惠,也就是高达2.5个月保费折扣优惠!

2、儿童保单买一送一
凡于推广期2020年1月2日至3月31日推广期,为子女投保CIE2,首10年可享双倍额外保障,额外保障从50%提升至100%,买一送一!

用行动,在人生舞台守护你梦!保诚推出全新产品CIE2后,保诚的重疾险产品线:硬座——CIP ,软座——CIR2 ,硬卧——CIE(马上停售) ,软卧——CIE2 ,暖卧——CIM2 ,你喜欢哪种座位呢?

写下你的留言