凤凰网财经《财知道》栏目出品
网红品牌钟薛高创始人的言论,引发了网友的热烈讨论,迅速冲上微博热搜第一。

上述引发讨论的争议性语言,出自钟薛高创始人林盛在《艾问人物》中的采访,“它就那个价格,你爱要不要,”“我就算拿成本价卖,甚至倒贴一半价格卖,还是会有人说太贵。造雪糕也是需要机器、水电煤、原材料和人工成本的,成本一定是不断涨价的。”
钟薛高是2018年崛起的中式雪糕品牌,被称为“雪糕界的爱马仕”。在其线上店铺里最著名的为66元的“厄瓜多尔粉钻”雪糕。

对于厄瓜多尔粉钻,林盛表示,该类产品成本差不多40元。“它就那个价格,你爱要不要。”

而到了2021年,钟薛高还推出两款名为“杏余年”和“芝玫龙荔”的新品糕点,取名“钟薛高的糕”,走轻奢高端路线,一系列价格在68-88元不等。

至于普通款钟薛高,十片雪糕最低为144元,最高为250元,折合一片14-20元不等。
凭什么那么贵?
相比于记忆中的小布丁、绿舌头、老冰棒、东北大板等,钟薛高的价格让众多豆瓣er直呼血亏。

不仅仅是与其他品牌相比价格偏高,就连自己旗下不同产品的定价也让人摸不着头脑。

以钟薛高丝绒可可口味和特牛乳口味为例,618期间,钟薛高旗舰店10片丝绒可可活动价格为162元,折合每片16.2元,5片特牛乳加5片丝绒可可活动价格为139元,特牛乳折合每片11.6元,纵观平常时期与其他平台,二者间的价格差基本也都在5元左右。

分析二者配料表可发现,二者的主要原料都为稀奶油、牛奶和全脂奶粉,差别主要在可可口味多了可可粉、果葡萄浆等甜味剂、复配乳化增稠剂等。

在某宝上搜索价格可知,价格中等偏上的星巴克可可粉每5克大概在0.5元,常用果葡萄浆每5克价格在0.1元左右,用于冰淇淋的复配乳化增稠剂每5克价格也在0.1元左右。基于两种口味雪糕都为78克,并且以上配料都排在第六位之后,因此二者间在配料上的价格差距大致在1元以内,那么是什么导致同一品牌下的不同口味产品价格差距达到了5元。

与其他品牌相比,价格悬殊就更大了。
从生产成本上看,雪糕原料主要是奶、糖和巧克力,近几年这三种原料价格都有不同程度上涨,但原料价格上涨并不只限于钟薛高,其他品牌也面临同样的问题。
不可否认的是,钟薛高花费在冷链物流的费用确实不低,据钟薛高此前公开的数据显示,其冷链成本保持在46%,高于32%的业内平均水平。从某宝评价来看,钟薛高在配送时为了不让雪糕融化,会在包装中附有-78摄氏度干冰。但高于行业14%的冷链成本,能解释其高于行业50%的价格吗?

有分析人士认为,钟薛高价格之所以贵,主要是因为作为网红品牌,为了保证品牌持续曝光,需要付出较其他品牌更高的推广成本。以小红书为例,据36氪报道,在小红书的主页搜索“钟薛高”,光显示的笔记数量就有1万+。如果不是自发安利,一条笔记视KOC和KOL的定位和影响力的不同,价格也从200元到上万元不等。

与传统渠道铺冰箱一次投入获得持续一两年的效果不同,这些笔记的热度、带来的品牌曝光和流量都是有时效限制的。因此,一个品牌如果要持续保持热度,就需要持续买入流量。这在线上流量红利退坡的当下成为了一种刚性的成本,并且这些成本最终也需要转化到产品的售价当中。
曾因虚假广告被处罚
除此之外,钟薛高近年曾宣传过的原料包括内蒙古呼伦贝尔的鲜牛奶、*疆新**吐鲁番的红提干、日本的抹茶、爱尔兰的陈年干酪、厄瓜多尔的天然粉色可可等,这是否也能解释钟薛高的高昂价格?
遗憾的是,这一点上钟薛高似乎并不可信。

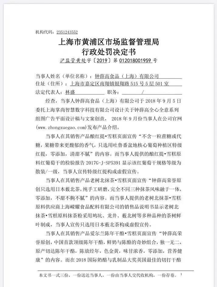
2019年,钟薛高曾因发布虚假广告被上海市黄浦区市场监督管理局处罚过,行政处罚书的内容可以说是非常“打脸”了。

例如所谓的“不含一粒蔗糖或代糖,果糖带来更馥郁的香气,只选用吐鲁番盆地核心葡萄种植区特级红提”,只是规格为一级并非特级的红提;例如所谓的“只选用日本薮北茶,纯手工研磨,完全不同三种抹茶风味融于一体”,检测结果却为“采用鸩坑、龙井、薮北树等多种品种的茶树鲜叶制成”。
诸如此类还包括“不加一滴水、纯纯牛乳香”、“首款顶级陈年干酪”、“极为苛刻的婴儿级使用标准”、“全球仅十台的生产设备制作”等,种种虚假宣传皆被当地监管局一一揭穿。

盘点下来,钟薛高的成本大多投入到小红书等营销平台了,说原料价格高倒大可不必,幸好贫穷使我等逃过一劫...
