
钠-葡萄糖共转运蛋白2*制剂抑**(SGLT2i)通过阻断肾小管葡萄糖的再吸收来降低血糖。目前已有多项试验显示,该类药物可将高危2型糖尿病(T2DM)患者的心衰事件降低27%~39%。尽管证据强大,且既往已经有指南和专家共识对高危T2DM患者使用SGLT2i进行了推荐,但SGLT2i在心衰患者中的实际使用经验依然有限。近日,发表在Circulation: Heart Failure上的一篇综述,总结了对伴和不伴糖尿病的射血分数降低的心衰(HFrEF)患者使用SGLT2i的实际考虑(图)。
医脉通编译整理,未经授权请勿转载。

图 SGLT2i的启用、治疗方案调整和心衰预后指导的实用建议
药物启用及顺序
1. 院内启用
SGLT2i联合肾素-血管紧张素系统*制剂抑**、ARNIs(血管紧张素受体-脑啡肽酶*制剂抑**)、β受体阻滞剂和盐皮质激素受体拮抗剂,作为有循证依据的主要疗法,可改善HFrEF的预后。
越来越多的证据表明,心衰患者在住院期间临床症状稳定后、出院前启用并滴定至循证治疗剂量可带来临床获益,该方法正在SGLT2i类药物中进行进一步研究。DAPA-HF试验显示,心衰患者住院后,早期使用达格列净治疗似乎能得到更大的临床获益。
2. ARNI或SGLT2i,先用哪种?
在DAPA-HF试验中,仅有11%的受试者在入组时处方了沙库巴曲/缬沙坦进行治疗。然而,由于无已知的药物之间相互作用、不良反应情况存在差异、不同的作用机制及无亚组异质性,ARNI和SGLT2i联合用药被认为是安全的,并在实践中鼓励同时使用这两类药物。但与老药相比,这两类新药的价格是需要考虑的因素。沙库巴曲/缬沙坦在HFrEF患者中的使用,在指南中属于I类推荐,可考虑优先使用。
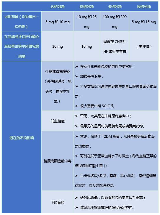
SGLT2i的类别和剂量选择
虽然SGLT2:SGLT1的相对受体亲和力范围从250:1(卡格列净)到2500:1(恩格列净)不等,但考虑到SGLT2i试验在预防心衰事件方面缺乏显著的异质性,因此预计治疗心衰的获益在不同的SGLT2i中应该是一致的(表)。
表 在心衰患者中使用SGLT2i的实际考虑

目前,如果经济条件允许,基于DAPA-HF试验选择达格列净是合理的,同时我们也期待2020年恩格列净用于慢性HFrEF高危患者的试验结果的公布。虽然较高剂量的SGLT2i在T2DM中可以产生更大的降糖作用,但DAPA-HF和其他大型心衰试验采用了固定剂量,在实践中也建议应用。
SGLT2i使用的肾脏注意事项
当eGFR<1.75 mL/min/1.73m2时,恩格列净和达格列净的降糖作用会因肾功能降低而减弱。但大型T2DM心血管预后试验的荟萃分析发现,在较低的eGFR范围内,SGLT2i可以更大程度地减少心衰事件。
基于CREDENCE试验,美国食品药品监督管理局(FDA)批准卡格列净用于糖尿病肾病治疗,特别是减少该人群的心衰事件。卡格列净可用于eGFR≥30 mL/min/1.73 m2且合并蛋白尿(>300 mg/d)时,当eGFR降至低于30 mL/min/1.73 m2时可继续使用,直至开始透析。DAPA-HF同样纳入了eGFR≥30 mL/min/1.73 m2的患者,目前正在进行监管审查。正在进行的SGLT2i治疗心衰的试验将纳入eGFR低至20 mL/min/1.73 m2的患者。
继发于肾小球内压的变化,SGLT2i与起始时eGFR的适度降低有关,但可为临床相关的肾脏事件(包括急性肾损伤)提供长期保护。在治疗期间,DAPA-HF试验允许在容量减少、低血压或急性肾损伤的情况下暂时中断治疗或降低剂量(从10 mg qd降到5 mg qd)。
不良反应和预防建议
鉴于在DAPA-HF试验中观察到的糖尿并不明显,预测SGLT2i在非糖尿病HFrEF患者中不良反应较轻。当评估可能出现不良反应,或是准备择期手术时,建议T2DM患者停用SGLT2i。
SGLT2i相关的糖尿病酮症酸中毒很少见,但可能在血糖水平相对较低时发生(血糖正常的糖尿病酮症酸中毒)。当出现多尿、腹痛、恶心/呕吐、神志不清等糖尿病酮症酸中毒的症状时应及时就医。使用SGLT2i治疗的患者如果选择低碳水化合物饮食、生酮饮食可能会加重酮症。此外,应避免过量饮酒。SGLT2i使用有增加生殖器真菌感染的风险,但可通过局部或单剂量口服抗真菌药物治疗,通常不需要停用SGLT2i。在CANVAS试验中发现有下肢截肢和骨折增加的风险,但在SGLT2i的其他试验(包括CREDENCE)中未观察到。保证会阴卫生和定期足部检查可减少这些不良反应。
此外,HFrEF合并T2DM的患者通常接受多种药物治疗,使用SGLT2i时可能需要调整其他用药,例如部分降压或降糖药物,以及利尿剂等,特别是那些缺乏心血管获益的药物。
多学科管理
鉴于广泛的心血管和肾脏保护获益的有力证据,包括无糖尿病的HFrEF患者中,SGLT2i不应再被认为只是一种降糖药物。心内科医生及心衰专家应迅速熟悉该药物在合适的心衰患者中的应用,遵循指南进行监测和治疗,将SGLT2i作为新的治疗支柱推广到HFrEF(包括非糖尿病患者)患者中。
文献索引:Michael C. Honigberg, Orly Vardeny, Muthiah Vaduganathan. Practical Considerations for the Use of Sodium-Glucose Co-Transporter 2 Inhibitors in Heart Failure. Circulation: Heart Failure. 2020; 13: e006623.
